Fórum témák
» Több friss téma |
ja, még valamit akartam írni:
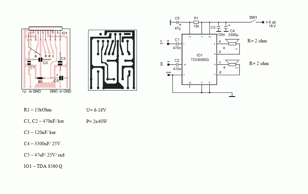
pc tápról fog menni a cuccos. azzal remélem megelégszik, mert 14V van az adatlapján...(TDA8560)
megnéztem. max 14V-ot, és ha jól értelmeztem 7.5A-ert képes benyelni. De a pc-táp 12V-ot ad 10A-rel. Akkor mekkora ellenállás kell utána? Mert tudtommal ohm szerint 1,6ohm kell oda, de én ezt keveslem... Vagy tényleg 2ohm kell oda?
rossz a nyáktrerv
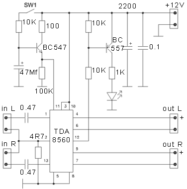
nem jó a mute része, de nemtudom mit kell vele csinálni... majd mindjért megtudakolom...
ezzel meg sem fog nyekkeni...
a stand/by lábacskát nem szabad a tápra felhúzni!!! Nézd már meg az adatlapot! lásd az én nyákomat, mért jó az enyém ? 1 csak 27mm*25mm 2 mer jóóó és müxik 3 mert én csináltam :yes: Beültetésen van egy kék vonal az lehet: átkötés, vagy kapcsoló... - kapcsoló akkor inkább kocsiba (remote , igaz van jobb megoldása is :yes: ) - átkötés akkor lakásba ![]() :nezze: használjátok egésséggel :yes: üdv minden jót Idézet: „a kondik és az ic-k is 1mm-re legyenek?” Idézet: „...főleg a tápvonalak mellett....” tehát, hogy sehol ne legyen zárlat... Idézet: „Akkor mekkora ellenállás kell utána?” Hová akarsz ellenállást tenni? meg minek? Idézet: „Hová akarsz ellenállást tenni? meg minek?” sztem a 10A -t akkarja korlátozni
Szerintem a 10A korlátozását PICel kellene megoldani...
(na ezt übereld!)
überlem
minek korlátozni a 10A-t, ha egyszer annyit vesz föl amennyi jól esik az ic-nek.... :yes: :yes:
ezt én is tudom, csak próbáltam erre a süketségre vmi nagyobb sületlenséget írni...
Nos? fureszk! Szabi leírta a lényeget!
ok... megépítem Szabié alapján... :yes:
Sziasztok!
Már építettem egy TDA8560Q-s erőlködőt, de elég gagyi a nyákom hozzá, ez viszont tetszik(amit itt találtam). Ebben benne van a koppanásgátló kör a 11-es lábhoz? Én megépítettem hozzá az adatlap alapján, de nem kapcsol be. Lehet rosz tanyót tettem be. Kell ott vmi értéket, típust nézni? Azt mondák nekem , hogy "Gyakorlatilag bármilyen NPN tranyó jó oda."
Idézet: „Gyakorlatilag bármilyen NPN tranyó jó oda.” így van.. pl bc547. Idézet: „Ebben benne van a koppanásgátló kör a 11-es lábhoz?” lesz hozzá egy jobb nyák. még lesz rajta: - power led és a 12-es láb túlvezérlés jelző, 1 bi-color ledben. - normális remote vezérlés. Hamarossan felkerül egy cikk róla!, nyákkal. üdv
lesz távirányítás is benne?
nekem ezt nem mondtad! de nagyon jó lesz akkor ![]() Akkor nem a nyák-készítéssel kezdem, hanem előbb megveszek minden mást, és akkor remélem előbb-utóbb kész lesz a cikk!
Sziasztok!
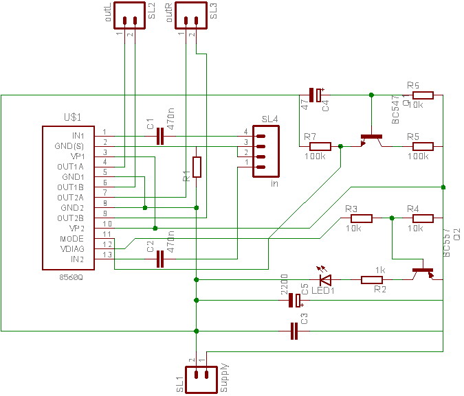
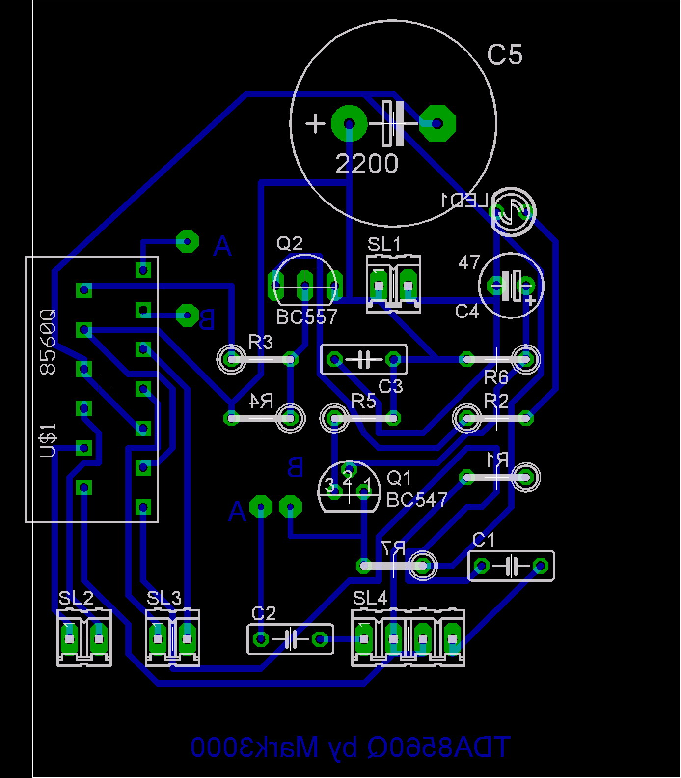
Találtam egy kapcsi rajzot (TDA8560Q.gif), ami alapján megrajzoltam a dolgot EAGLE-ben. Annak a nyáktervezőjét nem ismerem eléggé, született egy szerintem aránytalanul nagy nyák. Aki rászánna kevés időt, segítene nekem annak megtervezésében autorouter segítségével? Az eagle projekt sch fájl itt van, remélem jó. Előre is köszönöm!
Üdv! Nem az előző hozzászólásom alapján, hanem egy már elkészített alapján csináltam meg az áramkört TDA8560Q-val, és (már mikor korábban öszzeraktam is) torzított mint a fene. Pl 47k-s log potival alig csendesedett, ha hangkártyáról adtam a bemenetet, akkor már 10%-os hangerőnél szakadni akart a dobhártyám. Normális ez?
Próbáltad azt, hogy a log poti két szélén lévő vezetéket felcseréled? Ha még nem, akkor próbáld ki...
Próbáltam már, de ha nem teszek bele potit, csak számítógépről hangerőszabályzok, mint említettem, már 15%-nál elviselhetetlen a hangereje.Maxon meg se próbáltam.Na meg úgy melexik mint állat Nem lehet, hogy rossz az ic? Lehet, hogy ennyire erősítene? E felett már nagyon torzít. 45W 4ohm-os Sharp 2utas hangszórókat használok(nék), de aiwa 35w-ossal is ezt csinálja. Táp 12V, max 7.5A.
Építettem egy pár végfokot ezzel az IC vel. Mindegyiket csupalyuk panelre szereltem és tökéletesen működtek. A legutolsóval viszont valami baj van, néha leáll. Megy a zene (mindegy mien hangerőn) és egyszer csak csend. Ha lekapcsolom a tápról aztán vissza, tökéletesen működik. Az IC és a borda között van paszta, a hőátadás biztos jó. Először arra gondoltam hogy a meleg miatt kapcsol le, de előfordult már akkor is mikor halkan szólt. Valami ötlet miért kapcsol ki?
Egyébként én nem az ebben a fórumban található kapcsolást használtam. Ha csak simán a 220 nanós kondi van a leválasztásra, az IC iszonyatosan melegszik, és túlságosan érzékeny(sztem blokkmetalnak is ez volt a baj). Ha érdekel valakit felteszem az általam használt kapcsolást.
kontakthiba nincs, a standby lábon?
a rajz jöhet.
Röstellem de nem találom a kapcsolást. MEgrajzoltam kézzel de van olayn érték amiben nem vagyok biztos ezért nem töntettem fel. Az biztos hogy 47 vagy 470 nano vagy pikofarad. De lehet rájösz ha látod a kapcsolást. Holnap megnézem a pontos értéket.
Az én kapcsolásom csak ezen a részen különbözik.
Korábbi problémám megszűnt, az IC szállt el és azért bombölt úgy mint állat.
Most megépítettem az adatlapon szereplő kapcsolást kicsit szebben kialakított panelra. Most minden jól működik, csak az a bajom, hogy van egy alap halk súgás benne. Ezt kiküszöbölendően a tápot kellene szűrnöm? Ha igen mekkora kondit tegyek bele?
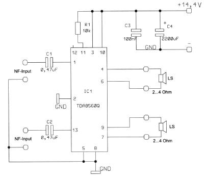
Sziasztok! A mellékelt kapcsolást (TDA8560Q-val)át lehet-e alakítani, úgy hogy 4ohmos hangszórókkal használjam?
Nem kell/lehet átalakítani semmit, 4 ohmos hangszórókkal fele teljesítménnyel fog szólni.
Köszönöm a segítséget. Akkor másik erősítővel próbálkozok.
Hy All!
Megépítettem én is a TDA 8560Q IC-n alapuló erősítőkapcsolást a gyári kapcsolási rajz alapján "csupalyukas" panelra (próbanyák). De van egy kis gondom. Beüzemeltem és rákötöttem a keverőm fül halgató kimenetére de nem szólalt meg de amikor 0 dB-es hangerőségnél ütemre elkezdett recsegni a hangszóróm ami egy 4Ohm-os 20 W-os kis szörnyeteg Vajon mi lehet a gond?a választ előre is köszönöm (kapcs rajz mellékelve)
Tessék
Megvan már csak még nincs rajta mert eddig csak összeraktam letesztelésre deh elakadtam mert csak puffog
Ilyet sem hall mindennap az ember. Borda nélküli végfok teszt.
|
Bejelentkezés
Hirdetés |




nem jó a mute része, de nemtudom mit kell vele csinálni... majd mindjért megtudakolom...
, igaz van jobb megoldása is :yes: ) 
nekem ezt nem mondtad! 














