Fórum témák
» Több friss téma |
Sziasztok!
Ez az erősítő tökéletesen működik ugye? Helyes a nyákrajz is. Bővebben: Link 3300µF kondi muszáj bele nem elég 2200uf? mekkora biztosítékot rakjak hozzá?
Hali!
Ez csak egy rajz, tehát ez nem működik, de ha a rajz alapján jól megépíted, akkor fog. Bár a nyákrajz elég összecsapott... Jó lesz a 2200 is. Biztosíték? Te tudod, hány voltról fogod hajtani, milyen teljesítményt akarsz kivenni belőle, milyen terheléssel fogod használni, stb., számold ki.Vagy köss vele sorba egy ampermérőt, mérd meg, és felfelé kerekítve válassz hozzá biztosítékot. A TDA1557-nek ugyanez a lábkiosztása, esetleg az után kutatva is találhatsz rajzokat.
Szia!
Én néhány éve csináltam meg. Saját nyákterv alapján. Nálam iszonyatosan gerjedt úgy, ahogy a rajzodon szerepel. Nekem átkellett vágni a fóliát a 2-es jelföld láb és a táp földje között. Akkor szólt. De! Nagyon kevés volt a mély és a magas sem volt az igazi. A mély annyira kevés volt, hogy az elé kötött keverőn a 10 dB-es emelés kevés volt. Amúgy másoknak bevált.
Itt van egy lehetséges NYÁK verzió:
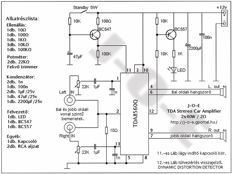
TDA1552/1553 TDA1557/8560 Megjegyzem senki sem tévedhetlen tehát nézzétek át jól a kapcsolás tartalmazza a bemeneti szint szabályzókat és az overklipp visszajelzőt is. Egyszer már előlrébb felraktam csak annyit változtattam a nyákon hogy kicsit vastagabb vezetősávokat csináltam, maratás után "élőben" elég vékonynak találtam őket.
Sziasztok!
Énis megépítettem ezt a tda-s kapcsolást és több mint 1 éve duruzsol. Az Ic az NXp márkájú és 1300Ft volt. Ja és én ez alapján építettem meg és a mély az rengeteg van benne tehát nem szenved benne hiányt.TDA8560q Ha valakinek lenne valami kérdése szívesen válaszolok. Ja és egy kapcsolóüezemű táppal hajtom és semmi baja nem gerjed és semmi (a kapcs. táp:BAQ35T12)
Úgy tűnik ugyan az mint amit én terveztem csak én SMD-vel kombináltam. Bruttó 970.-Ft a IC H.E STORE-ban de máshol is ennyi körül van.
Sziasztok,nekem csak az a egyszerű kérdésem lenne hogy Eagle 5.0ben hol talalhato meg a tda8560?
köszi
Sziasztok csak szeretném megkérdezi hogy ha 12v 7.5Ah -s aksiról akarom megszólaltatni akkor az a kapcsolási rajz jó amit J-O-E tett fel? =)
Sziasztok! Ennél Bővebben: Link a kapcsolásnál a 470µF-os kondiból nekem elkó van, de a kapcsolásan nincs jelölve a polaritás, hogy kössem be?
Köszönöm!
Üdv mindenkinek!
Megépítettem a J-O-E-féle TDA8560 kapcsolást, de nem akar szólni 12V-ról működtettem adapterrel, az folyamat IC melegszik (hűtőborda van rajta, bár nincs annyira ráerősítve ) és a túlvezérlés jelző led villog, úgy tűnik, hogy a jel szerint. Amikor leveszem a jelforrás( mp3 lejátszó)-t akkor a led már nem világít. Tudnátok segíteni? Válaszokat előre köszönöm! |
Bejelentkezés
Hirdetés |




Te tudod, hány voltról fogod hajtani, milyen teljesítményt akarsz kivenni belőle, milyen terheléssel fogod használni, stb., számold ki.

