Fórum témák
» Több friss téma |
Bár nem ismert az áramgenerátor kapcsolása, feltételezem, hogy tiltható. Ha nincs sok puffer utána(miért is lenne), akkor a védelembe egy plusz tranyóval meg lehetne oldani az egyidejű tiltást is, talán igy még a biztositék kioldása előtt lehetne korlátozni a kialakult áramot,feszültséget.
Szia Watt!
Megkaptad a levelet, amit írtam az itt megadott mail címedre? Nézd meg, okés? Egyébként én sem az áramot akartam figyelni, hanem a feszt, nekem is ez volt célom. ennek a védelemnek muszáj a puffer után lennie, a lézer dióda kimenetét kell figyelnie! Pl. kontakt szakadásnál is muszáj beavatkoznia, hogy megmentse a dióda életét. Ha csak a puffer előtt lenne, az csak a táp zavarait szűrné ki, az kevés, itt lehetnek vezérléséből adódó túlfeszek és tüskék. Ezeket kell megfognia! A biztosítékot nem valószínű, hogy beteszem, inkább megcsapolom a védő fetek vezérlő áramát, és kikapcsolom azzal a jellel az áramgenerátor ic-jét, magyarán lekapcsolom az áramgenerátort. Plusz, egy ne556-os késleltetéssel, mondjuk 2sec. a táp 230-as részén lesz egy relé, az is lekapcsol abban az esetben, ha 2 sec-et meghaladja a védelem működése. Ez kettős kontroll lenne. Ez jobb mint egy biztosíték szerintem. : ) Nem kell cserélgetni, és nincs még egy fogyasztó az áramkörben ami csak fogyasztóként működne. Egyébként a lézer dióda 0.05R ellenállású, nagyon alacsony érték. Szerinted? Szerintetek?
Ha nem is lehetne a fesz csúcsot az áramgenerátor letíltásával megelőzni, de a biztosíték talán megmaradna, feltéve, hogy a puffer kondikban tárolt energia nem elég a kioldáshoz. A kondik meg azért jók, mert segítik a védelem működését, időt adva a beavatkozásra. Szóval elég kacifántos a helyzet.
Az a baj, amit mex-nek adott válaszomban is taglaltam, hogy a kondik akkora áramot tudnak az első pillanatban bepumpálni, hogy a FET-ek is meghalhatnak. A biztosíték ezért indokolt. Ha a kondik nem tudják kicsapni a biztit, miután az áramgenerátort letiltottad, akkor az jó lesz, de ha az áramgenerátort nem tudod letiltani egyéb hiba miatt, akkor mindennek kakukk! Szóval maradjon a bizti(nem fogyaszt az sokat) és az áramgenerátort is tiltsd le. Ez lesz a legjobb.
Az áramgenerátor áteresztőelemét is vizsgálni kellene gyorsaság szempontjából....
Mindent összevetve kell az a biztositék (márcsak a füst,és lángeffektek megelőzése miatt is).
Egyetértek, viszont ha az áramgenerátor üzemszerűen jól működne, nem kéne a védelem. Ez egyébként sem fér a fejembe, de hát ha ilyen, akkor ilyen.
Ebből viszont egyenesen következik: az áramgenerátor lassú...
Talán ott is lehetne javitani, de ezt rajz nélkül mondom.
Hali
Bocs de a TL 431 igy komparatorkent dolgozik nem stabilizatorkent Udv Vili
Jogos, köszi, javítottam!- Lézer védelem v0.4b -
Egyébként amit most mondtál ,az szöget ütött a fejembe. Nem lenne elég egy TL431 kicsit kissebb shunt ellenállással, ami a FET gatejére menne? Igaz nem néztem az időket és a fázisát sem az eredő szabályzásnak, meg csak egy kósza gondolat esetleges megvitatásra...
Szia! A 25amperes bizti max a 20wattos lézerhez jó /22A/, jelenleg a célom a 40wattos lézer , aminek 52Amper kell, ennek az áram generátorát már megcsináltam. Erre kéne ez a védelem.A végcél a 100wattos CW üzemű lézer, csak hát annak meg 120Amper kell 2.5volton.
A jelenlegi áramgenerátoromat egy MC33204P ic vezérkli, és kettő darab irl3803-as 140amperes fet szolgálja ki. az ic 2.2mhz-es, a fetek meg 14ns-esek kinyitásra, ez elég gyors. De lehet én nem értelmeztem valamit jól.
Nem semmi áramok. Viszont azt már látom, hogy a megfelelő FET-eket ki fogod tudni választani a biztosítékokhoz. Nagy biztosítékokat találsz az autó hifivel foglalkozó boltokban. (nekem az autóban a fő bizti 200A-es
)Az áramgenerátorokhoz nem tudok hozzászólni, mert nem ismerem a kapcsolását, és ha ismerném sem biztos, hogy rájönnék, hogy miért ad ki a kimenetén fals feszültségértékeket. Ha nem titkos a rajz, feltehetnéd, hátha meglátunk valamit!
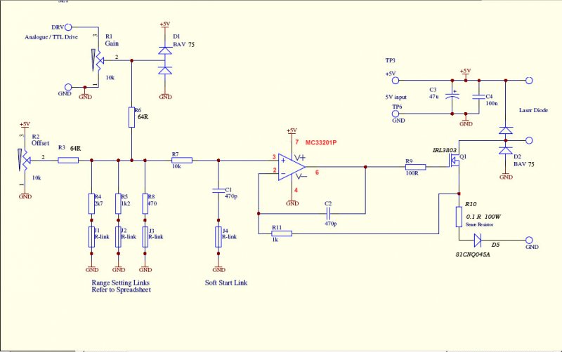
Belinkelem a kapcsolást, hátha tudtok valami javaslatot rá, hogy jobbá tegyem ezt is, láttok benne hibát?
Szerintetek a TTL jel bementét mekkora frekivel tudom elméletileg meghajtan ebben a kapcsolásban, hogy a kimenetnél ez meg is jelenjen? A negatív részen egy teljesítmény dióda van, ezzel párhuzamosítom a több fetes változatot! Ha jól tudom ez a schottky elméletileg 500ns gyorsaságú. Üdv! Zoli
Írtam levelet, de szerintem jobb lenne itt folytatni, ha nincs ellenedre!
Az áramkör amit csatoltál, véleményem szerint nem áramgenerátor, hanem feszültség követő, de még nem is szabályzó. Ha PWM-el gerjeszted a TTL bemeneten, akkor is csak egy PWM vezérelt feszültséggenerátor, de mivel nincs visszacsatolva, ezért terhelésfüggő a kimeneti feszültsége. Nem akarlak bántani, de így nem is csoda, hogy eldurrognak a LED-ek. Az egyetlen elem ami az áramot beállítja, az a 100mohm és a LED belső ellenállása. Neked egy áramgenerátorra lenne szükséged! Egyelőre a védelmet is felejtsük el, mert a végén nem is lesz rá szükség. A LED-eket villogtatni is szeretnéd, vagy csak egyfolytában akarod, hogy világítsanak?
A lézerdiódát hol TTL jellel akarom hajtani, hol pedig folyamatos üzemben, tehát mindkettő kell.
Dehogy haragszok, egy nálam hozzáértőbb véleménye miatt, ha építő jelleggel szól hozzá. Viszont ha csak kritizálni akar, vagy piszkálni,…nos azt szerintem senki nem tűri. Eddig mindenki rendes volt, és ezt köszönöm! Nagyon rossz lenne, ha ez az oldal vitafórummá alakulna. Amikor lézer meghajtó áramköröket kerestem, még régen, alig találtam a neten áramgenerátoros kapcsolást. 1-2-be belebotlottam, de ez volt a legjobb. Biztos van jobb áramgenerátoros hajtás is, de egyszerűen nem találtam jobbat. Olyan kapcsolást találtam, amiben fix volt a fesz, és le tudott adni 40ampert, de az nem áramgenerátor volt. Amúgy sem jó, ha fix a fesz, az olyan kapcsolás nekem nem jó, mivel minden diódának más kicsit a feszültsége! Ide áramgenerátor kell. Azért tettem be a közösbe a kapcsolást, hogy esetleg nem tudnánk-e jobbá tenni a meglévőt, vagy egy viszonylag hasonlóan egyszerű, de teljesen más kapcsolással helyettesíteni, ami már megfelel, és olyan gyors, hogy pontosan le tudja követni a TTL jeles vezérlést akár 1-2% os kitöltéssel 5-10-20khz-en. Szerintetek?
Mi a célod a PWM vezérléssel? Ábrákat akarsz, vagy csak a fényerőt akarod változtatni?
Szeretnék színes lézereket is hajtani vele, így azoknál ábra kell.
Viszont a teljesítmény diódákat ipari célú felhasználásra szeretném használni, pl. fára gravírozni, fémet vágni. Ezért akarok eljutni a 100watt CW kimenetig, majd jöhetnek az impulzus lézerek afölötti teljesítményben. Az optikával egyébként ha jól megy, nemsokára kísérletezni fogunk a műszaki egyetemen, az még egy kemény dió, de az más tészta.
Én úgy oldanám meg a színes lézerek vezérlését, hogy építenék egy feszültség korlátos áramgenerátort, és annak kimenetét tenném a LED anódjára, majd egy FET-el a katódját kapcsolgatnám egy másik áramkörről.
Ebben a megoldásban az a problémás, hogy a katódon lévő FET bekapcsolásakor egy pillanatra nagyobb áram folyhat. Ennek időtartama az áramgenerátor sebességétől függ és attól a feszültségtől, amit max kienged terhelés nélkül. Lehet esetleg az áramot késleltetni egy megfelelően méretezett induktivitással, de az meg a bekapcsolás sebességét késleltetheti. Ezeket a dolgokat mind ki kell próbálni, és szükség lehet egy gyors szkópra is, mert az ilyen tranzienseket csak azon látni. Esetleg le lehet szimulálni valamit, majd ha lesz időm meg is teszem, mert engem is érdekel a téma, csak közben valami teljesen másban is el vagyok merülve.
Ha a bementi jelet vezérlem, akkor nem fordulhat elő az a hiba, hogy megfut a fesz kikapcsoláskor, ezért jó a jelenlegi megoldás ezen része!
Pénteken elvittem egy ismerősömhöz, és 5khz-en teszteltük 10amper áramerősség mellett, azon simán átment. A kimenetét néztük, fesz megfutás nem volt és szépen követte a négyszög jelet. Tehát ez így jó lenne, csak akkor egy visszacsatolás kellene , vagy valami, ami megakadályozza a fesz megfutást ha baj történik. A védő áramkört mindenképp megépítem, aminek a kapcsolását elküldted, mert a tranziensek kiszűrése akkor is szükséges lehet, hisz tönkremehet valami, ami miatt esetleg kinyíródna a dióda.
Nekem ezzel az a bajom, hogy egy LEDet, legyen az lézer vagy nem, nem illik feszültséggel vezérelni. Áramgenerátorral nem történhet meg, hogy több áram folyjon, mint szabad. Megspórolhatnál egy halom kondit, amik, ha a LED-et lekapcsolod és visszakapcsolod, csak bajt okoznak(sőt, talán ők a fő bűnösök)!
Egy olyan áramgenerátor, aminek a kimenetén nincs kondi(csak kicsi) nem teheti tönkre a LED-et. Talán még a feszültség határolásra sincs szükség, Van egy olyan elképzelésem is, hogy a jel freki vezérlést az áramgenerátor FET-jének tiltásával lehetne elérni, így nem alakulhat ki a tüske sem a bekapcsoláskor. Ezen még gondolkodok.
Lehet rosszul értettél valamit, én nem rakok a kimenetre kondit. Az nagyon nem kívánatos lenne. Az a tápegység és a jelenlegi kapcsolásom között van.
Annak a szűrés a feladata, akár csak egy audió erősítőben, és tartalék áram tárolása, hogy amikor négszög jelet kap a vezérlő, és hirtelen felfut a teljesítmény, akkor ne rángassa meg annyira a tápot.
Igen, ezt valóban félreértettem. De ettől az egész nem sokat változik.
A nagyobb áramoknál még előjön majd a kezelhetetlen melegedés is, ha analog marad a rendszer.
Ezért vagyok nyitott más megoldásokra is, ami nem 3ezer alkatrészből áll, és 4 rétegű nyákot kíván
Most jelenleg mekkora áramra lenne szükséged és milyen nyitófeszültségek jönnek szóba? (most tekints el attól, hogy mi lesz később)
Fogalmam sincs mennyi a nyitó fesze a 40wattos lézer diódának, az adatlapja sem közli, csak azt, hogy mennyi az áram igénye amikor 40Wattot ad le. Ha megérkezik, akkor le tudom mérni, minden darabnak más. Mindenképp szabályozhatónak kell lennie az áramgenerátornak, mert váltakozó teljesítményre van szükség, épp ahogy a munka. A Wattonkénti lépés az pont jó, ez nagyjából Amperenkénti lépést jelent. Persze ha TTL jellel vezéreljük a teljesítményt, az más, de kell lennie rajta egy alap potis szabályozásnak is.
Szóval 52Amper az áram igény jelenleg, de ez diódánként változik. Van olyan 40Wattos amelyiknek jobb a hatásfoka, annak elég 44 is, de ez az 52 a maximum határ! A következő lépcsőfok a 120Amper. Miért kérdezed? Tudsz viszonylag egyszerű, megbízható feszkontrolos áramgenerátor kapcsolást? Idézet: „Tudsz viszonylag egyszerű, megbízható feszkontrolos áramgenerátor kapcsolást?” De szép is lenne, ha ez ilyen egyszerű lenne. Mondjuk úgy, hogy keresem a legjobb megoldást. Jelenleg mekkora a nyers feszültség, amiből a FET-ek áteresztenek? Mennyi ideig működtedted egyfolytában? Milyen meleg lett, milyen hűtés mellett? Az a 100W-os ellenállás milyen meleg?
Jelenleg 5,1voltról hajtom az ”áramgenerátort”.
Viszont mivel 2darab tápot közösítek egy 80amperes Schottky diódával, így azon esik a fesz nagyjából 0.75voltot. Ez már csak 4.35volt kimenőt jelent. Aztán kábelen átvezetem a fesz a genertorba, itt 0,1volt esik. A Generátorba érkező fesz így más csak 4.25volt. Aztán a lézer diódán úgy átlag 2.5voltot esik. Így marad 1.75volt. Ezt kell a feteknek, az ellenállásoknak és a két fet kimenetét közösítő Schuttky diódának ”elfűteni”. Tulajdonképp, az ellenállásokon 0,3voltot esik a fesz, a Schottky diódán 0,75-öt, és azaz a feteknek 0,7voltot kell eltüntetnie. Ez 52Ampernél legrosszabb esetben is 40Watt, és mivel 2db fet van, ez is ketté osztódik. Szóval egyáltalán nem vészes a hőtermelés, sőt, abszolút kezelhető! Persze más, amikor a dióda helyett egy rézdróttal zárom rövidre a kimeneteket, mert akkor ez a 0,7 volt megnő nagyjából 3.2-re, azaz fűtőtestként működik a fet : ) Az 160Watt elfűtés, ott igencsak forró, de nem így lesz használva, hanem lézer diódával. Fetenként nagyjából 20watt elfűtése, szinte semmi. Szóval, így épül fel a fesz esése lépésenként. Persze itt-ott felcseréltem a sorrendet, de lehez azért ezt jól érteni.. ![]()
Ha a jelenlegi felépítésből indulunk ki, akkor érdemes lenne igazi áramgenerátorra bízni a dolgot, bár a sok soros ellenállás lényegében előtétellenállásként viselkedik, ami a működést eddig biztosította. Az áramgenerátort az alsó 100mohm ellenálláson eső feszültség vezérelhetné. Foglalkozom a dologgal, ha lesz valami jelentkezem.
Okés!
Kíváncsian várom, hogy mi lesz a dologból! Mindenesetre a kapcsolásnak tudnia kell a legalább 20k-es TTL jelet fogadni,és persze leadni 1-2% os kitöltésekkel. Mondjuk ha ez a freki nagyobb mint 20khz, akkro az csak jobb! És köszönöm a hozzáállást!
Kérlek írd meg hány db FET van, és milyen ellenállások vannak sorba velük!
|
Bejelentkezés
Hirdetés |










