Fórum témák
» Több friss téma |
Sziasztok!
Nyitottam egy új témát, mert nem találtam hasonló kapcsolást ahhoz, ami kéne nekem. Szükségem volna egy megbízható és jól működő kapcsolásra, ami tized pontosan figyeli a fogyasztón a feszültésget. Ez a figyelés állítható legyen, ne fix! Tehát én állítom be a fesz értéket, amit figyelnie kell, viszont azt pontosan méri! Ez 2 és 12volt között lehessen állítani. Van egy fogyasztó az áramkörben, aminek tegyük fel, 6Amper az áram igénye, és ekkor 2.1volt a feszültéség. Ez a fogyasztó, ha megugrik a fesz, akkor 2,5volton már 9amper körül jár az árama, és tönkremegy. Ezt kéne figyelni, és az esetleges fesztüskéket, vagy a túlfeszt elvezetni. Azért is kell állítható, mert ebből a fogyasztóból több típus is ,van, ami más áram erősségen dolgozik, más fesszel, de ettől még épp oly érzékeny. pl. 20A 2.7volton. Szintén figyelni kell, hogy 3volton már ráálljon a védelem, és elvezesse a plusz cuccot, de 2,7voltnál még semmit ne csináljon. A pontosság, az állíthatóság és megbízhatóság fontos. A lehető legegyszerűbb kapcsolások érdekelnek, amennyire ebben a témában lehetséges ez, mert kevesebb alkatrész = kevesebb hiba lehetőség a meghibásodásra. Köszönöm, hogy agyaltok rajta...
20A? Ez nem lesz egyszerű. Főleg, hogy 12V- is kell egyben. Tudod mekkora monstrum lesz ez ha nem kapcsoló üzeműt építesz? A kapcsoló üzeműt meg nem fogod tudni megépíteni még akkor sem, ha lenne rajz, mert az még egy hozzáértőnek sem könnyű.
Esetleg elárulod mik ezek a fogyasztók, hátha jobb ötletünk is lenne a táplálására!?
Persze, ezek lézer diódák!
Ennek a feszét kell ellenőrizni működés közben, vagy bekapcsoláskor, és ha valami zavar van, pl. kapcsoló üzemű táp elfüstöl ,vagy túlfesz van valami miatt, vagy fesztüske, azt még azelőtt le kell csípni, mielőtt tönkretenné a lézer diódát. Talán, hogy egyszerűbb legyen, minden lézer diódához megoldható lenne egy zeneres figyelés, de a zener félek lassú, 8-10ms. félek hogy kevés egy tranziensnél, ami halálos lehet neki. Minden diódának más az árama, és ezért a feszültsége is, ha újat veszek, kell az állíthatóság, hisz hozzá kell igazítanom a védelmet. Tranziens supressor meg nem jó ide, hisz pár tizedes feszen belül kell reagálni. pl. az 5.8V os t.supressor csak 8-9volt körül kezd el akár 50A elvezetni, szóval az nem jó! A HQ-ban amúgy nem is láttam 5.8v-nál alacsonyabbat, persze tuti van....de ide nem jó. Háromtized volton belül kéne elérni ami mondjuk alap 2.7 volton 100ma es áramelvezetésről az akár 3voltos szinten már 20-30amperes elvezetést is. Szóval ez az a dolog, amihez védelem kell! tudom, hogy nem egyszerű. A tápját teli tűzdeltem kondikkal, hisz az a legegyszerűbb védelem. Nagyjából 100.000uf, ebben van alacsony ellenállású elektrolit kondi 3300uf és 1uf, vannak nagyobb ellenállású hagyományos kondik /90ezer uf/, vannak 0,1uf os kondik, sőt még 470pf. Ezek szinte semmibe nem kerülnek........ Szóval amit lehet megtettem, az áramgenerátoros hajtás elé, az 5voltos bemenetre raktam 5,8V-os tranziens supressort, de ezt még kevésnek érzem, hisz a lézer dióda halála esetén jó sokáig spórolhatok egy újra. Szóval féltem. Úgy gondolom, ezek a legolcsóbb védekezések zavar ellen, de ez kevés lehet, ezért kértem segítséget. Gondoltam arra, hogy fojtó tekercset teszek a táp forrás kimenetére, a puffer elé a frekik elnyomására, de pl. a 40wattos lézernél a maga 52amperére nem épp egyszerű tekercseltetni ilyet. A 40wattos szilárdtest lézer biztonságos tápellátása a célom. Kapcs. üzemű táp megvan, áram generátor is, de az aktív védelem hiányzik… Ja, és az, hogy 12voltot is tudjon figyelni, azt úgy értettem ,hogy akár akkora feszre is be lehessen állítani a figyelést, tehát nem kell egyszerre figyelnie a lézer áramát, és a 12voltot! Egyébként, ha lehet egyszerűsíteni, akkor a szabályozhatóságot feladom, és egy zeneres figyelés is megteszi, majd legfeljebb kiválogatom a zenereket, ami épp jó az adott lézer diódához. Remélem, a 10-12ms es kapcsolási idő elég lesz a védelemhez. Ha más nincs, ez is jó lesz, több a semminél az tuti, sőt, még jó is lehet. Szóval ezek ismeretében várnék értékelhető tanácsokat
Nekem úgy tűnik, hogy a táplálással nincs baja Zoli33-nak, csak áramkorlátozát szeretne.
szerk: kicsit lemaradtam, de igazam lett
Persze nem csak tanácsokra lenne szükségem, hanem kapcsolásra is
Hú, ez igen szép feladat, és elég nagy felelősség egy áramkört ajánlani, miután a kipróbálására nem sok időm és lehetőségem lenne. Írod, hogy ne csak tanácsal lássalak el, de ez azért nem ilyen egyszerű.
Az én elképzelésem egy(vagy több) 100A-es FET lenne, aminek a Gate-jét egy komparátor nyitná meg attól függően, hogy a feszültség a beállított komparálási szintet meghaladná. A FET egy biztosíték után lenne, ami természetesen ilyenkor kimenne, miután a FET rövidre zárja a tápon keresztül(feltéve, hogy a táp még működik és nem csak az utolsót rúgta), ezzel levezetve a drága lézerről az áramot. Ha elég gyors a komparátor, és sikerül hőkompenzált állítható referencia feszültséget előállítani, akkor a feladat megoldható. Átadom a lehetőséget és a felelőséget fórumtársaimnak, hátha ők mernek rajzolni is(bár rajzolni én is tudnék valamit természetesen), mert gondolom nem sok próbadarabot lehet tönkretenni!
Lehet nem jól értelmezem de érdemes lenne egy pc tápból kiindulni egy olyanból ami figyeli a kimeneti feszültséget letekerni a tekercséből vagy a pwm szélességét csökkenteni.
Bár az is comparátorral figyeli a kimenetet. Szerintem az elég jól szűrt a tranziensek ellen. És így kevesebbet kéne szenvedni az 5 voltból lehetne 2.7 csinálni és bírna is 20 ampert. És abban van fesz figyelés is. Vagy egy soros ellenállással valami kicsivel, figyelni az ott folyó áramot,és azzal komparálni. A sebesség viszont háát nem egyszerű slew ratenek nagynak kell lennie hogy olyan gyors legyen.Szerintem pc táp átalakítás és egy késleltető áramkör hogy a tranziensek lejátszódjanak mire ráengeded .
Hát, sajnos nem sok próba darab van arra, hogy elröpenjen André-Marie Ampére mellé a mennyekbe.
Viszont itt csak letiltásról van szó, tehát tönkretenni nem tudná a cucc. Én is gondoltam már fetre, de azt megvezérelni....tűnt kemény diónak. amúgy egyértelmű, hogy valami ilyen megoldás lesz, csak a fetek vezérlése a kérdéses. Vagyis, ha elér egy beállítótt feszültséget, akkor a vezérlés teljesen kinyissa a feteket. Nézzétek, ha nem működik, csak 50%-os hatásfokkal, azaz a keletkező tranziensek felét megfogja, már az is jelentheti a dióda életét, vagy halálát. Tény, így is jól működik a lézer, de csak passzív védelme van. Mondjuk, ott nem spóroltam az anyaggal. És remélem a kondik és a supressorok benyelik a tranziensek jórészét, Viszont ha valami átjut mégis, akkor kéne lennie egy utolsó védő vonalnak. Persze ez sem garancia tudom, de... semmi nem örök élető, ennek ellenére szeretném emgtenni amit lehet. És köszönöm mindenkinek, aki megpróbál segíteni, Watt, neked is.
A FET vezérlése nem akkora gond. Ha nagyon gyors vezérlés kell, arra vannak akár 9A-es vezérlő IC-k is, nem túl drágán, csak a komparátor mögé kell kötni, és legalább 12V-ról járatni, vagy ha nincs több mint 5V, akkor van olyan meghajtó is, ami feszültséget emel. Szóval a FET meghajtása a legegyszerűbb. A gond az állítható, hosszú ideig hőfokstabil referenciafeszültség előállítása, és a gyors komparátor kiválasztása. Ezzel a résszel kéne gondosabban fogalakozni.
Szia!
Jelenleg is pc. tápról megy, kettő darab 30amperes 5volt kimenetéről. Azért van szükség 2 tápra, mert a 40wattos lézernek 50Amper kell. A két tápot közösítetem egy 3 lábú 80Amperes 50ns gyorsaságú Schottky diódával. Így tulajdon kép a pozitív rész egy diódán keresztül mehet át, ami mindenféle vissza áramot meggátol, így nem tudnak egymásba belepiszkálni a tápok. Ennek a diódának olyan 0,75voltot a fesz esése Amikor kihajtottam 55amperen a 2 tápot. Majd itt jönnek a puffer kondik és a supressorok, majd innen megy az áram generátorba. Az áramgenerátor munkáját 2 db fet végzi, melyek kimeneteit szintén egy ugyan ilyen 80Amperes Skottchy- val közösítettem a negatív részbe. Persze előzőleg mindkét fet kivezetést ellenállással terheltem, majd ezután a diódán megy át az áram nehogy az egyik fet kisebb áramot vezéreljen, és vissza áram is legyen. A Skottchy dióda fesz esése, plusz a többi fesz esés együttese megköveteli az 5voltos hajtást. Szóval, van fesz figyelés a pc tápban, de...úgy gondolom nem ártana a diódán kontrollálni a feszt. Pl ha az áramgenerátor vezérlő ic-je tönkremegy, nehogy túlárammal agyonvágja a diódát pl. Az áram generátor nem kihagyható, mert ezzel vezérelem meg, hogy az adott pillanatban mekkora teljesítménnyel hajtsa a lézert. Vagyis meg tudjam hajtani 5amperrel is, vagy akár 50-nel, a teljesítményt itt szabályozom, és ide érkezik be a TTL jel is, szóval ez nem kihagyható lépcső fok. Viszont a TTL jel is érkezhet túlárammal, pl. a vezérlés hal be, vagy már amit említettem, az áramgenerátor ic-je. Ezek ellen semmit nem véd a puffer és a supressor a tápnál, amiket elhelyeztem. Az csak a táp zavarait szűri. Viszont utána a rendszer védtelen. Erre keresnék megoldást... Watt! Az utolsó hozzászólás ígéretes. Csak sajnos komporátorok ügyében én kkezdő vagyok... viszont ott lehet a megoldás, az tény.
Csak ez olyan firnyákos dolog mert ha tönkremegy a táp akkor mi adja a comparátornak a referencia feszültséget?
a negatív ággal kéne figyelni és a pozitívba egy billenési feszültséget egy zenerrel beállítani a comparátor után a fetet. Valami gyorsabb fajtájú cmp kéne. a felfutási időnek kicsinek kell lenni. a fetnek pedig kis gate kapacitásúnak szimuláld le! remélem nem mondtam nagy hülyeséget.
en csak kis feher LED -ekkel jatszadozom , asztali lampat ami elemmel mukodik akarom trafoval mukodtetni .Ahogy meregettem probaltam a laborba hason lo dolgok tortentek , nagyon kis feszultseg novekedesnel nagy aram ugras(fogyasztas) lessz.
Allithato fenyerejure szeretnem csinalni 31 LED van benne. Szerintem nem a feszultseget hanem az aramot kell figyelni hisz a feszultseg a diodan egy adott pillanattol stabilizalodik de az aram no es a fenyero is no. Itt a kritikus pont .Gondolom a maximalis arramerosseget kell betaretani es hatarolni. Aztan nezegettem a nagy LED-es kepernyoket a varosba es epp erre gondoltam , ezek hogy oldottak meg mert az en 4W koruli foogyasztasom az semmi ezekhez.Biztos van speci cel "driver" . Regebbi tapegysegekbe egy triac-al egettek ki a biztositekot tulfeszultseg eseten.A triac ott volt a biztositek utan rogton .Nem tanulmanyoztam de nem gyorsabb a FET-eknel ?Csak hat 40-80A az sok , itt hatalmas ho is keletkezik . Gondolom a hatarolo egyseget , referencia fesz stb lehet nyugodtan egy kulon taprol hajtani igy nem lessz roblema a fotap rangatasa miatt . Gondolom nezegetted ezeket Schematics of Laser Diode Power Supplies talan talasz valamit
Igen az áramot kell figyelni a munkapontjukat kell beéllítani.
Szerintem egy lm1036 áramgenerátorral meg is oldhatnád. Vagy még trükközhetsz a soros párhuzamos kapcsolással de előtét ellenállás nélkül ne csináld mert tönkreteszed a ledeket. A percept honlapján találsz ajánlásokat a bekötésre.Bővebben: Link
Teljesen magától értetődik, hogy a figyelő elektronikának saját tápegység kell, független a teljesítménytáptól.
Idézet: „A triac ott volt a biztositek utan rogton .Nem tanulmanyoztam de nem gyorsabb a FET-eknel ?” Nem. Idézet: „Csak hat 40-80A az sok, itt hatalmas ho is keletkezik .” Nem keletkezik semekkora hő a védelemben. Idézet: „Gondolom a hatarolo egyseget , referencia fesz stb lehet nyugodtan egy kulon taprol hajtani igy nem lessz roblema a fotap rangatasa miatt .” Igen, ezt tökéletesen jól gondolod.
Igen, külön tápról megy majd a komporátor.
Sőt még az jutott eszembe, hogy építenék hozzá egy saját kis szünetmentes tápot is kiegészítésnek. Szerintem azért volna rá szükség, ha netán áramszünet lép fel a táp elpukkanása, vagy bármi más miatt. Hogy a védelem akkor is éljen, ha a többi eszköz épp kikapcsolás felé halad az áramszünet miatt időben. Akkor összefoglalom. Lesz egy szünetmentes tápja, hogy mindig figyelhesse a lézer diódát, persze itt nem az esti órákra gondolok Csak közvetlen működés elött, után és alatt.Ha valami elpukkan és áramszünet lesz, hogy az még aktív maradhasson. Az is egyértelmű, hogy fetek fogják elvezetni az esetleges áramlökéseket, tüskéket..... ezek típusát ki tudom választani, nem probléma. Nagyon kis belső ellenállásúnak kell lennie, és pokoli gyorsnak. Marad a komporátor rész, ami vezérli a feteket és figyeli a feszültséget. Ide teljesítmény már nem kell, hisz csak a feteket kell vezérelnie, de feltétele, hogy a lehető leggyorsabb legyen. Egyébként, 1wattos diódám ment már úgy tönkre, hogy az áramgenerátor és a dióda között a kábel megszakadt, és amikor helyre állt a kontakt, a diódának annyi lett. Terhelés nélkül felfutott a generátoron a fesz, és mire kontaktkor minden helyre állt, már tönkre is ment a dióda. A komporátor ugye...... itt is meg tudta volna menteni a dolgot, hisz megszakadáskor le tudja terhelni az áramgenerátort.... Szóval nagyon fontos alkotó eleme lehet az egységnek! A gyorsaság nagyon döntő. Nem lenne jó ezt megjátszani egy 40wattos sugárzóval. :no: Bevált, megbízható és gyors komporátorra ötletek?
Én arra gondoltam, ha máshoz nem jutok, marad a zeneres megoldás. Ott minden diódához külön ki tudnám válogatni a zenert, magyarán ráhangolni a védelmet a dióda áram igényére, és max. áramára.
Szóval, ha nem is lesz állítható, az se világvége, csak minden diódához más zener kell. egy lézer dióda sem egyforma, mindegyiknek más az árama, és ebből kifolyólag a feszültsége, amit figyelni kellene. Más tippem szabályozásra így hirtelen sajnos nincs. Persze ebben az esetben, marad a 8ms idő. A fenébe.. miért nincsenek 8ns-es zenerek.... Na jó, tényleg megelégednék egy 80ns-es zenerrel ,de ki nem? ![]() Feladom a szabályozhatóságot, ha rá tudom hangolni építéskor a beültetett dióda értékeire. Végül is, ha megvan a Lézer dióda, a komporátort csak 1x kell ráhangolni. Mint szabályozás végső megoldásként a zener......nem? Csak lassú... Viszont egy kábel szakadásos dolognál valsz elég, viszont a tranzienseknél... Szerintetek más beállítási lehetőség esetleg...?
Azért a referencia feszt sem lehetetlen megoldani. Ott van például a - TL431 -. Erre a célra szerintem megfelelne. Shunt Regulator-ként kéne bekötni, és akkor egy potival lehetne állítani a komparálási szintet.
Ez idáig szép és jó, csak mint mondtam ,ezen a területen szinte semmi tapasztalatom, magyarán nem tudnám összeállítani a kapcsolást.
Az adatlapokon vannak aplikációs kapcsolások, de nem tudom megoldani, hogy egybe aplikáljam őket úgy, hogy az jól működjön. Tudom, hogy nagyjából csak egymásba kéne vágni a kapcsolásokat, de én erre kevés vagyok, mivel illeszteni kell a munka pontokat, hiába vannak meg a kapcsolások. egymásba ágyazni nem ilyen egyszerű. Nekem.... :no:
Én még össze is állítanám, de ha nem működik elsőre, akkor mi lesz?
Köszönöm Watt a segítségedet.
Semmi különös nem lesz ha elsőre nem jó, gondolom progiban leszimulálod mielőtt azt mondod, hogy okés. Az áramgenerátort nem teheti tönkre, a tápot úgyszintén nem, a lézerre meg csak akkor teszem rá, ha már teszteltem különböző állapotokban, és már bizonyított! Szóval kockázat szinte nulla arra hogy elcseszi a lézer diódát. És ha így is lesz, először 0.5wattoson próbálom, miután kiállta a dióda nélküli teszteket. Egyébként merre laksz? Én Pesten vagyok. Hidd el, valamivel ellensúlyozom a segítségedet, csak kiötlünk valamit. Már így előre is köszönöm, amit segítettél. zoli
Én jobban szeretem összelógatni. De most valószínű szimulátorban megnézem, ha van megfelelő alkatrész a progiban. A dolog alapja nem olyan bonyolult, de az időket nem lehet korrekten szimulálni, azt pláne nem, hogy a LED megmaradna-e.
Igyekszem megrajzolni. Maradjunk annyiban, hogy nem ellenszolgáltatásért segítek, és eddig sem ilyen okokból hezitáltam.
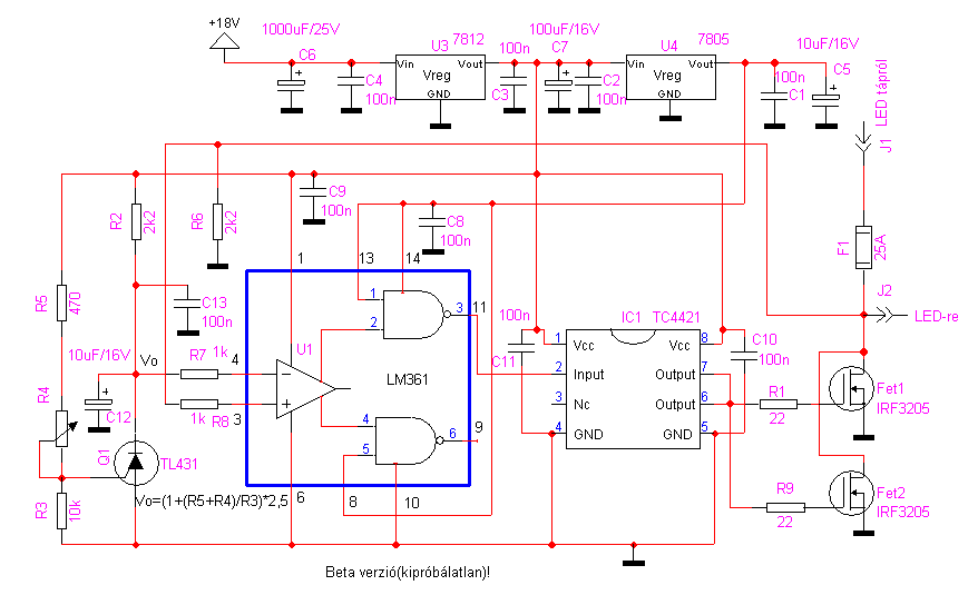
Naszóval, valami ilyesmire gondoltam(csatoltam).
De kiemelném, hogy ez egy nyers rajz, és lehet, hogy még sokat kell rajta módosítani. Ha valaki lát benne hibát, vagy van ötlete jobb, az ne tartsa magában! Sajnos nem lehet szimulálni, mert egy halom alkatrészt nem ismer a Multisim 10. Egyébként rögtön megvan az első hibácska, miszerint a 4421 invertálja a jelet, tehát vagy a 9-es lábra kell kötni a bemenetét, vagy 4422-őt kell venni, ha van.
Szia!
Van 4422-es a HQ-ban. 674ft. Megnéztem a rajzot, nagyon korrekt vagy! Még egyenlőre nem építem meg, hátha találsz benne hibát, vagy esetleg más. Viszont az egész nem nagy összeg ,szóval veszíteni semmit nem fogok, ha 1-2hét alatt sem találtok hibát benne, és netán megépítem...
Csak annyit fűznék hozzá, hogy a védőáramkört előbb kellene inditani, mint az áramgenerátort, hogy a tápfeszültség előbb felépüljön,és legyen idő a referenciafeszültség beállására is (10µF kondi).
Igen, és lehet, hogy kisebb, pl. 1µF is bőven elég lenne. Kicsit vastagon fogott a ceruzám!
![]() Azt hiszem felteszek egy képet az oldalamra inkább és ott módosítgatom, mert ez a csatolás nem annyira rugalmas.
Akkor módosítottam a felmerült dolgokat és feltettem az oldalamra. Ezután ha hivatkozok egy módosításra, akkor a legfrissebbet látod a link mögött és nem marad "hibás" verzió itt az oldalon.
- Lézer védelem v0.3b - Egyébként arra gondoltam, hogy mi lenne, ha nem egy biztosítékot csapkodnánk ki, hanem egy másik(1db) FET-el a jelenlegi biztosíték helyén megszakítanánk az áramot. Végső soron ebből egy feszültség szabályzó lenne a végén, ami a beállított fesz felett nem engedne át többet. De ez csak egy futó ötlet, később esetleg visszatérhetünk rá, ha nem győzöd biztosítékkal! ![]() Felmerült itt az is, hogy ne a feszt figyeljük, hanem az áramot. Ezzel egyébként az lenne a baj, hogy a feszültség megelőzheti az áramot, ezért védelemként a feszültség emelkedése reálisabbnak látszik. Fontos majd a bekötésnél, hogy a LED közelében kell mérni, és beavatkozni a lehető legrövidebb(FET esetében legvastagabb) kábelel, és mindent árnyékolni kell, még a panel is legyen kétoldalas, aminek egyik oldala teliárnyékolás. Remélem mások is tudnak még hasznos ötleteket adni ehhez a nem mindennapi kényes feladathoz, mert a részletekben bújik meg a lényeg. |
Bejelentkezés
Hirdetés |




Csak közvetlen működés elött, után és alatt.
Na jó, tényleg megelégednék egy 80ns-es zenerrel ,de ki nem?

