Fórum témák
» Több friss téma |
Szia!
Lehet, hogy én látom rosszul a pozíciószámokat, de szerintem nyugodtan helyettesítheted mind a négyet.
Köszönöm gyors válaszod. Ők lennének azok meg ugye alul a másik kettő.. Ja 929... elírtam
A hozzászólás módosítva: Nov 15, 2025
Igen, kis mértékben módosítja az IGBT meghajtó áramkört, de működnie kell.
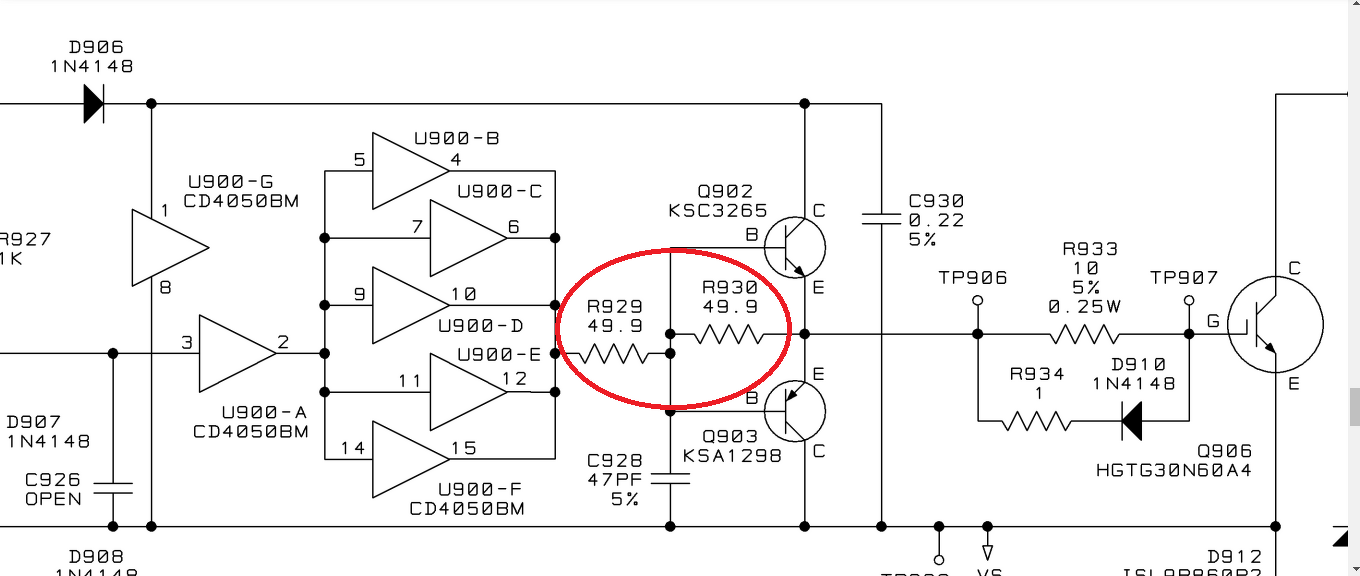
Köszönöm meg Fercinek is hogy besegítetek. Megjöttek az alkatrészek. R932, 936, Q904, 905, Q906, 907 valamint a D911 dióda ment tönkre. Nedvesség jutott be és alul zárta Q907 G-C lábakat. Ránéztem szkóppal a Gate trafóra és megy a négyszög primeren és mindkét szekunderen. Holtidő is megvan. Hogyan teszteljem a meghajtást az IGBT-k nélkü.? Nem szeretném elfüstölni őket. Nem értem az U900 - 901F szerepét a meghajtásban.
Idézet: „Nem értem az U900 - 901F szerepét a meghajtásban.” Csupán jelerősítő szerepe van. Ha ismernénk az előtte levő áramköri részeket, akkor talán jelformáló szerepe is lehetne. Meredekebbé teheti a négyszögjel fel és lefutását.
Üdv.
Beraktam a meghajto tranzisztorokat, meg a hibás ellenállásokat az IGBT meghajto fokozatban. Kegyeg 120kHz en, ilyen jelalakot kaptam. Az egyik nem tetszik. Ránéznétek hogy merre keressem a hibát.?
Nekem a másik sem tetszik.Ha beraknád a rajzát talán segíteni is tudnánk.A meghajtásban van a probléma.Na meg hogy hol mértél?Meg hogy?A két jel mintha külömböző kitöltéssel menne.Félhídnál ez nem lehetséges.Rajzot.
Bővebben: Link A rajz.
Az IGBT k közös emiter pontjátol TP908 mértem a gétekre. TP906 TP909 ( nem forrasztottam be öket) Egyforma a kitöltés. Eltoltam egymástol függölegesen a két csatornát hogy jobban látszodjon a hiba.
Mérj a gét trafón a kimenetén köss le mindent.Ha ott ennél szebb a jel,akkor a 906-909 és a gét között van a probléma.
Rendben. Holnap megejtem a mérést. Mára már nem smd -zek.
Az egészet egy beázás okozta also IGBT G-C zárlat alulrol a panelon..
Na jol benéztem..
Letisztult fejjel kivilágosodott. Nem jo helyen tapogatoloztam. Elnéztem a rajzot. Nem közös a két IGBT emitere, hanem E-C. Igy a rossznak itélt jel az egyik kolektorárol és a másik géjtjéröl jött, ![]() Nem tudom megjeleniteni szkopon mindkét jelet mert akkor zárlatot csinálnék. Azért van némi tüske a le föl futásnál. Nemtudom ez igy mehet e vagy nem.? A két IGBT meghajtása:
Rendben. Mennek az IGBT k. Hütöborda nélkül éleszthetem terhelés nélkül?
Egyáltalán nem. Egy pillanat alatt elmelegszik.
Összeszerelve élesztettem, nem mertem rizikozni. Jo lett a táp.
Melegedést nem tapasztaltam, jok lettek a 47 ohmos ellenállások a 49,9R helyett. Köszönöm segitségeteket. TV tápSziasztok, ide teszem fel kérdésem, mintsem TV-s topikba. A hiba egy TV tápja, ami nem működik. Röviden, alapokat szeretném megtudni-megismerni, hogyan induljak el máskor. A Panel RSAG7.820.8751, amihez rajz nincs. A trafó szekunder oldalán rögtön az egyenirányitó egyik diódája zárlatos volt. Egyik videón a fickó cserélte, a táp rögtön ment, nálam nem. Szekunder egyik ágán sincs semennyi feszültség, egy pillanatra sem. Egy DP2303 vezérli a primer kört. Adatlap szerint a VCC feszültsége megvan. Mit kellene mérnem az IC vezérlés utántól , hol akad meg a dolog, miért nem kapcsol a trafó?Vizuális pörkölődést nem látni. Mi köze lehet hogy a primer körön zárlatos dióda után, a táp már meg se próbál indulni? Kattogást sem hallani, hogy próbálna indulni.
Szia! Esetleg a szekunder oldalon zárlatos dióda, kondenzátor?
Mértem, nincs. Kulsőt tápot ha teszek a szekunder dióda utáni részre, az alaplap működik.
Át kell mérni a kontroller IC környezetét és ha minden jó, akkor lehet, hogy maga az IC a rossz. Bővebben: Link
Igen, ezt én is tudom hogy át kell mérni az IC környezetét. Azt nem hogy van e konkértum, hogy mit. Jelek-impulzusok-értékek. Mármint nem konkrét alkatrész értékek.
Vagy tényleg az a megoldás, hogy kiszedegetem egyesével, és mérem az értéküket?
Az esetek 90%-ban a primér oldali FET döglik meg.
Nem zárlatos, nem szakadt, ilyennel mértem, ilyen értéket mutatott.
Ilyennel, nem biztos, hogy jol mérsz. Azokon a tranyokon ( nem thdom mennyi van benne) több mint 400 Volt van, s ami a légerdekesbb Europában szinte elérhetetlenek a legjobbak. Nemrégen volt ilyen munkám 3 nagyteljesitményü táp - más más berendezésben ment tönkre, mindegyikben a primér oldali FET volt a ludas. Tipus szerint nem találtunk semit, a helyettesitöböl is csak két forràsban voltak a listán, de nem volt szállithato. Kinábol vettem ( csak zárojelben az europai árak 1/10 ért postával együtt.).
Még a Standby áramkör vizsgáld meg, lehet, hogy az blokkolja A hozzászólás módosítva: Jan 8, 2026
Kattogó tápIc csere után végülis jó lett. De most egy másik táppal akad gondom. A szekunder oldali elkó púpos volt, cseréltem. De a táp Csak kattog, néha beviágít a led, néha nem, de a kattogás állandó. Mértem primer elkókat, jók, próbáltam más szekunder elkót, de úgyis csak próbálkozik. Mi lehet még egy ilyen tápnál ami lehúz? Vezérlője KP3210.
Nem bír beindulni, vagy nincs meg a táp az ic-nek, vagy zárlatvédelem miatt tilt. Primer-szekunder oldalon az ellenállás, diódák mérése kell. Jók az elkók? Illetve szekunder oldalon az ic tápjára rámérni mert lehet zárlatos az ic akkor szintén nem indulhat be.
|
Bejelentkezés
Hirdetés |













