Fórum témák
» Több friss téma |
Fórum » Oktató rádiókészülék dokumentációjának tervezése
Témaindító: szendi001, idő: Dec 7, 2011
Témakörök:
Kedves Fórumozók! Korábbi tapasztalatom alapján nagyon segített volna, ha rádiótechnikai készülék teljes utánépítést segítő dokumentációja jelen lett volna.
Arra gondoltam, közösen tervezhetnék egy mondjuk 14 évesek és idősebbek által utánépíthető egyenes vevőt. A téma közös cikként megjelenne a HE-n. A fentiek értelmében, jól beszerezhető cuccokból, szellősen tervezett Sprint Layoutban tervezett nyákra készülne egy pár tranzisztoros, olcsó vevő, hangszóró vételre. Van bevált trafó mentes tarnzisztoros végfok, és bevált reflex kapcsolás is, de a dokumentáció közös elkészítése és a tesztüzem nagyot segítene. :yes:
Természetesen, ha összeáll egy tervezői kollektíva, fokozatosan lehetne tervezni más vevőt, pl FM vevőt, vagy egyebet.
Pár dolgoban szabványosítanám a dolgot. Az egyik ilyen, hogy a tápfesz legyen 9 volt, valamit a nyák mérete 100*160 mm, ami tartalmazza az elemtartót, és a hangszóró mechanikáját is. Kérem a fentiek elfogadását, tekintve az utánépíthetőséget, és az anyagok beszerezhetőségét vidéken is.
Ha jol ertem amire gondolsz,.. Tranzisztoros, hosszu -es kozephullamu AM vevo epitese, <10x16 panelon nekem is szandekomban volt, anno. ,.. Sok sikert.>
Itt van a kiváló lehetőség
A végfokot kiteszteltem, a reflex rész számítana, ha valaki épített ilyet. Ehhez hasonló volt, de nem ez.Bővebben: Link
Gondolom hangfrekis vége LM386, mert mi más is lehetne
![]() 100x160-as panel rendesen megcsinálva kicsit durva költség. Lehet hogy HE kit is lehetne?
Szervusz,szervusztok!
Mindenképpen javasolnom kell a következő linket: http://www.mikroe.com/old/books/rrbook/rrbook.htm Ángélusul van ugyan,de az nem lehet akadály.
Szerintem úgy lenne a szép, ha lenne egy alappanel táppal és végfokkal, aztán abba illeszthető lenne egy hosszúhullámú fokozat, következő lépésben egy középhullám és így tovább... Tehát modulok tervezése és összeépítése.
Lehet IC-s verzió is. A tranzisztoros mellett az élmény növelése miatt, illetve az IC forrsztásának nehézsége miatt gondoltam. ( kezdő konstruktőrők) Lehet kisebb mint 100x160 mm. Lehet egy vágó deszka is a sasszi, amin 10x5 cm es modulok vannak. Ezzel valóban ugyanaz a végfok hazsnálható más KF fokozattal. Ebbe belefér az, hogy kétféle hangvékfok legyen.
Csak a csatlakozó méretekben kellene megegyezni.
Ha modul rendszerű, akkor célszerű lenne a modulok csatlakozóit külön is kivezetni. Pl. a hang végfokhoz egy külön bemenetet az "alaplapra". Így az külön tesztelhető és mérhető lenne.
Másik kérdés az ár és az alkatrészek beszerezhetősége. A 100x160mm úgy sejtem, NYÁK gyártatásához szükséges minimum méret. Egyébként tény, hogy egy kezdőnek a NYÁK legyártása nagyobb kihívás lehet, mint az egész összeforrasztgatása. Ezen kívül a rádiónál a forgókondenzátor és a ferrit beszerzése problémás lehet. Célszerű ezért a forgókondi helyét a NYÁK-on úgy kialakítani, hogy többféle típust is fogadni tudjon. Táplálásnál biztosítani kellene a dugasztápos és elemes megoldást is. (átkapcsolható) Esetleg az alaplap legyen olyan méretű, hogy a közepébe beférjen egy ilyen próbapanel: Bővebben: Link A modulok csatlakoztatásához a tüskesor pedig ennek a szélességén kívülre esne. (56mm-en túl) Így a kezdő barkácsoló egyrészt maga is dugdoshatna áramköröket, másrészt használhatná a "gyári" modulokat. Az alaplap persze ellátná táppal a próbapanelt is. Így nem kellene kapásból labortápra is költeni. Ha elég hosszú tüskéket használnánk, akkor elképzelhető az, hogy a modulok alatt bent lehet egy komplett áramkör összedugdosva (pl egy egyszerű RIAA korrektor) majd ez egy már elkészült modult (pl végfok) hajtana. Pláne, hogy egy-egy modul nem foglalná le a teljes dugdosós panel felett rendelkezésre álló helyet. Délután esetleg lerajzolom, hogy mire gondolok. (nem mindig egyértelmű amit írok. )Egyébként ez a modulos építgetős rendszer sem akkora újdonság, még valamikor a '70-es évek végén komplett könyvek jelentek meg ilyen, amatőröknek és kezdőknek szánt modulrendszerű megoldásokról. Ott már kitalálták a szükséges méreteket és azt, hogy egy-egy modulon mi kapjon helyet. Érdemes lenne azokat is végignézni. Persze az akkorinál jóval modernebb eszközökkel is fel lehet építeni az egészet.
Igen, ha jól emlékszem az NDK-ban volt ez divat, modulárisan szereltek az amatőrök "integrált" áramköröket, amelyeket be lehetett dugni a főpanelba. Van is valahol egy régi könyvem pdf formátumban, csak elő kellene keresni.
A nyák egyik verziója kivágható lenne szigetelő szalag segítségével szigetekből. Ez lenne a "semmilyen technológiám nincs" verzió. A második verzió, szép nagy forr szemekkel szétfűrészelhető, de modul elvű nyákos lenne. Az értelme az, hogy szitáztatni nyákot olcsón tudok, de szét nem szívesen vagdalják. A dolog úgy indulna, hogy pl.: marasd ki. Kellene választani az eleje fokozatot. Esetleg megpróbálhatnánk polimer kupakra tekert tekerccsel és Varicap hangolással is. Ekkor nem lenne forgó kondi, és ferrit probléma. BB112 470 pF.
A rajz segítene, és köszönöm.Bővebben: Link Találtam reflex rajzot is. Ilyesmit én csináltam anno, és teljesen jól működött.
Habár lehetne modul polimer kupakra tekert tekerccsel, forgó kondival és ferrittel és varicappal is. És mindenki maga dönhetné el, hogy melyiket építi meg és teszi be az alappanelbe, esetleg később kidobja és cseréli.
K. Schlenzig Elektronika Hobby '78 és Demjén-Gausz Elektronika Hobby '80. mindkettő modulokat építget. Viszont egyik sem épít belőle rádiót.
Igazából nem is annyira lényeges, hogy rádiót épít-e belőle vagy sem, a fontosabb a jól átgondolt alaplap. Jól kialakított tápvonalakkal, mindennel.A könyvek egyébként nekem megvannak, azért emlékeztem rájuk élénkebben. Elektronikus formában is leledzenek valahol, de itt nem szívesen terjeszteném őket. (szerzői jogok, stb) Aki találkozott már a Béka honlapjáról származó könyvgyűjteménnyel, az tudja hogy mit keressen.
[OFF]Az már nem szerezhető meg. Béka semmit nem tart már kint. Egy darab DJVU ból csak nem csinál gondot az ég a cél érdekében.
Ok, értem. Össze lehessen dugni banán hüvellyel? Tehát minden elem 4 pólus, táp, be, ki? Vagy a másik megoldás a nyákos sorkapocs. Az RF oldalon magasabb frekvencián egyik sem használható, jobb lenne inkább a forrtüske mindenhova. Én egyébként ebben az utóbbiban gondolkodom, hacsak nincs valami jól használható csatlakozó típus. 2 raszternél sűrűbbet nem szeretnék használni.
Nekem minden megvan, több mint Békának
De nem ezekre gondoltam, amit írtál, hanem van egy könyv is egy német szerzőtől, abban vannak egymásra épített panelekből álló modulok, modulátor, előerősítő, stb. Már keresgéltem, de a bőség zavarában nem találtam.
A forrtüske szerintem is jó, az alaplapba pedig be lehetne forrasztani IC foglalatot, egyben, vagy félbevágva, ahhoz a legegyszerűbb hozzájutni. Végső soron a lábkiosztás sem kritikus, mert ha minden modul terve elkészült, akkor az alaplapon úgy lehet huzalozni, ahogy a szükség kivánja. Megyek, keresem azt a könyvet, hogy legalább a címét megmondjam, ha már nem tehetem fel.
Szia 6Pc! Megnéztem a linket és kiváló oktató anyag. Lehet, le kellene fordítani. Kinéztem egy sima egyenes vevőt. Ezzel az alábbi témák álltak össze:
1. modul 1 db tranzisztoros végfok modul 4 tarnzisztorral 2. modul 1 db LM386 végfok modul 3. modul 1 db egyenes vevő BF981-el 4. modul 1 db reflex vevő 2 db tarnzisztorral Ehhez jöhet késöbb NE612 -es keverős am vevő. illetve egyéb megoldások, mint FM IC stb. Sznkrodin vevő stb Én az első négy nyákját összerakom, a többibe be lehet szállni. A méretek 80x100 mm-es nyákra kerülnek. Az a Euro fele végülis.
Mellékelten felteszem az 1. számú modul nyák tervét és a rajzot ami alapján készült. Kérlek nézzétek meg jól elfér-e a 9 Voltos elem. Ez fel lenne gumizva a 4 furaton keresztül. A vonali feszültség elől hátul csatlakoztatható. Az lenne a kérdésem, hogy a kapcsolási rajzot mibe rajzoljuk át, hogy jó legyen a doksi? Az alkatrész lista Excelben lenne. A cikkbe tennék képet a kész modulról.
Bővebben: Link mod: ez még hibás, kell bele még egy tranyó meg egy hangerő potméter. Nem törlöm, mert a csatlakozó méreteket adja.
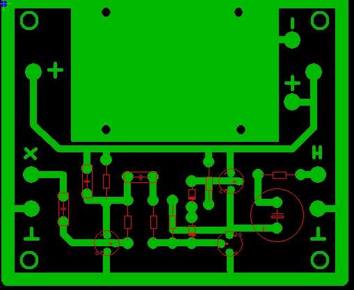
Néhány privát hozzászólás alapján kapott RF fojtót, hidegítő kondikat és puffer kondit. Benne van a 4 tranzisztor is. A hangerő poti a nyákon.
Van valakinek ideje tesztelni a hétvégén?
Elkészült a Modul2 LM386-os végfok terve. Tele van hidegítve, van benne áramkorlátozó ellenállás a kimeneten, rf fojtó a következő fokozat előtt és hangerő poti.
Kérem a hozzászólásokat a fórumba írjátok, ne kelljen a privát levelezésből előszedni a dolgokat
Közben előkerült az egyik könyv - nem pontosan erre gondoltam - de ebben is tüskékkel kivitelezett dugaszolható modulok vannak. K. Schlenzig: Eleketronika Hobby '78
Azon gondolkodtam, hogy egy rádiókészülék építése egy kezdőnek, még moduláris felépítésben is túl nagy falat, ha valami nem működik egy tranzisztor hibás beforrasztása, vagy hangolási problémák miatt, akkor örökre elveszi a kedvét. Először talán kellene egy univerzális alaplap, amire ráépülne egy egyszerű tápegység. Ez néhány stabkockával és kondenzátorral megvalósítható, elrontani sem lehet. Ezek után jöhetne egy végerősítő egy hangszóróval. Ez sem nagy feladat, és a végerősítő elé egy egyszerű hanggenerátor nyomógombbal, és a kezdőnek meglenne az élménye, hogy a gomb lenyomásakor hallja a sípszót. Ez már közvetlen élmény és ezek után jöhetne egy előerősítő, majd a bemeneti fokozat.
A két első modul egy elem mellé rakott 4 tranyós végfok, illetve az elronthatatlan LM386. Lásd feljebb. Trafót, stabkockát érintésvédelem miatt kihagynám, de természetesen lehet táp modult is csinálni, de ezt kihagynám, ha nem muszáj.
A hanggenerátor jó ötlet, és morzét is taníthat! Ez lesz a Modul 3 Ez lehet hogy kap saját elemtartót, mert lehetne használni később jelgenerátorként, és amúgy sem a rádió része.Néznem kell egy két három tranzisztoros rádiót a nagyon kezdőknek. Ettől függetlenül minimális alapképzés szükséges. Itt az a baj, hogy bár jól szól egy reflex egy IRF 530 végfokkal, kimenő trafó kell a hangszóró elé, mert a nagy impedanciás füles beszerezhetetlen, és hangszóró vétel az igény.
Bocs modul 5 lesz, a konzekvencia miatt.
Találtam egy nagyon primitiv kapcsolást a generátor modulhoz, ami egyben jelkövető is lehet. Az Elektronhobby 73-ban leltem rá.
Egy időben én is vagdostam az IC foglalatokat. De a gyári foglalat kicsit egyszűbb: Bővebben: Link Szinte minden valamirevaló alkatrészboltban árulják is.
A lábkiosztást egyébként célszerű lenne egységesíteni. Úgy bárki kedvére tervezhetne hozzá modulokat, nem kellene a dokumentációkat minden esetben átnyálazni, hogy az alaplap melyik moduljának helyére lenne jó betervezni.
Az egyik hozzászólásomban leírtam, hogy miként tudok elképzelni egy ilyen modulrendszerű holmit. Most mellékeltem róla egy rajzot. A táp természetesen az alaplapon lenne. Egyrészt elem, másrészt egy egyszerű LM317-es IC egy trimmerrel, amivel a kimeneti feszültsége állítható. Ennek pl. egy dugasztáp lehetne a tápja. Azt, hogy az alaplap csatlakozóira melyik kapcsolódjon, jumperekkel lehetne kiválasztani. Ezen túl a jumperek területéről lehetne rövid vezetékekkel csatlakozni a dugdosós próbapanel tápvonalaihoz is.
A moduloknak szánt tüskesor aljzatok kiosztását egységesíteni kell. A táp és a föld egyértelmű, hogy mindhez kell. Ezen túl én négy párhuzamos vezetéket is vinnék. A próbapanel alatti és fölötti 4-4 vezetősáv külön lehetne vinni, így az már 8 vezeték. Gondolni kell a későbbi fejlesztésekre is, ha valaki pl digitális eszközökkel foglalkozna, akkor ez a két fél bájtnyi vezetősáv igen jó szolgálatot tesz. Mivel az alaplapon aljzatok lennének, ezekbe a dugdosós próbapanelból is könnyű lenne csatlakozni. (modulok és próbapanel közötti kommunikáció megkönnyítése) Esetleg meg lehet oldani az alsó és felső tápvonalak elkülönítését, ezzel +- -os táp is alkalmazható a jövőben. A csatlakoztatható modulok száma és mérete, az alaplap pontos mérete, a tüskesorok elhelyezkedése mindenképp a tervezés első pontja lenne szerintem. Ha ez megvan, már mindenki nekieshet az egyes modulok "faragásának", mert a végeredményt biztosan csatlakoztatni lehet majd a többi modulhoz. Esetleg további kikötéseket lehet még tenni. Pl.: 'a' vezetősáv legyen mindig a hangfrekvenciás bal csatorna, 'b' a jobb, stb. Ezt persze ki kell dolgozni. ![]() Vélemények? Ötletek?
Amennyire én látom a busz rendszer RF alkalmazásra nem alkalmas. A megoldás inkább digitális eszközökhöz lenne jó.
Kiváncsi leszek a többiek véleményére ezügyben. Megnéztem a hanggenerátort. Milyen trafó kell bele? |
Bejelentkezés
Hirdetés |




A végfokot kiteszteltem, a reflex rész számítana, ha valaki épített ilyet. Ehhez hasonló volt, de nem ez.









