Fórum témák
» Több friss téma |
Hali!
PC-S DMX vezérlőről szeretnék rajzot szerezni! Érdeklődnék, hogy van-e ilyen kapcsolása valakinek (NYÁK+beültetési rajz) vagy hol lehetne megtalálni!
A gépemen van kb. 13 mega a DMX-ről. A legtöbbhöz PIC kell. Az infómban ott az MSN címem, ha gondolod, ott átküldöm: nincs kedvem itt 13 megát felrakni
Hy pedrock!
Engem is érdekelne a DMXről az anyag! Ha nem gond, felveszlek én is!
esetleg email is szobajőhet hátha ott gyorsabb
vagy feltőlthetnéd 1 kűlső tárhelyre
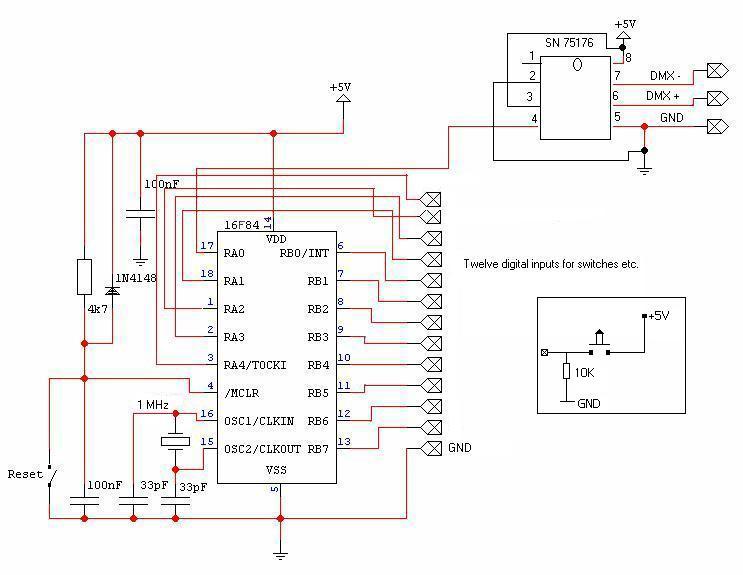
Kb 2 eve keszitettem DMX adot PC-re, de csak 32 byte volt egy csomagban. Scanner-eket kellett javitanom es probalgatnom. Van benne egy PIC16F84, 10 MHz, 75176-os a kimeno jelre. Az egesz belefert egy SUBD25-os hazba.
Úgy döntöttem inkább felrakom ide
A 176 KB-os DMX.005-t ne töltsétek le, mert az rosszul lett felrakva
. Total Commanderben fájl egyesítéssel lehet összerakni, ezután kaptok egy zip fájlt. Remélem megy
DMX rendszer:
A DMX RENDSZER ÉS FEJLŐDÉSE 1981-ben amerikai szakemberek kifejlesztették a DMX-vezérlést. Ez a vezérlési rendszer - mely hatalmas előrelépést jelentett a korábbi kézi, majd 0-10 V analóg vezérléshez képest - digitális jelsorozat segítségével vezérli a különböző berendezéseket. A vezérelt berendezések többfélék lehetnek, úgymint fényszabályzók (dimmerek), „intelligens” lámpák, ködgépek, színváltók, stb. A rendszer sok előnye mellett több hátránya is van. Az egyik legnagyobb hiányossága, hogy korlátozott a végpontok száma (max. 512 csatorna vonalanként), valamint nagyobb rendszerek esetén a jeltovábbítás sebessége lecsökken, emiatt a rendszer lelassul. A berendezések vezérléséhez a legtöbb esetben – de nem kizárólagosan – csavart érpáras kábeleket alkalmaznak, amelyek könnyen hozzáférhetők és olcsók. A DMX SZABVÁNY FEJLŐDÉSE 1986-ban, a USITT (United States Institute for Theatre Technology, Inc) megalkotja az első DMX-512-es szabványt. Ezt a vezérlési rendszert az iparban használt rendszerirányítási protokollok alapján fejlesztették ki, 512 darab dimmer vezérléséhez. Ezen a szabványon 1990-ben hajtanak végre főbb változtatásokat. A rendszer közben nemzetközileg is elterjedté vált a szórakoztatóiparban. Az eredeti szabvány azonban csak dimmerek vezérlésének elvét fogalmazta meg, holott a gyakorlatban sok más berendezés vezérlésére is alkalmazták. A későbbi verziók fejlesztői már felismerték ezt a tényt és az egyéb berendezések vezérlésére is adtak instrukciókat. 1998-ban újabb változtatások váltak szükségessé, amit már egy nemzetközileg elismert szervezet végzett el, hogy a szabvány minél szélesebb körben elismert és használható legyen. Emiatt az USITT átruházta a jogokat az ESTA (Entertainment Services and Technology Association) nevű szervezetre. Az ESTA TSP (Technical Standards Program) vezérlési protokollokkal foglalkozó csoportja megalkotta az új szabványt, amelyet az akkori technikai lehetőségekhez igazítottak, természetesen szem előtt tartva a korábbi rendszerekkel való kompatibilitás kérdést. Nagyon sok, technikaliag megvalósítható lehetőség pont azért nem került szabványosításra, mert ezzel inkompatibilissé tették volna az addig telepített rendszerek egy részét. Fontos megemlíteni azonban, hogy a szabvány megfogalmazása szerint a protokoll csak fény– és az ehhez kapcsolódó berendezések vezérlésére alkalmas. Nem alkalmazható azonban veszélyes berendezésekhez, amelyek fizikai sérüléseket okozhatnak, mint például a pirotechnikai eszközök. A DMX RENDSZER ÁLTALÁNOS MŰKÖDÉSE Mint azt már korábban említettük, a DMX-512 rendszer digitális jelsorozat segítségével vezérli a különböző berendezéseket. Minden egyes végponti berendezésnek külön elektronikus címe van. Amikor egy ilyen végpontot akarunk vezérelni, akkor az adatfolyamban először megadjuk a végpont azonosító kódját, majd rögtön közöljük vele a vezérlési információt, vagyis azt, hogy mit is akarunk végrehajtani. Az adatfolyamban ezután a következő végpont címe és vezérlési információja következik. Az adatátvitel soros aszinkron rendszerben történik. A soros átvitelből adódóan nehézséget okoz az, hogy minden berendezésnek meg kell várnia, míg az előző eszköz vezérlő jelei lefutnak, csak aztán kapja meg a következő berendezés a rá vonatkozó vezérlési információt. Az adatátviteli sebesség 0.25 Mbit(sec (0.8 Mbit(sec), amiből látható, hogy a rendszer meglehetősen lassú. A DMX rendszer nagy hátránya, hogy csak egy irányban képes adatokat továbbítani, tehát nincs visszajelzés a konzol felé. Nincs információ arra nézve (feedback), hogy az adatok valóban megérkeztek-e a célberendezéshez és az a feladatot végre is hajtotta a vezérlési információnak megfelelően. Előfordulhat például, hogy a vezérlőpult hibátlan adatokat továbbít a dimmerek felé, azonban egy kábelprobléma miatt a jel azokhoz nem jut el. Ekkor a vezérlőkonzor nem érzékel problémát, a dimmerek viszont nem hajtják végre a vezérlési utasítást. Az operátor nem tudja, hogy valami probléma van, hiszen nincs visszajelzés. Az ilyen – csak egy irányú kommunikációt megvalósító – rendszerek idegen kifejezése openloop rendszereknek is nevezik. A DMX-512-es vonal – ahogy a nevéből is következik – 512 csatornát képes vezérelni. Egy eszköz esetében mindig annyi vezérlőcsatornára van szükség, ahány funkciós a végpont. Ha például egy „intelligens” lámpa 36 funkciós, az azt jelenti, hogy 36 csatornát foglal el a DMX vonalon. Egy mai színváltó hármat, míg a dimmer egyet. A DMX rendszer sorba fűzhető, ami azt jelenti, hogy egy vonal 12 – sorba kötött, egymás után kapcsolt végpontot tud tévesztés-mentesen kiszolgálni, de már ekkor is észlelhető működésbeli lassulás. Ha figyelembe vesszük azt a lehetőséget, hogy egy berendezés akár 36 DMX csatornát is lefoglal (pl. Clay Paky „késes” fényvető) akkor megállítható, hogy a rendszer által biztosított 512 csatorna sokszor bizony nem elegendő. Ez azonban érthető, ha tekintetbe vesszük, hogy a szabvány megalkotásakor a tervezők még nem gondoltak a sok csatornás intelligens lámpákra, motoros vezérlésű kengyelekre (yoke), automata – hűtésű színváltókra. Amennyiben a világítási rendszer vezérléséhez egyetlen DMX vonal nem elegendő, úgy több DMX-512 vonal is alkalmazható. Ilyenkor a csatornák belső címzése egyformán 1-512 lesz, minden vonalon. Ez azt jelenti, hogy pl. két vonal alkalmazása esetén a fényvezérlőpult az első vonal címzéseit 1-512-nek jelzi, míg a második vonal csatornáit 513-1024-ig kerülnek kijelzésre. Fontos azonban, hogy a fényvezérlőpult, mindkét vonalat egyaránt 1-512-ig címezi. Ezt figyelembe kell venni tervezéskor, illetve a rendszer használatakor, hiszen a vonalak beazonosítása nélkül ebből könnyen keveredés lehet. Egy mai korszerű fényvezérlőpult akár 12 DMX vonal kiszolgálására is képes, ami 6144 csatorna használatát teszi lehetővé. A DMX ADATCSOMAGOK FELÉPÍTÉSE A DMX 512-es vezérlőjel csomagok (slotok) átvitele egymás után, sorrendben történik, kezdve a 0. slottól a – legutoljára végrehajtandó – 512-s sorszámúig. Mielőtt az első adatot továbbítanánk, a rendszer Reset (alaphelyzetbe állító) utasítást továbbít, ami egy szünetjelből (BREAK), ezt követően egy szünet utáni kiegyenlítő jelből (MARK AFTER BREAK) és egy indító (START) jelből áll. Egy érvényes DMX 512 slot értéke a NULL START kód után 0 és 255 decimális érték között változhat. Az adatátviteli forma minden egyes adat átvitelére az táblázatban látható. Bit pozíció Leírás 1 Start bit, alacsony szint vagy SPACE (szünet) 2 és 9 között Slotértékek adat bitjei, a legkevésbé szignifikánstól a legszignifikánsabb bit-ig, pozitív logika 10, 11 Stop bitek, magas szint vagy MARK (jelölés) Paritás Nem kerül átvitelre A szünetjel az idő diagrammban úgy definiálható, mint egy magas szintről alacsony szintre történő átbillenés, amit egy 88 ms (vagy annál nagyobb) hosszúságú alacsony szint követ, majd egy újabb, alacsony szintről a magas szintre történő átmenet következik. A BREAK jel egy új csomag kezdetét jelöli. MARK AFTER BREAK (szünet utáni jel) A MARK-jel szerepe az idődiagramban, hogy a BREAK jelet és a STOP kódot elkülönítse egymástól. A szabvány úgy fogalmaz, hogy ennek a jelnek az időtartama ne legyen kisebb, mint 8 ms, és ne legyen nagyobb, mint 1 másodperc. (Megjegyzés: az 1986. szabvány még 4 sm-ot említ, ezt az 1990-es kiadásban módosították 8 ms-ra, hozzátéve annak a lehetőségét, hogy a jelfogadó berendezések továbbra is felismerjék a 4 ms-os jelet is, így biztosítva a kompatibilitást a korábbi rendszerekkel.) Ezt a jelet minden jeladó berendezésnek elő kell állítania és minden fogadó-berendezésnek fel kell tudni ismerni, a megbízható működés érdekében. START CODE A START kód az első bájt, ami MARK AFTER BREAKE jelet követi. Az eszközök együttműködése legnagyobbrészt a NULL START kód használatának köszönhető. A NULL START kód 8 bit (1 bájt) hosszúságú és csak nulla értékű biteket tartalmaz, ezért nevezik NULL bájtnak is. A DMX -512 szabvány kidolgozói lehetőséget biztosítottak arra, hogy az eltérő START kódokat is használhasson a rendszer. (Alternate START codes) Ezeket a START kódokat azonban regisztráltatni kell, amelyeknek a metodusát a szabvány írja elő. Ma már nem jellemző az eltérő kódok alkalmazása, a különböző gyártók egységesítik a kódot, ezzel biztosítva a rendszerelemek kompatibilitását. BREAK-TO BREAK SPACING (szünettől szünetig időintervallum) Az időintervallum bármelyik BREAK jel kezdetének a lefutó élétől a következő BREAK jel lefutó éléig nem lehet kevesebb, mint 1196 ms vagy több, mint 1.025 sec. DEFINIÁLT VONALÁLLAPOT AZ ADATCSOMAGOK ÁTVITELE KÖZÖTT (Mark After Break) Minden adatcsomagnak, amely átvitelre kerül a vonalon, tekintet nélkül a START kódra vagy az adat hosszára, a BREAK, MARK AFTER BREAK, és START kód szekvenciával kell kezdődnie (lásd fenn). Egy adatcsomag utolsó adat-slotjának a második STOP bitje és a BREAK jel kezdetének a lefutó éle közötti időtartam 0 ms és 1 másodperc között változhat. A vonalnak kijelölt állapotban kell maradnia ezen idő intervallum alatt. Az adóberendezések nem állítanak elő többszörös BREAK jelet az adócsomagok között. A fogadó berendezéseknek viszont képesnek kell lenniük előállítani az eredeti csomagokat többszörös BREAK jelek esetén is, amelynek az átviteli vonalon történt valamilyen hiba miatt keletkezhetnek. A DMX ADATCSOMAGOK FELDOLGOZÁSA Az adatvonalon a slotok száma nincsen minimalizálva. Az adatcsomagban bármennyi, 512-nél kevesebb számú adat-slot átvihető, ha kielégíti az idődiagramban definiált időzítés értékeket. Az időintervallum, amely az adatcsomagban bármely két adat-slot átvitele között eltelhet 0 msec és 1 sec között változhat. A vonalnak ezalatt az üresjárati idő („idle time”) alatt kijelölt állapotban kell maradnia. A jelfogadó berendezéseknek képesnek kell lenniük olyan adat slotokat is fogadni, amelyek között nincsen üresjárati idő. ADATVESZTÉS ÉS HIBAKEZELÉS Amennyiben a jelfogadó berendezés nem érzékeli a RESET szekvenciát (BREAK, MARK AFTER BREAK és START kód) – egy másodpercen belül a megelőző RESET szekvenciától mérve – akkor indokolt adatvesztésre gyanakodni a bemeneten. A szabvány nem ír elő konkrét hibakezelési eljárást, de a gyártóknak garantálniuk kell, hogy beépítettek valamilyen adatvesztő kezelést a rendszerbe. Minden jelfogadó berendezésnek megfelelően kell működni, amennyiben az átvitel folyamatos és az adatcsomagok érvényesek, bármilyen slot értéket is tartalmazzanak. Néhány (olcsó) berendezés úgyis biztosíthatja az előírt működést, hogy nem minden egymást követő DMX-512 csomagot dolgoz fel (mert lehet hogy erre nem is képes). Ezen berendezések működésének velejárója, hogy szükséges valamennyi idő, amíg a csomagok adatai kicserélődnek. Ez a késleltetés megengedett, azonban a gyártóknak világosan fel kell ezt tüntetni a berendezések útmutatóiban.
Kőssz!!!
Igy sztem egyszerübb volt mint MSN-en
Eltudnád küldeni nekem is az ado rajzát
(nyákrajz+kapcsolási rajz+beültrajz+alkatrészek)
Na meglestem sok minden van benne de van egy kapcsolás pont olyan ami engem is érdekel
djneo: kérlek a hozzászólásodnak NE SZMÁJLI LEGYEN A 90%-a!!!
Hangulatjeleket használni szabad, de minek egyből 20db-ot lerakni???? Olvashatatlanná teszi a témát a hangulatjel áradat! Kérlek fogd vissza magad!!!!!!!
Bocs, nem 32 hanem 64 channel !!!
kőssz
kapcsolási rajzod nincs hozzá véletlenűl?????
Kuldom !!! Kuldom !!!
Cak ledobott a WiFi !!! Az *.exe egy seged program ( pascal ) , ahol 1..64 kanalis-ra lehet egyesevel 0..255 adatot iranyitani.
még1?
Ez jol műkő kapcsolás?? Érdemes nekiálni a megépitésnek??
Probapanelon van egy SUBD-25-os hazban.
Kulso dugasztap a tap. Probalkozasok kozben a beepitett stabilizator (7805) melegitette a quarz-ot es akkor nem ment. Vegul a stabilizatort raforrasztottam a SUDB fem reszre, igy elmaradt a hutoborda. Csak szervizelesre hasznaltam, 3-4 scanner lampat teszteltem vele, 1-2 oran keresztul, nem volt vele gond !
ha ráteszem a stabot 1 hutőbordára akkor nem lehet vele baj?
Nekem 2 scanner & 1strobi vezérlésére kellene!!!
Ha a dugasztapot kis feszultsegrte allitod ( min 7..8 V ) akkor nem hiszem hogy melegedne. Nalam +15..18 V a dugasztap, PIC programozasra hasznalom.
Az SN 75176-ra maximum 32 egyseg kotheto, persze rovid tavon tobbet is, de ez szerepel a PDF-ben.
Az SN 75176-ra maximum 32 egyseg kotheto, persze rovid tavon tobbet is, de ez szerepel a PDF-ben. ????????????????
melyik PDF-ben?????
DMX lámpák vezérlésére milyen PC software-t használtok?
Köszi az infot! Ezt az oldalt néztem már, de addig nem merek nekiállni dmx vezérlő épitésének, amig valaki azt nem mondja, hogy ez a dmx dongle működik ezzel a software-val. Valakinek van már tapasztalata ilyesmiben? Milyen fényeket vezéreltetek házilag készült átalakitóval?
|
Bejelentkezés
Hirdetés |




. Total Commanderben fájl egyesítéssel lehet összerakni, ezután kaptok egy zip fájlt. Remélem megy






