Fórum témák
» Több friss téma |
Hogyan lehetne a Maxim-ic által gyártott PIC-eket programozni? Az MPLAB-ban csak a Microchip PIC-eit lehet kiválasztani?
Üdv!
Gondolom valamelyik Microchip PIC-nek a komplementere. Én pl egérben találkoztam ilyenekkel. Az adatlapja szerint az full kompatibilis az eredetivel. Szerintem az kiválasztod MCP-s megfelelőjét, arra írod a progit, arra fordítod. Sima PIC programozóval meg fel lehet programozni. Gondolom én. Ha nem így van majd kijavítanak az okosabbak.
Szerintem... Maxim nem gyárt PIC-et. Maxim csak mikrokontrollert gyárt. Típustól függ, hogy miként lehet programozni.
Maximes PIC na az milllllyen?
El nem tom képzelni hogy gyárthat más PIc-et mint a MIcrochip... Link, adatlap típusszám?
Én használok ilyen mikrokontrollert.
Ezek egy sima 8051-esek, csak gyorsabbak. Amiket én használok: ds89c420, ds89c450, ds89c430 A szükséges áramkör: http://peti1224.extra.hu/8051.html A progit hozzá basic-ben írom. Az mcs progit használom. Innen letölthető: http://www.mcselec.com/index.php?option=com_phpshop&page=shop.brows...emid=1 Ha körülnézel az oldalon, akkor ott rengetek segítséget találsz. beletölteni pedig: a dallas semiconductor mtk-jával lehet Címe: http://files.dalsemi.com/microcontroller/dev_tool_software/mtk/ Ha valami érdekel még ezzel kapcsoltban kérdezz bátran.
Köszönöm a segítséget!!!
Egyébként ennek a fordítónak ingyenes változata nincsen?
Ennek a fordítónak tudtommal nincs.
De okossággal ez a program is csodákra képes. Némelyik verziójához lehet a neten találni okosságot. A pontyot megkapom?
Meg!!! Mégegyszer köszönöm!
De ha valakinek van még valami ötlete szívesen fogadom!
Sziasztok!
Valaki ismer olyan ingyenes programot amivel ilyen mikrokontrollereket lehet C nyelven programozni?
Szia!
Nekem lenne a dallas-os programozóval egy kis gond.. Olvastam egy régebbi hozzászólásodat, láttam az égetőt amit használsz, s szinte ugyan azt használom én is, bár én a dallas weblapjáról szedtem le a shematikot és azt csináltam meg,de jó!Mindegy De nekem nincsenek ilyenek benne,h manuálisan állíthatod a DTR-t, amit megmondok őszintén azt se tom mi az meg stb, ha még van vmi. Viszont én nem Bascom ba írom a progit, hanem KEIL uVision3-ba azon belül is C-ben...Ez egy elég profi fordító, nagyon híres,és az MTK-val töltöm bele.A bajom az,h 20Mhz kristály van az égető NYákján,de hiába állítom be a Keilbe akkor is a soros port inicializáló példaprogramját más Mhz-űre teszi,de nem is ez a lényeg,hanem, hogy az MTK-ba is hiába állítom át 14400 Baudra (Mint ami a Keilben van állítva) a Serial portot, mert akkor meg mikor lefutattom a progit a controllerben, csak hülye karakterek jelennek meg a Hello blablalba szöveg helyett az MTK futtatási ablakjában egymás után sokszor és nem áll le.... Segítségedet előre is kösznöm,ha nem tudsz, nem baj már az is elég volt,ha elolvastad és válaszolsz vmit vissza!!
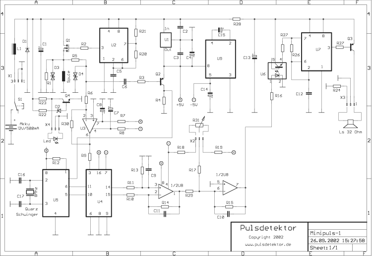
Egy fémkeresőt kezdek építeni és ehhez szedem össze az alkatrészeket.Van a kapcsolásban egy microcontroller : AT90S2323. Sajnos a szakmát 46 évvel ez előtt tanultam és erről az alkatrészről semmit nem tudok. Ezen kívül van két dióda surpressor megjegyzéssel.A doksi itt található:
pulsdetektor.de /projekte/miniplus-1. A kapcs. rajzon az U5 pozició számú ic ill. a D3 ,D4 diódák a kérdéses alkatrészek.Kérem aki tud segítsen .Előre is köszönöm !
Van a zip-ben egy mini1_h.hex nevű fájl:
http://pulsdetektor.de/projekte/minipuls1/mpuls1.zip Ez a fájl tartalmazza a firmware-t, amit be kell égetni a kontrollerbe. Építeni kell egy stk200 nevű avr programozót, ami a számítógép lpt portját illeszti a mikrovezérlő isp lábaira. Le kell tölteni az avrstudio nevű programot: http://atmel.com/dyn/products/tools.asp?family_id=607 Egy regisztráció után le lehet tölteni. Ez a program tud kezelni stk200-at, így be lehet égetni a firmware-t, az ic-be. A kérdésnek nem itt lenne a helye, mert ez egy atmel kontroller.
A kettős szupresszort helyettesíteni lehet 2db antiparallel 1n5908-al. Ezt a típust viszonylag könnyen be lehet szerezni.
azt a példaprogit feltehetnéd,megnézem, valszeg a timer nincs megfelelően felhúzva és más baudrate-el ad a kontroller.
Köszönöm a választ ,sokat segítettél, ezekről fogalmam sem volt. Szerinted volna lehetőség a Mikrokontroller programoztatására. Van olyan cég vagy magán személy aki ilyet vállal. Természetesen térítés ellenében ! A leírás alapján én nem tudom ezt elkészíteni. A koromnál fogva a számítógéphez sem értek annyit ,hogy ezt megcsináljam. Sajnos. De ezt a fémkeresőt nagyon szeretném megépíteni az unokámnak. Ez lenne a negyedik amit csinálok mind működik de egy sem tökéletes.
Sziasztok!
Tudnátok segíteni nekem, hogy a DS89C450-es mikrokontrollernél melyik láb mire való? Köszi előre is a választ! Csoki!
Ne haragudj, hogy ilyet kérdezek, de ez az első mikrokontroller amivel találkozol? Minden hátsó szándék nélkül kérdezem, csak mert nagyon az jön le a kérdésedből! Amúgy az általad csatolt adatlap 12-13 oldala erről szól!
Neked nem inkább egy angol fordításra lenne szükséged?
mivel ahogy látom ez egy intel 8051 kompatibilis kontroller, itt van egy jó könyv, bár nem végleges változat, de elég korrekt ez így is, a BMF-Kandó oktatója Zalotay Péter írta, aki pár évtizede foglalkozik ezzel, ebből megtanulhatod a használatát, a végleges változat is elérhető lesz elvileg a dkonyvtar.hu-n sajnos pénzért csak...
a linkek a könyv valamilyen változatának a fejezeteihez: http://www.oj.hu/kando/utasitasok.pdf http://www.oj.hu/kando/kontroller.pdf http://www.oj.hu/kando/prog_fejl.pdf http://www.oj.hu/kando/programozas.pdf
Van néhány dallas által gyártott MSP430F2002 uC-m. Valaki használt már ebből az MSP430F sorozatból? Nem akartam új topicot indítani, ide talán még belefér a dolog.
elírtam a gyártót nem dallas hanem texas.
Szia Sirály12!
Szétszedtem egy régi műholdvevő beltérit. Van benne egy 80C52-es processzor és egy 24C16-os EEPROM. Arra gondoltam, hogy jó lenne valamire felhasználni pl. egy dallamcsengőt, vagy időzítőt. A baj az, hogy nem találok hozzá mintaprogramot. Régen programoztam, ill. átírtam egy 8035-ös tartozó EPROM tartalmát, hogy csak egy dal szóljon. Sajnos a forrásprogramot nem kaptam meg. Sok munkával sikerült átírni és beégetni. Tudnál-e segíteni, hogy hol találok hozzá leírást? Előre is köszönöm! |
Bejelentkezés
Hirdetés |










