Fórum témák
» Több friss téma |
Helló!
Ennél a kapcsolásnál két külön potméter kell vagy jó dupla (stereo) poti is?És mindegy hogy a vagy b osztályú a poti? Előre is kösz!
Szia !
Szerintem butaság rendes potit rakni, de te tudod. Egyszerűbb, és olcsóbb is egy trimmer potival megoldani.
És(sel nem kezdünk mondatot) ha működés közben akarja tekergetni? Sőt, ha az lenne a cél?
koncsik03: Jó a stereo poti is! Mármint ha egyszerre akarod változtatni a két LED világítási idejét.
Hmm, de a trimmert is bírja, egy csavarhúzóval.
Kösz!
Lenne még egy kérdésem.Most 47 uf-es kondi van benne,hogyha kicserélném 22 uf-esre akkor duplázódna a villogás sebessége?
Mit kéne akkor tenni hogy gyorsabban villogjon?
Tehát még mindig nem cserélted ki.
Cseréld ki.
Nah kicseréltem és most csak az egyik led világít folyamatosan.Az mi?
Üdv:Szerintem a mellékelt kapcsolásod (a kép)Nagyon is jó sőt tökéletes én ennek segítségével készítettem stroboszkópot én 9 V rol hajtattam és betettem egy teljesítmény tranyot az outputra és csak az output és + közötti ledet használtam az alatta levőt nem de hamarabb úgy csináltam és világított mindkettő tökéletesen felváltva szerintem ha neked nem villognak teljesen jól akkor a kondenzátornál lehet a gond ellenőrizd esetleg változtasd is ,mert ha mondjuk fehér ledet kapcsolsz rá akkor nagyobb a fogyasztás és az is lehet ok !Es meg betehetsz egy 1000 µF os kondit hogy szűrje a tapfeszt pláne ha adapterről hajtatod !Ennyit tudok mondani !
Üdv:Levente
Sziasztok!
Én egy 2-300 ledből álló fény reklámot v. fény dekort szeretnék készíteni. Ehhez szeretném kérni a segítségeteket. A táp ellátást illetően jó lenne 9v egyen feszről üzemeltetni,ha lehet. illetve nem tudom hogy kombinált kapcsolással megvalósítható-e! Jó lenne rajz és nyákterv. Ehhez hasonlót szeretnék készíteni!Bővebben: Link
Hello!
- Elsőként azt érdemes meggondolni, hogy a Led-ek közül hányat-hányat szeretnél kapcsolgatni külön-külön. Mert ez alapján lehet csoportba foglalni a Led-eket, és meghatározni, a célszerű tápfeszültség értékét. - Nyilván célszerű a legnagyobb számban sorba kötni a diódákat, mert annál kisebb lesz az eredő áramfelvétel. - De egy oszlopba, nem lehet több diódát sorba kötni, mint azok nyitófeszültségüknek összege. Sőt célszerű ennél egyel kevesebbet db-ot választani, hogy az áram korlátozása is megoldható legyen. - 9V tápfeszültség esetén, ha pld. egy fehér Led kb. 3,2V-os nyitófeszültségével számolunk, akkor legfeljebb csak két Led kapcsolható sorba. (Led színétől és típusától függően esetleg több is sorba köthető, de jelentősen nem nőhet a számuk.) - De remélem a 9V alatt, nem egy kis 9V-os elemes táplálásra gondoltál. Mert ha kettőnként lehet sorba kötni, akkor 20mA Led-áram és 300 Led esetén, az áramfelvétel 3A lenne, ha minden Led ég. - Egyszerű "ellenállásos áramkorlátozás", akkor jöhet szóba, ha a tápfeszültség nem túl nagy tartományban változik. Vagy a tápfeszültség stabilizálva van. - Áramgenerátoros meghajtás akkor célszerű, ha egy-egy Led oszlopban változó darabszámú Led van. De ha kapcsolgatni is szeretnénk a Led-eket, akkor egy tranyó, és két ellenállás mindenképpen szükséges. Ettől egy egyszerű áramgenerátor, csak egy plusz tranyóval több, és ez a generátor is ki-be kapcsolható. Tehát elsőként Neked kell, az ábrád és az elképzelésed alapján kigondolni mit i szeretnél valóságban. Hány Led, milyen csoportokban, mikor gyulladjon ki, milyen időre.. Egyszerű kívánalmak esetén, elég egy egyszerű kapcsolás, mint itt a mellékletben látható. Ha működtetés komplikált, akkor mikroprocesszort célszerű alkalmazni. De a Led meghajtó áramkörökről (áramgenerátorról) ott is gondoskodni kell. Sőt, tekintve hogy ott korlátozott lehet a kimenetek száma, még tároló IC, vagy multiplexer vezérlés is szükséges. (Ami amúgy csökkenti a fényerőt, vagy nagyobb áramokkal kell hajtani a Led-et.) Nem elriasztani akartalak, csak rávenni a gondolkodásra, mielőtt az igényeidet-lehetőségeidet felmérnéd. üdv! proli007
Szia!
Köszönöm hogy válaszoltál! Jobban át gondoltam a dolgot és arra a döntésre jutottam hogy elég ha folyamatosan világít az összes led! A tápfesz az maradna 9v de legfeljebb 12v. Hogyan tudnám ezt megvalósítani?
Hello!
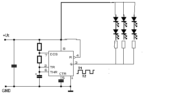
Igen egyszerűen, használva ezt a kis segédprogramot. Ha a Led-jeid nyitófeszültségét nem tudod, akkor megméred azt kb. 20mA áram mellett. Vagy is színenként megtáplálsz 9V-ról egy 330ohm-on keresztül egy-egy Led-et, és megméred a Led-en eső feszültséget. Ezt kell majd a programba írnod. Az egész úgy fog kinézni, mint egy létra, ahol egy-egy létrafokot a sorba kapcsolt Led-ek és az előtét ellenállásuk alkotja majd. Valahogy így mint a képen a Fet Drain-jében. Csak a FET tranyó, és hozzátartozó dolgok elmaradnak. üdv! proli007
Köszönöm a segítségedet!
És bármennyi ilyen ugymond "létra fokot" tudok összekapcsolni? És még egy kérdésem lenne a tápegységet illetően, mégpedig hogy hány wattos/amperes legyen! Köszi előre is!
Hello!
Természetesen akárhány ilyen létrafokot képezhetsz. Az áramfelvételt nagyon egyszerű kiszámítani, mert ha egy-egy létrafok 20mA-t eszik, akkor annyiszor több az áramfelvétel, amennyi létrafok van. A teljesítmény pedig a tápfeszültség és a felvett áram szorzatánál illik nagyobbnak lenni. Pld. ha 100létrafok van és 20mA egy ág árama, akkor az összesen 2A. Ha a tápfeszültség 9V, akkor a tápegységnek minimum 18W-ot kell tudna. üdv! proli007
Sziasztok! Eléggé zöldfülű vagyok a témában, ezért kérném a segítségeteket...
![]() Nos nekem egy olyan 5 ledes villogó kéne ahol: -a ledek egyszerre villognak -6 Voltról fog üzemelni -olcsó legyen -egyszerű a kapcsolási rajz szóval valaki lenne olyan kedves és segítene nekem abban, hogy mik és milyen alkatrészek kellenek hozzá. Azt még kifelejtettem hogy 5 mm-es ledekből állna a dolog. Azok már nem kellenek viszont kellenek ellenállások meg a többi... köszi mégegyszer
Esetleg így módosítva.A led előtétellenállást meg az 555 ellenállásait kondenzátorát az oldalon lévő segédprogramokkal ki tudod számolni.
nos van a kalkulátor... ott a T1 az az égési/működési idő a T2 pedig a szünet? vagy hogy van? bocs a hülye kérdésekért.
és még azt hadd kérdezzem meg hogy van az egyik kapcsolási rajzon alul egy vonalka. az mit jelöl? A másik az ,hogy kell -e majd a ledek elé ellenállás? Ha igen akkor szerinted milyen? mégegyszer bocs a primitív/hülye kérdésekért.
Ha az 555-+ös IC 1-es lábánál levő jelre gondolsz, akkor az a GND=föld.
Ellenállás kell a led(ek) elé. led előtétellenállás számolása Az áramot és a feszültséget a LED adatlapján nézd meg. A sorbakötött ledek számánál vedd figyelembe, hogy míg pirosnál kb 1,8 V, addig fehérnél 3,4 V körüli feszültség esik egy LED-en. A 6V eléggé bekorlátozza a lehetőségeidet. 2 db fehér már nem igen fér bele. Azt még nem írtad milyen célra kellene a villogó. Egy kiszuperált kerékpáros villogó nem tenné meg?
hát valójában egy kerékpár utánfutóhoz kellene. amúgy a 3mm-es fehér led is 3,4 Voltot eszik? Vagy az egy kicsit kevesebbet?
azt kihagytam hogy indexként lesz... egy 3 állású kapcsolóval lesz majd megoldva ami a kimenetnél lesz meg"hack"elve.
|
Bejelentkezés
Hirdetés |











