Fórum témák
» Több friss téma |
Fórum » Kapcsolóüzemű (PWM) végfok építése
Ma kipróbáltam a TAS5630-at. A nyákom mindössze 8x7 centis volt. A borda ideiglenesen egy kis aluprofil (így is sokat szenvedtem vele, mert az ICtok 1mm vastag csak), a kimeneti szűrők T106-2 porvasmagos tekercsek.
Nagyon király volt. Először 28V-ról hajtottam, aztán kb 40V-ról (üresjáraton 48V-ot ad le, de terhelve 40V körülire esik le). A szkóp alapján kijött belőle a 4 Ohmon a 200W. Nagyon szépen szólt. A két darab 2x12"+HF ládával szédületes hangerőt produkált. Most még finomítok majd a nyákon, elsősorban a bordázás miatt, mert 2x4 Ohm terhelésnél azért kell neki hűtés, ha maxon akarja hajtani az ember.
Van valahol itt a topik elején egy rajz amit talán pimi tett fel az hasonló ehhez, talán még egyszerűbb is és azt írta hogy a hangja is jó. Talán ez az, de át kell nézni mert lehetnek hibák a rajzon.
Sziasztok, ezt a kapcsolást nézem és azon gondolkodtam, hogy milyen FET-el lehet helyettesíteni az IRF6645-öt
Szia
Tananyagnak tekintem, a cikkedet sokat tanulhat az ember belőle Szóval használhatom a te listádban szereplő fetteket csak át számolgatva a többi ellenállás és kondi értékeket? Vagy nyugodtan betehetek más FET-et változtatás nélkül Te honnan szerezted be a TAS5630-at?
Itt az IRS2092-nél a dead-timeot nem az RD taggal állítod, hanem van egy ellenállásosztó az egyik pinen. (de az RD tag ugyanúgy használható).
Érdemes minél alacsonyabb gate-töltést használni, mert az IRS2092-nek csak 1A meghajtása van (szemben IR2110 2A helyett), és kezdetben érdemes a legnagyobb DT beállítással kezdeni. Esetleg a meghajtást meg lehet bikázni egy plusz PNP tranyóval, amivel a FETek kikapcsolása nagyban gyorsul, így egyben kisebb DT beállítás is elég, de ezek mrá az extrák... Így a FET-választásnál ezt pluszba figyelembe kell venni.
Cimopatán kívül van valakinek tapasztalata az UCC27200-val? (vagy UCC27201)
Cimopata beszámolója szerint ezek nagyon szállogattak el neki, magával rántva a FETeket.
Sziasztok, lenne egy kérdésem a lorylaci féle erősítővel kapcsolatban. Bár lehet hogy nagy hülyeség, de a szinteltoló fokozatot nem lehetne úgy átalakítani (kiegészíteni) hogy a komparátor szerepét is átvegye? Lényegében az is egy differenciálerősítő ha jól gondolom.. Ugye akkor az IC-t le lehetne hagyni a bemenetről..
Persze, nézd meg az eredeti Philips UcD-t. Bár több tranyó kell hozzá az biztos (kettő áramgenerátornak, kettő a differenciálerősítő, valamint 4 alulra a szinteltolás miatt).
Viszont az ic-t meg a tápfeszét le lehetne spórolni.
Csináltam egy "rajzot" csak az alja a lényeg, valahogy így lehetne mint azon van?
Persze, nem kell külön segédtáp (bár amúgy +-5V vagy +-12V gyakran szokott még kelleni). Azt mondjuk mindenképp nézd meg, hogy melyik az invertáló és nem inveráltó kimenet.
Jaja, kb így meg lehet oldani. Persze jól láthatóan több komponenst igényel, és azért az LM311 nem túl költséges.
Sziasztok!
Azt szeretném kérdezni tőletek,hogy ki látott vagy javított már 5kW feletti autós erősítőt.. pl Digital Design Z2 vagy Ground Zero 1.5000.. vagy valami hasonló elmebeteg erősítőt... Kíváncsi lennék,hogy milyen kapcsoló mosfet-et alkalmaznak ekkora nagy erősítőknél.... Na meg a meghajtás is érdekelne.. Aki rendelkezik ilyen információval és hajlandó is lenne részleteket elárulni azt szívesen venném..
Én csak fényképről láttam ilyeneket, de pl a diyaudio forumon (ott nézd meg Eva autós erősítőjét, valamint authxl termékeiről készült képek) elég sok képet megosztanak ilyenekről (sőt főbb infókat és blokkvázlatokat). Az ilyen nagy teljesítményű cuccok teljes hídban mennek, és elég alacsony terhelőimpedancián. A meghajtást itt tipikusan úgy oldják meg, hogy minden FET előtt van egy NPN-PNP páros (akár integrálva lásd Zetex ICk), és ezeknek a bázisait hajtja meg egy erősebb meghajtó IC (pl IR2010). A 200V-os szériából talán a legjobb cucc a piacon az IRFB4227, 250V-esből az IRFB4332 és az IRFB4229. Ennél nagyobb feszültségű feteket biztos nem használnak (inkább a terhelőim pedanciátviszik lejjebb). Az induktivitások közül a legjobbak fazonhuzallal tekert légréses ferrit, ugyanis ez nyújtja a legkisebb méretet, valamint legkesebb veszteséget terhelt állapotban.
A veszteségek további csökkentése érdekében BD modulációt alkalmaznak. A tápfeszt általában teljes hidas rezonáns fázistolásos konverter állítja elő. Itt mindkét híd fix frekin, behangolt ZVT rezonáns módban megy, de a két félhíd egymáshz képest fázisával jön létre PWM moduláció, így stabilizált a szekundere a tápnak, de kis kapcsolási veszteségű, rezonáns a működés. Az egyenirányítás tekintettel a nagy áramokra gyakorta szinkron egyenirányítású, több párhuzamba kapcsolt FETtel. A táptrafó vagy planár technológiás trafó, vagy toroid.
Összedrótoztam az erősítőt, komparátor nélkül. Kicsit leegyszerűsítve (lorylaci féle kapcsolás elejéről elhagytam a komparátort és a 2n5401esekre kötöttem a a visszacsatolást és a bemenetet).
Működni működik, de nagyon alacsony frekin megy (azzal a visszacsatolással) 50khz-en, és nagyon nagy az offset a kimeneten (3,2V). Szóval ez így nem jó.. Gondolom ha áramtükör kerülne a 2.2k-k helyére az nem oldaná meg a problémákat... Pedig jó lenne valahogy az lm311 tápját kispórolni
Nem tudom mit akartál, de a cuccban lévő szinteltoló fokozatot még nem használhatod komparátorként!
Ha kicseréled az UcD-ben ahsználatos diszkrét cuccra (ami olyan diszkrét komparátor, ami szinteltol ios), akkor ok lesz.
Hali!
Rövidzár és túláram védelemnek szerinted lehetne a tápágakban biztosíték helyett ferritrudas tekercset és Hall ícét használni? Az a néhány uH a tápágban mennyire kavarhatna bele a működésbe? Ha ez netán megvalósítható lenne, akkor a Hall ícé egyszerűen tudná kapcsolgatni a 2110 SD-jét.
Ha az LC szűrőd légréséses ferrit, akkor oda is rakhatsz hall-elemet.
Én most a FET rdson-on érzékelésen dolgozom. Nem hittem volna, de tényleg meg lehet valósítani egyszerűen. Kapcsolás már van, prototípus lesz hamarosan. De mindenképpen kell az SD elé egy visszakapcsolás késleltetés, különben durva tranzienseket produkálna.
Igen késleltetés mindenképpen lenne az nem gond, csak az elv alkalmazhatóságán dilemmáztam...
Az LC szűrő légrésében nagy freki van... nem? Meg hát mit csinálna ott a Hall? A légrés sem lenne utána igazi légrés. Bár lehet hogy tévedek Akkor szerinted érdemes kisérletezni olyasmivel, hogy a tápágakba, vagy a felső fet D-je fölé és az alsó S-e alá tekercseket rakok és azokkal mágnesezek egy Hall-t? Jó lenne egy sönt nélküli védelmet kiagyalni. Az Rdson érzékeléshez mekkora Rdson kell? Milyen fetekkel "játszol" mostanában?
Igazából tök mindegy mekkora az rdson. Ami kis rdson-ú az úgyis több áramot tud. Könnyedén 0,7V érzékelhető, nagyobbat pedig leosztasz.
200V-osból kétféle FETet használok: PSNM070-200 és IRFB4227. Illetve ócsóságé' IRFP250N. 100V-osból pedig: IRF540Z, FDP3652 és IRFB4410. Ezekből van egy rakat most bespájzolva. Most egy teljes hidas cuccon dolgozok, HIP4080A-ra épülne (ami egyben komparátor, és 2,5A-es meghajtó, könnyen állítható a dead-time és ugyanúgy van hiba-pin). A szűrőkben 3mOhmos laposhuzallal tekert légréses ferriteket használnék. A vezérlő külön nyákon lenne, ami tüskesorral kapcsolódik a főlapra.
Még valami eszembe jutott. Mivel most tervezem a legujabb ucd-m nyákját arra gondoltam, hogy a 2110 után belerakok egy pnp tranyós gate-kisütőt, ahogy a Philips kapcsolásban is van. Minden megvan hozzá smd-ben. Mit szólsz hozzá? Van értelme vagy felesleges bonyolítani?
Diyaudio-n Pafi javasolta, hogy az RD tagban a dióda helyére érdemes egy pnp tranyót rakni, ha 100nC-nál nagyobb gate töltésű FETet használsz. Ez eléggé megturbózná a kikapcsolást.
100nC alatt az IR2110 is jól meg tud hajtani akár 400kHz-ig, így akkor szerintem nem érdemes bonyolítani. A túl gyors gate vezérlés pedig problémákkal is járhat. Például nagyon nagy túllövések lesznek. Több dolgotól is függhet, hogy jó -e vagy nem. Sokan használnak IRFP250N-et, ahol mondjuk a nagy gate töltés miatt kikapcsolásra jól jön, de mivel nagyon rossz a diódája, abban növeli a veszteséget (valamint TO247 tok belső induktivitása nagyobb, így a túllövést is növeli). Én akkor használnám ha valami modern, de überbrutál FETet használsz, mondjuk egy IRFB4332 vagy IRFB4127-nél nagy a gate töltés, de amúgy gyors FETek. Mondjuk akkor is érdemes használni, ha az IR2110-ed eléggé melegszik (nagy gate töltést nagy frekin hajtva már rendesen termel veszteséget), mert így tudod csökkenteni a disszipációját. Igazából ha ügyes vagy úgy csinálod meg a nyákot, hogy gondolom a SOT-23 pnp tranyó helyére diódát is be tudjál rakni. És akkor majd kísérletezéssel eldöntöd.
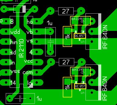
Egyenlőre IRF 640-ekkel kisérletezek. Amíg csak egyetlen csatornát nyúzok a műhelyben +/-40V-ról, műterheléssel addig ez is tökéletes.
A nyákot úgy csinálom, hogy könnyen kiiktatható legyen a BC 857 tranyó, ha nem megy jól a dolog. Íme a nyák szóban forgó részlete: (teljes nyákot csak akkor teszek fel ha tökéletes lesz)
Uhhh... az SMD tranyót is felülnézetből raktam be.
na mindegy, ezt a nyákot még egy párszor úgy is korrigálni fogom mire megkaphatja a savat
Ez így nem jó! A mellékelt rajon bal oldalt van, amit te csinálnál, és jobb oldalt amit én javasolnék.
A te cuccodnál hogy kapcsolódik be a FET? Valamint attól a huroktól ottan meg kellene szabadulni, vagy lecsökkenteni...
Igen, jól benéztem ezt az smd tranyót.
Az a BAS dióda nem kell bele, ami a Philips kapcsolásban van? Köszi hogy ilyen figyelmesen foglalkozol a cuccommal. Közben átrajzoltam már hurok sincs, de egyéb hibák továbbra sem kizárhatóak:
Áááá... így sem jó :no:
Szerintem rakok bele valami sima, közönséges, háromlábú BC akárhányat és ma már inkább nem erőltetem tovább a nyáktervezést
Amúgy az előző kapcsolásodat nem jól rajzoltam le, de úgy is rossz lett volna (van ez így) . Ez így már működőképes (attól függően, hogy merre áll a dióda), de szerintem "feleslegesen bonyolult".
Szóval amit mutattam ez egy ellenállás és egy PNP tranyó azt kész. Aztán ha nem kell a PNP tranyó, akkor helyére beraksz egy diódát (akármi jó oda, még 1N4148 SMD megfelelője is) Ekkor a bekapcsolást az ellenállás szabályozza. A kikapcsolást pedig teljesen a tranyó adja, az IR az csak a tranyó bázisáramát adja.
Akkor úgy lesz ahogy javasoltad. Köszi a segítséget.
Hali!
IRFB 4020-at készülök rendelni a tme-től. Mi a véleményed róla? Az adatlap alapján jónak tűnik. Visszatérve a rövidzár védelemre, támadt egy olyan ötletem, hogy hajlítok egy lágyacél gyűrűt akkora légréssel, hogy beleférjen a Hall szenzor. A gyűrűn áthaladó vezeték (esetleg 1-2 menet) nagyobb áram hatására biztosan működtetné a Hall-t. Esetleg lineáris kimenetű Hall-al is lehetne próbálkozni amit könnyen lehetne kalibrálni, viszont jó drága. A DC lakatfogónak is hasonló a működési elve. A Hall 2-3 usec-os rise time-ja, nem volna lassú szerinted?
Ki tudna segíteni ?
egy rajz kellene, hogyan oldjam meg. a fürdőszobában örökké égve marad a 2 db 100 w izzó. valahogy meglehetne -oldani ha kilépünk a fürdőből automatikusan lekapcsolódik. tisztelettel dava |
Bejelentkezés
Hirdetés |














