Fórum témák

» Több friss téma
Fórum » Kódzár
 
Témaindító: csikosgabi, idő: Máj 22, 2007
Lapozás: OK   3 / 6
(#) mazsipapa hozzászólása Máj 25, 2010 /
 
Kis segítséget szeretnék kérni.
Van egy kódzárral működő beépített szekrény széfem. Sajnos valami baj történt, mert nem fogadja a kód-t, nem tudom bezárni, ill. használni. Mellékelek két képet, ha kell részletesebbet vagy amit írtok. Nem a legjobb minőség, mert gyorsan telefonnal készítettem.
Az "agyán" a következő felirat van:
PIC16C621A
04/SO
9904SBN
Hát nem nagyon értek ehhez a területhez, de talán segítséggel működésre tudnám bírni.
Egyébként egy olasz gyártmány a széf, és rendeltem hozzá egy tartalék mechanikát, de a sors iróniája: az sem működik. Tehát valamit nagyon elszúrtam. Köszönöm a segítséget
(#) AccessDenied hozzászólása Jan 16, 2011 /
 
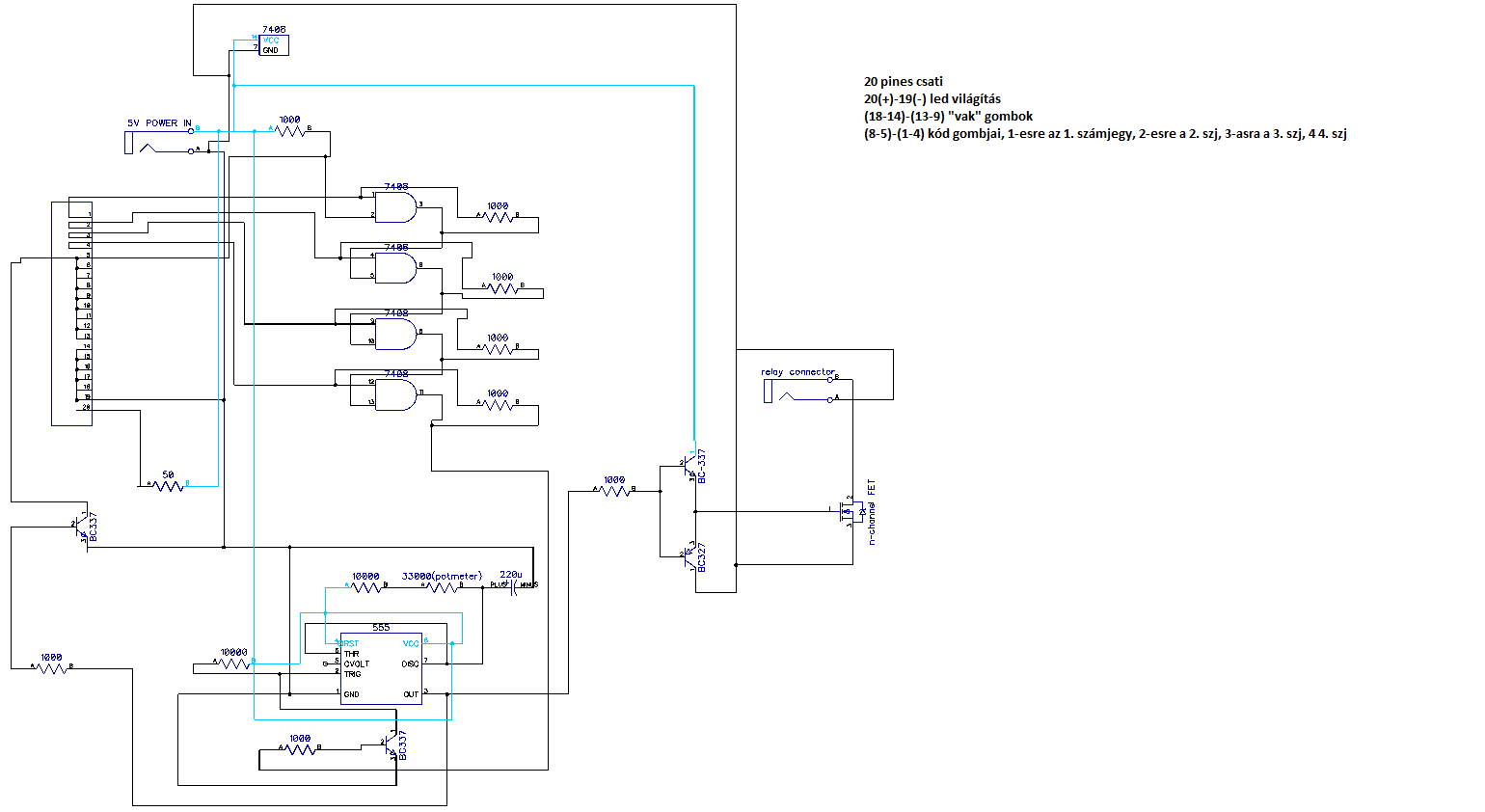
Terveztem egy ilyet, szerintetek működni fog? And kapuk csak a helyes sorrendre adnak logikai 1-et végeredménynek (5V) ezzel vezérelnék egy bc337-bc327 fetmeghajtót, ami a zár tekercsének az áramát kapcsolná, az 555-ös kapcsolás meg negatív indítójelre elkezd kondit tölteni, a töltőáramot lehet állítani a potival, amivel be lehet állítani az időintervallumot, hogy meddig legyen nyitva a zár, majd ha a kondi feltöltött, pozitív lesz a kimenete (3-as láb) és ezzel reseteli az and kapukat? Értelmes ez így?
(#) AccessDenied hozzászólása Jan 27, 2011 /
 
Közbe megépítettem, meg kicsit átterveztem, így már múkodik.

Rarba becsomagoltam a diptraces fájlokat, ha valakinek van diptrace, azt könnyebben tudja használni, de képbe is ott van, nyáktervvel, csak tükrözni kell, és nyomtatni...
(#) blackdog hozzászólása Ápr 11, 2011 /
 
Sziasztok!

Én is kódzár építésére adtam a fejem. Első nekifutásra ezt csináltam meg: Bővebben: Link

Aztán rájöttem, hogy ez nekem nem jó.
Ahogy nekem kellene:
- 4-6 jegyű kód ami időközönként pl. jumperrel változtatható
- rossz gomb megnyomása esetén reset és lehet elölről beírni a kódot
- az első gomb megnyomása után max 5mp állhat rendelkezésre a beíráshoz
- Jó kód esetén csak akkor engedjen el a relé, ha a megfelelő gombbal rezetelem a zárat.

Az már csak hab lenne a tortán, ha hangot tudnék kötni a gombnyomáshoz.

Ja és semmi PIC vagy AVR.

Tud nekem ajánlani valaki egy hasonló kapcsolást?
(#) blackdog válasza blackdog hozzászólására (») Ápr 11, 2011 /
 
Kicsit javult a helyzet.
Ez a kapcsolás egész ígéretes. Bővebben: Link

Kicsit átalakítottam és van hang és fény jelzés a gombok megnyomásakor. Jó kód esetén a relé behúzva marad.
Egy a gondom ezzel.
A gombokat össze-vissza nyomkodva is hamar lehet aktiválni a kapcsolást.

Ezt, hogyan lehetne kiküszöbölni?
Én arra gondoltam, hogy egy 4022 IC minden gombra lép egyet. Mivel a kód 4 jegyű ezért az 5. lépés még nem csinál semmit, de a hatodik esetén könyörtelenül rezeteli a kapcsolást.
Szerintetek ez mennyire jó út?
(#) Dániel X válasza blackdog hozzászólására (») Ápr 11, 2011 /
 
(#) blackdog válasza Dániel X hozzászólására (») Ápr 12, 2011 /
 
Ezzel a fő gondom, hogy csak a kondi kisüléséig marad behúzva a relé.
(#) Inhouse válasza blackdog hozzászólására (») Ápr 12, 2011 /
 
Miért nem resetelnek a kódban nem szereplő gombok?

Üdv
Inhouse
(#) blackdog válasza Inhouse hozzászólására (») Ápr 12, 2011 /
 
Resetelnek a gombok. Rosszul fogalmaztam.

Ha tudod vagy feltételezed a 4db számot akkor ezeket nyomkodva hamar nyílik a zár.

Ezért gondoltam arra, hogy 4022 IC-t léptetve figyelem a gombnyomások számát. Esetleg ezt még egy 555-el megspékelem, hogy az idő is számítson.
Szeretném amatőr körülmények között a lehető leg biztosabbat készíteni. A végleges megoldásban lehet, hogy 3db 4013-at alkalmazok így meglesz a 6 jegyű kódzár.
(#) Ge Lee válasza blackdog hozzászólására (») Ápr 12, 2011 /
 
Az miért baj? Miért kéne tovább behúzva maradnia? Az a rajz amennyire egyszerű, annyira jó. Annak idején MCR100-as tirisztorokkal csináltam meg (kb. 40Ft darabja). Ha akarod lehet az is 5 vagy 6 jegyű, a többi gomb pedig úgy van bekötve, hogy bármelyik megnyomása reseteli a folyamatot. Egy hiba van a rajzon, mégpedig a tirisztorok katódellenállása. Ezt kisebbre kell venni (én 330 ohmot használtam) mert különben nem lesz elég tartóáramuk és a működés bizonytalan lesz.
Évente (vagy félévente) a drótok átforrasztásával (ide lehet akár jumpert is tenni és akkor nem kell forrasztgatni) lehet kódot cserélni hogy ne mindig ugyanazok a gombok kopjanak a nyomkodástól.
(#) blackdog válasza Ge Lee hozzászólására (») Ápr 12, 2011 /
 
Én ezt a kapcsolást nem mágnes zár nyitására akarom használni hanem riasztó deaktiválására.
(#) blackdog válasza blackdog hozzászólására (») Ápr 12, 2011 /
 
Nos sikerül egyre jobban elbonyolítanom a kapcsolást.
Adott a 2db 4013. Ez a lelke az egésznek.

Bele került 1db 4022, hogy figyeljem a gombnyomások számát.
Bele került még 1db 4022, hogy számoljam a hibás próbálkozásokat.

1db 555 IC 5mp -ig engedi beírni a kódot majd rezetel, ha nem sikerül.
Még 1db 555 IC ami 3 hibás kód után 5 percre tiltja a billentyűzetet.
Mérleg:
2db 4013
2db 4022
2db 555

Van ötlete valakinek, hogy csökkentsem a IC darabszámot? 2db 555 -> 5556 így -1 IC, de nem tudom tovább. :no:
(#) kaqkk válasza blackdog hozzászólására (») Ápr 12, 2011 / 1
 
Csináld meg 1 pic-cel
(#) ZsoltiD hozzászólása Júl 18, 2011 /
 
Sziasztok!
Nemrég vettem egy kódzár kit-et Össze is szereltem, de valamiért nem működik. Ha ráadom a feszt, és ha leütöm a számkombinációt, akkor sem húz a relé. Meg se nyekken. Van esetleg valakinek ötlete, hogy mi lehet a baj?
A két tranzisztort és az IC-t kicseréltem, a C2-es kondit jól forrasztottam, és a diódákat is elvileg. hátha az okoz gondot, de nem jó így sem.
az alábbi jelöléssel a kódom 2235360, ehhez így kell beforrasztani ugye?

Előre is köszi!
Bővebben: Bővebben: Link

P1012427.JPG
    
(#) Raiden válasza ZsoltiD hozzászólására (») Júl 18, 2011 /
 
Sziaa

Képen nem nagyon látom de szerintem rosszul kódoltad.

Vagy még is jó?
(#) kissi válasza ZsoltiD hozzászólására (») Júl 18, 2011 /
 
Szerintem próbáld ki a gyári kóddal először ( de legalább ne használd egymás után 2x ugyanazt a számot! ) !

Az IC lábainak egymás után aktiválódnia kellene, illetve az órajelet is meg tudod nézni egy LED-el!

Steve
(#) ZsoltiD válasza kissi hozzászólására (») Júl 18, 2011 /
 
Kipróbáltam gyári kóddal, de úgy sem történt változás :S
(#) ZsoltiD válasza ZsoltiD hozzászólására (») Júl 18, 2011 /
 
Viszont a RESET lábon akármit nyomkodok, mindig tápfesz van, ez nem baj? Ez mitől van?
(#) kissi válasza ZsoltiD hozzászólására (») Júl 19, 2011 /
 
Az úgy most jó lehet...

Az 'A' ponton megjelenik a tápfesz, illetve ha lenyomod az első gombot, akkor ennek működtetni kellene a tranzisztort és annak a kollektorán GND-nek kellene lennie ( a megnyomás alatt ) --> erre lépne a következő kód bekérésére! Ezt próbáld ki!

Steve
(#) ZsoltiD válasza kissi hozzászólására (») Júl 22, 2011 /
 
Hát, akárhogy is mérem, sajnos a kollektoron mindig tápfesz van, akármit is csinálok. Akkor gondolom tranzisztor csere megoldja a problémát, igaz?
(#) ZsoltiD válasza ZsoltiD hozzászólására (») Júl 22, 2011 /
 
Ja és az 'A' ponton van tápfesz.
(#) kissi válasza ZsoltiD hozzászólására (») Júl 22, 2011 / 1
 
Ebben az esetben a tranzisztor kollektorán kb. 0 V-ot kell mérni ( feltételek: rajz szerint a '2'-es gombot megnyomtad, tranzisztor NPN, jól van berakva, a hozzákapcsolódó alkatrészek is jól vannak berakva, nincs kontakthiba és vezetősáv rövidzár ) --> csere !

Steve
(#) ZsoltiD válasza kissi hozzászólására (») Júl 27, 2011 /
 
Kicseréltem a tranzisztort, de a hiba maradt. Az egyik kapcsoló volt a ludas, kicseréltem azt is, így már működik, köszönöm!
(#) ZsoltiD hozzászólása Júl 27, 2011 /
 
Azt hogyan tudnám elérni, hogy ne csak 3-4 mp-ig kapcsoljon a relé, hanem mondjuk 60 mp-ig?
(#) kissi válasza ZsoltiD hozzászólására (») Júl 27, 2011 /
 
Az R5-C2 határozza meg ezt az időt ( bármelyiket növeled, nő az idő, de csak "bizonyos" nagyságig lehet növelni őket!), viszont az a baj, hogy ugyanennek az időnek kell eltelnie egy téves kódnál is ( tehát pl. 1234 helyett 1324-nél kb. 1 percet kellene adott esetben várnod, mire javíthatod!), ami nem praktikus! Egy kis kiegészítéssel meg lehet azonban oldani: egy monostabil multivibrátort ( MMV ) kell a T2 helyére kötni és azzal meg lehet oldani akár az 1 perces időzítést is ( pl. NE 555 IC-vel! )!

Steve
(#) ZsoltiD válasza kissi hozzászólására (») Júl 28, 2011 /
 
Igen, szerintem az utóbbit ki is próbálom. Köszi az ötletet.
Még annyi lenne a kérdésem, hogy amikor valaki leüti a kombinációt, akkor általában a riasztóknál szokott ilyen kis billentyűhang lenni, vagy csipogás (minden egyes gombnyomásnál). Ezt milyen hangszóró segítségével lehet a legegyszerűbben megvalósíítani?
(#) kissi válasza ZsoltiD hozzászólására (») Júl 28, 2011 / 1
 
Szerintem nem is olyan egyszerű megoldani a jelenlegi kivitel miatt... A legegyszerűbb megoldás talán az lenne, ha a nem működtető gombok is tápot kapcsolnának ( nem GND-t ), ez egy NYÁK átvágás és átkötést jelent. Ezután a nem működő gombok és a kódgombok kimenetét egy diódás VAGY kapuval össze kellene fogni és egy 1 tranzisztoros inverterrel ( ez azért kell, hogy egyforma hangerővel szóljon a jó és a rossz gomb! ) kapcsolhatna egy csipogót. Így amíg nyomják a gombot, addig szólna a csipogó: ez kivédhető egy újabb MMV ák. beépítésével!

Remélem érthető volt a leírásom és tudtam segíteni!

Steve
(#) ZsoltiD válasza ZsoltiD hozzászólására (») Júl 29, 2011 /
 
Amúgy ha úgy akarnám megcsinálni, hogy ne csak pár másodpercre húzzon meg a relé, hanem "örökre", akkor azt meg lehetne oldani?
Én ezt egy riasztóhoz akarom bekötni ami akkor élesíti magát, ha a körben szakadás van, és rövidzárnál inaktív a cucc.
Olyan relé létezik, ami egy kis áram hatására másik állásba kerül és ott is marad? (majd a következő alkalommal vissza...) Így kód beütésnél élesíthetném, illetve inaktiválhatnám.
Mert ugye itt pár mp múlva elenged.
(#) kobold válasza ZsoltiD hozzászólására (») Júl 29, 2011 /
 
Készíthetsz öntartó relét pl. egy segédérintkező használatával (keress rá a fórumban), vagy vehetsz LATCH-elt relét is. Én korábban ilyeneket használtam, de ahogy látom, meg fog szűnni (és drága is).
(#) kissi válasza ZsoltiD hozzászólására (») Júl 29, 2011 /
 
Már nagyon eltérsz az eredeti áramkörtől... Létezik az általad említett relé, bistabilnak hívják, de két reléből is ki lehet alakítani ( megfelelő érintkezőszám mellett ).

Steve
Következő: »»   3 / 6
Bejelentkezés

Belépés

Hirdetés
XDT.hu
Az oldalon sütiket használunk a helyes működéshez. Bővebb információt az adatvédelmi szabályzatban olvashatsz. Megértettem