Fórum témák
» Több friss téma |
Fórum » Kódzár
Témaindító: csikosgabi, idő: Máj 22, 2007
Témakörök:
Kis segítséget szeretnék kérni.
Van egy kódzárral működő beépített szekrény széfem. Sajnos valami baj történt, mert nem fogadja a kód-t, nem tudom bezárni, ill. használni. Mellékelek két képet, ha kell részletesebbet vagy amit írtok. Nem a legjobb minőség, mert gyorsan telefonnal készítettem. Az "agyán" a következő felirat van: PIC16C621A 04/SO 9904SBN Hát nem nagyon értek ehhez a területhez, de talán segítséggel működésre tudnám bírni. Egyébként egy olasz gyártmány a széf, és rendeltem hozzá egy tartalék mechanikát, de a sors iróniája: az sem működik. Tehát valamit nagyon elszúrtam. Köszönöm a segítséget
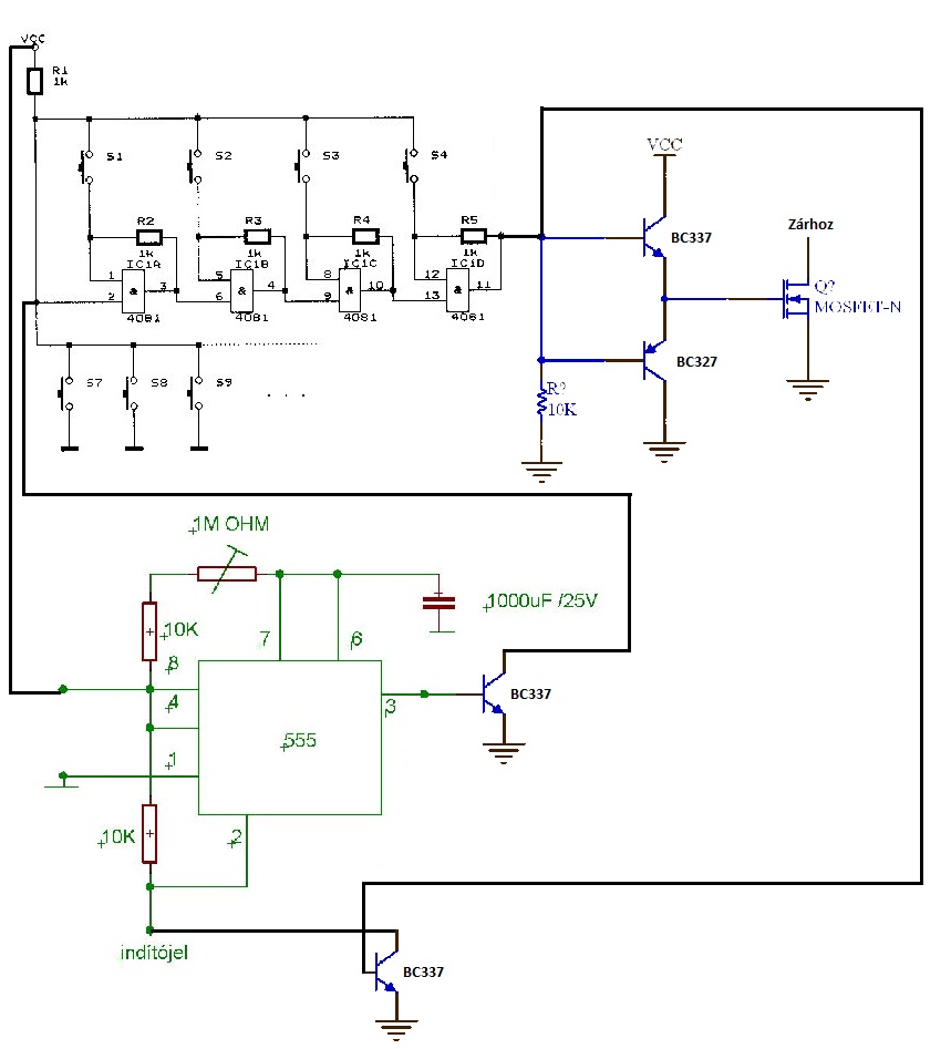
Terveztem egy ilyet, szerintetek működni fog? And kapuk csak a helyes sorrendre adnak logikai 1-et végeredménynek (5V) ezzel vezérelnék egy bc337-bc327 fetmeghajtót, ami a zár tekercsének az áramát kapcsolná, az 555-ös kapcsolás meg negatív indítójelre elkezd kondit tölteni, a töltőáramot lehet állítani a potival, amivel be lehet állítani az időintervallumot, hogy meddig legyen nyitva a zár, majd ha a kondi feltöltött, pozitív lesz a kimenete (3-as láb) és ezzel reseteli az and kapukat? Értelmes ez így?
Közbe megépítettem, meg kicsit átterveztem, így már múkodik.
Rarba becsomagoltam a diptraces fájlokat, ha valakinek van diptrace, azt könnyebben tudja használni, de képbe is ott van, nyáktervvel, csak tükrözni kell, és nyomtatni...
Sziasztok!
Én is kódzár építésére adtam a fejem. Első nekifutásra ezt csináltam meg: Bővebben: Link Aztán rájöttem, hogy ez nekem nem jó. Ahogy nekem kellene: - 4-6 jegyű kód ami időközönként pl. jumperrel változtatható - rossz gomb megnyomása esetén reset és lehet elölről beírni a kódot - az első gomb megnyomása után max 5mp állhat rendelkezésre a beíráshoz - Jó kód esetén csak akkor engedjen el a relé, ha a megfelelő gombbal rezetelem a zárat. Az már csak hab lenne a tortán, ha hangot tudnék kötni a gombnyomáshoz. Ja és semmi PIC vagy AVR. Tud nekem ajánlani valaki egy hasonló kapcsolást?
Kicsit javult a helyzet.
Ez a kapcsolás egész ígéretes. Bővebben: Link Kicsit átalakítottam és van hang és fény jelzés a gombok megnyomásakor. Jó kód esetén a relé behúzva marad. Egy a gondom ezzel. A gombokat össze-vissza nyomkodva is hamar lehet aktiválni a kapcsolást. Ezt, hogyan lehetne kiküszöbölni? Én arra gondoltam, hogy egy 4022 IC minden gombra lép egyet. Mivel a kód 4 jegyű ezért az 5. lépés még nem csinál semmit, de a hatodik esetén könyörtelenül rezeteli a kapcsolást. Szerintetek ez mennyire jó út?
Üdv!
Ez sem rossz.
Ezzel a fő gondom, hogy csak a kondi kisüléséig marad behúzva a relé.
Miért nem resetelnek a kódban nem szereplő gombok?
Üdv Inhouse
Resetelnek a gombok. Rosszul fogalmaztam.
Ha tudod vagy feltételezed a 4db számot akkor ezeket nyomkodva hamar nyílik a zár. Ezért gondoltam arra, hogy 4022 IC-t léptetve figyelem a gombnyomások számát. Esetleg ezt még egy 555-el megspékelem, hogy az idő is számítson. Szeretném amatőr körülmények között a lehető leg biztosabbat készíteni. A végleges megoldásban lehet, hogy 3db 4013-at alkalmazok így meglesz a 6 jegyű kódzár.
Az miért baj? Miért kéne tovább behúzva maradnia? Az a rajz amennyire egyszerű, annyira jó. Annak idején MCR100-as tirisztorokkal csináltam meg (kb. 40Ft darabja). Ha akarod lehet az is 5 vagy 6 jegyű, a többi gomb pedig úgy van bekötve, hogy bármelyik megnyomása reseteli a folyamatot. Egy hiba van a rajzon, mégpedig a tirisztorok katódellenállása. Ezt kisebbre kell venni (én 330 ohmot használtam) mert különben nem lesz elég tartóáramuk és a működés bizonytalan lesz.
Évente (vagy félévente) a drótok átforrasztásával (ide lehet akár jumpert is tenni és akkor nem kell forrasztgatni) lehet kódot cserélni hogy ne mindig ugyanazok a gombok kopjanak a nyomkodástól.
Én ezt a kapcsolást nem mágnes zár nyitására akarom használni hanem riasztó deaktiválására.
Nos sikerül egyre jobban elbonyolítanom a kapcsolást.
Adott a 2db 4013. Ez a lelke az egésznek. Bele került 1db 4022, hogy figyeljem a gombnyomások számát. Bele került még 1db 4022, hogy számoljam a hibás próbálkozásokat. 1db 555 IC 5mp -ig engedi beírni a kódot majd rezetel, ha nem sikerül. Még 1db 555 IC ami 3 hibás kód után 5 percre tiltja a billentyűzetet. Mérleg: 2db 4013 2db 4022 2db 555 Van ötlete valakinek, hogy csökkentsem a IC darabszámot? 2db 555 -> 5556 így -1 IC, de nem tudom tovább. :no:
Sziasztok!
Nemrég vettem egy kódzár kit-et Össze is szereltem, de valamiért nem működik. Ha ráadom a feszt, és ha leütöm a számkombinációt, akkor sem húz a relé. Meg se nyekken. Van esetleg valakinek ötlete, hogy mi lehet a baj? A két tranzisztort és az IC-t kicseréltem, a C2-es kondit jól forrasztottam, és a diódákat is elvileg. hátha az okoz gondot, de nem jó így sem. az alábbi jelöléssel a kódom 2235360, ehhez így kell beforrasztani ugye? Előre is köszi! Bővebben: Bővebben: Link
Sziaa
Képen nem nagyon látom de szerintem rosszul kódoltad. Vagy még is jó?
Szerintem próbáld ki a gyári kóddal először ( de legalább ne használd egymás után 2x ugyanazt a számot! ) !
Az IC lábainak egymás után aktiválódnia kellene, illetve az órajelet is meg tudod nézni egy LED-el! Steve
Kipróbáltam gyári kóddal, de úgy sem történt változás :S
Viszont a RESET lábon akármit nyomkodok, mindig tápfesz van, ez nem baj? Ez mitől van?
Az úgy most jó lehet...
Az 'A' ponton megjelenik a tápfesz, illetve ha lenyomod az első gombot, akkor ennek működtetni kellene a tranzisztort és annak a kollektorán GND-nek kellene lennie ( a megnyomás alatt ) --> erre lépne a következő kód bekérésére! Ezt próbáld ki! Steve
Hát, akárhogy is mérem, sajnos a kollektoron mindig tápfesz van, akármit is csinálok. Akkor gondolom tranzisztor csere megoldja a problémát, igaz?
Ebben az esetben a tranzisztor kollektorán kb. 0 V-ot kell mérni ( feltételek: rajz szerint a '2'-es gombot megnyomtad, tranzisztor NPN, jól van berakva, a hozzákapcsolódó alkatrészek is jól vannak berakva, nincs kontakthiba és vezetősáv rövidzár ) --> csere !
Steve
Kicseréltem a tranzisztort, de a hiba maradt. Az egyik kapcsoló volt a ludas, kicseréltem azt is, így már működik, köszönöm!
Azt hogyan tudnám elérni, hogy ne csak 3-4 mp-ig kapcsoljon a relé, hanem mondjuk 60 mp-ig?
Az R5-C2 határozza meg ezt az időt ( bármelyiket növeled, nő az idő, de csak "bizonyos" nagyságig lehet növelni őket!), viszont az a baj, hogy ugyanennek az időnek kell eltelnie egy téves kódnál is ( tehát pl. 1234 helyett 1324-nél kb. 1 percet kellene adott esetben várnod, mire javíthatod!), ami nem praktikus! Egy kis kiegészítéssel meg lehet azonban oldani: egy monostabil multivibrátort ( MMV ) kell a T2 helyére kötni és azzal meg lehet oldani akár az 1 perces időzítést is ( pl. NE 555 IC-vel! )!
Steve
Igen, szerintem az utóbbit ki is próbálom. Köszi az ötletet.
Még annyi lenne a kérdésem, hogy amikor valaki leüti a kombinációt, akkor általában a riasztóknál szokott ilyen kis billentyűhang lenni, vagy csipogás (minden egyes gombnyomásnál). Ezt milyen hangszóró segítségével lehet a legegyszerűbben megvalósíítani?
Szerintem nem is olyan egyszerű megoldani a jelenlegi kivitel miatt... A legegyszerűbb megoldás talán az lenne, ha a nem működtető gombok is tápot kapcsolnának ( nem GND-t ), ez egy NYÁK átvágás és átkötést jelent. Ezután a nem működő gombok és a kódgombok kimenetét egy diódás VAGY kapuval össze kellene fogni és egy 1 tranzisztoros inverterrel ( ez azért kell, hogy egyforma hangerővel szóljon a jó és a rossz gomb! ) kapcsolhatna egy csipogót. Így amíg nyomják a gombot, addig szólna a csipogó: ez kivédhető egy újabb MMV ák. beépítésével!
Remélem érthető volt a leírásom és tudtam segíteni! Steve
Amúgy ha úgy akarnám megcsinálni, hogy ne csak pár másodpercre húzzon meg a relé, hanem "örökre", akkor azt meg lehetne oldani?
Én ezt egy riasztóhoz akarom bekötni ami akkor élesíti magát, ha a körben szakadás van, és rövidzárnál inaktív a cucc. Olyan relé létezik, ami egy kis áram hatására másik állásba kerül és ott is marad? (majd a következő alkalommal vissza...) Így kód beütésnél élesíthetném, illetve inaktiválhatnám. Mert ugye itt pár mp múlva elenged.
Készíthetsz öntartó relét pl. egy segédérintkező használatával (keress rá a fórumban), vagy vehetsz LATCH-elt relét is. Én korábban ilyeneket használtam, de ahogy látom, meg fog szűnni (és drága is).
Már nagyon eltérsz az eredeti áramkörtől... Létezik az általad említett relé, bistabilnak hívják, de két reléből is ki lehet alakítani ( megfelelő érintkezőszám mellett ).
Steve |
Bejelentkezés
Hirdetés |














