Fórum témák

» Több friss téma
Fórum » TDA7294 végerősítő
 
Témaindító: Dióda, idő: Ápr 17, 2006
Lapozás: OK   286 / 611
(#) reloop válasza neocska hozzászólására (») Aug 29, 2011 /
 
Papír gyűjtés közben kísérd figyelemmel. Bővebben: Link
(#) zoka válasza neocska hozzászólására (») Aug 29, 2011 /
 
Mert szub-ból sosem elég

Egyébként meg nem felesleges a párhuzamos-híd. A 4 Ohm hangfalamhoz (87dB) ugye a sima kapcsolás gyengécske, a híd kapcsolás köszönőviszonyban sincs a 4 Ohm-al (még a sima sem bírta, csak ha levettem a tápfeszültséget). A párhuzamos kapcsolás már egész jó, de a hangszóró impedancia menete 4 Ohm fölé is megy (így hiába tudna közel 200W-ot 4 Ohm-ra...), mert 8 Ohm-on a párhuzamos 90/100W-ot tudhat max, és ezért kell a párhuzamos-híd. Ugyebár annak nem tesz jót a 4 Ohm, de csak annyira nem, mint ahogy a sima hídnak a 8 Ohm, szóval nem veszélyes. Mégis ez az egyedüli olyan kapcsolási módja ezen ICk-nek, a 4db együtt, ami képes torzításba vinni a hangszórót. Hát ez van . Ennek az autós JBL-nek kell az erősítő rendesen.
(#) neocska válasza zoka hozzászólására (») Aug 29, 2011 /
 
véletlenül men TDA7293-ról beszéllsz?
(#) zoka válasza neocska hozzászólására (») Aug 29, 2011 /
 
De, a parhuzamos kapcsolasoknal igen. A lenyegen nem valtoztat.
(#) Cumo hozzászólása Aug 29, 2011 /
 
Egy kérdés,mivel már jó néhány TDA 7294-es erősitőt összeraktam már,szinte 99% ban mind müködik mái napig is.
Még a helyi diszkóban is egy ilyen erősitő szól már vagy 5 éve..nincs velük gond.
most jelenleg is épitek egy 2+1 csatornásat,vagyis woofer kimeneteset..
..
Tehát arra akarok kilyukadni,hogy nem találok olyan rajzot ahol az IC-nek egyik lábára van egy ledd kötve..
Vagyis az akkor kezd el villogni mikor kezdődik a torzitási határ..Tehát mikor már jócskán terhelve van.

Ez a rajz létezik de nem tudok rátalálni..
Tud ebben valaki okosat mondani?
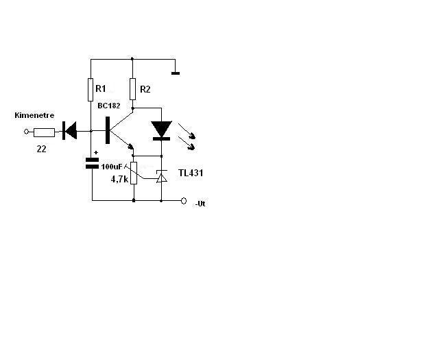
(#) imre8407 válasza Cumo hozzászólására (») Aug 29, 2011 /
 
Parancsolj : itt van.
(#) Alkotó válasza Cumo hozzászólására (») Aug 29, 2011 /
 
Ez a CLIP funkció csak a TDA7293-ra jellemző, és nem a TDA7294-re.
(#) imre8407 válasza Alkotó hozzászólására (») Aug 29, 2011 /
 
Bocs igazad van, 7294-ben nincs is clip funkció.
(#) zoka válasza imre8407 hozzászólására (») Aug 30, 2011 /
 
Pedig számomra igen csak hasznos funkció, mert sokszor ahhoz állítom be a max hangerőt .
Hogyan lehetne a legegyszerűbben a 7293-hoz hasonlatosan működő clip detektort építeni a 7294-hez, nem tud véletlenül egy linket valaki ?
Aki 7294-et használ, még nem hiányolta ?
(#) neocska válasza zoka hozzászólására (») Aug 30, 2011 /
 
kivezérlésjelzö+oszciloszkop+méregetés+beállitás, tehát ezzel azt akartam hogy kivezérlésjelzö felsö szintjét beállitani a clippelés határára
(#) reloop válasza zoka hozzászólására (») Aug 30, 2011 /
 
Szia! Elliott kapcsolásából merítve az ötleltet, készítettem egy univerzálisnak mondható clip jelzőt. A TDA7294-hez is ezt használom.
(#) Bassmester válasza zoka hozzászólására (») Aug 30, 2011 /
 
ITT van egy clip jelző kapcsolás. Jó mindenhez, csak méretezni kell néhány ellenállást a tápfeszhez.
(#) reloop válasza Bassmester hozzászólására (») Aug 30, 2011 /
 
Üdv! Az Elliott félének, ebből eredően az enyémnek is gyenge pontja, hogy csak egy adott terhelő impedancián működik helyesen. Az ok a szaturációs feszültség változása, illetve az áramkorlátozó működése.
Többek között emiatt is tértem át a TDA7293-ra.
(#) bajtaig válasza Cumo hozzászólására (») Aug 30, 2011 /
 
Ez is Eliott féle rajz,igaz ez limiter,de ha kihagyod az ldr-t akkor clip jelző.Régebben megépítettem,egy hangosításra szánt erősítőbe beszereltem,ldr nélkül,később azt is tettem bele.

p53-f2.gif
    
(#) bajtaig válasza bajtaig hozzászólására (») Aug 30, 2011 /
 
Lehet nem ebbe a topikba tartozik, de Eliott rajzát nézve az jutott eszembe, hogy az ldr-t valami másra cserélve,és a c2 értékének módosításával, remek magas sugárzó vagy hangszóróvédelmet lehetne építeni hangfalba.Valami ilyesmire gondoltam,csak nem relé lenne a beavatkozó hanem félvezető.
(#) reloop válasza bajtaig hozzászólására (») Aug 30, 2011 /
 
Szia! Érdekes felvetés, itt lenne jó megbeszélni.
Amatőr gyakorlatban nem számítok az elterjedésére, csak több erősítős rendszerekben tartom nélkülözhetetlennek.
(#) blackdog hozzászólása Aug 30, 2011 /
 
Sziasztok!

Még mindig az IC StandBy és Mute lábán elmélkedem.
A Mute lábat értem mert előforulhat, hogy kis időre némítani kell az erősítőt. A StandBy láb viszont nem fér a fejembe. Ha nem használom akkor kikapcsolom és nincs szükségem a készenlétre. Minek?
Ha ez nekem nem kell akkor miért nem köthetem ezt a lábat fixen ellenállás és kondi nélkül a pozitív tápra?
(#) reloop válasza blackdog hozzászólására (») Aug 30, 2011 /
 
Szia! A stby-hoz a kondi és az ellenállás csak a koppanás mentes bekapcsolás miatt kell. Ha van erre külön áramköröd, vagy nem zavar kösd nyugodtan direktbe.
(#) blackdog válasza reloop hozzászólására (») Aug 30, 2011 /
 
Készül hozzá egy relés DC éd koppanás gátló.
Mostani kapcsolásomban direkt van kötve, de semmi hibát nem tapasztaltam.
Mi a különbség a két funkció között?
(#) reloop válasza blackdog hozzászólására (») Aug 30, 2011 /
 
(#) Cumo válasza blackdog hozzászólására (») Aug 31, 2011 /
 
Azért mert!!
Ha épitesz egy olyan rajzról ahol nincs is bekötve a ST-BY és csak magától beindul,akkor keletkezhet egy pillanatnyi amojan pici buffanás a hangszóróban..
Nem mintha ez kárt okozna,mert nem.
Viszont ahol a st-by-on inditod ..(egy bizonyos rajzon.)
Akkor lágy bekapcsolása van,szinte nem észre vehető hogy bekapcsolt..
Nekem egy nyomógomb az inditásom..
Ha meg ezt simán bekötöd akkor táp inditáskor ismét buffan. A mute nem ugyan az mint a st-by!
De tégy egy próbát igy bekötni.
(#) Keresztes Vitéz hozzászólása Aug 31, 2011 /
 
Hello!

Én megépítettem az oldalon levő koppanásgátlót, kicsit kiegészítettem. Beépítettem egy kapcsolót. Alapból az egész áramkör megkapja a +12V-ot, de a relé és a állapotot jelző LED csak akkor, ha a kapcsoló olyan állásban van van. Így megoldható egyszerre egy mute funkció is, a kapcsolóval lehet kapcsolgatni a relét, viszont az áramkört nem zavarja. Az is megoldható így, hogy a LED helyére egy kétszínű LEDet teszel, így ha mute állásban van a kapcsoló, akkor pirosan, máskülönben zölden világít. Az ötletet a basszusgitár erősítőm adta, abba is valami ilyesmi megoldás van, bár ott nagyobb a késleltetés. Tényleg ennél a kapcsolásnál min kellene változtatni, hogy nagyobb legyen a késleltetés? Én nem vagyok nagy koponya, csak építgetek pár dolgot, de ez így nagyon jól működik.
(#) zoka válasza neocska hozzászólására (») Aug 31, 2011 /
 
Ez a megoldás azért nem jó, mert a hangszórónak impedanciája van.
(#) zoka válasza Bassmester hozzászólására (») Aug 31, 2011 /
 
Köszi, megnézem.
(#) zoka válasza reloop hozzászólására (») Aug 31, 2011 /
 
Hello! Az bizony nem túl jó, mert többféle impedanciájú hangfalat is használok.
Na igen, olyan jó kapcsolást nem lehet összehozni, mint ami a 7293-ban van. Az a Clip jelző bármilyen tápfeszültségről, és terheléstől függetlenül pontosan visszajelez. Műterheléses kimenőteljesítmény mérésnél nem kell szkóp a jelalak vizsgálatához, a clip led tökéletesen jelzi, hogy mikor kezd klippelni a kimenet.
Egyszerűen nem értem, hogy a 7294-ben miért nincs!? Gratula a tervezőinek...

Még valami: a 7294 helyett gondolkodás nélkül áttérnék a 93-ra, csak egy jelentős különbség van védelmi szempontból a 94 javára.

7294: SHORT CIRCUIT PROTECTION
7293: SHORT CIRCUIT PROTECTED (WITH NO INPUT SIGNAL APPLIED)

Ha a 93-at "zenével" zárod rövidre, akkor , míg a 94 valószínűleg túléli
(#) blackdog hozzászólása Aug 31, 2011 /
 
Sziasztok!

Rajzolgattam egy sztereó végerősítőt 2db TDA7294-el.
Ha valakinek van fölös 5 perce megnézné, hogy alapvatően jó-e? Adatlapi kapcsolás kiegészítve némító gobbal és led-el.
(#) reloop válasza blackdog hozzászólására (») Aug 31, 2011 /
 
Elektromosan jónak látom. Kicsit tömöríteném, hogy a vezető sávok minél rövidebbek legyenek. A bemenetek felett elég keskenyen a GND, ott érdemes lesz ónnal vastagon futtatni.
(#) blackdog válasza reloop hozzászólására (») Aug 31, 2011 /
 
Hogyan érted, hogy a bemenetek felett?
Ennél jobban nem mertem tömöríteni mert akkor már erősen zsúfot lenne és átláthatatlan. Működés szempontjából nem tudom...
Próbálok törekedni az átláthatóságra és a stabil működésre.
(#) reloop válasza blackdog hozzászólására (») Aug 31, 2011 /
 
Bekarikáztam, hogy hol vastagítanék.

Nyákterv.jpg
    
(#) reloop válasza blackdog hozzászólására (») Aug 31, 2011 /
 
Találtam egy példát az elrendezésre.

P127.jpg
    
Következő: »»   286 / 611
Bejelentkezés

Belépés

Hirdetés
XDT.hu
Az oldalon sütiket használunk a helyes működéshez. Bővebb információt az adatvédelmi szabályzatban olvashatsz. Megértettem