Fórum témák
» Több friss téma |
Fórum » PIC égető kapcsolás. Szerintetek működni fog?
Témaindító: (Felhasználó 449), idő: Jan 18, 2006
Témakörök:
Szerintem elég csak ennyit változtatni de nem biztos! A többiek véleményét is kérd ki hogy jó-e eggyáltalán amit most csináltam vele.
Szerintetek fórumozó bajtársaim így jó?
Sziasztok!
A PIC mászter clírjére (MCLR) 13 - 13,5V-ot kell adni égetés közben. A kapcsolás csodákra nem képes, hogy adjon le 13V-ot, ha 12-őt küldesz be neki?! A 12V váltóáram egyenirányítva nem 12V egyenáram! :yes: De mivel ezek az adapterek ilyen csekély terhelésnél akár a 12V-on 2-3V-al is többet adnak le, meg lehet próbálni vele. Úgy kb. 20-25V-ig semmi nem történik vele, de a fölé ne menjetek, elszállhatnak a stabIC-k! Az elektrolit kondenzátort hagyd benn, és én tanácsolom, hogy még az egyenirányító hidat is, ha nem vagy biztos az adapter polaritásában, illetve néha-néha átkapcsolod! Sok sikert! deguss
Akkor lehet hogy-ez volt az én bajom is.Mert nekme egy 12Vos váltó trafóm van.Lehet hogy nem kapott elég fesz az íráshoz?
12VAC hídban egyenirányítva: 12*GYÖK(2) - 1,4V = 15,6VDC. Ami elég.
Ez feltölti a pic 16f628-at is??
egyszerűnek tűnik
HASZNÁLTAM A KERESŐT!
és megtaláltam, egy lezárt témát, melyben deguss megadta a választ.IGEN (kemény 1 hónap keresés és két liter kávé )
Lám-lám! Ha kerestél volna, hamarabb találtál volna...
:hehe:
Sziasztok!
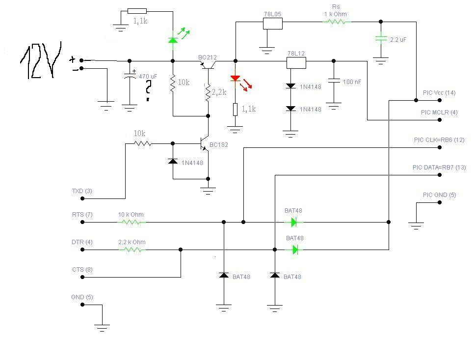
A fiókom mélyén kotorászva találtam egy PIC égetőt. Nem tudom hogy keült oda, de ott volt.... Itt van 1-2 kép róla. Kérdésem, az lenne hogy szerintetek ez működhet? Ha igen akkor milyen soft kell hozzá? Remélem ismeri valaki ezt, mert akkor nem kell tovább törni a fejemet azon, hogy milyen égetőt építsek....
sziasztok,
akkor egy jól vasalt, buta kérdéssel jönnék: a csatolt, HE füzet alapján megépített égetővel próbálkoztam meg, mind WINPIC, minc pedig ICProg szoftverekkel felprogramozni 16F628a -t, de nem sikerült. rámértem a lábakra MCLR első alatt éppen 12V, második progi alatt majd 16Vot adott, a +5V viszont mindkettőnél felcsúszott 7Vra. kérdésem, mi lehet a baj? vagy ha tudtok mondani egy atombiztos égető kapcsolást, azt is nagyon szívesen veszem. előre is köszi
Látatlanban is nagyösszegű fogadást mertem volna rá kötni, hogy JDM klón lesz... Dehát úriember biztosra nem fogad!
Építs meg egy rendes ICD2 programozót (watt, vagy potyo oldalán találsz rá kapcsolást), azokkal fog működni! A JDM nem mindig, nem mindenkinél működik jól.
16 ill. 7 volt már veszélyes!
Egy ilyen táp nélküli egyszerű égetővel nem garantálható elsőre a siker. Nagyban függ a soros porton kijövő feszültség mértékétől a sikeres égetés, de ezt nyilván Te is tudod. Ha a feszültségértékek nagyjából jók, és nincs szkópod, hogy megnézd a jelszinteket, szerintem nézd meg hardware-check-kel a Clock-ot és mérjél a 6-os és 8-as lábakon és figyeld meg mi van a PIC RB7-es lábán. Láttam már jópár fajta égetőt, de ilyet még nem. De ettől függetlenül, lehet hogy nagyon jól működik, csak épp egy másik alaplapon.
Ez asszem olyan égető, ami csak P1, P2-es gépeken megy. Tied milyen?
Nem a processzortól függ. Lehet mai gépen is olyan soros port, amiből kijön elég magas feszültség, hogy működjön az égető.Régi gépen sem biztos, hogy megvan a szüksésges feszültség, csak jellemző volt. Az RS232 szabvány minimum 3V-ot ír elő. Tehát nem a gyártót kell szidni, ha megvan a porton a 3V, hanem inkább az égető tervezőjét.
huhh, először is köszi a gyors válaszokért.
![]() nos, hardware checkben ráméregettem a dolgokra, ahogy deguss írta, a 6-8as láb között 0,25-0,3V ot mértem az RB7en 5-6V, MCLR sajna magasabb is lett, 19-20, viszont, mikor WINPICben jobban terheltem a portot, ráadtam mindent, akkor meg lejött 10Vra. de elmondható általánoságban, hogy jóval magasabbak az értékek a kelleténél. 5V helyett 6-7V tapasztalható RB6on is. előtételjem meg őket vagy hanyagoljam ezt a kapcsolást?
Szerény véleményem szerint hanyagold.
Egyrészt nem biztos a működése, mivel a tápfeszt a soros portról veszi. Újabb gépeknél a porton nincs megfelelő feszültség a programozáshoz. Ha ragaszkodsz a soros programozóhoz, akkor javaslom építsd meg a deguss féle külső tápos JDM klónt. Azzal nem lesznek ilyen tápfeszes problémák, Nagyon kevés olcsó alkatrészekből megépíthető.
hát.. tjah. igaz, nálam nem az olcsóság dominált, ui beleinvesztáltam egy karos ic-tokba, az magában csak 3000++ HUF.
Ha komolyabban akarsz foglalkozni a picekkel, akkor érdemes inkább egy Pickit2-t vagy ICD2-t építened.
Pickit2-höz mindent megtalálsz Microchipéknál, ICD2-höz pedig itt: potyo.extra.hu. A karos foglalat elég felesleges vásárlás volt, manapság már az áramkörön belüli programozás a divat, smd esetén nemis lehet másképp fejleszteni. Ha nem annyira komolyak a szándékaid, és van párhuzamos portod, akkor watt honlapján találsz egy megbízható égető kapcsolást, ami minden gépen működik: wattmep.tvn.hu
Na jahh... De karos IC foglalatot jó esetben egyszer vesz az ember életében.
Hy!
Erről mi a véleményetek? Üdv. D. Márk
Őszintén szólva nem tetszik. Ha már kell bele egy pic, akkor inkább Pickit2, és az legalább gyári, garantált jövőbeli támogatással.
Vagy ha már FT232 akkor soros bootloader USB-n keresztül .
Persze csak hardveres UART porttal rendelkező PIC-ekhez jó. Na meg a bootloader felprogramozásához kell egy sima égető. Továbbá csatlakozom Potyo kolléga álláspontjához.
Én is csatlakozom potyo és Lucifer kollega álláspontjához, én nem építenék / vennék ilyet.
Tudom ajánlani potyo 3. ICD2-jét. Én is megépítettem, igaz kicsit átalakítva, de az Ő rajza alapján. Jópofa szerkezet.
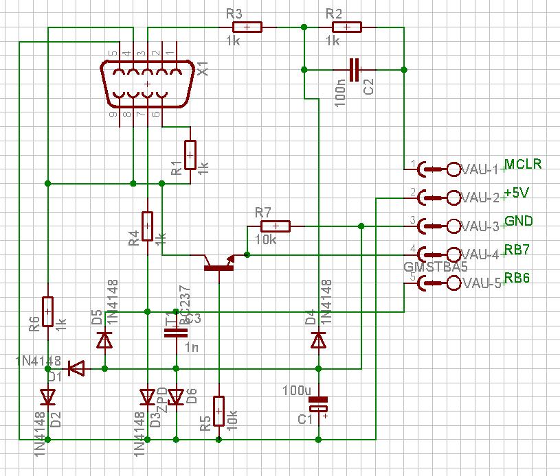
Sziasztok.. Szerintetek milyen ez a JDM Pic Programozo.. En ezt epitettem meg es iris, olvasis elsore
Csak a picet nemtudtam kiprobalni, bajt keresek valamiben; errol majd kesobb..
A JDM programozóval kapcsolatos álláspont(ok)at alább megtalálod! Nem javasolják, mert a működése bizonytalan!!!
Tessék végre megtanulni, hogy a fórumot olvassuk, nem csak nézzük! Ha kérdésed van, előbb nézd meg, nem adott-e már választ rá valaki!!!
Olyan mint a többi. Nem az egyéb dolgoktól bizonytalan, hanem attól, hogy nem teljesíti a soros port specifikációit. Lehet szórakozni külső táppal, ilyen olyan feszültségnövelőkkel, de akkor sem lesz mindig és mindenhol működőképes.
Jolvanna, de amugy, adj egy linket ahol adtak ra valamit.. Me JDM -el kapcsolatban nem sokat talaltam!!! Szinte semmit, vagyis semmit!
Nyisd ki a szemed, és add meg a tiszteletet a kollegáknak!!!
Elnezest kertem,.. es nalam nem muxott valami,.. Most minden rendben! Minden elismeresem a "tietek", tied!
|
Bejelentkezés
Hirdetés |





(MCLR) 13 - 13,5V-ot kell adni égetés közben. A kapcsolás csodákra nem képes, hogy adjon le 13V-ot, ha 12-őt küldesz be neki?!
A 12V váltóáram egyenirányítva nem 12V egyenáram! :yes:
egyszerűnek tűnik
és megtaláltam, egy lezárt témát, melyben deguss megadta a választ.
(kemény 1 hónap keresés és két liter kávé 










