Fórum témák

» Több friss téma
Fórum » Földhurok, avagy mit csináljunk, mikor minden zúg
Lapozás: OK   26 / 64
(#) at22 válasza reloop hozzászólására (») Okt 4, 2011 /
 
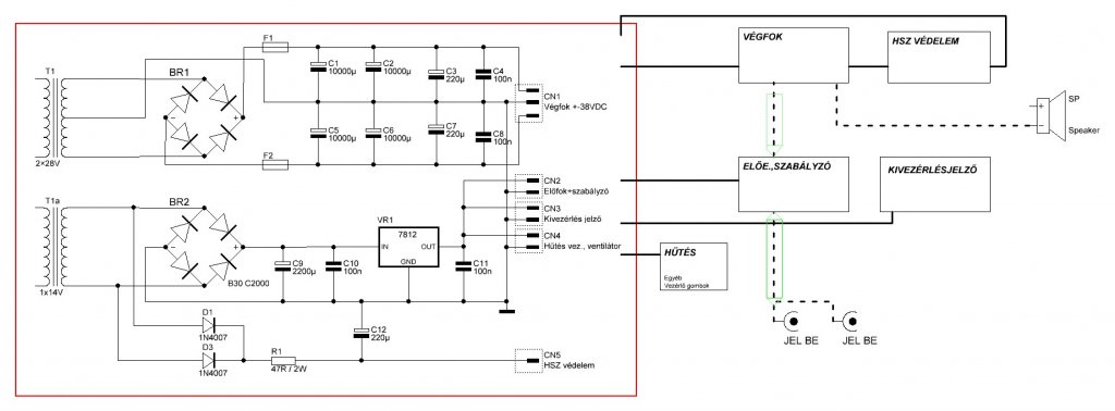
Hali! Akkor nem jó amit fel tettél rajzot? Le tudod nekem rajzolni, hogy hogy lenne jó? Már egy modult be kötöttem és jól szól. De nem úgy ahogy le rajzoltad az áram ellátást igen csak a hangszórót kötöttem így ahogy a képen látni. A segítséget előre is köszönöm.

02789.jpg
    
(#) reloop válasza at22 hozzászólására (») Okt 4, 2011 /
 
A hálózati védőföld bekötése fog kissé változni. Jelezd, ha jel nélkül zúgást (brumm) tapasztalsz.
(#) at22 válasza reloop hozzászólására (») Okt 5, 2011 /
 
Hali! Majd jelzek.
(#) at22 válasza reloop hozzászólására (») Okt 5, 2011 /
 
Hali! Meg néztem jel nélkül és zúg, de ha meg fogom az rca dugót a kezemmel akkor csillapodik és nem hallani.
(#) Alkotó válasza at22 hozzászólására (») Okt 5, 2011 /
 
A bemenetet rövidre kell zárni!! És ha ez megtörtént, akkor bárhol kotorászhatsz, sehol sem szabad semmilyen hangot hallanod.
Nyitott bemenettel nem tudsz semmilyen hasznos információhoz jutni, csak a készülék erősítésének tényét tesztelheted.
(#) teddysnow hozzászólása Okt 5, 2011 /
 
Sziasztok!

Én pont tegnap jártam úgy, hogy csináltam egy erősítőt és hol zúgott hol nem, de csak a végfok. Akkor volt csak mindig csendben, ha a testet a radiátorra kötöttem. Azt találtam ki, hogy egy gazdaboltban kapható acélszita rácsból csinálok neki házat, levegőzni is tud. Próba, tök jó, ez volt a zúgás oka. Kikapcs, mókolok rajta, bekapcs, zúg. Ennyi, mondom, földelt konnektorba kell dugni és nincs gond. Összerakom, bekapcs nem zúg. Rájöttem, hogy ha a konnektorba a villásdugóját fordítva dugom be, akkor nem zúg. Megfordítom zúg. Vadi új, kapcsolóüzemű kettős szigetelésű, földeletlen táp, olyan mangó kábeles. Így jártam ezzel a táppal.
(#) at22 hozzászólása Okt 6, 2011 /
 
Hali! Mindenkinek! Össze raktam a 2db erősítő modult tda2050, jó minden, de ma rá tetem a keverőre, és a számítógépről megy neki a zene. Ha le állítom a zenét és adok rá hangot az erősítőn, és utána a keverőn, áthúzza a hangot a tévéről, és ami megy a tévébe hang az erősítőbe is az megy. Az hogy lehet? De ha még jobban fel adom a hangot akkor elkezd sípolni de annyira, hogy ki szakítsa az embernek a dobhártyáját.
Valaki tud segíteni, hogy mi lehet a baj.
Előre is köszönöm a segítséget. Mellékeltem képet.
(#) qvasz2 válasza at22 hozzászólására (») Okt 6, 2011 /
 
A keverőd is ilyen fadobozos? Mert a fém doboz nagy előnye az árnyékolás!
(#) at22 válasza qvasz2 hozzászólására (») Okt 6, 2011 /
 
Hali!Az nem az gyári nem fa dobozos.
(#) agressiv válasza at22 hozzászólására (») Okt 6, 2011 /
 
A számítógépen némítsd le a mikrofont.
(#) blackdog hozzászólása Okt 8, 2011 /
 
Sziasztok!

Én is kínlódom a zúgással a deszkamodellen.
Az erősítőn keresztül kihallatszik, ha világítást forrasztó pákát stb.. fel-le kapcsolok.
Ha a bemeneten nincs semmi azt szép kis zúgással hálálja meg.
Nos, Kínomban átrendeztem a deszkát és a jelvezetékeket kicseréltem árnyékoltra a bemenet mögött.
Sokkal jobb lett.
Most nem zúg, ha nincs semmi sem kötve a bemenetre és a hálózati áthallások is jelentősen csökkentek. Teljesen nem múlt el
(#) reloop válasza blackdog hozzászólására (») Okt 8, 2011 /
 
Szia! Egy fém dobozban nagyon jó lesz ez. A kábeleken még van mit rövidíteni.
(#) blackdog válasza reloop hozzászólására (») Okt 8, 2011 /
 
A fémdoboz már megvan hozzá és a kábelek is majd méretre lesznek vágva.
Még a táppanelt tökéletesítem és a nyomógombos kezeléseket tesztelem valamint a hővédelmet.
(#) blackdog válasza blackdog hozzászólására (») Okt 8, 2011 /
 
A mellékletben próbálom érzékeltetni, hogy mit hova kötöttem.
A táp panelről csillagan indulnak a GND vezetékek.
A zöld jelzi az árnyékolt vezetéket és a zöld csúcs, hogy hova van bekötve az árnyékolás.
A kivezérlés jelzőnek nem is vittem jelGND-t.
A koppanás gátló+DC védelem nem rendelkezik saját táppal. Így minden kifelé tartó DC feszültségre azonnal szakít.

Annak van értelme, hogy a +-38VDC-t még megszűröm vagy alacson ESR értékű elkóval vagy fólia kondival?

Ill. azon is gondolkodom, hogy a hálózat szűrésére nem ártana a 230VAC ágba 100 nF szűrés. A lágyindító után.
Vagy a 28VAC körbe 1-1 100 nF fólia kondi.

Mi a véleményetek?
(#) reloop válasza blackdog hozzászólására (») Okt 8, 2011 /
 
További szűréseket akkor tennék rá, ha dobozoltan is igényli.
Szerencsésebb lenne, ha a végfok táp és a segédtáp GND-je nem a tápban találkozna, hanem az előerősítő kimenete és a végfok bemenete között. A mostani állapotban a csillagpontról jövő testvezetékeken eső feszültségek hozzáadódnak a végfok bemenő jeléhez.
A rajzon nincs bekötve az egyik hangszóró vezeték, gondolom a csillagpontra tervezted. A másik pedig a koppanásgátlóból jöjjön.
(#) blackdog válasza reloop hozzászólására (») Okt 8, 2011 /
 
Idézet:
„A rajzon nincs bekötve az egyik hangszóró vezeték, gondolom a csillagpontra tervezted. A másik pedig a koppanásgátlóból jöjjön.”

Az a (+) jel vezeték. Azért nem jelöltem mert itt a GND a lényeg és gongolom egyértelmű, hogy az a HSZ védelemről jön.
Nem tudom ennek mi köze lenne a csillapgponthoz.

Idézet:
„Szerencsésebb lenne, ha a végfok táp és a segédtáp GND-je nem a tápban találkozna, hanem az előerősítő kimenete és a végfok bemenete között”


Melyik segédtáp? A HSZ védelemé vagy az egyéb (előerősítő+szabályzó, kivezérlés jelző, hűtés, egyéb kapcsolók) kellene máshova?

Igazából így nincs zúgásom és a behallások is jelentősen csökkentek.
Én azért gondoltam tápszűrésre 230VAC vagy 28VAC oldalon, hogy a külső jeleket megfogjam.
(#) blackdog válasza blackdog hozzászólására (») Okt 8, 2011 /
 
Közben átrajzoltam.
Az egyes paneleken a GND közös (jel+táp).

Erős bennem az érzés, hogy az AC oldalt sem ártana szűrni.
(#) reloop válasza blackdog hozzászólására (») Okt 8, 2011 /
 
Javaslatom szerint a hangszóró egyik vezetékét kösd a +/-38V táp GND csillagpontra, a másikat a koppanásgátló reléjére.
A segédtáp mibenlétét azért nem részleteztem, mert csak egy van belőle (+12V). Az előerősítőn kívüli 12V -os áramkörök GND -je nyugodtan mehet a segédtáp GND -jéről.
A fentiek ugyan nincsenek döntő hatással az alapzajra, de csökkenthetik azt, és kellemetlen gerjedéseket lehet velük megelőzni.
(#) reloop válasza blackdog hozzászólására (») Okt 8, 2011 /
 
Az iménti válaszom írásakor még nem láttam a módosított rajzot, kérlek úgy vedd figyelembe.
(#) blackdog válasza reloop hozzászólására (») Okt 8, 2011 /
 
(#) reloop válasza blackdog hozzászólására (») Okt 8, 2011 /
 
Mivel 100% ugyan azt építed amivel nemrég végeztem, rájelöltem az eltéréseket. Ha a jelenlegi huzalozással gondod akadna, akkor itt egy alternatíva.
(#) blackdog válasza reloop hozzászólására (») Okt 9, 2011 /
 
Egy ideje kínlódok a témával:
Bővebben: Link

Miért jó, ha a segéd és fő táp GND nem egyhelyről indul? Így nem lesz földhurok?
A HSZ GND-t nem merem a táp nyákról vinni mert félek, ha DC fesz. megy ki a végfokról akkor nem fogja meg a védelem.
(#) reloop válasza blackdog hozzászólására (») Okt 9, 2011 /
 
Azt tartom helyesebbnek, ha az előerősítő és a végfok GND követlenül össze vannak kötve, és ezen a test vezetéken semmiféle áram nem folyik. Ha a testvezetékeket ellenállásnak tekinted - merthogy van nekik - könnyebben belátható hol, milyen zavaró jelek keletkezhetnek. Ez vonatkozik a hangszóró bekötésére is.
A védelem áramkör nyugodtan kaphat testet a 12V-os résztől, kielégítően fog működni. Azért várd meg mások véleményét is a témában, mert nem vagyok tévedhetetlen
(#) demcar hozzászólása Okt 28, 2011 /
 
Üdv mindenkinek!

Elkészültem az erősitőm dobozolásával, és abba a problémába ütköztem, (mint ahogy általába sokan), hogy elég nagy az alapzaj néha megjelenik benne a "rádió" ez miért lehet? A segitséget előre is köszönöm.
(#) pucuka válasza demcar hozzászólására (») Okt 28, 2011 /
 
Ha megjelenik benne a rádió, akkor biztos hogy sikerült földhurkot összehoznod. Ezen, átgondolt újravezetékezés segít. A zaj, meg zaj, a berregés meg brumm, a sípolás pedig gerjedés. Az utóbbiak periodikus jellegűek, míg az előbbi nem. Létezik még sustorgás, ami többnyire kontakt hibára utal.
(#) demcar válasza pucuka hozzászólására (») Okt 28, 2011 /
 
Értem, az erősitő megyen ám szépen csak ez a zaj van benne. Már több órát teszteltem, minden szuper csak ez a zaj bosszant. Muszáj leszek újból tünetes átnézni. És ám az nemcsinálhatja hogy sztereó jelből van 2darab 4,7k ellenálláson keresztül levéve a jel a subb erősitőnek. És az is érdekes hogy valamikor nincsen ez a zaj tiszta, csak néha.
(#) Szebence válasza demcar hozzászólására (») Okt 28, 2011 /
 
Nem csinálhatja bá a 4,7K az kicsit kevés, de nem biztos. Én 50 vagy 100K-sal közösítettem.
(#) reloop válasza demcar hozzászólására (») Okt 28, 2011 /
 
Kéne egy rajz, amin a tápokat, előerősítőt, mikrofon-keverőt, szubszűrőt, végfokokat, be és kimeneti csatlakozókat egy-egy dobozzal jelölnéd. Rá kéne rajzolni, hogy a test vezeték hogyan köti össze őket. A vezeték árnyékolás is számít, ha mindét vége be van forrasztva.
(#) demcar válasza reloop hozzászólására (») Okt 28, 2011 /
 
Huh, én nagyon szivesen csinálnék rajzot csak sajna, nincsen rá időm. (tudom hogy ilyenkor felmerül bennetek mint segitőkben az a kérdés hogy akkor mit akar ez hogy hogyan segitsünk). Szerintem azt fogom csinálni hoyga jelkábelokat átnézem újból. Az árnyékolt kábel úgy van megcsinálva (panelba forrasztva) hogy az árnyék részt összesodortam és becineztem.
(#) reloop válasza demcar hozzászólására (») Okt 28, 2011 /
 
Az árnyékolt kábel árnyékolása is egy test vezeték, ha mindkét vége be van forrasztva. Szerencsétlen esetben még áram is folyhat rajta, vagy hurkot képez.
Mint írod, a hiba időszakosan jelenik meg. Ebből rossz érintkezésre is lehet következtetni.
Következő: »»   26 / 64
Bejelentkezés

Belépés

Hirdetés
XDT.hu
Az oldalon sütiket használunk a helyes működéshez. Bővebb információt az adatvédelmi szabályzatban olvashatsz. Megértettem