Fórum témák
» Több friss téma |
Fórum » Labortápegység készítése
Arra is van itt kész terv. Csak meg kell építeni.
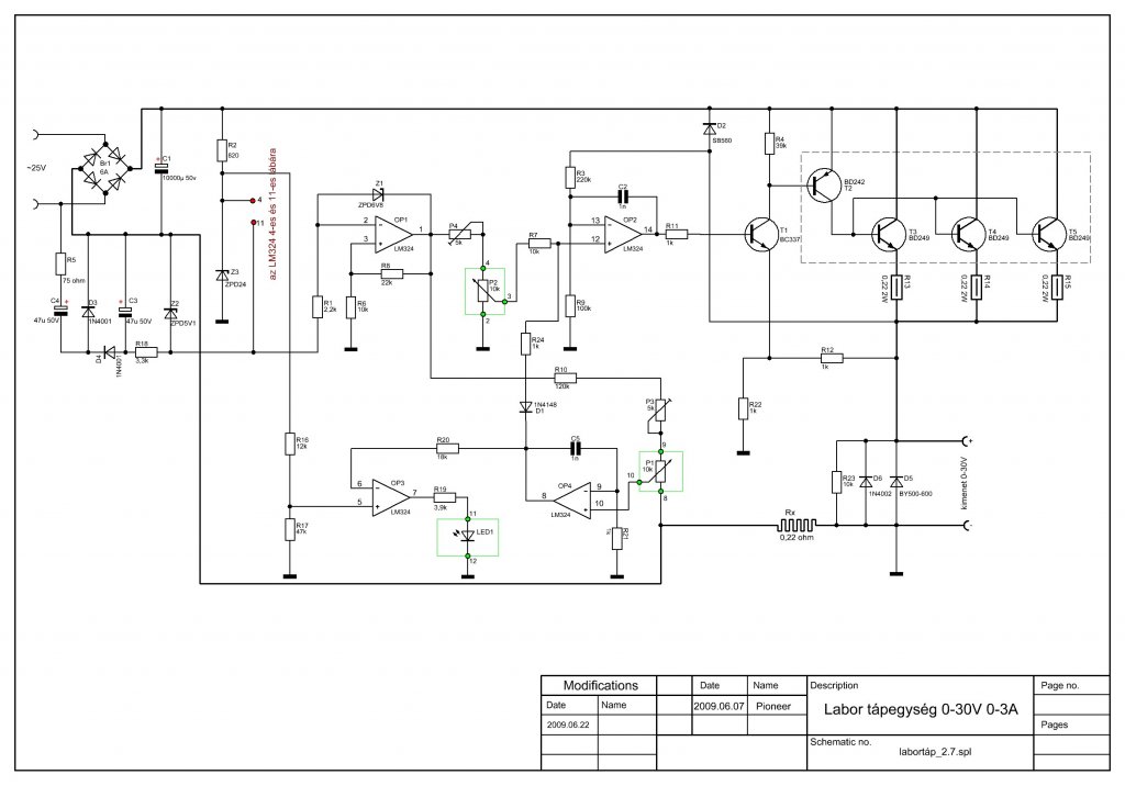
Köszi, és ahhoz, hogy 50V 5A legyen azokat a változtatásokat kell megcsinálnom, amik a 2.7.2-esen vannak?
Igen! Meg persze keményen hűteni!!!
Köszi szépen a gyors válaszokat!
Ventilátoros hűtést is tervezek bele, meg hővédelmet a bordára. Meg 5 tranzisztort.
Már régebben írni akartam, hogy a panelműszeredben a különböző elemek által létrejövő hibák kivédése jó ötlet, viszont a hardver kialakítás a legfelső mérés esetén (4V) kb. 1,2% hibát visz a mérésbe (R16, R21). Ez meg talán több, mint amit a PIC-ben lévő AD tud.
Tévedsz, nem visz be hibát (illetve az erősítés úgy van beállítva, hogy ezt is kikompenzálja).
Csináltam hasonló projektet AVR-el, annyira használható ez a módszer, hogy a 10 bites átalakítóval (1024 lépcső), interpolálva 1500-as "végkitéréssel" mérek, és mért érték együtt fut a hitelesítéshez használt műszerrel. (64 A/D minta értéket adok össze, de csak 48-al osztom el). A kijelzett érték is stabil, nem ingadozik.
Nem vitatkozom, ahogy gondolod.
Szerintem felesleges belevinni így két "direkt" hibát is. Mondjuk, ha a bemeneten lenne a fesz eltolás, ezek a dolgok nem jelentkeznének. Mégis, hogyan kompenzálod ki az erősítővel, ha nem tudod, hogy mennyi a rendszerben lévő hiba egy adott pillanatban? Hiszen Attila86 is azért rakta bele (teljesen jó az elgondolás), hogy tudja, hogy egy adott pillanatban mekkora hibával kell számolni, ami viszont időpillanatonként más és más lehet a külső környezettől, ill. a gyártási pontosságtól függően. Azt el tudom képzleni, hogy egy adott környezetben használva (egyenletes hőmérséklet, tápfeszültség, stb.) nem jelentketkezik jelentősebb/észrevehető hiba, de amint ezek a paraméterek megváltoznak, nem tudod követni ezt a változást, hiszen az erősítővel előre beépítetted a kompenzáció mértékét, így a hibát is.
Gondold át jobban, mert azt kell mondanom hogy sajnos tévedsz! Szándékosan hibát azért kell bevinni, mert nem tudjuk előre a rendszer offsetét és főleg nem annak irányát! Tegyük fel hogy abszolút 0V bemenő jel esetén 27mV-ot mér a PIC. Ez esetben az offset-hibára 27mV-ot fog elmenteni és utána minden mérésből kivonni. Ez rendben is van, de lehet hogy az offset negatív irányú! Ebben az esetben 0V és 27mV közti bemenő jelnél még 0V-ot fog mutatni! 28mV-nál mutat majd 1mV-ot. Ezt a negatív offset-hibát lehetetlen lenne kikompenzálni! Ezért van ott az az osztó ami szándékosan eltolja az offsetet hogy az mindig pozitív legyen.
A szándékosan bevitt hiba pedig azért nem okoz problémát, mert úgy méreteztem az áramkört hogy minden alkatrész; tehát az ellenállások, OPA-k és a PIC adatlapban megadott tűrésüket és offsetüket ha mindig maximálisnak veszem és az eredő hiba szempontjából a legrosszabb irányúnak, akkor sem lehet a hiba nagyobb mint 45mV. Ez azért fontos, mert 45mV-al tolom el az offsetet szándékosan. Így ha semminek sincs offset-hibája akkor 45mV-al mér a PIC többet. És plusz-mínusz 45mV-al mászkálhat el a rendszer offsete, hogy a maximálisan mérhető 4095mV és a minimális 4000mV közt legyen. Ha az offset-hiba ennél nagyobb lenne, akkor az a mérési tartomány csökkenésével járna (alul vagy felül). Idézet: „Azt el tudom képzleni, hogy egy adott környezetben használva (egyenletes hőmérséklet, tápfeszültség, stb.) nem jelentketkezik jelentősebb/észrevehető hiba, de amint ezek a paraméterek megváltoznak, nem tudod követni ezt a változást, hiszen az erősítővel előre beépítetted a kompenzáció mértékét, így a hibát is.” Nem... félre érted! A kompenzációt nem a szándékos eltolás valósítja meg, hanem a PIC szoftvere! Az eltolás csupán elbillenti az offsetet úgy, hogy az garantáltan jó és értelmezhető tartományban legyen. Magát a kompenzácót a PIC végzi el úgy, hogy rövidre zárja a mérőbemeneteit és az ekkor mért értékeket offset-hiba néven elmenti majd a mérőbemeneteket újra engedélyezve a következő mérésekből ezt mindig kivonja. És innen jön a válasz arra is hogy miért nem számít az alkatrészek időbeli, hőmérséklet-változásbeli, tápfeszültség-változásbeli stb... elmászkálása. Azért nem, mert a PIC nem csak bekapcsoláskor hanem pár percenként újra és újra megméri az offset-hibát. És innentől mindenféle hőfokfüggés, offset-drift stb. mintha nem is létezne. ![]() További előnye ennek, hogy nem kel drága és nehezen beszerezhető ultra alacsony offsetű pl chopper-stabilizált OPA-kat használni, elég csak az OP07. Hátránya, hogy a mérési tartomány csökkenésével jár, de 12 biten a 4096mV-nak a 96mV-ja erre pont jó, és akkor szép kerek 4000 a műszer végkitérése. Idézet: „Mégis, hogyan kompenzálod ki az erősítővel, ha nem tudod, hogy mennyi a rendszerben lévő hiba...” Az eltolás erősítés hibát is bevisz. Ezt ki lehet kompenzálni az erősítő beállításával. A bevitt offszethibát a szoftver sebítségével kompenzálja ki, úgy hogy időközönként megméri hogy mennyi a teljes offszethiba (az eltolással együtt), és ezzel korrigálja a mért eredményt.
Az elgondolás lényegét értem, és az teljesen jó is, ezt írtam az első hozzászólásomban.
Csak te meg azt felejted el, hogy az alsó és felső méréshatár esetén az ellenálláson más feszültség esik. 1. Feltételezzünk egy teljesen ideális állapotot (azért ezt, mert ezzel könnyű számolni). Tételezzük fel, hogy ideális esetben az erősítő kimenetén az alsó méréshatárban 0V van, a felsőben 4V. Az alsó méréshatárban az ellenállás osztón (ha Vref 4,096V) 49mV van, vagyis ennyi lesz az AD által mért érték, azaz az offset hiba. A felső méréshatárban viszont 4,0011V (4001,1mV) van az ellenállás osztón, ha a műveleti erősítő kimenetén 4V van. Ebben az esetben az AD-n 4001-es értéket kapunk. Ha a felső méréshatárban az offset hibával kompenzáljuk a mért értéket (4001-49), akkor 3952-t kapunk, ami kb. 1,2%-os hibát visz bele a felső méréshatárba. 2. Tételezzük fel, hogy ezzel a problémával tisztában vagyunk, és ahogy ekkold felvetette, az erősítést növeljük meg a műveleti erősítőn úgy, hogy az ellenállás osztón 4050-et mérjünk az AD-val, így az ellenállás osztó hiba ki van köszöbölve. Ebben az esetben az erősítés nem pl. 10x lesz, hanem 10,125x. Ez ugyan megváltoztatja az alsó méréshatárt is, de mivel ez nagyon kis mértékű módosulás (ideális esetben 0), ezért ettől tekintsünk el. Legyen még mindig az erősítésünk ideális, de az AD már ne, így pl. az offset mérésnél ne 49 legyen az AD által mért érték, hanem csak pl. 40. Ebben az esetben az offset számunk a 40, ezzel kompenzálunk. Az műveleti erősítönk még mindig ideálissan viselkedik, azaz a felső méréshatár esetében az ellenállásosztón a korábban az ideális körülményekre kompenzált (megnövelt erősítéssel) érték, azaz 4050-n mérhető. Ebben az esetben, mivel 40-el kompenzálunk a mért érték 4010! (0,25%) Azaz azzal, hogy az erősítést EGY adott állapothoz beállítottuk, megváltozott körülményekhez képest egy plusz hibát vittünk a rendszerbe, amit ki sem lehet kompenzálni. Én nem arra értettem, hogy felesleges bevinni hibát, amivel kompenzálni lehet a mérési láncban bentlévő eltéréseket. Én arra értettem a feleslegesen bevitt hibát, hogy ilyen ellenállásosztós megoldás, ill. ennek a kompenzálására bevitt emeljünk az erősítésen hiba teljesen felesleges, mert az már szoftverből nem lehet kompenzálni. Ennek a bevitt hibának a bementi oldalon kellene lenni. Akkor a fenti problémák nem jelentkeznek. Amúgy pedig félreértettél. Nem kritizálni akartam amit csináltál, csak fel akartam hívni a figyelmedet a fenti problémára, mert korábban nem láttam, hogy ezzel foglalkoztál volna.
Most már értelek! Viszont ne haragudj, épp most vettem meg a hőn áhított Nokia E7-emet és nyomogatom mint süket a csengőt... Ezért kimerítő válaszra nincs energiám, inkább csak belinkelem ezt a videót:
Bővebben: Link A negyedik perctől a műszer pontosságáról szól. Direkt végigtekerem az egész tartományt és nem látszik linearitás-hiba.
A gondolatmenetedben ott a hiba, hogy azt feltételezed, a hiba nagysága függ a mért jel szintjétől, mert az osztó által bevitt plusz offszet is változik ezzel.
Igen függ, és változik is, de addig amíg ez az összefüggés lineáris addig ki is lehet kompenzálni. Nemlineáris hibát, pedig csak nemlineáris karakterisztikával lehetne bevinni (pl. nemlineáris karakterisztikájú alkatrész a jel útjában), azonban egy sima ellenállásosztó ilyet nem fog tenni. A szoftveres kompenzálás miatt a nulla mindíg nulla lesz, a végkitérést meg hitelesítjük az erősítés beállításával, eközben a nulla továbbra is nulla marad a szoftveres kompenzálás miatt. Linearitási hiba tehát csak olyan lehetne hogy a végkitérés jó ugyan, de mondjuk a mérési tartomány közbenső részén eltér valamerre, de az offesztkompenzáló osztó által bevitt (lineáris) hiba, pontosan egyutt változik a korrigált erősítés okozta töblettel. Ezt a gyakorlat is alátámasztja Attila műszerében is, és az átalam készített AVR-es mérőeszközben is, (mellesleg ez utóbbinak a mérés csak az egyik funkciója más egyebek mellett). Ha a gondolatmeneted meg is állná a helyét , akkor az kimutatható lenne a gyakorlatban is, és jelentkezne a műszeren mérési hibaként, de nem teszi, sőt kifejezetten pontosan lehet mérni vele. Meglepő módon nekem még az interpolált mérési eredmények is együtt futnak más műszerekkel - pedig itt számítottam kisebb (0,5bit-nyi) hibára, de a zaj és a szoftveres átlagolás teljesen elfedi még ezt a kicsi elméleti hibát is. (10 bites az AD, de 10,5bit-nyi információt jelzek ki)
Üdv azt szeretném megkérdezni hogy meddig lehet elmenni ezzel a kapcsolással áram szempontjából. És mitt kel hozzá megváltoztatni?Bővebben: Link
Véleményem szerint a sönt ellenállás teljesítményét figyelembe véve, 3A -nél nem kellene többet kivenni belőle.
Üdv!
Azt szeretném megkérdezni,hogy ezt a tápot szeretném megépíteni és van egy 36V szekunderű trafóm akkor mit kell rajta átalakítanom.Előre is köszi!
Erre már ALKOTO és PIONEER kidolgoztak egy 50V -s változatot. Egyszerűen csak azt kell megépíteni.
Szia!
Ahogy Subi irta, de ha megnezzed az altalad is linkelt rajz BAL ALSO sarkat, ott is talalhatsz utalast a kerdesed megvalaszolasara.
Nem értetted meg, de én erre már több időt nem akarok szánni.
Ez elég meggyőző?
Olvasd el figyelmesen amit írtam a #1147434-ban és gondold át még 1x.
Ezzel így kiemelve nincs baj, összeségében vizsgáld meg a rendszert, mert hiába jók a részegységek külön-külön, ha azok nem alkotnak egy egységet. Pl. nézd meg úgy, hogy az AD nem 49-et ad offset szintnek. Nézd meg mi van, ha mondjuk 30-tól 60-ig változik az offset, mondjuk ennél, az általad is linkelt erősítés beállításnál.
Nem értelek. Miért változna az offset? A driftre gondolsz?
Bármi oka lehet. Pl. az is. De hőmérséklet változás is. Meg még ki tudja, mi okozhatja.
Te is azért raktad bele ezt a "fícsört", mert úgy gondoltad, hogy ilyen előfordulhat. Lehet, hogy soha nem jön elő a probléma, mert az erősítés beállításánál (kalibrálásnál) meglévő körülmények között működik a műszer és a mérések esetében csak néhány érték kilengés van, amit az átlagolás elfed. Én csak arra akartam felhívni a figyelmedett, hogy van benne egy ilyen hiba, ami bizonyos együttálláskor hibát visz a mérésbe.
Most már nem vagyok benne biztos hogy egyre gondolunk.
De ha jól értelek akkor:
A jobb oldali keretes szövegben egy 3-as lemaradt (nem 144,5mV hanem 144,35mV).
Már én sem.
![]() Mert én arra gondoltam, hogy az AD offset elmászás hibát okoz, de közben rájöttem, hogy abban az sem segít, ha az eltolás a bemeneten van, mert azt semmivel nem tudod kiszűrni...
Helló!
Mit gondoltok arról, hogy L200-al (330Ft) építettem "labortápot" (adatlapi kapcsolás, -3V-os segédtáppal, és nélküle is teszteltem, kicsit más értékek jöttek ki, de a működés azonos), letekerem minimumra az áramkorlátot, és mikor rövidre zárom a kimenetet, 500mA-t mérek a söntön? Ha 10ohm terhelést rakok rá, akkor egyszer 50mA, amikor meg úgy tartja kedve a tápnak, 220mA folyik (többszöri terhelés csatlakoztatás után), teljesen letekert áram poti állásnál. Ha rövidre zárom a tápot, és forgatom az áram potit, 450mA és 480mA között változik csak az érték, és pont fordítva, mint ahogy következne a poti forgásirányából. 10ohmos terhelésnél a megfelelő irányba fordítva a potit, megfelelően szabályoz. Sőt, a trafókra is elég érzékeny. Egy 20W-os 12V-os izzót egy 26VDC 80VA-es trafóról nem izzított be, viszont egy 31VDC 40VA-es trafóról pedig ellátta a megfelelő árammal. Azt sejtem, hogy a 40VA-es trafón esett annyit a bemenő feszültség, hogy azt már el tudta fűteni az áram szorzatával, míg az erősebb trafónál már közbelépett a belső védelem, nehogy sokat disszipáljon az IC. Egyébként használható a táp, olyan védelme van, hogy teljesen meglepődtem, fordítva bekötve sem lett baja (fránya jelölés nélküli csatlakozók...), és ha az adatlap szerinti 36V-os be- és kimenet közti feszültségkülönbséget is túllépjük, az áram korlátozódik kb. 120mA-nál, a feszültséget pedig szépen lehet állítani. Ezektől függetlenül a feszültség szépen beállítható, az áramhatárolás is állítható, ha nem minimum állásban van a poti, jól működik. Nem sok vélemény van erről az IC-ről, gondoltam megosztom. Egy dolgon gondolkodom, hogy inkább megépítem duplán a 2.7.2-es tápot valami TO-220-as tokú tranzisztorral, ott legalább nincs disszipációs korlát, és a rövidzárlati áram is beállítható tetszés szerint, tehát az összes fenti "hiba" eltűnne. Csak kár, hogy már 3db L200-as IC-m van itthon...
Na akkor csak nyertem!
Pedig komolyan gondolkodóba ejtettél...
Az L200-as sem rossz. Sőt, kisebb igényű "labortáphoz" egyáltalán nem is kell jobb.
Ha nagyobb kimenő teljesítményűt szeretnél, TO-220-as tokozásúval, akkor feljebb (#1145424)-es hozzászólásánál emmzolee írt egy tuti kapcsolást, de ha azt akarod megépíteni, és nincs hozzá trafód, akkor bizony 20K csak a trafó. De ajánlok bele több tranyót, szerintem egy 5-öt, és nem kell egyenként akkorát diszipálniuk.
Nem rossz, ez tény, de a fent leírt hibák engem igazán aggasztanak. Hogyan állítom be az áramkorlátot, ha fix. 500mA folyik, mikor rövidre zárom a kimenetet, és még nem találtam meg az adatlapban, de egy disszipációs korlát is létezik, ami szerintem 25-40W között lehet (ami nem valami sok). Sajnos nekem mások az igényeim, ezért kicsit csalódott vagyok.
|
Bejelentkezés
Hirdetés |















