Fórum témák
» Több friss téma |
Sziasztok! Fejhallgató erősítő építésben vagyok, ez talán a 3. projekt. Az lenne a kérdésem, hogy az LM386 helyett mit használhatok valami NE sorozatból, esetleg jobbat? Köszönöm!
Szerintem felejtsd el ezeket a kis végfok ícéket. Nem érnek annyit mint amennyibe kerülnek. Kivételek biztosan vannak, de a 386 és hasonlók felejtősek.
Csinálj inkább tranzisztorost, pl az Elliot félét. Én sokáig használtam, elég jól szól.
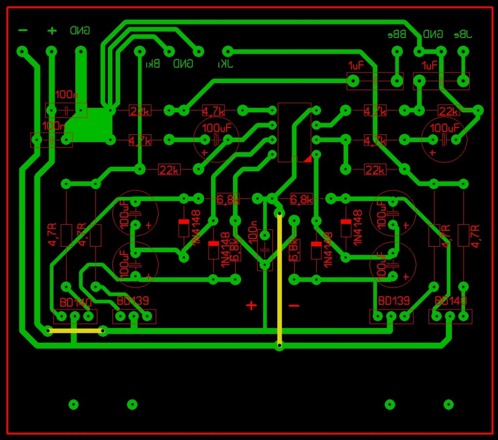
Szia! Köszönöm a segítséget! Találtam egy kapcsolást ami tetszik, de megrajzolni nem tudom. Ebben segítene valaki?
Szia! Bővebben: Link
Szia! Köszönöm a kapcsolást, és gratulálok a tiedhez! Nekem csak egy apró gondom van a nyákrajzzal, együtt van a táppal. A tápegységem már külön meg van, és áttervezni nem szeretném, és nem is tudom a tied. Reméltem, hogy lesz valakinek amin tényleg csak az erősítő van. Üdv!
Köszönöm a gratulációt! Szerkeszthető verziót tettem fel, vágd le ami fölös. Ha segít, átrajzolom igény szerint. Nem sokból tart.
Azon a fejhallgató erősítőn mennyire melegednek a bd tranyók?
A 32 ohm fejhallgatóval semennyire. Próbáltam 8 ohm hangsugárzóval, akkor langyos. Elmenne jóval kisebb hűtéssel is. A nyugalmi áram 5mA körüli.
Hűtés muszály lenne rá, hogy ha egy 50ohmos fejest tennék rá?
Hűtőbordám az van, csak kérdeztem mert ez a canamp eléggé melegszik. Meg szerinted jobb hangja van a canamptól? Ugyanazzal a műveleti erősítővel.
Nem tudok a kettő között különbséget tenni. Az A osztályú Canamp elvileg jobban kéne szóljon.
Két dologban csalok: Elliott-tól eltérően 15 helyett csak 11,5V a táp. Ettől csökken a nyugalmi áram, és egyébként is kevésbé melegszik. A másik a hangjára van befolyással, szorosabb visszacsatolást használok. Ezáltal csökken a zaj és torzítás.
Énis kb 12voltról működtetni. A szorosabb visszacsatoláson mit értesz?
A rajzon R3 jelű 1k ellenállás helyett 4,7k-t ültettem be. Az erősítés negyedére csökkent, de így is elegendő. Az 50 ohm fülest, ha nem tudod kellően kihajtani akkor valahol 1-4,7k között válassz értéket az R3 számára. Arra törekedtem, hogy átlagos szintű jellel, feltekert hangerőnél még el lehessen viselni a hangnyomást.
Megépítettem én is az oldalon található canamp erősítőt csak úgy kíváncsiságból. Hát elég vegyes képet fest. Elsőre nagyon halk búgást hallat, földhurok kizárva, cserélgettem műveletit, és egy ősrégi NE5532-vel megszűnt ez a búgás. Így hallgattam kb 2 órán keresztül és szerintem túl erősek a magas hangok, legalább is nekem. Visszaraktam egy új 5532-est, amivel elsőre próbáltam és azzal sem búgott már, a hangja maradt, amilyen volt. A BD139 helyére beraktam egy IRF540-es FET-et és valamivel javult a hangja. Az ellenállást is lecsökkentettem 50 ohm körülire, még egy kicsit javult, de egy szó, mint száz, hallottam már jobbat is
Nálam nem volt túl sok magas. Bemenetre milyen kondenzátort tettél?
470n MKS volt. Később átkötöttem a helyét.
Üdv!
Egy A osztályu fülhallgató erősítőt építek, de akadt egy kis problémám: a bemeneten található műveleti erősítő gerjed, a zajokat nagyon összeszedi, néha még a rádió adásokat is demodulálja, és nem tudom, hogy mit csináljak? Az eredeti kapcsoláshoz képest annyi változtatás történt, hogy a kettő darab műveleti erősítő helyett egyet alkalmaztam, de nem TL072-t, hanem NE5532-t, és a táp stabilizált ahogy az oldalon is ajánljákBővebben: Link mellékelem a kapcsolást és a NYÁK tervet is. Köszönöm a segítséget. Üdv!
Szia! Kihámoztam az erősítőt. Így utólag elég szellősnek tűnik, tömörítsek rajta?
Szia! Így tökéletes lesz. Köszönöm a fáradozásod!!! Mindenképpen beszámolok róla. Az általam épített canamp klónban csak megerősíteni tudom ABU hozzászólását, valóban sok egy kicsit a magas hang, de egy gagyi Philipsnél egészen jól szól, az AKG-met nem szereti. Üdv!
A műv erősítő jól van bekötve? Vagy ez a forrasztási oldal szerint van bekötve?
Nagy igazságod van! Máris javítom a feliratokat, és átteszem vasalósra.
Itt megtévesztőek a forrasztási oldal feliratai!
Javítva:
Szia,
Érdekes kapcsolás! A tápfeszültségeket ellenőrizted? Az eredeti kapcsolás több ponton is kifogásolható: - A TL071 maximális tápfeszültsége +-18V. Ebben a kapcslásban legalább +-22V-t kap. Ettől az IC jó eséllyel azonnal tönkremegy. - A bemenetre mindíg tesznek kondenzátort, mert nem lehet tudni, hogy az előző fokozatból mekkora DC feszültség jön ki. - A műveleti erősítő negatív visszacsatolását mindig csak AC-re alkalmazzák, hogy az offset feszültséget ne erősítsék. ( R5-tel sorba egy kondenzátor) - A végerősítő emitterkövetőt be szokták vonni a negatív visszacsatolásba, a torzítás csökkentése érdekében, és nem kondenzátorral csatolni. - A gerjedés veszélye miatt a negatív visszacsatolásba egy kondenzátort szoktak tenni ( R3-al párhuzamosan). Pl. ebben az esetben 220-330pF is lehetne. - Ha a rádiót öszeszedi, akkor földelési árnyékolási probléma is lehet, amit távgyógyítással nehéz lenne behatárolni. NYÁK elrendezés, táp és jelvezetékek elhelyezése, a doboz anyaga stb. sok-sok variáció elképzelhető. Nem akarom fikázni a kapcsolást (bár azt teszem), de számos szimpatikusabb kapcsolás kering a neten...
Üdv!
Köszönöm szépen a segítséget, és én is azt tapasztaltam amit leírtál, a tápfesz nagyon nagy volt, ezért késöbb 2x15V-os 14VA-es NYÁK trafóra cseréltem le a 2x18V-osat, így már 17V körülire csökkent a fesz (a tápban elhelyezett ellenállások miatt is), de csak egy oldalra, mivel az emitterkövető asszimetrikusan terheli a tápot, ezért a két tápág között 2,5V-os különbség volt (abszolút érték), ami elfogathatatlan, ezért stabilizált táppal fogom meghatjtani ami +/-15V-ot fog biztosítani. A bemeneti DC feszültséggel nem lesz gond, amivel meg fogom hajtani annak a kimenetén ott van a csatoló kondenzátor inkább attól félek, hogy a poti sercegni fog nagyon, mivel DC csatolva van a műveleti erősítővel. A visszacsatolást akkor megpróbálom módosítani, utána számolok. Köszönöm a segítséget. Üdv!
Ma összeállt a fejhallgató erősítőm. Reloop kollégának nagy köszönet!!! A hangerővel, és minőségével sincs semmi gond. Óriási különbség van a canamp klónhoz képest, itt már a hangszínek is jók, még ne5532-vel is, de egy komolyabb ic-vel még jobb lehet.
Szia,
Valamit nagyon benéztél..! A táp nincs aszimetrikusan terhelve. Az egyik csatorna emitterkövetője a "+" , a másik csatorna emeittrkövetője a "-" tápra van kötve!!! Tehát a táp szimetrikusan van terhelve, a stab kockák nélkül is. Nem lehet, hogy itt a probléma??? Persze, ha ezt, és a fent leírt problémákat kiküszöbölöd, még mindíg elég sok marad... Nem is értem ez mitől szól olyan jól, ahogy leírták? Semmi oka rá...
Üdv!
Igazad van mind a 2 emitterkövetőt a pozitív tápágra akasztottam rá , elnéztem, köszönöm a segítséget. Most majd nekiállok átnézni az egészet és átvariálni.Üdv! |
Bejelentkezés
Hirdetés |








, elnéztem, köszönöm a segítséget. Most majd nekiállok átnézni az egészet és átvariálni.




