Fórum témák
» Több friss téma |
Ez jó kérdés, esetleg a teljes rajzot feltennéd? Én most gyorsan rákerestem hiszterézises komparátor rajzára, ahhoz nem is kell kondi egyébként...
Invertáló a komparátor, vagy nemimvertáló? Ha a + vcs ágban van kondi, akkor az csak a változó jelet engedi a kimenetről visszacsatolódni (az előbb bemenetet írtam bocsi), ez tuti...
De a műveleti erősítő egyik alkalmazása.
De valóban oda kellett volna feltenni a kérdést. Elnézést érte.
Általánosságban kérdezem csak.Nincs konkrét rajz.
De a Solomon forrasztó állomás rajzában is így szerepel. Bővebben: Link
Nézegettem a linkelt rajzot, amiket én feledeztem(IC1C-ről beszélünk gondolom):
Ha a + lábon váltakozó jel van, akkor a kondi földre húzza a lábat, és akkor nullkomparátort kapsz, ha viszont egyenszint van a + lábon, akkor a kondi feltöltődik arra a szintre, és az lesz a komparálási szint... ha a - lábon érkező bemenő jel váltakozó jel, akkor a + vcs-ben lévő kondi azt átengedi, és így gondolom a komparálás sebességét növelve, gyorsabb beállásra készteti a komparátort, viszont ha már beállt, és egyenszintű lett a kimenet, akkor a +vcs megszűnik, de akkor is komparátor marad mivel negatív visszacsatolás nincs, csak elvileg ha jól tudom a működés sebessége lassul, nincs ami gerjessze a folyamatot, de attól ugyanúgy "kiül tápra" a műv erősítő, mivel a nyílthurkú erősítése nagy, így elég kis bemenő jeltől is nagy kimenőjele lesz... Szóval az a kondi az valószínűleg azért lehet ott, hogy a - lábra érkező váltakozó bemenő jel esetén(ahogy látom ez a hőszenzor jele itt) gyorsabb beállásra késztesse a komparátort, azáltal, hogy +vcs-t ad a rendszerhez, ami egyen bemenő jelnél nincs, így csak a műv erősítő saját nyílthurkú erősítése számít... Lehet valamit elnéztem, a + lábra pl nem tudom milyen jel jön, az egész áramkört nem követtem végig, valaki aki ismeri az áramkört lehet mást fog mondani, hogy a konkrét áramkörben mire való ott a kondi...
Hello!
Nem, jól mondod. A lényeg, hogy egy komparátornál a visszacsatolásba tett kondi, növeli az átváltás sebességét. De ezt csak kimondottan gyors komparátoroknál, és "megfontoltan" szokták alkalmazni. Ahol a komparátor áramkör futási sebességét szeretnék növelni. A felhozott példa azért nem túl jó, mert jelentősége itt a visszacsatolásban nem túl sok van. A bemenetre nézve kb. 0,25mV/ms sebességgel emeli/csökkenti a komparátor bemeneti jelét a visszacsatoló kondi. De mivel itt a bementi jelek eredendően lassúak, a visszacsatolás pontját (ami az áramkör referenciája egyben) egy 100µF-os kondi hidegíti, az optotriac-nak oly mindegy a változási sebesség, mert az vagy bebillen a félperiódus elején vagy nem (hiszen nullpont kapcsoló), nem sok jelentősége van a dolognak. üdv! proli007
Sziasztok!
Készítettem egy kapcsolást, úgy hívom: elektromos illóolaj párologtató. Egy fém edény alját melegítem 2db 2SC4106-os tranzisztorral. Az áramot korlátozom kb. 900mA-re, tokonként, 20V mellett. Tehát max. 36w-tal fűtöm a dobozt. Ebben víz lesz, illóolajjal, mert a szobámban füstérzékelő van, tehát gyertyát nem lehet gyújtani, viszont én illatosítani szeretnék. A kapcsolásra ráírtam minden feszültségértéket. A bal alsó LM358 lesz felelős a LED-ek meghajtásáért (fűtés visszajelzés), azok még nincsenek bekötve. Rá tudnátok nézni, hogy jó-e az elgondolásom? A tranzisztorok védelme érdekében nem szeretném a fém doboz hőmérsékletét 95fok fölé engedni, sőt... Az áramot is tudom csökkenteni a potival, ha akarom. Lemértem, és a 25w-os pákámnak kellett kb. 15perc, mire felmelegítette a vizet majdnem forrásig, ezért gondoltam, hogy 36w elég lesz. Vajon elég, ha a fém dobozt 80-90fok körül tartom maximum? Ekkor még szerintem nincs 150fokos a tranzisztorok magja, a hőérzékelőt is nagyon közel rakom hozzájuk, hővezető pasztával. Minden véleményt szívesen fogadok!
Hello!
- Én az emitter ellenállásokat is bevonnám a fűtésbe, (ha ez méreti korlátozást nem okoz) mert a felszabaduló teljesítményt meg lehet ésszerűen osztani a tranyó és az ellenállás között. Ekkor felesleges a kisértékű ellenálás és a mV-os vezérlő jel is. - Az abszolút túlárami korlátot (mert gondolom a L431 azért van beépítve), egyszerű tranyóval végezném (mint egy végfokba), ami hővédelmet is jelenthet a tranyók számára, ha az is a fűtőfelületen van. üdv! proli007
Köszönöm a tanácsokat.
Azóta a kaptam néhány tanácsot, és egyszerűbben is meg lehetne oldani. Pl.: kockacukor kinézetű telj. ellenállásokat hővezető pasztával és 2 csepp pillanat ragasztóval felrögzíteni a fém doboz aljára, így nem kellene attól tartani, hogy a tranzisztor megfut hőre. PWM-mel lehetne szabályozni, amit akár a hőmérsékletről lehetne visszacsatolni. Jó hallani, hogy elvi hibát nem vétettem a kapcsolási rajzban!
Sziasztok!
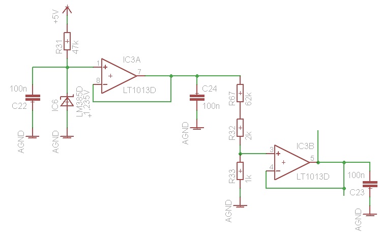
Két műveleti erősítős problémával állok szemben. Egyik a kapcsolás.jpg-n látható kapcsolás kimenetén egy torz szinuszhoz hasonló jel jelenik meg +-0,5Vpp és nagyjából 80kHz frekvenciával. Másik problémám a kapcsolás1.jpg-n látható kapcsolással van, még pedig az hogy jobb oldalt az első erősítő 3,5V-os referencia feszültséget kap, de a kimenetén már +5V van, vagyis kiült tápra. Mindkét IC +-5V-t kap. Az eszköz csak 5V-t kap, így a -5V-t egy kapcsolóüzemű táp segítségével állítunk elő. Az inverter ~6,5V-t állít elő, amit 7905-el stabilizálunk (de előtte van még egy LC szűrő is) -5V-á. Ebben az ágban szinte semmilyen brumm nincs, az 5V-os ágban van egy nagyon pici. Egyik gondolatunk az volt hogy lehet hogy ez generálja az érdekes működést, ezért rá tettünk a már meg lévő kondihoz egy 1200µF-t, de nem változott semmi. (Kapcsoló üzemű táp 25 kHz-n megy) Természetesen a hidegítőkondik a helyükön vannak, mind pozitív mind negatív tápon, külön-külön IC-ként. Zárójelben megjegyzem, hogy van még ezen kívül több műveleti erősítő is, és azok megfelelően működnek. LT1013D adatlap Előre is köszönöm a segítséget.
Kifutottam az időből.
LMC6084 adatlap Elnézést, de nem tudtam/találtam meg ezt a topicot, pedig több keresési címszóval is próbálkoztam :no: , és több oldalon keresztül is néztem a találatokat.
Hello!
Ha nyolc órakor válaszoltam a kérdésedre, talán nem kellene ugyan azt kilenckor újra feltenni. Egyébként itt lett volna a kérdés eredeti helye! üdv! proli007
Üdv!
Lenne egy kérdésem általánosságban a műveleti erősítőkkel kapcsolatban. A műveleti erősítőket ha a tápfesz kompatibilis akkor lehet cserélgetni? Úgy értem van más paramétere amit figyelembe kell venni a helyettesítéskor? (Audio kapcsolásba nyilván nem rakok nagy zajú erósítőt) Lm833 at akarnék LF356 al helyettesíteni. (ajánlhattok mást is, de a táp legyen -+9V az ár pedig <200HUF>
Még valami:
Ha a rajzon nincs jelölve táp bemenet, akkor szimmetrikus kell, hogy legyen?
Helló!
Az általad írt két IC lábkiosztása nem egyforma, tehát nem helyettesítheted vele! Még a tápfeszültséget sem ugyanazon a lábakon kapják. Igen, általában a műveleti erősítők szimmetrikus tápfeszültséget igényelnek. Keresd ki az adatlapjukat, ott jelölve van, hogy milyen tápfeszültségről üzemel.
Leírom az elektromos párologtató kapcsolásával szerzett tapasztalataimat: A víznek bőven elég 60-70fokosnak lennie, ekkor már rendesen párolog, tehát a tranzisztor magja maximum 100-110fok körül mozoghat (legrosszabb esetben), ekkor még el tudja biztonságosan disszipálni a rá engedett 15w-ot. A fűtés ki-be kapcsolgat, kb. 1percenként, tehát van egy kis tartalék hő is a rendszerben.
Bővebben: Link 1:11-nél eléggé beindult a páraképződés, mert ki volt nyitva az ablak, és az ajtó is, jó kis +10°C-os huzat lett
Sziasztok !
Analóg áramkörök nem a kedvenceim. Íme egy újabb példa, valaki el tudná nekem magyarázni, hogy az alábbi egyszerű kis szabályozható kimenőfeszültségű táp, miért gerjed ? ( Nem csak szim. ben, a valóságban is ) Szerk: Bocs a jpg kép miatt, de png-t feltöltve valami hiba volt, hibás lett a feltöltés. A PNG képek feltöltése még mindig nem lehetséges, ha átméretezni kell. Action2K
Valószínűleg pozitív lett a visszacsatolás (szabályzás). Az ilyenek miatt én nem kedvelem, a kollektor (drain) kimenetű szabályzást. Azért próbáld meg a műveleti erősítő bemenetét felcserélni.
Ezt nem értem, ha felcserélem az opamp bemeneteit, nyilván nem működik majd nem ? Hogyan oldanád meg P fet el a szabályozást másként ? Gondolom a kollektor kimeneten a p fetet érted. Ha n fet lenne, akkor a kimenet felé folyna a gate vezérlő "áram", és ez gondolom negativ visszacsatolásként jelentkezne ugye ?
A helyzet az, hogy konkrét dolgot csak úgy tudnék mondani, ha kiszámolnám hogy melyik áramkör mikor hogyan áll, a potenciálokat, meg a szabályozás irányát.
Nekem az emitterkövetős típusú szabályozás jött be leginkább, bár láttam már kollektor kimenetűt is, de még kezdő koromban szenvedtem vele, azóta mellőzöm. Úgy tűnik számomra, hogy az emitterkövetős típusú stabilabb. Az se jó, ha túl nagy a szabályzó körben az erősítés, mert a nagy erősítéssel együtt jár a műveleti erősítőben pl a fázistolás, és akkor labilis lehet a szabályzó kör, és begerjed. A kapcsolásodban az opa is teljes nyílthurkú erősítéssel dolgozik, a tranzisztor bázisába max 2 kohmot tennék, de mondom ez csak olyan hasraütés.
Hmm, lehet hogy közben alakul valami. Az opa 2 es 6 os lábát összekötöttem 220n val. Így csökkent a zaj, de pl a kompaktfénycsöves lámpát ha bekapcsoltam, vagy a sz.gépet, az smián látszott.
Úgy vettem észre hogy a poti felől jött be a legtöbb zavar, az 1k után, az opa bemeneténél 100n val megszűrve most minimálisra csökkent a kimeneten a zaj. Arra én is gondoltam, hogy ha jobban megterhelném az opa kimenetét, akkor az a vezeték talán kevesebb zajt szedne fel. Azt hogy érted hogy teljes nyílthurkú erősítéssel megy ? Én 10x -esre állítottam be. Legalábbis ha 2.5V jön be, akkor a kimeneten 25V van.
Az opa nyílthurkú. A kimenetet csatold vissza a neg bemenetre 100 kohmmal. Talán.
Na jó, de akkor elmászik a linearitás. Azaz 50% ra rakva a fesz szabályozó potit, 12.5 helyett csak 12.4 lesz a kimeneten. Kicsit alakítottam viszont a meghajtó tranyó ellenállásain, így stabilabbnak tűnik. ( kisebb bázis ellenállással gerjed, leglábbis szimben, majd még át kell alakitani az igazit is ) Így most az opa nagyobb feszültséget kénytelen kiadni magából és több áramot. Ez persze nem tudom jó-e. De paraszt logikával, azon a vezetéken nagyobb áram folyik, így talán kevésbé függ az árama a környezeti zajoktól. Köszi a segítséget mindenesetre.
Jó hogy van szimulátorod. De az a C1 csak gyorsítja a szabályozást, holott lassítani kellene. Földre kösd a kondit. A tranzisztor bázisában levő ellenállást csökkentsd 2 kohmra, a bázis - emitter közé nem kell ellenállás, csak feszültséget oszt. Inkább az erősítést ahogy csináltad is az opa visszacsatolásával szabályozd.
Sziasztok
Valaki tudna nekem egy pontos, alapos meghatározást adni egy műveleti erősítő CMRR-re (Common-mode rejection ratio) nézve? Előre is köszönöm! Előd
Hello!
Nem tudom neked mi az alapos, meg a pontos, de saját szavaimmal leírhatom.. A CMMR-nél azt a maximális bemenőfeszültség tartományt adják meg, amin belül a bemeneti differenciál erősítő képes azt, az azonos fázisú elnyomást biztosítani, amit az adatlapban megadnak dB-ben. üdv! proli007
Szia!
A zaja csökken, és az erősítése?
Szia! Változatlanul 22k/22k mínusz egyszeres.
De fülre hogyan alakul az erősítés. Mély-magas arány sem változott, csak a zaj csökkent?
|
Bejelentkezés
Hirdetés |













