Fórum témák
» Több friss téma |
Többen irtuk,hogy a beépitett kristály hőfok érzékeny,a dióda szintén.Hosszabb üzem után sem jön létre a zöld fény?Nincs túlzottan lehűtve?(20C°alá)
Nagyon,akár 1-2%-ra is leromolhat az eredő hatásfok,ha nagyon lehűtöd.Ami már elég lehet ahhoz,hogy az 532nm-t nem képes előállitani,megfelelő bemenő teljesitmény nélkül.
Sajna nem jó.
Fogtam a kezembe is had melegedjen illetve ráirányítottam egy asztali lámpát is. 220mA adtam neki de nem világít csak pirosan halványan. Szerintem megpróbálkozok újra vele de a lehető legnagyobb biztonságot szeretném elérni így újra építem az egészet. Tudnál nekem mutatni egy egyszerű de jó áramgenerátor rajzot? (Más is mutathat ha van valami jó rajza.)Talán az lenne a legjobb ha nyákrajz lenne és akkor azt után építeném.
Legtöbbünk ugyanazt a generátort használja,amit Te is.
Van még tarnzisztoros is,mások erre esküsznek,mert egyszerű és légszerelve is tökéletes,nem kell nyák,és se furkálódás)
Rendben,értem.Pár dolgot elmondanál nekem,hogy mire ügyeljek?
Ugye a megadott áramot nem szabad túllépni,legyen megfelelő hűtés,késleltetve induljon a lézer,Stabilizált tápegység. Normálisan megszűrt táp.Esetleg még valami más?
Úgy gondolom,tudsz már mindent.
Ügyelj továbbá az ESD védelemre.Bár ez az amit nem lehet 100%-osan kikerülni,sajnos. Rövid kábel a dióda és az áramgenerátor között,20cm max,nem baj ha összesodrod. Részemről szoktam egy védőtagot forrasztani a diódákra(10k ohm + 10-100nF) néha ha találok kisméretű schottky diódát,akkor még azt is. Megnézheted esetleg ,a dióda megfelelően érintkezik a hűtésével. Nem a pointermodul,hanem maga a dióda jó hőkontaktban van-e a sárgaréz foglalaltával. Próbáld ki egy vörös diódával is a drivert-,ha azt is tönkreteszi,akkor már tudjuk hol a hiba...
Még esetleg annyi, hogy a modul alutömbje az ne érjen hozzá lehetőleg semmihez aminek köze van az áramgenerátorhoz. Régebben jártam úgy, hogy kevés volt a hely az asztalomon és az áramgenerátor IRL530 hűtőzászlaja hozzáért az alutömbhöz...
Hát ha előzőleg működött,akkor valószinű nem volt azzal gond.
De igen,figyelni kell erre.
Rendben,köszönök szépen minden jó tanácsot.
A diódákra a védőtagot a 10k ohm + 10-100nF +a schottky diódát párhuzamosan kell forrasztani a a diódákra igaz?
Nagyon óvatosan forrassz,a lehető legrövidebb ideig és kizárólag ha a dióda hűtése megoldott.
Nekem egy halogéntrafóról megy a pákám,PWM-es szabályzón át,ki szoktam ilyenkor kapcsolni.
Rendben. Akkor a diódára forrasszam ezeket az alkatrészeket.Magyarán pont a lábára ugye? Nem jó ha a nyákra forrasztom az alkatrészeket?
Nekem ilyen pákám van: fahrenheit 28001 forrasztóállomás.
Minél közelebb a chip-hez,vagyis a lábakra.
De ez nem védi meg a diódát,ha az áramgenya valamiért rossz,rosszul beállitott. Csak megemlitettem,hogy ki szoktam kapcsolni,mert egyszer már hazavágott egy diódámat az áram alatt levő pákám.Bekapcsolva volt és igy forrsztottam a diódát,többé nem világitott.
Akkor jó gyorsan kell forrasztani,hogy ne hüljön ki a páka de megpróbálom megoldani.
Azt szeretném még megkérdezni,hogy az alufólia jól vezeti a hőt igaz?
Csak mert a mostani modulomnak az átmérője 13mm-volt és erre az átmérőre készítettek nekem hűtőtömböt.Ha pedig veszek egy új lézert akkor annak az átmérője lehet,hogy kisebb lesz és akkor körbetekerném a modult.Ez így nem probléma?
Én a hővezető szilikon lapot javasolnám, ami a tranzisztorok és a hűtőborda közt van.
Éni s olyat használok, szigetelésnek.
Inkább próbálj meg olyat venni, ami szintén 13mm vagy csináltass újabb alutömböt. Amit én vettem pointer modul (zöld) az 11,9mm. Mire 1mm-nyi alufóliát körbetekersz, az nem 1-2 "kör" lesz. És midnen egyes plusz rétegnél át kell adnia a hőt, nem lesz vlaami jó a hőátadó képessége. Nem utolsó sorban elég nehéz lesz épségben bepréselni az alufóliával körbetekert modult a tömbbe.
Ez az én véleményem, de várd meg még mások véleményét is.
Sajnos nem tudom az adott pointerben mekkora a modul átmérője.Reménykedek benne,hogy ez is 13mm lesz.
Vagy akkor megpróbálom amit Noo kolléga mond.Köszi Noo.
Bepréselni nem sok sikerrel fogod,akár szilikon szigetelővel,akár mással,le fogja darálni szó szerint a befoglaló furat,vagy félretolja az egészet,be sem megy.
2 ötlet: -meghasitod az egészet,hogy be lehessen tenni a megnövelt átmérőjű modult és egy bilincs szerkezettel újra összehúzatod. -Nem tekersz köré semmit,hanem csinálsz egy menetet a bordába és egy csavarral leszoritod a modult.
Ne haragudj de szerintem félre értesz.
A mostani modulom 13mm volt és amit majd most veszek az lehet,hogy csak 11,9mm lesz. Magyarán a nagyobb átmérőjű alutömbe szeretném beletenni a kisebb modult.(Már ha kisebb lesz de reménykedek benne,hogy ez is 13mm-es lesz.)
Nem értettelek félre
.Hasonló cipőben voltam már én is,és csak a falat csapkodtam amikor rájöttem,ez igy nem fog menni,vagy csak én vagyok a balfék...Akkor döntöttem úgy,hogy tengelymentén felhasitom a borda/szerűséget/ és igy teszem bele.
Majdnem teljesen egyforma tömbötök van a befogatás szempontjából.
Egyébként ilyen a hűtésem.
Noo kolléga csinálta nekem is. Ha a bordába egy furatot csinálok és csavarral leszorítom a modult az úgy elegendő lesz?Csak mert úgy kis felületen fog csak érintkezni a bordával a modulom.
Alapvető félvezetők ezek.
A tl431-et/lm431/ nem tudod felváltani a stab icvel,nem ugyanaz. A FET bármilyen tipus lehet egyáltalán nincs jelentősége( az drain áram egyedül)a két tranzisztor bármilyen általános npn kisjelű. Az a helyzet,nagyon hijján vagy az általánosabb alkatrészek ismeretének,igy elég könnyen lehet hogy visszavonom amit mondtam nem is olyan rég. Más: egyáltalán nem mondtad,hogy ugyanolyan a modul rögzitőd,mint az enyém,hogy már alapból félbe van hasitva.Ebben az esetben mehet a szilikon szigetelő lapka,nekem is az van.Jobb mint az alufólia,mert elektromosan szigetel is.Érdemes azonban ezt szakadásvizsgálóval is ellenőrizni.
Sziasztok!
Én is gondolkodom a késleltető bekapcsoláson csak ellentmondásba ütköztem. Hova tegyem a késleltetőt? A táp és az áramgenerátor közé? Vagy az áramgenerátor és a dióda közé? Az első megoldás szerintem azért rossz, mert az áramgenerátor bekapcsolásakor a tranziensek ugyanúgy lezajlanak. Utóbbi esetben pedgi abba ütközök, hogy "nem szabad menet közben a diódát rákapcsolni az áramgenerátorra".
Ilyesformában lehetséges,bár nem közvetlen tápot kapcsol.
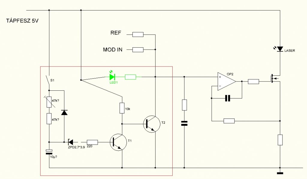
Igy nincs,nem kell relé,ami ha venni kell,drága.... A pontositott értékeket célszerű kisérlettel megállapitani,igy a potméter sem szükséges.Vagy számolhatsz is ![]() Az egészet légszerelve letesztelheted,nem kell ehhez a generátor többi része: T2 -re kötsz egy LED-et (zölddel jelöltem) és igy láthatod,mikor kapcsol.(ne hagyd bent a későbbiekben!)3-4 sec elegendő. A generátor működését nem befolyásolja más módon. A kapcsoló praktikus,pl. egyszerre lekapcsolhatod az összes lézert,anélkül hogy az egész rendszert áramtalanitanád.Ez lehet kapcsoló,de kulcsos biztonságis is. Részemről tesztelve van,tökéletesen működik.Ha valaki hibát talál,jelezze,nem nagyon értek a rajzszerkesztőkhöz.
Nem tudta a szeró rendesen fogadni a file-t
Most akkor úgy érted, hogy lehet az áramgenerátor és a dióda közé tenni a késleltetőt? És úgy rákapcsolni a diódát, hogy már az áramgenerátor megkapja a tápfeszültséget?
Mivel nekem már van áramgenerátorom én azt szeretném kiegészíteni, nem egy újat építnei. Relé az van, nem számít. Jó megoldás pl egy monostabil multivibrátorral kapcsolt relé? És a relé kapcsolná a diódát a már feszültség alatt lévő áramgenerátorra?
Valaiért meg nem akar működni a DAC-on a "kitakarás" azaz a blanking funkció. Működni működik, csak nem jól...
Mit kellene átnéznem? |
Bejelentkezés
Hirdetés |





.Hasonló cipőben voltam már én is,és csak a falat csapkodtam amikor rájöttem,ez igy nem fog menni,vagy csak én vagyok a balfék...Akkor döntöttem úgy,hogy tengelymentén felhasitom a borda/szerűséget/ és igy teszem bele. 







