Fórum témák
» Több friss téma |
Fórum » Geiger-Müller számláló (hobbi)
Lefelejtettem, rendeltem a texastól dc-dc konverter ic-t, igaz azt nem terveztem még bele a rajzba, de már elég kicsire sikerült összehozni a meghajtót. Ez nagyjából 27x50mm.
Szia!
Az idő már tovább haladt, de azért érdeklődőm a GM csövek iránt. Ha még aktuális jelezzed. Üdv: csrobag@gmail.com
Hát igazat megvallva lehet, hogy lehetne egyszerűbb is a dolog. Mindenesetre leírtam, milyen igényeket támasztanék vele szemben, az interneten nem találtam olyan megoldást ezen kívül, ami ezeket tudná és könnyen utánépíthető. Van olyan, ami Nokia kijelzőt használ, csak oroszul beszél és ezen kívül egy óriási ugrás, ami csak LED-et villogtat és csipog, esetleg hétszegmens kijelzőn számol túlcsordulásig, vagy resetig - ilyet nem akartam.
Van ismerős, aki használ ilyet két darab AAA-s akkuról, DC-DC inverterről elmegy neki kb. 40 órát - kijelzővel. Szerintem nekem megfelel ez a fogyasztás. Bár igazat megvallva még nem repültem rá erre a részére, de saját belső akkut szeretnék bele, amit USB-n keresztül akár PC-ről is tudok tölteni. Nem akarok elemet venni és nem akarok külön akkukat, külön töltővel sem töltögetni. Esetleg tudnál hevenyészni egy rajzot arról, hogyan kellene bekötnöm a FET-et, hangszórót ebbe a körbe? - nagy segítség lenne! Köszönöm, körülnézek az ebayen akkor. Amire nem írják, hogy "nem rádióaktív", az jó lehet?
Köszi, ez jó ötlet, körbenézek a vaterán régi órák ügyében
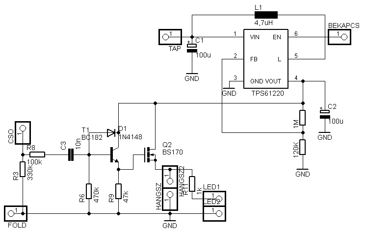
Most had ne kelljen már ezt lerajzolni, van egy logikai feted mondjuk IRL540, a gatet rákötöd az inverter kimenetére, a drainre rákötöd a tápot, a sourceal meg sorbakötöd a hangszóródat, a hangszóró meg megy a földre. Itt már lehet 8ohmos hangszórót is használni, mivel kapcsolóüzemben megy, ezért nem gond a kis impedancia. Tehát ide rátehetsz egy nagy teljesítményű hangszórót is, jó hangos pattogás lesz az eredménye
Idézet: „Mindenesetre leírtam, milyen igényeket támasztanék vele szemben, az interneten nem találtam olyan megoldást ezen kívül, ami ezeket tudná és könnyen utánépíthető.” Az oszcillátort és a tápfeszrészt nyugodtan lecserélheted benne, nem kell feltétlen 100%-ban ugyan úgy megépíteni.
Köszi, ez így világos, ellenállásnak elég a hangszóró ellenállása? Gate-hez sem kell semmi soros ellenállás? Bocs, de nem értek ehhez...
Köszi
Arra kell ügyelni, hogy a hangszóróra ne kerüljön DC szint, tehát rövid, meredek impulzusok kellenek, akkor a hangszóró impedanciája elég lesz.
Ez jól hangzik, de hogyan biztosíthatom? Gate-el sorosan egy kondi?
Semmi esetre sem, ehhez kell egy jelformáló rész. De szerintem az impulzusok elég keskenyek ahhoz önmagukban, hogy ne okozzanak különösebb problémát, az inverterek pedig biztosítják a gyors felfutást. Tehát menni fog az 1fetes kiegészítéssel is.
Na, most elkészítettem egy kis kiegészítést az IH-12-es számlálómhoz, amin alapból nincs hang, és 1,2V-ról megy.
Ez a kiegészítő elvileg bármilyen más műszerhez alkalmas, lemerült akksival is megbírkózik, van benne egy kis dc-dc konverter. Következő lépés a komplett számláló
Na ez remekül hangzik! Arra nincs igény, hogy a benne levő akkut maga a számláló is tölthesse, pl. USB-n keresztül? - csak hogy ne kelljen külön töltő is a működéshez.
Hát egyelőre szerintem ez nem lényeges, majd esetleg a következő verziónál ahol már amúgy is lesz PIC és kijelző. A lényeg egyelőre, hogy a lehető legkisebb méretben, legkevesebb fogyasztással, legegyszerűbben, és legolcsóbban meg lehessen építeni az egészet. Szerencsére sikerült megtartani a CMOS logikát, illetve FET-et a boost konverterhez, így már csak konkrétan ki kell mérni majd a fogyasztását. Egyedül még az induktivitással és a konverter logika kitöltési tényezőjével kell játszani, mert nagyon nem mindegy, mekkora egyenáramú összetevő folyik a tekercsen fogyasztás szempontjából.
Persze, nyilván a végleges, kijelzős változathoz gondoltam én is a kérdésem.
Amúgy nem tudtok valahol ilyesmi kapcsolásokat? Egyáltalán hogyan kellene rákeresni? Úgy gondolnám, hogy lenne egy akku az áramkörön, amiről az üzemel, de ha az akku lemerül, akkor az egész áramkört meg lehetne táplálni, amiről egyrészt működne az áramkör, másrészt töltődne az akku. Hogy hívják ezt a fajta áramkört? Akkumulátor töltő kapcsolásra hiába keresnék, attól tartok.... Még egy kérdés - nyilván odébb van, de gondolkodni, keresgélni lehet: milyen dobozba szánod? Mivel cél a kis méret, alacsony fogyasztás, PIC, kijelző, gondolom egy gyárira hajazó, "digitmultis" kinézetű megoldás lenne a legjobb, nem? Lehet kapni valahol multiméter szerű / méretű dobozt?
Hát ha töltődik az akksi, attól még lehet rajta párhuzamosan egy kis terhelés. Csak ebben az esetben egy stabilizátor nem árt a műszer bemenetére, nehogy gondot okozzon az akkutöltő nagyobb feszültsége.
Idézet: „Lehet kapni valahol multiméter szerű / méretű dobozt?” Persze hogy lehet, lomex, elektrokontha. Úgy akarom megépíteni, hogy bírja a vizet is, szóval rendes szigetelt házba.
Magyarán akkor keresgéljek NiCD akkutöltő kapcsolásokat, tegyem azt az "elejére", akkura meg a kapcsolást?
Alapvetően én is ezt a két boltot látogatom, próbáltam az online katalógusban találni valamit, de az nem volt bíztató. Láttál is már ott ilyet, vagy csak bízol benne, hogy van nekik? Idézet: „Most had ne kelljen már ezt lerajzolni, van egy logikai feted mondjuk IRL540, a gatet rákötöd az inverter kimenetére, a drainre rákötöd a tápot, a sourceal meg sorbakötöd a hangszóródat, a hangszóró meg megy a földre. Itt már lehet 8ohmos hangszórót is használni, mivel kapcsolóüzemben megy, ezért nem gond a kis impedancia.” Bocs, de ezzel kapcsolatban kérdeznék még: amit te ajánlottál FET-et, az egy 100V-os, 36A-es, TO220-as tokozású FET. Talán egy kicsit kisebb is megfelelne, de nem vagyok jártas nagyon ebben a témában, nem tudnál ajánlani valami kisebb méretűt, ami azért a 8 Ohmos hangszórót szépen meghajtja? Hogy áll amúgy a saját kapcsolásod? Van fejlemény?
BS170.
Az enyémmel az a gond, hogy jelenleg ez a boost konverteres megoldás (3V-ból 500V) borzasztó rossz hatásfokkal működik, ezért át kell térjek trafós megoldásra. De legalább máson nem kell változtatni, viszont a trafót valószínűleg házilag kell megtekerni, csak még nem találtam elegendően kis ferrit magot ehhez. Tehát a jelenlegi koncepció 2 ceruzaakksi, és úgy tervezem, hogy 1,6V-ig működjön jól (azaz 800mV/akksi, ekkor már eléggé merülőben vannak), egy kiegészítő boost konverter IC-vel, ami az előző oldalon van az IH12-eshez, ennek a feladata hogy a CMOS logikához, és a kapcsoló fetek vezérléséhez szükséges 5,5V-ot előállítsa. Lehetne 9V-os elemet is használni, én azonban nem szeretem, sokkal jobb, ha a mindenhol kapható ceruzaakksit építem bele, ahhoz szinte már mindenkinek van töltője, van 2 féle méretű is, tehát célszerűbb ezt használni. Most meg még van 2 vizsgám, amíg nem vagyok túl rajtuk, nem nagyon tudok haladni a számlálóval.
Ja egyébként megnéztem, hogy is néz ki egy ilyen impulzus, mellékeltem képen. A kurzor nagyjából 200us időt mutat. Egy darabig nem tudtam, mik azok a kis periodikus csúcsok, aztán rájöttem, hogy a csőnek is van kapacitása, és a meghajtóban lévő trafónak lehet ez a frekvenciája, az impulzusok áthaladnak a cső pár pF-os kapacitásán, és egészen eljutnak a hangszóró előtti fokozatig, persze ez nem gond, a FET nem nyit ilyen kis feszültségtüskékre.
Na én is belevágok egy GM számláló építésébe. Már régóta piszkálja a csőröm hogy akarok egyet építeni.
![]() eBay-en találtam SI-39G csövet 2k-ért, kezdésnek nem akarok drágábbat, előbb ezzel gyűjtök tapasztalatot. Először egy "alap" pocketmagic-es kapcsolást tervezek építeni ami kerreg meg villog. Aztán majd idővel meglátom hogy mit sikerül.
Üdvözletem!
Ehhez ki mit tud szólni, ez is valami sugárzásmérő? Elég egyszerűnek tűnik, és az érzékelő is beszerezhető.Bővebben: Link
Félvezetős sugárzásmérő. Ezzel a hátteret nehezen lehet detektálni, GM csövek jóval érzékenyebbek.
Szerintetek ezzel lehetne neutront detektálni? Bővebben: Link
Bővebben: Link
Nem olvastam azóta sem át, de elég furfangos lehet ezeknek a korona tartományban üzemelő csöveknek a működése. Valószínűleg elég érzéketlen, a legegyszerűbb megoldás neutron detektáláshoz a lassítás, majd valamilyen nagy neutronbefogási hatáskeresztmetszettel rendelkező anyag aktivizálása, ami után már egy szimpla érzékeny GM cső is jó.
És szerinted a SI-22g vagy az SBM-20 a jobb cső?
Az SI-22G érzékenyebb mivel nagyobb a térfogata.
Sziasztok!
Sikerült szert tennem egy DP-5B sugárzásmérőre, nagyon szép állapotban van. Csináltam bele AA-s elemhez adaptert, így ki is tudtam próbálni. Valami viszont nincs rendben vele, ugyanis alig mutat háttérsugárzást (a legkisebb méréshatárnál van), valamint a próba anyagnál is gyanúsan keveset mér. Valamelyik gm cső megadhatta magát? (CI-3BG és STS-5 van benne)
A DP-5B nek ha jól tudom kobalt 60-as tesztforrása van aminek 5,27 év a felezési ideje, így ha a gyártási idejét nézed nem kell csodálkozni az erősségére. Amúgy mennyit mér ha legközelebb rakod nyitott szűrővel?
Háttérsugárzás ingadozást nem igen fogsz vele detektálni mivel katonai műszer, max ha az impulzusokat kivezeted és feldolgozod valami digitális számlálóval. |
Bejelentkezés
Hirdetés |













