Fórum témák
» Több friss téma |
Sokkal jobb, de lehet elfogult vagyok. Lényegében U1B.
Kicsit átalakítottad a neminvertáló alapkapcsolást az egytápos verzióra, de ha működik, akkor jó.
Köszönöm! Teljesen nem nyugodtam meg, mert az ST következetesen így ad rajzot hídkapcsoláshoz. Bővebben: Link Az alacsony lezáró ellenállás befolyásolhatja a (műveleti)erősítő működését?
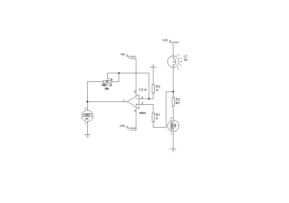
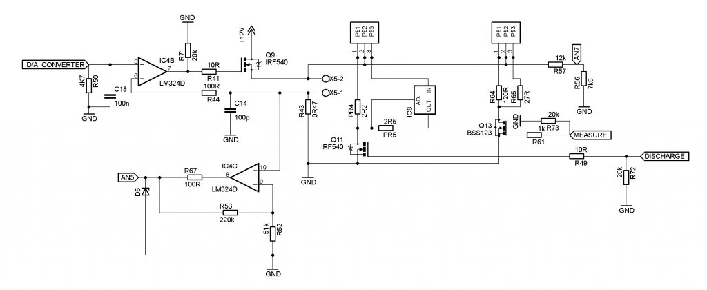
Egy akkutöltőt építek, és az áramgenerátorban egy műveleti erősítő kitartóan gerjed benne, bármit csinálok. Mellékeltem a kapcsolás ide tartozó részét, és néhány képet a mérhető jelalakokról. A tápfeszültség teljesen sima.
Próbáltam a visszacsatolásban a 100r ellenállást növelni, a 100p kondit növelni, de nem segített. "IC4C" bemenetéről lefelejtettem egy ellenállást, ez okozhatja a bajt? Pont "IC4B" visszacsatolását terhelheti. Mielőtt elkezdem vagdosni a panelt, érdekel más véleménye is.
Szia.A kapcsolási rajzot linkeld be újra mert nem látni semmit.
Valami miatt nekem sem jeleníti meg itt. JPEG formátumban mellékelve ugyanazok a képek.
További infó, hogy ha akku helyett ellenállást teszek be, nem gerjed. Tehát az akku kapacitása zavarja meg. Ennek a kiküszöbölésére van esetleg ötlet?
Hello!
Az R41-et növeld meg kb. 1kohm-ra, R44-et 4,7kohm-ra, C14 nem jó helyen van, azt az IC4b kimenete (7) és az invertáló (6) lába közé kösd. Értékét növeld meg 1..10nF-ra. üdv! proli007
Valóban a kimenet és az invertáló bemenet közti kondi lett a megoldás, szűk 10 perccel a hozzászólás előtt ugrott be nekem is
Így a visszacsatolásban rögtön megjelenik a kimenet változása, nem próbál túlszabályozni, nem leng be. Már megy is próbatöltés egy leharcolt akkupakkon.
Sziasztok!
Szeretném megkérdezni, hogy ebben a kapcsolásban miért szükséges a pozitív visszacsatolás RC taggal és mi történne ha elhagynánk? Köszi
Szia! Ettől a visszacsatolástól átbillen az IC. A relé meghúzása, elengedése határozottabb lesz.
Ha elhagyjuk, akkor viszont komparátorként üzemelne az IC. Az RC tagos megoldás határozottabb ennél, mert van egy kezdeti erősítés, ami egy idő után közel végtelenbe megy át?
Alapvetoen azert "jo" mert a billenes kornyeken atmegy oszcillatorba. Mar ki lett targyalva valamelyik topikban, hogy nem jo megoldas. A kollega hetekig szivoagon volt emiatt a kapcsolas miatt. A kondi rovidre zarasaval, es a visszacsatolo ellenallas megnovelesevel normalis komparatort kapunk, aminek a jellemzojei kezben tarthatoak.
Esetleg Schmitt-triggerrel megoldani a stabil átmenetet "pazarlás" lenne vagy érdemes?
Nem is lehet másképp. Erre lett kitalálva, pontosabban lehet, de az könnyebben lesz instabil az átbillenés helye.
Hello!
Akkor lehet, hogy már egyszerűbb lesz ha veszek egy LM311-et aminek tranzisztoros kimenete van és ott gondolom megoldott a diszkrét állapotváltás is.
Sziasztok!
Érdekelne, hogy az alap nem invertáló műveleti erősítő kapcsolásnál( Bővebben: Link )mi a korrekt módszer a zavarszűrésre, ha a bemenetére hosszabb dróton keresztül érkezik a jel? Kondenzátorra gondoltam, de mi van akkor, ha a jel feszültsége hirtelen lecsökken, ekkor a kondenzátor tartaná a magasabb feszültséget és hibás lenne a kimenő feszültség. A választ előre is köszi. Üdv, Máté
Én sem vagyok profi a témában, de pF esetleg 1-10 nF kondival szűrnék. És ezt is tettem eddig.
Attól, hogy egy kondi 50V az még nem jelenti azt, hogy ez is fogja "visszaadni". Ha csak 100 mV ment rá akkor csak 100 mV lesz benne.
Szia!
Köszi a választ! Tudom, hogy mit jelent a kondenzátor feszültsége( a max feszültséget, ahol még nem üt át), csak próbálok a tökéletesre törekedni, hátha van a kondenzátoroson kívül valamilyen más, jobb módszer is.
Szimmetrikus bemenetet kell alkalmazni, a vonalmeghajtó vevő áramköröknél találhatsz példát. Igaz az digitális jelekre van, de analóg esetben is hasonló a dolog.
A kondenzátoros megoldás nem biztos hogy jó, mert nem lehet tudni a keletkező zavar jellegét, és hogy ezért egyáltalán kiszűrhető-e. Inkább szimmetrikus sodrott vezeték használatát javaslom, ha zavart környezeten keresztül kell a jelet vinned.
Sziasztok!
Hogyan kellene módosítanom ezt az áramkört ahhoz, hogy a bemeneti jeltartományát 5 esetleg 12V-ig szélesítve a kimenet árama szintén a 4-20 mA-es tartományban változzék? Elvileg ebben a formában csak a 0-1 V tartományban működik. (Még nem építettem meg de szükségem volna rá.)
Hello!
5V esetén, pld. a visszcsatolásban szereplő két 100kohm-ot az ötödére, a P1 potit az ötszörösére választod. üdv! proli007
Köszönöm szépen! Abban bízom, hogy távadóként használva az áramjel sokkal kevésbé lenne zavarérzékeny nagyobb távolságok esetén.
Hello!
Ez így van, főleg ha a távadód galvanikusan elválasztott. Vagy is maximum a fogadó bemenetnél van testelve. De az áramhurok legfőbb erénye, hogy bárhol megbontva azonos értékű áram folyik. Vagy is a kábel ellenállás okozta hiba kiesik. Élőnullás huroknál (4..20mA) megkülönböztethető a hurok szakadása a 0mA értéktől. üdv! proli007
Sziasztok! Lenne egy kérdésem: van egy Usb hangkártyám, amiben egy LM358 op.amp van, természetesen smd tokozásban. Ennek a helyére betehetek egy OPA1662-t? A lábkiosztás stimmel mindkettőnél és az USB feszültsége is a működési tartományon belül van bőven. Másik kérdés, hogy várhatok-e jelentősebb minőségjavulást a cserétől, egy Sennheiser HD202- fejhallgatóval?
Hello!
Elvileg beteheted helyette. De hogy mekkora minőség javulást fogsz elérni vele, az nagymértékben függhet a lánc többi elemének minőségétől.. üdv! proli007
Sziasztok!
Szeretnék segítséget kérni tőletek. Mérni akarok kis feszültségeket (1mV - 500mV) és áramokat (1mA - 500mA) 12 bites PIC A/D átalakítóval, amihez 10-szeres erősítést szeretnék megvalósítani a bemenethez képest. A mellékelt áramkört próbálgattam, és a problémám, hogy nem lineáris az erősítés. Ha kis feszültséghez kalibrálok, akkor nagyobbnál nem pontos, és fordítva. Vissza nézve a topicot, nem igazán találtam (vagy nem vettem észre) megoldást. Szívesen venném ha valaki segítene hogyan módosítsam a kapcsolásomat, illetve egy működő kapcsolást bemutatna. Köszi....
Szia!
Használj chopper-stabilizált műveleti erősítőt erre a célra, vagy speciális offszetkiegyenlítő opamp-ot, például a MCP6V01-et. |
Bejelentkezés
Hirdetés |












Így a visszacsatolásban rögtön megjelenik a kimenet változása, nem próbál túlszabályozni, nem leng be. Már megy is próbatöltés egy leharcolt akkupakkon. 





