Fórum témák
» Több friss téma |
Fórum » Időzítő
Témaindító: Mekkmester, idő: Dec 25, 2005
Témakörök:
Üdv mindenkinek!
Arra szeretnék ötleteket, hogy egy négyszög jel T1 és T2 idejét egymástól függetlenül 1és 10 mp között lehessen állítani! előre is köszi
Hello!
Például.. Természetesen a kondik és ellenállások értékét az időzítésnek megfelelően változtatni kell. üdv! proli007
Már sokféleképpen kipróbáltam az 555-öst így még nem.
Köszönöm szépen!
Sziasztok!
Megcsináltam ezt a kapcsolást,jól is működik. A 2-es pontra egy nyomógombon keresztül adom az indító feszültséget. Viszont azt vettem észre ( véletlenül ), hogy ha a nyomó gombot nyomkodom úgy hogy nincs rajta a pozítív feszültség, akkor is elindul néha az időzítés. Ez mitől lehet? Az Ic kimenetén egy zümmer van és nem 12v-ról hanem 9v-ról járatom és az indító feszültség is 9v. De gondolom nem ez lehet a probléma. Esetleg rádió frekis zavar?
Hello!
Ez elég természetes dolog, mert az 555 indítása egy kondin keresztül történik. Ez viszont gyors felfutású indító jelet feltételez. Így ha a bemenetre egy tranziens zavarjel érkezik, az is indítja az 555-öt. Korrekt megoldás a bementi jel integrálása, és ezt követő jelformálása lenne. Pld. egy RC tag a bemeneten, és egy ezt követő másik 555. Próbálkozhatsz az R2-vel párhuzamosan kötött kondival lassítani a bementi jelet, de ennek integrálási ideje nem lehet több, mint R6/C1-é. Mert akkor nem fogja indítani a monostabilt. üdv! proli007
Szia!
Értem. De érdekes volt, mert a nyomógombig menő vezeték max 10cm. Nem gondoltam hogy már ez is össze tud szedni annyi zavart hogy be billentse az 555-öst.Modjuk olyan helyen próbáltam ahol bőven van rádio frekis zavar ( Wifi,bébiőr,meg még sok más ).Viszont olyan helyre szántam felszerelni, ahová a déli harangszó is délután 3-kor ér ki,vagyis nem nagyon van ilyen rádiós kütyü.Próbaképp be tettem az R2-vel párhuzamosan egy 47nF-os kondit és utána már nem tapasztaltam a véletlen indulást.Vagy mekkora érték lenne ideális?
Én építettem dallamcsengőt 555-el és zenélős képeslap csipjéből . De az 555 bemenetére relét kellett tennem mert
random indulásokat produkált a nyomógomb vezetéke miatt.
Sziasztok!
Építeni akarok egy időzítő, ütemadót. Megterveztem a nyáktervet az áramköri rajzról és át kéne nézni, hogy működőképes-e?! Ha valaki tudna segíteni megköszönném.
Sziasztok!
Kellett nekem is egy egyszerű időzítő szivattyú vezérléshez, 4020-ast használtam a feladatra. Készítettem egy exceles számolót, hogy egyszerűbb legyen kiszámítani az időzítés hosszát és az órajelet. Használjátok egészséggel ![]() ABU
Üdv!
Segítséget szeretnék kérni egy olyan időzítő építésében,amely : 5-15 percenként kb 2secre ad egy impulzust amivel közvetett vagy közvetlen módon egy ledet megtudok hajtani.A lényeg az lenne,hogy véletlenszerűen villanna fel és két villanás közötti időtartam változni 5-15 perc között. Merre keresgéljek,vagy induljak el? Előre is köszönöm.
Ilyen kapcsolást szerintem nem fogsz találni , ezt meg kell tervezned építened . Egyébként mi lenne a célja ?
Sejtettem,hogy ez lesz a válasz,de nem tudom merre induljak a tervezésben... Egyébkét fotós célokat szolgálna, ha minden igaz.
Sziasztok!
Olyan iker 230V-os földelt digitalis vezérlésű konnektort szertnék építeni ha lehetséges, mellyel az A és B konnektorban felváltva 30másodpercig van a 230V/10A jelen.
Ehez csak egy 555-ös áramkör kell és egy relé ami 2 áramkörös és fél óránként behúz. Keresgélj kicsit a topikok között és megtalálsz mindent
Köszönöm a gyors átgondolatlan választ! Tudtommal a 30 másodperc az nem félóra. Üdv.
A "fél óránként" helyett fél percenként lesz a jó szöveg, a többi stimmel.
először is nézd meg a datasheet en a 4060 adatlapját ott(valószínűleg találsz példakapcsolást is)
Sziasztok!
Segítséget szeretnék tőletek kérni. Olyan késleltetett bekapcsolást létrehozó kapcsolást keresek, amely a következőknek kellene, hogy megfeleljen: - tápfeszültség 12-24V - TTL indítójel az időzítés elindításához (az indítás kezdetétől a kikapcsolás végéig jelen van) -a kimeneten 24V-os relé kapcsolása - késleltetési idő 1-2 perc A működése röviden: A bemeneten egy OR kaputól megkapja az indító jelet amely elindítja a késleltetést. A késleltetés letelte után behúz a kimeneten lévő relé, amely behúzva marad a bemeneti jel meglétéig. A bemenő jel elvesztése után a relé kikapcsol. Újabb bemenő jel esetén a folyamat újra indul. A relé tekercsének az egyik lába folyamatosan a +24V Ut van, tehát a nullát kell kapcsolni a folyamatban. Üzemelés szempontjából stabilnak kell akár napi 24órás üzemre kell hogy tervezve legyen. Aki esetleg hasonló dolgot látott vagy épített kérem segítsen. Köszönöm
Üdv!
Olyan kapcsolás kellene nekem, amely 0-10 sec között potival állítható, és egy relét húz meg a beállított időre majd elenged. Ami még kritérium, hogy egy lábkapcsolóval szeretném működtetni. A lábkapcsolót lenyomom, vagy nyomva tartom az időzítés végéig és azon túl is, akkor is csak a beállított ideid húzzon be a relé. 12 Voltos áramkör kellene, hogy legyen. Egy gépből hiányzik ez a kis kiegészítés. Előre is köszi!
Nezzel szet az 555 topikban. Biztos talalsz egy par kapcsolast monoflopra.
azt sem tudtam mit keressek, időhiányban szenvedek, csak rá rá tudok nézni a forumra is. Nekem ha valaki berakna egy komplett egyszerű kapcsolást, annak örülnék a legjobban.
Bővebben: Link
Talán ez pont az amit keresel. Csak össze kell forrasztani.
Pont ilyen kellene, de hétvégére s.o.s. lenne, hogy kész legyen. Igaz ennek a kapcsolásnak csak az egyik fele is elég lenne
Szia!
Ha már gyári megoldásoknál tartunk, akkor válassz egy elengedéskésleltetésű, impulzusvezérelt időrelé típust: CRM-91H.
Én kissé olcsóbban akarom kihozni, és ha ezt lehet is mért ne tenném. Nem kell nekem 10-en ezres időrelék és társaik
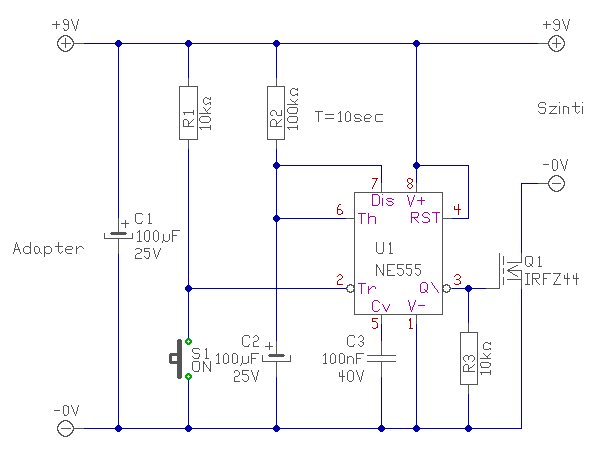
Jó napot kívánok kedves HE fórumosok!
Kérlek titeket, rajzoljatok nekem egy áramkört, ami egy 9V 1000mA-os tápú szintetizátort bekapcsol 10 mp-re állandó feszültséggel. Ha lehet a 9V-os táp legyen megfelelő neki. Állandó feszültségre van szükség. Egy nyomógombbal indulna a 10 mp. Utána áramtalanítani szükséges. Újabb gombnyomásra ismét be kell kapcsolnia 10 mp-re. Ha lehet néhány egyszerű analóg alkatrészből álljon, de csak ha lehet. Nem értem az elektronikához tevőleg, csak le tudom forrasztani.
Hello!
Vagy nem értem amit írsz, vagy nem vagy következetes. Ezek szerint.. - Van egy szintetizátor, és ehhez egy 9V-os adapter. - A 9V-ot kellene a szintetizátorra kapcsolni 10 másodpercig, ha megnyomsz egy nyomógombot. - Mit értesz az alatt, hogy "Állandó feszültségre van szükség"? - "Utána áramtalanítani szükséges" mit kell áramtalanítani és miért? üdv! proli007
Kedves proli007!
Köszönöm szépen a soraidat! Az áramkörtől megkívánom, hogy ne igényeljen külön tápot, hanem a 9V-ról üzemeljen. Egyrészt ezt értettem. Másrészt az "állandó feszültség" azt jelenti, hogy a 10 mp elejétől végéig 9V 1000mA-re van szükség. Az "utána áramtalanítani" pedig azt jelenti, hogy a 10 mp után automatikusan el kell venni az áramot fogyasztótól, a szintetizátortól. Remélem te értesz az eletronikához gyakorlatilag. Minden jót kívánok neked!
Hello!
Értem, akkor a dolog, a mellékelt rajz szerint megoldható. Két kritérium van, az egyik, hogy a tranzisztor a negatív ágat szakítja meg (Ez nem gond, ha az adapteren csak ez az egy fogyasztó van), a másik, hogy ha a nyomógombot 10 másodperc idő felett is nyomva tartod, akkor az időzítés addig fog tartani, míg a gombot nyomod. (Esetleg az adapter hálózatra kapcsolásakor, egyből fog egy 10sec időzítés lefutni, ha ez nem gond.) Reménykedünk, hogy as szinti bemenetén nincs egy bazi pufferkondi, mert akkor esetleg a Fet megsértődik. üdv! proli007 |
Bejelentkezés
Hirdetés |







