Fórum témák
» Több friss téma |
- Ez a felület kizárólag, az elektronikában kezdők kérdéseinek van fenntartva és nem elfelejtve, hogy hobbielektronika a fórumunk!
- Ami tehát azt jelenti, hogy a nagymama bevásárlását nem itt beszéljük meg, ill. ez nem üzenőfal! - Kerülendő az olyan kérdés, amit egy másik meglévő (több mint 17000 van), témában kellene kitárgyalni! - És végül büntetés terhe mellett kerülendő az MSN és egyéb szleng, a magyar helyesírás mellőzése, beleértve a mondateleji nagybetűket is!
Sziasztok mágusok,a segítségeteket kérném a következőkben,12-voltos ablaktőrlő motorból és állítható tápfeszültségű adapterből szeretnék építeni egy horgászbot forgató és ezáltal szárító masinát.A kérdésem az lenne hogy hány amper órás adaptert vegyek a motorhoz ha nincs feltüntetve rajta ez az információ,vagy hogyan tudom ezt megállapítani?Lehet hogy nektek ez banális kérdés de nekem igen fontos lenne,segítségeteket előre is köszönöm szépen.
Kapcsold egy akkura és mérd meg az áramfelvételét. Egyébként olyan 100W körülire saccolnám. Tehát 10-15A.
Köszönöm a választ zolika60,nagy vagy uram
)
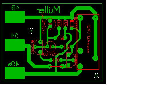
Hello!ezt a nyáktervet megnézné nekem valaki,hogy így kell a nyákra rárajzolnom vagy tükrözni kell??Előre is köszönöm!
Sziasztok.
Van egy kis mikrofonom, csak fogalmam sincs, hogy milyen fajta. Csak az van ráírva, hogy "XL-R", és jó kicsi, kb 5mm-es, fémből van a háza, 2 kivezetése van. Ebből meg lehet valamit állapítani? Ja, és még azt tudom, hogy a gépnek volt a mikrofonja (fülhallgatón).
Nagyon köszi, ez segített
Sziasztok valaki el tudna kuldeni ennek a futofenynek a nyakrajzat? http://bsselektronika.hu/index.php?id=536
Milyen szépen javítottad a nyelvtanom
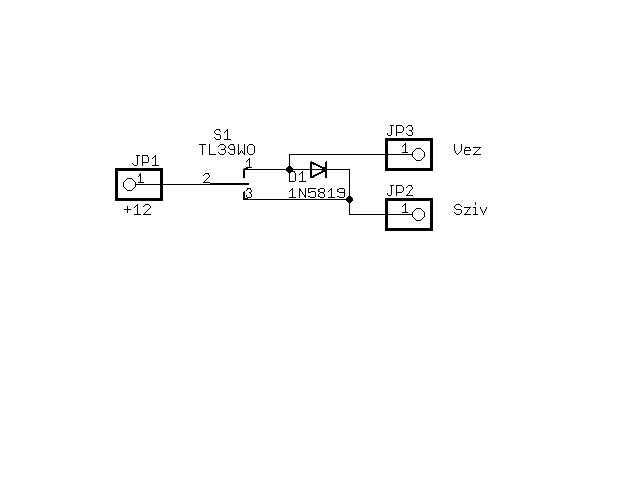
![]() Viszont ezt nem igazán értem. Ez gyakorlatilag egy jaxley kapcsoló? Mivel én ezt az egészet 1db kapcsolóval szeretném megoldani.
Lényegében az, az előbb linkeltem egy egyszerű tologatósat.
Van itthon ologatós és jaxley is. Kipróbálom. Igazából 1,5A lenne a max. áram így jaxley talán jobb megoldás. Gondolom a diódás megoldás is jó lenne csak figyelembe kell vennem a diódán eső feszültséget.?
Kocsi akuról leméred multiméterrel hogy mekkora áramot vesz fel.
Jól látod. A választó kapcsolók többsége két áramkörös, ezért gondolom felesleges bevetni a diódát.
Hali!
Hol lehet kapni piezopaneleket?
Valami ilyen megoldassal meg lehet oldani egy kapcsoloval. A Yaxley, es a tolokapcsolok nem biztos, hogy kibirjak rohoges nelkul a 1.5 ampert, viszont lehet kapni sima tumbler kapcsolot, ami kozepallasban szakadas, es a ket oldalon kapcsol egy-egy kimenetet. A dioda valami shottky tipusu lehet, es akkor jelentektelen a feszultsegeses. A rossz PC tap elokelo alkatreszforras. Ott talalsz 3-5-10 amperos diodat.
Piezo zümmerre keres rá. Olyan kell, ami nem szól (sípol) önmagában, a sípolósok leírásában benne van, hogy pl. 12V-os. Vagyis olyan is jó, csak ki kell szedni belőle az elektronikát, ami sípoltatja.
Itt is vannak Mire kell?
Sziasztok!
Lenne egy kezdő kérdésem, ha segítenétek megköszönném. Egy 230/24 AC traforól üzemelő öntözővezérlést, hogy lehetne elemről működtetni? Mondjuk egy 9V elemről vagy hasonló. Illetve van olyan inverter ami 9V DC-ből csinál 24V AC-t? Kisteljesítményű mágnesszelepeket vezérel az elektronika. 200-400 mA kell a záráshoz. Köszönöm.
A 9V-os elemet felejtsd el! Vegyél hozzá 24V-os akkut, minél nagyobbat, arról meg lehet oldani. (két db 12V-os sorba kötve is jó)
Minden megoldható de nem lenne túl célszerű pont 9V os elemről működtetni szerintem, mert nagyon kevés ideig bírná.
Nézd meg a 9V os akkuk átlagos kapacitását. Bővebben: Link
Üdv!
Van egy fűnyírómotorom, amelynek tudom az üresjárati teljesítményfelvételét, de azt nem hogy terhelve mennyi. Nincs valami ökölszabály hogy terhelve mennyit vehet fel? Egyébként neten hirdetem eladásra, itt meglehet nézni a méreteit: Bővebben: Link Úgy látom sokakat mégrémít amikor csak azt olvassák el hogy 200 Watt, de azt már nem veszik figyelembe hogy ez az üresjárati fogyasztása.
Sziasztok!
(Kérlek javítsatok ki ha valamit rosszul gondolok, írok) Teljesen idevágó topikot nem találtam. A következő kérdéseim lennének: A véletlen-fázisú (random-phase/moc302x) illetve a nullátmenetű (zero-cross/moc306x) optotriakok között mi a különbség? Felhasználás szerint is elmagyarázhatjátok akár. Köszi!
Az első típus a szinusz hullám bármelyik pillanatában kapcsolhat, az utóbbi csak a szinusz null átmeneténél vezérli a triakot. Ez utóbbi alkalmazása előnyösebb, mert kevesebb zavart küld vissza a hálózatba.
Szivesen, nincs mit.
Az első IC egy változtatható kimenetű stabilizátor 1,5A ra a második csak fix feszültségre van, a harmadik pedig szintén szabályozható kimenetű kapcsolóüzemű feszszabályzó. Adott kapcsolás dönti el hogy melyket hova érdemes tenni. Üdv.
Olvasd el az adatlapjukat, és megtudod... Első kettő disszipatív, az utolsó kapcsoló üzemű szabályzó. A 317 szabályozható feszültségű.
Sziasztok ! Itt az első lábbal van szemben a 10.? Tehát ugyanott csak a másik oldalon? Bővebben: Link
Sziasztok,
Lenne egy olyan kérdésem, hogy BC182-vel lehet e 12V, 2W-os égőt kapcsolgatni, helyesebben szólva elbírja e a kb 150mA-t. És hogy mekkora az a bázisáram amit még tolerál folyamatos üzemben. Köszönöm előre is.
Nem nagyon, mert az ego hidegellenallasa miatt indulaskor 5-6-szoros aramot vesz fel,ami rogton a masvilagra kuldi a tranyot. Talan a KN2222 (TO92 tokos 2N2222) megfelene ego meghajtasra.
|
Bejelentkezés
Hirdetés |




) 







