Fórum témák
» Több friss téma |
Szia! Az "Autóelektronika" fórumon előbb kapnál választ a kérdésedre, lehet, hogy ezt át fogják tenni oda. Nekem nincs rajzom Meriváról, csak Zafira-A- ról és az nem biztos, hogy jó lenne Neked. A gugliba így kellene keresni, hogy "daytime running lamps" alias DRL relé. Remélem jól gondolom, hogy ezt akarod megvalósítani?
Igazából nem azt szeretném,DRL lámpám van beépített Áramkörrel,csak ugyan azt szeretném megvalósítani mint a Merivánál,az előzőekben leírtaknak megfelelően. De kiindulási pontnak jó ötlet köszi
Nekem olyan relé vezérlő áram körre lenne szükségem ami késleltetve kapcsolja ki a relét.
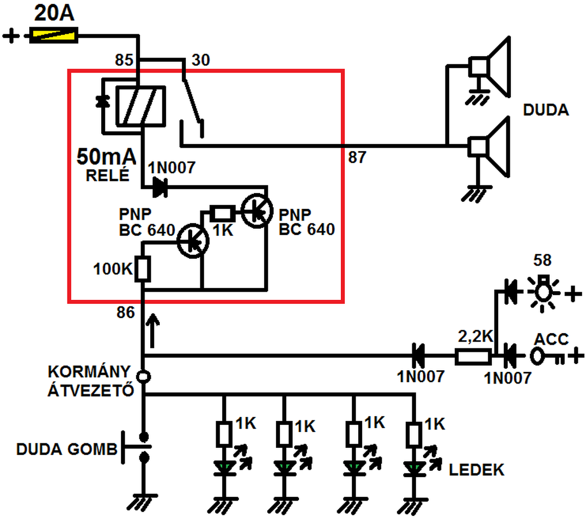
A következő a problémám: A kapcsolási rajzon szereplő pirossal bekeretezett darlington relés kapcsolás visszaengedi a 100K ellenálláson keresztül a tekercs + ot, így a ledek halványan világítanak. A relé tekercse állandó +on van, ez a biztosítéktábla kiosztása, átkötni nem szeretném. Ez egy multikormány kapcsolási rajza, amin a gombok megvilágítása és a dudagomb egy vezetéken van a kormány átvezetőben. Amikor a dudagombot megnyomjuk, a ledek kialszanak gyújtáson vagy helyzetjelzőn - ez természetes. Gyújtáskapcsoló ACC állásban vagy helyzetjelzőn kellene a zöld msd ledeknek megvilágítani a kezelőgombokat az ellenállásokkal beállított fényerősségen. Kihúzott slusszkulcsnál, lekapcsolt helyzetjelzőn ki kellene a ledeknek aludni, holott halványan világítanak folyamatosan. Van valakinek ötlete a kapcsolási rajz módosításán, hogy alapállapotban ne engedje vissza a relé tekercsáramát a ledekre? Köszönöm az ötleteket.
A hozzászólás módosítva: Feb 16, 2016
Sziasztok,
A következőképp szeretnék vezérelni egy 200 mA-es relét: 2. impulzusra húzzon meg. Az impulzus hossza 0,5 s. Első impulzusra ne csináljon semmit, mindig csak a másodikra húzza meg a relét 0,5 s időre. Van erre egyszerű kapcsolás?
Egy csomó adat hiányzik. A relé mekkora feszültségű? Az impulzus mekkora feszültségű és mennyire terhelhető, milyen a jel alakja? Két impulzus között mennyi idő telik el? Az impulzusok közötti idők fixek vagy változhatnak? A második és harmadik impulzus közötti idő fix vagy változó? Egyéb tápfeszültség rendelkezésre áll?
|
Bejelentkezés
Hirdetés |






