Fórum témák
» Több friss téma |
Fórum » NYÁK terv ellenőrzése
Szia! Mielőtt kimaratnád bármelyiket is.. Nézd már meg a greatz híd + láb távolságát az ac lábtól mert vagy az jó és a többi nem vagy fordítva..
Tudom, ez eddig nekem is érdekes volt.
![]() Üdv !
Sziasztok! Le ellenőriznétek nekem, hogy helyes e a nyákrajz? Ez egy 1 ledes villogó áramkör! Köszönöm!
Sziasztok!
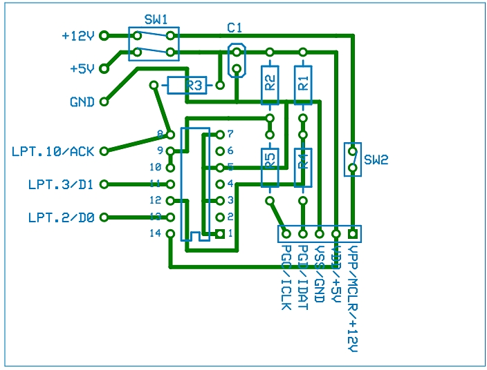
Vettem a bátorságot, hogy a kapcsolások közt szereplő Egyszerű LPT égetőáramkör 2-höz NYÁK-ot rajzoljak. Nem akart kijönni a kapcsolás szerinti IC lábkiosztással, így "fejre állítottam". Nem tudom, hogy szükséges-e, de a többi nem használt kapu 1-3-5 lábait GND-re kötöttem, mint az eredeti kapcsolásban 9-11-13-at. Zölddel írtam a kapcsolásba, hogy melyik lábakon változtattam. Az ellenőrzést előre is köszönöm. (Egy régebbi PC-be építeném be, a tápról szeretném venni a 12V, 5V-ot. Egy HDD-tartó keretre kerülne a nyák, egy előlapra vezetném ki az ICSP-t és a 2 kapcsolót.) A rajz ExpressPCB-vel készült.
Üdv!
A mellékletbe feltöltöttem egy nyák rajzot és egy kapcsolási tervet. Ha valakinek lenne egy kis ideje végigfuthatná az elképzelésemet. Érdekelne, hogy a kapcsolási rajzon megvastagított sáv ami a földre megy le az hova csatlakozik? vagy a 9v-os feszültség negatív ágához megy? Előre köszönöm a segítséget. Üdv. Speed008
Szia! Nem vettem észre hibát. A kérdéses sáv nem csatlakozik az elemhez. Ha elektromosan vezető anyagból van a készülékház, ahhoz kötném.
Az IC1-A OPA 1-es kimenete a föld pont. S a 9V os telep felét lehet rajta mérni. ( Földponthoz képest így lesz kellőt tápfelszültség. +-4.5V )
Hello!
Én azért találtam rajta hibát. A 3-as lábra menő két 10kohm közül egyiknek a +9V-ra kellene menni, mert jelenleg mind kettő a mínuszra megy. üdv! proli007
Üdv!
Köszönöm az észrevételt. Igazad volt tényleg mindkettő a negatívra ment, én is most vettem észre. Javítottam a hibát! U.i. A kivezérlésjelző panelek tökéletesen működnek. Köszönöm a segítségeteket!
Üdv! Nemrég kértem a led szívecske megépítésével kapcsolatban, akkor segítséget kértem, most az eredményt közlöm a képekben.Köszönöm a segítséget!
Sziasztok
Csináltam nyáktervet ennek a lézershow vezérlőnek. Valaki átnézné hogy van-e benne hiba? Előre is köszönöm! üdv
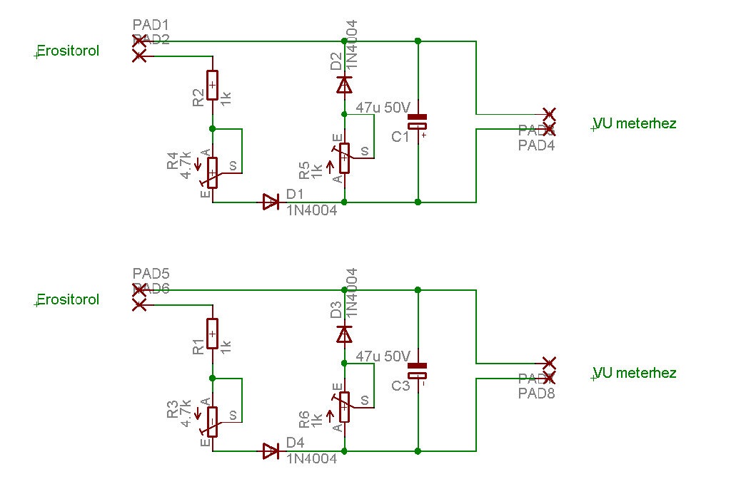
Üdv! Készítettem nyáktervet egy koppanásgátló-hangszóróvédőhöz, egy VU méter áramkörhöz és egy előfokhoz. Mellékeltem őket, ha valakink van egy ki ideje, megkérném hogy nézze meg minden rendben van-e. Köszi!
Hangfalvédőben a BC182 és 212 lábai össze vannak keverve.
Így már tuti? És a többi nyákrajz jó?
Nem értettél meg...
Jól volt bekötve áramkörileg, csak a BC182 és 212 lábkiosztása a rajzjelhez képest volt fordítva. Tehát ha a helyes rajzjelhez képest ami C-B-E nálad fordítva volt, Úgy kellett volna beültetned, hogy a B lábát előre kellett volna görbíteni. Az, hogy a láb jelöléseket megváltoztatod hibát okoz. Lapozz bele az alkatrészek adatlapjaiba !
Helló mindenki mit jelen a panelon az X el jelölt alkatrész mert pl: R ellenállás a C a kondi az X? mi lehet? köszönöm a segitséget!!!
Hello! Vélhetően csatlakozási pontra, vagy csatlakozóra bukkantál. üdv! proli007
Sziasztok!
Azzal a kéréssel fordulok hozzátok, hogy egy olyan időzítőt szeretnék csinálni ami 2perc üzem után 1 óra szünetet tartana, addig működne folyamatosan váltakozva míg ki nem kapcsolom. Tudna valaki nekem ebben segíteni? Előre is köszönöm szépen.
Szia,
Te szeretnéd megcsinálni? Milyen szinten állsz az elektronikához? Egy kontroller és néhány egyszerű dolog elég hozzá + a program persze.
Igen, én szeretném megcsinálni. Hát már csináltam 3 kisebb nyákot, meg volt hozzá minden, nyákrajz, beültetési rajz, sematikus ábra a beépítendő egységek adataival.
Elég kezdő vagyok, de van hozzá affinitásom és elég elszánt is vagyok, mert nagyon érdekel a dolog. Nagyon jó érzés egy marok parányból egy működő dolgot létre hozni.
Szia,
Arra gondolok, hogy ha kontrollert használsz akkor nyilván szükség van hozzá programra is ami persze azt csinálja amire neked szükséged van.
tudnál nekem ehhez küldeni "anyagot" csak mert ilyet hogy kettős időzítő nem találtam.
Ez is jó amit feltettél. ilyen elv alapján próbálhatsz pl 4536-al is megépíteni az 1 óra késleltetés miatt.
Sziasztok csináltam Sprint-layout nevű programmal egy nyák tervet csak az a problémám hogy az egész nagyobbra sikeredet 1,5-2cm el és azt szeretném hogy akkora legyen mint az eredeti hogy tudnám ezt meg csinálni az egész újra tervezése nélkül?
Hello!
Nos ebből aztán nem sokat lehet megtudni, ha az alkatrészek nem láthatók.. Meg talán húz körbe, mekkorának kellene lenni. üdv! proli007
Szia az eredeti méret 52mm széles 50mm magas!
|
Bejelentkezés
Hirdetés |














de amúgy köszi szépen 




