Fórum témák
» Több friss téma |
Fórum » NYÁK terv ellenőrzése
Ezzel a programmal könnyen berajzolható, beírható mi-micsoda. Egyből áttekinthetőbbé válik, és magad is biztosabb leszel a dolgodban
Nem kell makróval rendelkezned minden alkatrészhez.
Sziasztok,
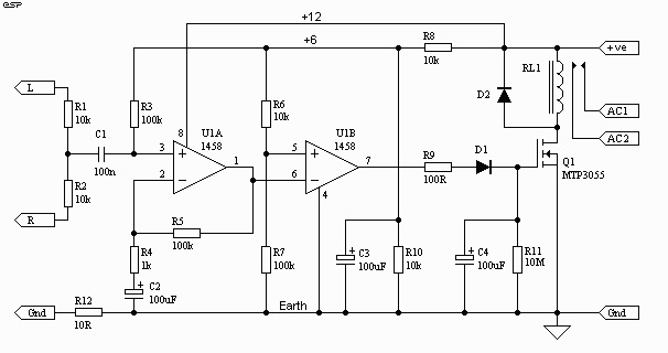
Megcsinálta-legalábbis próbáltam- életem első nyákját. Igaz még csak a terveit. Le tudnátok ellenőrizni hogy jól csináltam-e? EAGLE-el készültek a tervek. Sajnos még nincs benne minden alkatrész mert némi akadályba ütköztem. a kapcsolási rajz alapján valaki bele tudna rakni egy relét? Relé típusa JV-12 SKT. A kapcsolási rajz nem pontos. A 3. képen van némi módosítás. Köszönöm szépen
Kezdetleges módszerekkel bár, de sikerült megoldanom.
Szia! Egy tipp : ha legközelebb képként teszed fel a tervet akkor többen meg tudják nézni mivel nem mindenkinek van meg ez a program, és ezért nem fogják feltenni, de a képet meg tudja mindenki nézni.
Sziasztok!
Lenne egy kérdésem / kérésem: a mellékelt nyákrajzot ki hogyan tudna abban az alkatrészfelállításban/méretben legesztétikusabban összekötözgetni? Én már megcsináltam a sajátomat, de nem igazán tetszik. (meg lehet hiba is van benne). A lényeg, hogy a jobboldali kisebb nyákrajz az hibátlan, letesztelt nyák,azt kéne kopizni. A lényeg , hogy a baloldali kb. ugyanúgy maradjon, mert méretre van tervezve. üdv!
Kapcsolási rajz? A hűtőborda a greatz hidat is hűti?
Azt nem tudok adni, ez már régi terv, Vicsys csinálta nekem, csak ebben a formába, így nem alkalmas most. Mivel szerintem egyszerű rajz, ezért nem is kell kapcsolási, csak átrajzolni a pár vonalat. A graetz hidat nem fűti, nem is kell.Azon hűtőfelület sincs + 1A áramnál nagyobb nem fog átfolyni rajta.
Szia!
Szerk.: vacakolok, hogy látszik jobban az elrendezés , ha tetszik megy a lay.
Köszönöm , hogy segítesz, de a lényeg az lenne, hogy olyan hosszúkás legyen, mint ahogy feltöltöttem, mert máshogy nem fér be a többi mellé, ahova kell. Ami kicsit nem tetszik az az, hogy nagyon szűkösen van dobálva a cucc. Nekem ilyen lett, de ez meg csunya szerintem.
Hogy-hogy szűkös, vendégek is jönnek?
![]() A terved 3mm-rel szélesebb az enyémnél.
De muszáj , hogy ott hátul legyen a borda is kint, mert ott van neki hely. Amúgy ha az enyémbe nincs hiba az is jó lesz végső esetben?!
Ezt a sorrendet be kell tartani: AC -> egyenirányítás -> puffer -> terhelés. Nem lehet cikk-cakkban kötni, mert hullámos lesz a kimenet.
Ha a poti és a hűtőborda távolsága adott, akkor a potit igényed szerint távolabb teheted.
Köszi, akkor estefelé átszervezem.
![]() Üdv!
Kicsit alakítgattam. Így már fincsibb.
Akkor nincs hiba benne?
LM317 IN -> pozitív tápra kapcsolódjon.
Szia!
Így megfelel? Még lehet igazítani rajta...
Most látom a graetz negatív a kimenetre megy. Nem, előbb vezesd a kondiba. Ha minden vezetősáv helyére egy ellenállást képzelsz azonnal megérted.
Látom javítottad közben
Nem értelek, átrajzolnád az enyémen?!
Mint írtam, minden vezetősávnak van valamennyi ellenállása. A puffer kondi csak az AC csúcsainál töltődik, a periódus egy elég kis része alatt (folyási szög), a töltő áram ennek arányában sokszorosa a kivett áramerősségnek. Az egyenirányító-híd és puffer kondi közötti fólia szakaszon belátható, feszültségimpulzusok lesznek. Ezt nem kéne a feszültségszabályzó kimenetére küldeni.
Mivel ez általános szabály, inkább kérdezz rá, ha nem sikerült világosan elmagyaráznom.
Lehet én néztem be de a Jani-táp 2.laynál a 100nF-os kondi az ac-n van a jani eredetién meg a dc-n.
Leellenőriztem, és tényleg igazad van !
Versenyen kívül indulnék én is egy verzióval, a játék kedvéért, tudom neked hosszúkás kell de olyat már kaptál
Ez sem rossz, valóban. Közben már lényegtelen a méret, akárhogy is , de kicsúszott a kelletéből, így akarván, akaratlanul, mégiscsak nagyobb lesz majd a panel, ha egyszer vala elkészül. Addig meg még a verziók közül dönteni kell.
![]() Üdv!
egyszerűbb lett volna azt írnod hogy téglalap alakú 30*60-as panelre kell az ic-vel a rövid oldala felé, vagy valami hasonlót, akkor tudnánk mekkorára tervezzük.
|
Bejelentkezés
Hirdetés |




Nem kell makróval rendelkezned minden alkatrészhez. 








