Fórum témák
» Több friss téma |
Köszönöm, pont ilyenekről lenne szó. Bár egy kis előfeszítés itt is van, de azért köszönöm.
Hehe, ez is egy ravaszul visszacsatolt differősítős bemenetű fokozat egységerősítésre vissza csatolva.
Ez se kutya ötlet.
Én régebben ezzel kísérletezgettem de aztán lemondtam róla mert sosem volt jó.
Köszönöm, ez tényleg ismert kapcsolás. Mi volt a baj vele? Mert annyira egyszerű, hogy mennie kéne. Esetleg gerjedt?
Igen állandóan gerjedt és a hangminősége sem tetszett..OPA 2134 és BD 243/244 párosítással próbálkoztam de hamar feladtam.
Fiúk, mondjátok már meg legyetek szívesek,hogy ez milyen osztályban dolgozik mert nekem ez már jócskán meghaladja a tudásomat! Sokan azt mondják B,...de vannak akik mást állítanak.Matti Otala
Ahogy a masik erositos topikban is irtam: AB osztalyban dolgozik.
Csatlakozom lamalas kollegához. AB osztály, ne tévesszen meg, hogy nagyon magasra vannak állítva a nyugalmi áramok.
Akkor lenne A osztályban, ha legalább akkora lenne a nyugalmi áram, mint a maximális kivezérléshez tartozó csúcsáram. Akkor lenne B osztály, ha egyáltalán nem lenne nyugalmi áram. Azért ennyire magasak a nyugalmi áramok, mert a sok emitter ellenállással nagyon vissza van fogva a nyílt hurkú erősítés, tehát az alkalmazott visszacsatolás csak kismértékben csökkenti a keresztezési torzítást, ezért a magas nyugalmi árammal csökkentette azt a tervező.
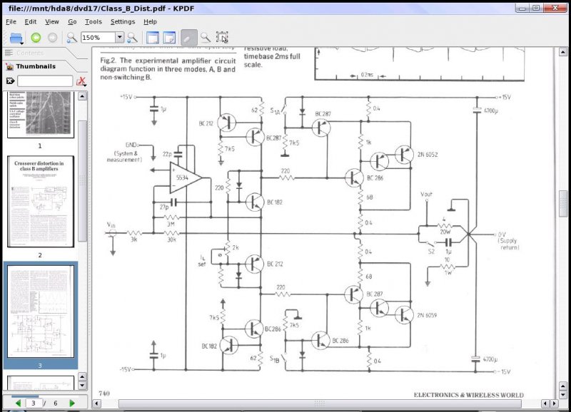
A pmillet.com-on találtam egy írást a nonswitch b osztályró, de a mérete miatt nem tudom feltölteni. Class_B_Dist.pdf néven lehet megtalálni.
Itt egy snapshot a tesztalanyról, ami multiosztályú, át lehet állítani, kapcsolgatni a, ab és nonswitch b osztály között. Van egy Blomley-féle megoldás is és még néhány szösszenet.
Láttam csöves b-osztályút is,de nincs benne semmi különös, legjellemzőbb tulajdonsága a keresztezési torzítás. Felteszek inkább egy szintén régebbi évjáratú tranyóst.
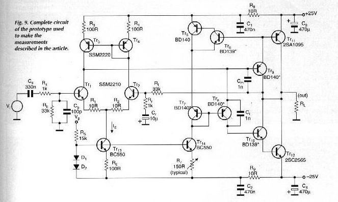
Van még egy maximalista és egy minimalista kapcsolás. Az utóbbi szimulációja gyorsabban megy (nem szeretek szimulálni). Furcsasága az inverz működés és hogy egyáltalán működik. A végére két MJE350-est rajzoltam. Feszültséget nem erősít,a torzítása nem extra, de keresztezési torzítása nincs, főleg második harmónikus. +/- 30 volt, 8 ohm terhelés, kb 0.6% torzítás. Kissebb kivezérléseknél már extrém kicsi értékeket mutat, de ez csak szimuláció. Hajlandó 1 mV-ot is átereszteni, úgyhogy keresztezési tényleg nincs. Ha lesz időm, négy tranyót összeforrasztok, mert erre élőben is kíváncsi vagyok.
A tubecad.com-on a blog177-ben látható a corbeil-féle b-osztályú erősítő.
Bár ez nem b, hanem ac osztály, de ugyanott látható.
Üdvözletem. Bejelöltem figyelőre, semmi jó nem történik, sajnos a b osztály zsákutcába torkollt, pedig ha jól gondolom lehetett volna neki jövője. Ott van már helyette a d osztályú erősítő, különböző modulációs alfajai, g-h osztály a 85-90% os hatásfokával... Én úgy gondolom hogyha két tranzisztor karakterisztikályú elemet összeforgatunk ellen ütembe,annál tisztább nincs. egyébként nem a hangolt erősítők c osztályosak?
szerintem egy erösitö hangja nem a végétöl jo vagy rossz. számos nagytudásu amplifier pszihiáter kimutatta hogy a fülre rossz hatásu torzitások a bemenetnél keletkeznek. leginkább az áramtükör tipusu megoldások temelik nagy mennyiségben. ezt támasztja alá az a mérési tény is hogy a földelt kollektoros kapcsolás kb 10x rosszabb impulzus átvitelü mint a földelt emiteres. erre végeztem én is egy kis összehasonlitást. és az jött ki hogy egy differenciál erösitös bemenetü komplementer, és egy tükörszimetrikus elejü kvázikomplementer végü erösitö közül az utobbinak találtam szebbnek a hangját. és nem is kevéssel. de még véletlenül sem szeretném azt a látszatot kelteni mintha én akarnám feltalálni a páka végén a meleget, ezért itt egy forgalomban lévö reflex erösitö rajza. ök is rájöttek erre és találtak egy vitathato megoldást. az elv jo, de az az ic ott az elején nem tul elegáns. ha azt lehagynák, és a végére normális feteket tennének egész jo kis kapcsolás lenne.
egyébbként a quadokat már régesrég a félresikerült erössitök szemétdombjára kellett volna dobni. az még az oc26-ok korszakában született. olyan is. a d osztály sem csodaszer. a d osztályu erösitöknek is megvan a maguk baja. azért itt is találtam egyet amivel szemezek egy ideje.
Szia! Magam is foglalkozom ezzel a kérdéssel. A CPA 1200B melyik változatát csatoltad? Gondban vagyok a .EMF megnyitásával.
"... mérési tény is hogy a földelt kollektoros kapcsolás kb 10x rosszabb impulzus átvitelü mint a földelt emiteres..."
Ez biztosan nem igaz. Egyáltalán, milyen kapcsolásra gondolsz, mert ez alapján egy 1 tranzisztoros kapcsolás jön ke nekem. Ott viszont a földelt kollektoros esetében a 100%-os ellencsatolás biztosítja a jó inpulzusátvitelt. A Castone féle végfok nagyon is el van találva, különösen, hogy PA célokra készült. Ha megfigyeled, az eleje olyan, mint a VF2. Opamp kimenetről hajtva két darab földelt bázisú tranyó. ( Csak hab a tortán a kimeneten a sorbakapcsolt tranyók.) Azért 1200 W-ra elég sok tranyó kellene a 9240-es FET-ből... ( Most már van jóval nagyobb P csatornás FET is, de ezen erősítő fejlesztési idején még nem volt, legfeljebb méregdrága IXYS.) Gondolom, ezért használtak BJT-t. Sosem csináltam Quadot, de nem hiszem, hogy sokan osztanák a véleményedet... Persze, nem csodaszer a D-class sem, de azért elárulhatnád, hogy mi bajod velük? A Tripath-nál van jobb is. Keress rá az ICEPOWER-re. Idézet: „mérési tény is hogy a földelt kollektoros kapcsolás kb 10x rosszabb impulzus átvitelü mint a földelt emiteres..." Ez biztosan nem igaz. Egyáltalán, milyen kapcsolásra gondolsz, mert ez alapján egy 1 tranzisztoros kapcsolás jön ke nekem.” a gagyi erösitök elején találhato diferencial fokozatra. ezen néha ugy szoktak javitani hogy utána betesznek egy emiterkövetöt még a nagyjelü elé. persze ez is csak halottnak a csok. a reflex kapcsolás nem rosz, de még két plusz tranyoval simán ki lehetne váltani az ic-t. amikor az összehozták abbol dolgoztak ami volt. éni azt irtam hogy ha a végére valami normális feteket (ixys pár vagy fsj260-fsj9260) raknának a mai elvárásoknak is megfelelne.
[OFF]Vannak nem gagyik is, amiknek nem diff. a bemenő fokozata lásd JLH-A, vagy HTA. Többszáz wattra pedig ma már csak a D osztállyal érdemes foglalkozni.
Az általad említett FET-ek mitől olyan jók? Mert szerintem lassúak, marha nagy a total gate töltés, stb...
Egyébként, diff erősítős bemenettel is lehet egész jót csinálni... KD mester is leírta, a mikéntjét. Sőt, van egy két híresebb erősítő, ami ezt használ, nézz utánna. ( Én is nagyon kiváncsi lennék, hogy milyen erősítő amit te jónak találsz és mennyiben a te terveid alapján valósult meg... )
Üdv!
"Egyébként, diff erősítős bemenettel is lehet egész jót csinálni... KD mester is leírta" Ez a leírás nekem is rémlik, szeretném újra elolvasni, de képtelen vagyok rátalálni.
Erre én is kíváncsi lennék.
Nem tudom már. De van itt annyi erősítős topic... Talán az erősítő mindig és mindig-ben van. De szerintem írj neki e-mail és kérdezd meg.
Üdv! Egy hetet áldoztam a keresésre a "differenciál" kulcsszóval. Most fogyott el a türelmem.
Lehet, hogy nem differenciál, hanem differencia... Meg az is lehet, hogy nem KD mester, hanem ethosz2. A kettő egyébként ugyanaz.
Nem igazán értem mi a probléma a differenciál erősítővel. Az összes műveleti erősítő ezzel az áramkörrel kezdődik, talán nem véletlenül. Azért a műveleti erősítőknek általában nagyobb követelményeknek kell megfelelniük, mint egy hangfrekvenciás erősítőnek.
Üdv! A történet itt kezdődik. Megfigyeltem, hogy bizonyos jelektől torzítás, gerjedés lép fel ha nincs bent az említett ellenállás. Lépésről-lépésre megismerkedtem a tranziens intermodulációs torzítással. Amatőrként elkezdtem a hangfrekvenciás erősítők visszacsatolásával foglalkozni. Beláttam korántsem helyes cél a harmonikus torzítás százalékos értékének minimálisra szorítását hajszolni, nem csak erre van a fül kihegyezve. Olvasva Piret Endre (RT89/12) cikkét meggyőződésemmé vált, hogy az erősítő bemeneti fokozatánál van keresgetni való. Piret ajánlja vessük el a differenciál erősítőt. Amondó vagyok javítsuk meg. Ehhez keresek útmutatót.
Az előfokban? Ott, ahol kisszintű jelek vannak? Ott, ahol nincs hőtorzítás, alig változik a munkapont, kisáramú beállítás van és a tranyóknak jó nagy a bétája? Ha az előfokban probléma van, akkor mi van egy végfokban?
A diff. erősítőt degenerálni kell, ha jól emlékszem annyira, hogy a bemeneti jel ne haladja meg a két emmitterellenálláson eső DC feszültséget. Ekkor nem lesz túlvezérelve és nagyon kicsi lehet a TIM. Valami ilyesmire emlékszem KD irományából. A másik, távol kell tartani a túl gyors jeleket az erősítőtől. Teljesen felesleges a 100 kHz-es átvitel.
Köszi, az emitter ellenállás jó nyom, eddig elkerülte a figyelmemet. Részben a kimeneti DC stabilitás miatt kapaszkodom a diff. erősítőbe, részben pedig úgy látom a szimmetrikus felépítésű végfok a gyakorlatban csupa aszimmetrikus alkatrészből tevődne össze (a heli-trimmerek száma árulkodik erről).
Műveleti erősítő elméletileg matematikai függvényeket hajt végre nem? Ez által elméleti tózitásnak nem kell hogy legyen, meg nagyon durván vissza vannak ezek csatolva...
|
Bejelentkezés
Hirdetés |



















