Fórum témák
» Több friss téma |
Mielőtt kérdezel, a következő két dolgot ellenőrizd!
I. A helyes tápfeszültségek megléte.
II. A kimeneten van-e egyenfeszültség.
Élesztés.
Az erősítő felé úgy tűnik csak a jel megy el, a hozzá tartozó test pedig nem. A hangkártya azért működhet mert a bemeneten keresztül kap testet.
Megy test az erősítő fele is! úgy csináltam, hogy 1 RCA aljzat, és egy JACK aljzat, a GND közös, a piros a be, fehér a kimenet (piros RCA, fehér JACK) megvan a test mindenhol! De teljesen olyan hangot ad ki, mint amikor megfogom kézzel a bemenetet..fura.
Nézd meg hol jön bele a búgás. Kösd az erősítőre a panelt, a bemenetet hagyd szabadon.
1. Zárd GND-re a kimenetet. 2. Zárd össze az IC 4. és 5. lábát. 3. Zárd GND-re a bemenetet. A három közül valamelyiktől csend lesz-e?
Reggel megnézem, most épp szüleim használják a hifit(DVD-znek) így nem tudom megnézni..de azt is észre vettem, hogy valami bibi van az árnyékolással, mert ha gépről gépre van kötve (visszacsatolva) akkor max hangerőre állítva az egész begerjed..valahol 2-3khz körül..kábelezzem újra? (elvileg tökéletesen működik, csak gerjed)
Kipróbáltam, összekötöttem, de most nem búgott, pedig semmin nem változtattam! Úgy érzem én gányoltam valamit, mert volt amikor rendesen szabályzott, volt amikor gerjedt, volt amikor búgott, volt amikor semmit nem csinált..
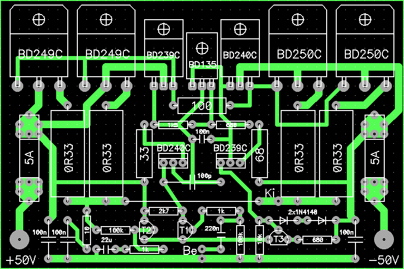
Üdv van valakinek tranyós erősítő kapcsolása ami 4 ohmos terheléssel 200w ot ad ki?
Csak énekem olyan kéne ami nem hidalt,mert ugy akarom megcsinálni hogy legyen sztereo es mono bridged módja egy fázifordítóval, és valami olyan amihez nemkell tekercselni vagy megvan adva a tekercs vastagsága stb.
Ilyen
És hol a híd a bencikusz által mellékelt kapcsolásban?
Ez nem hidalt. Ez egy darab mono végfok kapcsolási rajz. Ebből kettőt kell megépíteni a sztereóhoz. Hidalni természetesen lehet fázisfordítóval hogyha meg vagy a sztereóval.
A tekercsről nem tudok mit mondani, én ezt nem építettem meg, de vannak itt az oldalon olyan kollégák, akik ezt megcsinálták, majd ők megmondják a tutit. Minden jót. B
Hali! Én ezt a kapcsolást már meg építettem,és nagyon jól szól.Ha tudok segíteni,csak szólj.Különben a hidaláshoz nem mindig szükséges fázisfordító adapter,meg lehet oldani kapcsoláson belül is.Üdv.Van nyákterv is,ha kell.
Szia!
Gondolom véletlenül címezted nekem, mert jelenleg nem én tervezek erősítőt építeni tranzisztorokból. De ha elküldöd a dokumentációit azt szépen megköszönöm, hátha egyszer lesz rá alkalmam. Minden jót. B
Hali! Ez az erősítő tuti működik,mert már megépítette,és elég jól szól.Van teljes dokumentáció,ha kell,szólj.
Különben,ha hídba akarsz kötni erősítőt,nem kell hozzá minden esetben külön fázisfordító,meglehet oldani panelon belül is.
Tessék itt a kért anyag.
Köszönöm szépen!
Egyszer majd lehet hogy jól jön! Minden jót Üdv. B
Üdv.
Nincs valakinek véletlen egy teljes rajza Quad 405 2x100W-os hoz? Mert teljes rajzot ahol a tápbekötés meg a huzalozás meg minden rajta van olyat nem találtam. Ismerősöm valami másik erősítőt akart a tápjáról próbálgatni és úgy hagyta próba után az asztalon,hogy nem csavarozta vissza a tetejét (még jó hogy kihúzta) és csak harmadnap vette észre hogy a kisfia a szomszéd kisgyerekkel milyen jól eljátszottak benne,még az ollót is benne hagyták. ![]() Ezért kéne a rajz nagyon sok az egyszínű kábeldarab nehezen átlátható az egész és még furcsaságok is akadnak benne PL:A háromeres tápkábel földje is a házra van kötve a jelforrás is földelt, és az ő teste is a házon van akkor az RCA-n földhurok van nem? Akkor eddig brummogósan hallgatták?
Tessék uram.
Kösz épp az imént írtam neked egy Pü-t.
Hali! kérdésem a következő ,hogy adott egy tranzisztoros erősítő.Na most én kiszeretném egészíteni további tranzisztorokkal.Ilyenkor már a meghajtáson is alakítani kell,ha több végtranzisztort akarok hajtani?
Alesis RA 300 tipusú erősítőmben olyan probléma van!
Hogy az egyik oldal nagyon melegszik!De nagyon -nagyon!Viszont működni jól működik!De perceken belül tűz forró a hűtőborda.S a tápfeszt is leveszi -+3 volttal!Főleg a pozitív oldalon levő két végtranyó az ami nagyon melegszik pillanatokon belül. 2SC5200 már ki is cseréltem mind a kettőt!Ennek ellenére iszonyatosan melegszik!A másik problémám ezzel az erősítővel!A másik oldalon -4,8 Volt egyenfeszültség van a kimeneten.De ennek ellenére működik!De ez sem normális!Ha valaki tudna segíteni!?Hol tapogatózzak?A végtranyók jónak tünnek műszeresen! Köszönettel!A válaszokat! http://www.zzounds.com/item--ALERA300
Nyugalmi áramod vélhetőleg nagyon magas. Trimmer hibára gyanakszom. Mérj a főágban nyugalmi áramfelvételt. Kb 100-120mA lenne az optimális 2pár tranyára.
A kimeneti dc-nagyon magas. Túlságosan is. Ekkora értéket trimerrel pl nem is lehet visszanullázni. Jó lenne a kapcs rajza. Úgy pontosan tudnék segíteni. A kimeneti dc elbillenésére így nem tudok pontos választ adni. Az viszont baj, hogy közel 5V egyenfeszültségénél még nem kapcsol be a védelme. Így feltételezhető, hogy lehet nincs is bent, csak esetleg késleltetés..
Szia.
Van hozzá rajzod? Illetve mi a kiváltó ok?
A kivehető teljesítményed nem lesz nagyobb a több végtranzisztorral. A terhelést viszont jobban bírná, hisz több áramgenerátor dolgozna a végén. Ezekkel a TO3 tokos tranyákkal akár lemehetsz 4-2 Ohm környékére is még 1 párral és tisztes hűtéssel.
Ha nem lessz nagyobb kimenő, akkor nem kezdek bele,hisz nekem csak 8óhm van.
T1-T2 differnciál erősítő feszültségerősítése csak magasabb tápfeszültség esetén lenne nagyobb. -Ekkor tudnál magasabb teljesítményre szert tenni .Viszont figyelj arra hogy a lineáris erősítésen belül maradjon.
Az áramgenerátorok típusát is cserélned kell mert a feszültségtűrése kevés lehet esetleg majd.
Szerinted maradjak ennél az alapkapcsolásnál?.
Át tudnád nézni,és javaslatot tenni hogy mely alkatrészeket kellene kicserélnem?
|
Bejelentkezés
Hirdetés |














