Fórum témák
» Több friss téma |
Mielőtt kérdezel, a következő két dolgot ellenőrizd!
I. A helyes tápfeszültségek megléte.
II. A kimeneten van-e egyenfeszültség.
Élesztés.
Jó lenne kicsit több infót tudni, de ha szebb hangot szeretnél, akkor valami A osztáylú JLH vagy Hiraga, ha a teljesítmény is fontos, akkor ott van a Texas mint tranyós VF2 VF3 mint fetes vég. [OFF]Amúgy ha jól látom a képeken a hangtech 'labort' akkor szerintem 1 suliba járunk
Korábban már próbálkoztam de sikertelenül, ezért ismét kérdezem.
Szeretnék véleményeket (nem kell halálbiztos definíció, bőven elég mindenkinek a saját gondolata), teljesítményértelmezés kapcsán. Azt szeretném nagyjából megtudni, mire gondolhatnak azok, akik erősítők kapcsán használnak különböző teljesítmény elnevezéseket. És tényleg nem kell tankönyvi pontosság, csak nagyon kínos számomra mikor nem tudom értelmezni az alábbiakat. 1. teljesítmény (csak így magában) 2. zenei teljesítmény 3. csúcsteljesítmény 4. RMS teljesítmény 5. PWM teljesítmény (nem tudom hogyan jön az erősítőkhöz) Bármilyen véleményt szívesen olvasnék.
1. nálam ez a szinuszos teljesítményt jelenti
2. Ez inkább hangszóróknál lenne , amit rövid ideig károsodás nélkül elvisel 3. mint 1. 4. ? 5. ?
1. Szerintem ez megegyezik a zenei teljesítménnyel, az én értelmezésemben.
2.Mivel maga a zene sok sok egyidejű szinuszos jelből áll, más a teljesítménytényezője a hangszórón, mint ha csak egy szinusz jelet adnál rá. 3.csúcsteljesítmény szerintem a legnagyobb impulzus, amit ki tu magából préselni. 4.az RMS is impulzus (szerintem) 5.Nem tudom.
RMS-re ezt találtam: RMS root mean square - négyzetes középérték = átlagteljesítmény. Olyasmi, mint a váltakozó áramnál az effektív érték, csak matematikailag másképp számolódik.
PWM: Pulse Width Modulation gondolom ez csak D osztályban jelentős. Az 1. és a 3. szerintem ugyan az, a másik azt jelenti (gondolom), hogy zenében lehetnek különböző elemek dob meg hasonlók, amik rövid időre nagyobb kimeneti teljesítményt küldhetnek a hangszóróra. Ezt a teljesítményt viszont csak rövid ideig tudja az végfok.
Szerintem a következő lehet, legalább is én így értelmezem az erősítők kimenő teljesítményét.
ad 1. Valószínűleg színuszos jel mért effektív teljesítménye ad 2. Egy átlagos zene kimenőteljesítményének átlag értéke. Jelentősen nagyobb lehet, mint a színuszos jel effektív értéke, másnéven PMPO ad 3. A legnagyobb, a megengedett torzítással leadott nem színuszos jel effektív teljesítménye, a tápfeszültség, és max kimenőáram által korlátozva. ad 4. A legnagyobb megengedett torzítás, és a maximálisan tartósan leadott színuszos jel effektív értéke ad 5. Valószínűleg ez PMPO lesz. Ennek értékét nem tudom milyen szabványos mérőjellel mérik, de egy zenei anyag átlagteljesítménye 8 - 15 dB -el kisebb, mint a csúcsteljesítménye, így ez az érték akár 10× -se is lehet egy effektív értékben megadott teljesítménynek. A fogalmak között árnyalatnyi különbségek vannak, és leginkább a mérési módszerek közötti különbségeket tükrözik.
Hiraga és Texas között vacilálok én is. De konkrétan nincsenek meggyőző érvek egyik mellett sem, (vagy én nem látom őket) hogy miért pont azt amelyiket..Azért kérdeztem itt, hátha valaki meggyőz, hogy mondjuk hiragát ne mert...
..de nem így történt, szóval tovább vacilálok ![]() Illetve talán azért nem a texas, mert nem fontos a teljesítmény annyira. Én a 25W-os modellt szemeltem ki, a Hiraga is tud 25W ot, de nekem mondjuk 12-15is bőven elég. Így is nagy hűtőborda kell majd neki. Linsleyt meg azért nem, mert túl sok vele a kinlódás. Ráadásul hiragával forma-forma. Azt meg egyszerűbb feléleszteni.
Nem tudom milyen érveket vársz, teljesen más kategória a kettő, hangzásban és egyébként is. A Texas hangja nem említhető egy lapon a hiragáéval. Előbbi a Quad hangzását (nálam sokáig ez volt az etalon) sem éri el, utóbbi pedig jobb is valamivel annál. Ráadásul a Texas nekem csinált olyat, hogy néhány hét (vagy hónap már nem emlékszem) után egy film nézés közben egyszer csak spontán begerjedt és zárlatba ment az egyik végtranyó. Ekkor dobtam ki végleg. Modolt HTA a best of.
Erre is érdemes egy pillantást vetni. Átgondolt, jó kis munka. Ha tudod nélkülözni az áramkorlátozóját, egészen megszelídül a kapcsolás látszólagos bonyolultsága. Nem volt még szerencsém megépíteni, de a felvonultatott megoldások nagyon jó eredményt sejtetnek.
Szia.
JLH 75W.os eredeti rajza, - TO3 tokos tranzisztorokkal egészen komoly minőséget sugároz a hallgatóknak. Bővebben: Link Vagy ha van kedved, próbálj ki hibrid erősítőt. Chz-féle könnyedén megépíthető. Ez egészen más kategóriás hang :yes:
Sziasztok!
Nincs meg valakinek esetleg ennek az előfoknak a sztereo nyákterve?Nagy segítség lenne!
ptesza, Gránátalma, storm, pucuka!
Köszönöm a teljesítmény elnevezések értelmezéseit. A jelző nélküli, és a szinuszos vélhetően azonos, és ennek mérési módját is nagy valószínűséggel magunk is tudjuk reprodukálni, tehát szinte csak ezt van értelme használni. Viszont a többi "varázsige" (csúcs- zenei- RMS- stb.) vélményetek alapján kevésbé egyértelmű, de a szinuszhoz képest mind nagyobb értéket ígér.
Sziasztok kaptam egy nagyon nagy trafót,4x44vAc 3x12vAC,kb 1300w lehet,a primer 2mm,a szekunder 2.5mm átmérővel van tekerve,és üresjáratban 0.5-1Amper az áramfelvétele,ha a primerrel sorba kötök egy 40w 230v izzot az kb félfényerővel világit,normális ez, vagy zárlat?Lemeztrafó,2 primerrel,gondolom2x110v sorba kötve.A trafo maga 18kg.
Tudom nem ide való kérdés de a trafó részleg nem tul látogattott.Köszönöm
Sziasztok!
Egy olyan erősítő kimenetére szeretnék fejhallgatót kötni, amit nem erre találtak ki, tehát a teljesítménye jóval nagyobb mint amennyi a fülesnek kell. Valaki tudna egy egyszerű útmutatót adni, hogy hogyan méretezzem elé a soros védőellenállást? Köszi! :vigyor5:
Ha jól akarod megcsinálni, akkor egy feszosztót teszel, és úgy a kijáratot. Így egyenletesebbé válik a teljesítményleadás, különféle impedanciás fülesek esetében is.
Számolj agy átlagos kimenő szinttel, majd különféle (füles) impedanciák esetén számold a rájutó teljesítményt. Konkrét füles esetén - persze - nem kell ekkora cécó.
Köszönöm szépen a segítséget!
Sziasztok!
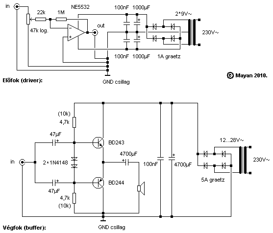
Valaki meg tudná mondani nekem, hogy ITT miért használ a tervező 2 diódát 1 ellenállást és 1 kondit a föld útjába?
Ha jól látom, akkor ráadásul a hálózati védőföldre köti le a tápegység szekunder oldali testjét. Gondolom földhurok, vagy gerjedés ellen?
Szia! R1 földhurok áramát korlátozza. C1 hidegít/zavarszűr, D1-D2 életvédelmi funkciót megőrzi.
Nem tudom mennyire jó ötlet a leválasztott hálózat közös pontját és a védőföldelést összekötni.
Követlenül összekötni nem jó ötlet, szinte biztos a földhurok. Ha mindenáron szükségét érzed, akkor is csak 1 - 10 nF közötti kerámia kondival kösd össze, min 150 - 250 V -os értékűvel. Nagyobb értékű, 10 - 100 ohmos ellenállással még csak csak, de diódát semmi esetre nem kellene, remek keresztmoduláció tud kialakulni rajta, aztán azt meg semmivel nem fogod tudni kiszűrni.
Üdv!
Van valakinek Sonic Impact T-AMP? Nekem van egy, 2 éve volt használva utoljára, hibátlan volt. Most megint elővettem és sistereg, puffog, minden baja van, de csak ha hangosabban van. Ha halkan van, úgy nem hallok semmi problémát, dehát azért erősítő, hogy hangosabban hallgassam ![]() Mi mehetett tönkre benne? *********************? ********? Köszönöm! Ez nem a topikba tartozik!
A kérdés valóban nem ide való, a trafód viselkedése pedig teljesen normális. Otthoni, hobbi hegesztőnek jó lehet.
Köszönöm de végfokot fog hajtani,fetest 2x400w arra elég lesz csak doboz kell,nem kicsi.Köszönöm még egyszer.
Ő az a lemezes, pedig a toroid se kicsi
Előre is elnézést kérek, biztos volt már ilyen kérdés és elég alap dolognak hangzik, de semennyire sem értek az elektronikához.
A gond az, hogy az erősítőmnek van egy halk alapzaja. Tehát volt egy Videoton Cleopátra erősítőm amin ez az alapzaj elég halk volt, ismerősöm Beag-jén viszont elég erős, szinte már zavaró ez a jelenség. Mikor pár napja lecseréltem a Cleopátrát egy Siemens RS 555-re ez az alapzaj nálam is felerősödött. A bemenetei jel számítépről/telefonról jön 3.5jack dugón és din bemettel megy az erősítőbe. Ha van vmi tippetek vagy konkrét válaszotok akkor osszátok meg velem. Előre is köszönöm.
Ha a bemeneten nincs jel, akkor is van zaj?
Zaj alatt brummot (50-100Hz)értesz, vagy sistergős széles sávú zajt? Sajna a használtcikkpiacos cajgognál, ez benne van a pakliban, főleg ilyen korú készülékek esetén.
Nem lehet, hogy kiszáradt egy-két elkó az erősítőben?
Szia!
Első a nyák, másodika beültetés. A nagy ovális forrszemek sorkapocs kompatibilisek. Az egyenkurentáló tokozott. Egyszerűen beszerezhető,de ha gondolod odaadom a .lay fájlt és kicserélheted diódákra. A potikat kivezetékelheted, így beköthetsz csatornánként egyet-egyet, vagy egy sztereót is. |
Bejelentkezés
Hirdetés |








