Fórum témák
» Több friss téma |
Szia!
Ha digitális műszerrel mérted a 200-300mA-t, akkor az akár rendben is lehet. Általában az olcsóbb multiméterek nem tudnak csúcsáramot mérni hanem átlagolnak. A torzítás adódhat az alacsony tápfeszültségből, vagy abból is, hogy nincs elég puffer kondenzátor, esetleg gyenge a trafó. Ehhez a sztereó kapcsoláshoz kb. 2000-3000µF puffer kell, és kb 2-3A-es trafó, ha a maximumot akarod kihozni belőle. Ha nincs meg a megfelelő méretű puffer kondenzátor, vagy trafó, a feszültség csökken a mély hangoknál, emiatt torzíthat az erősítő. A 15-17V kb. a fele annak a tápfeszültségnek, amit az IC kibír. Itt az R1 és R2 a visszacsatolás, ez állítja be az erősítés mértékét. Ez most kb 19-szeres erősítésre van méretezve, ami azt jelenti, hogy a +-750mV-os vonali jelszintű jelforrással számolva (pl. számítógép) +-14,25V-os jelt akarna vinni a hangszóróra, ami összesen 28,5V a kimeneten. Ugye ennyi nincs a jelenlegi tápegységből. Emiatt is simán torzíthat a mély hangokra, ha vonali jelszintű eszközt kapcsolsz rá. Szóval csökkenteni kell a bemeneti jelszintet (vagy eleve nem tekered maxra, vagy a hangerő szabályzó potméter elé még bekötsz egy extra ellenállást) Ez persze azzal jár, hogy az erősítő kb. 6W-os lesz, a 18V-ról ennyit lehet kinyerni. TDA2030 adatlapban vagy TDA2030A adatlapban Output Pover vs. Supply voltage diagram. Ha kell a 14-18W teljesítmény, meg kell emelni a tápfeszültséget. TDA2030 esetén max 36V, TDA2030A esetén a max 44V. Ezektől érdemesebb úgy 4V-tal kevesebbet rákapcsolni, nehogy a hálózati feszültségingadozás kárt tegyen az IC-ben.
Egy fontos dolog, ami kimaradt: Ha növeled a tápfeszültséget, akkor az összes kondenzátort cserélni kell, hogy bírja a rákapcsolt tápfeszültséget!!! Ellenkező esetben a kondi zárlatos lesz, felpúposodhat, de akár rosszabb esetben fel is robbanhat.
Még annyit kérdeznék, hogy a cikkben leírt 80mA nyugalmi áram, meg a 4-es lábon fél tápfeszültség ugye rendben van?
Szia! Először is köszönöm a gyors válaszodat, és a felvilágosítást. Természetesen a cikkben leírtak rendben voltak. A végfokot egyenlőre egy szabályozható feszültségű tápegységről hajtom, amiben 20.000µF-nyi puffer van. 5A után, kiold a relé (zárlatvédelem) , de igény esetén tudna 10A-t is. További kérdésem az, hogy mit javasolnál, mekkora feszültséggel hajtsam?
Válaszodat előre is köszönöm!
Mégvalami: Ha esetleg nagyobb teljesítményt szeretnék, akkor járható út esetleg az hogy a TDA2030-ak helyett beteszek egy TDA2050-et? Vagy nem működne ezzel a kapcsolással? (Hülyeséget kérdezek, bocsánat nem értek nagyon a TDA-k hoz)
Sziasztok!
Megépitetem a képen látható kapcsolást de baszus nincs benne semmi olyan mintha sokol rádiót halgatnék.
Hello
Epitettem 2 bd 2050-es erositot az az sztereo. A baj az hogy az egyikben az ic felmelegedes utan folyton elfustol ha picit nagyobb hangfalhoz kotom de a masik is nagyon melegszik, nem gyozom huttobordaval. :help:
Szia! TDA2050-re minden változtatás nélkül cserélheted a TDA2030-ast.
Az előző problémáddal kapcsolatban még érdeklődnék: milyen hűtést kapnak az IC-k?
Szia!
Aztán mi is az a "bd 2050", milyen házban lakik, hány lábon jár, stb. ??? Tessék már a kérdést tisztességesen feltenni! Az alkalmazott kapcsolási rajzot csatolni, esetleg hivatkozni rá...
Szia! Az 1, 2 és 4-es lábakhoz egy-egy kondenzátor csatlakozik. Ha ezek valamelyike lényegesen kisebb, mint az előírt kapacitás, akkor ez magyarázatot ad a jelenségre.
Helló! Tápfeszültség? Hány ohm-os a hangsugárzó?
Én kérdést se láttam... Csak egy kijelentést...
Szia! Szép nagy bordára szereltem mind kettőt (Szig. Csillám + Alátét kombóval). Ugyan a rajzba Pentium 2-es bordát ír, én kicsit tulzásokba estem
25 centi széles, 8 centi magas.
A túlmelegedés "kilőve". Úgy néz ki, a kimenő jel a tápfeszültség adta korlátokba ütközik.
Mint fentebb írtam, kb. 28,5V jutna a hangszóróra teljes kivezérléskor. Ennyi mindenképp kell.
TDA2030 esetén: az adatlapban is 28V-tal van tesztelve, de kicsit lehet még feljebb is menni. TDA2030A esetén: ennek az adatlapjában 32V a tesztfeszültség, de itt is lehet menni fentebb. Mindkét esetben maradj a maximális feszültség alatt pár volttal, mert a feszültség ingadozhat, és ezt számításba kell venni.
Oké! Köszönöm szépen! Akkor ha a két panelnak adnék stabil 30Voltot, akkor az még járható út?
Szia!
Utólagos engedelmeddel feliratoztam a nyáktervet amit közzé tettél. Így könnyebben beazonosíthatók az alkatrészek (legalábbis számomra ). Egy apró kiegészítést eszközöltem rajta, kiegészítettem egy diódákból álló egyenirányító híddal, hogy csak a trafó szekunder vezetékeit kelljen rákötni. Illetve az ellenállások kinézetét rajzoltam át. Ettől függetlenül ez nem az én tervezésem, az érdem a tied.Közzé tenném a tervet (természetesen nem az én nevem alatt fut, mivel nem én terveztem, de megjelöltem, hogy módosítottam), és az lenne a kérésem, hogy lektoráld légyszíves, hogy nem rontottam-e el benne valamit. Ha jónak ítéled meg, akkor ez alapján fogom megépíteni a sztereó erősítőmet (LM1036+NE5532 előerősítővel kiegészítve). Üdv Laslie
Szia! Jónak látom. Az AC ágba mégy egy 1A biztosíték ajánlott. Ennek nem kell feltétlen a végfok panelen lenni.
Sziasztok!
Reloop! Hozzád intézném ezt a kérdést! Találtam itthon egy ilyen tápegységet. A kérdésem az lenne, hogy elbírná-e azt a kapcsolást amit csatoltam? (IC adatlap is csatolva) Nagyon megköszönném, ha segítenél.
Van egy tápegységed, ami 14 V -on max 5,76 A tud leadni.
Van egy erősítőd ami 2*28 V -ot kér (bár az IC max feszültsége +/- 25 V), és van benne három IC egyenként 6 A max áramot vehet fel, ami 18 A összesen. Mondjuk ez csak a minden max kivezérlésnél állhat elő, de a tápot illik ekkora, vagy picivel nagyobb terhelésre méretezni. Úgyhogy a linkelt számítógép tápod egyrészt nem is alkalmas, mert csak egyszeres feszültséget ad, másrészt a leadott teljesítményben is gyenguszka. Az erősítődnek legalább 3*40 =120 W, de inkább 3*60 = 180 W tápteljesítménynél nagyobbra van szüksége, ha ki szeretnéd használni az erősítőd nyújtotta lehetőségeket. Ha ennél kisebb tápteljesítményt használsz számolnod kell kellemetlen torzításokkal, és búgással is.
Bocs rosszul olvastam, a 2*28 az csak 2*20 V, az áthúzott nullát nyolcasnak láttam. De a lényegen semmit nem változtat.
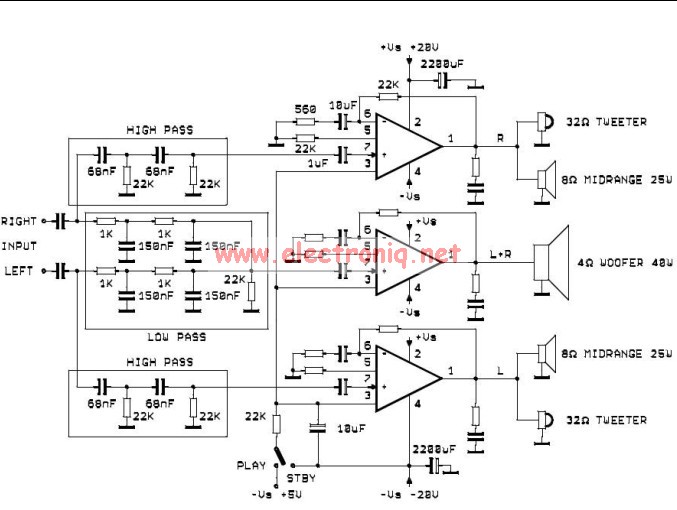
Hello!Szeretnék építeni egy erősítőt 3 db tda2030a-m van valami egyszerű gyors és olcsó kacsolást tudtok ajánlani?Az se baj ha 3 db panel van nem kell hidalni de nekem csak olyan kell amit lehet nyomtatni(nyákterv).A teljesítmény az 160W-on alul kellene (de szerintem nem is lehet felette).Köszönöm.
Az ST adatlapján ott az jánlott kapcsolás, fig. 13, azt építsd meg, ott a nyákterv is.
Szia! Csak csatlakozni tudok pucukához. Ide bizony szimmetrikus táp kell.
Az általad kiszemelt tápegységgel más erősítőt építenék: innen kezd olvasni.
Üdv!
A 30V jó lesz. Mivel van stabilizálva? (azért kérdem, mert erősítőhöz nem szokás stabilizátort használni, mert fölösleges veszteséget okoz. Vagy valami kapcsolóüzemű a táp, és azért stabil?)
Szia, végülis módosítottam kicsit az elképzelésen, de az LM317(+Áteresztő tranyó) tökéletes az ilyen célokra.
Nemtudom, nekem nem okoz veszteséget
Azon legalább legalább 2V esik. Ha feltételezzük a hangos zenehallgatás közben az 1A áramfelvételt, akkor az legalább 2W veszteség, amit "csak" elfűt az áteresztőtranzisztor. Ha még több feszültség esik rajta a veszteség, nőni fog.
Nem tudom most hány voltot adsz a bemenetére, de könnyen lehet becsülni a veszteséget: (Bemeneti feszültség - Kimenetei feszültség) * Áramfelvétel. Ez azt a teljesítményt adja majd meg wattban, amennyit az az LM317 hővé alakít a stabilizálás miatt. Miért nem jó stabilizátort használni az utána lévő beszélgetésben leírja Isamisa bővebben is
TDA2030 IC bőven 160w on alul tud . Milyen teljesítményre gondolsz még is ?
Egyszer kellene úgy 100W utána 2X15W ha így lehet
|
Bejelentkezés
Hirdetés |





25 centi széles, 8 centi magas. 





