Fórum témák
» Több friss téma |
Nem egészen értem, minek a gate és a source közé bármiféle ellenállás. Másfelől meg kéne mondanod, hogy milyen FET-ről beszélsz, n csatornás p csatornás, esetleg JFET??
n csatornás, IRFBE30 a neve.
De ha leveszed a FET-ről a meghajtást, akkor a led kialszik ugye?
Kaptál már választ itt.
Megpróbáltam úgy is, hogy csak simán a 12 voltot kapcsolgatni a fettel a ledre, de ha üresen van a gate, akkor is világít a led. Tehát 12 volt a drain-re egy ellenálláson és a leden keresztül, source lábat földre és világít a led, pedig a gate-en nincs még 12 volt, ha ráteszem a 12 voltot, akkor teljes fénnyel világít a led.
Több fettel is néztem már. Kadarist megoldását fogom még megpróbálni holnap. Bocs, hogy nem írtam eddig, de nem jött e-mail értesítés, hogy kaptam választ :S ide meg nem néztem be csak most. Ha semmivel nem fog menni, akkor hallottam valami fet meghajtó ic-ről, még majd azt kipróbálom.
Vagy a jó öreg bipoláris tranzisztort is fel lehetne éleszteni ehhez az áramkörhöz.
Akkor még egy lehetőség van, földeld le a gate-et. Ha akkor is világít, akkor ott valami anomália van. Vagy más a fet, mint ami rá van írva. Először ezt kéne kideríteni, mert ennek semmi értelme, hogy akkor is nyitott a tranzisztor, mikor nincs a gaten semmi jel.
Még annyit tegyél meg, hogy mérj rá diódavizsgálóval a DS-re, mindkét irányból.
Egyik FET rossz volt és az okozta az anomáliákat.
Most izzóval megy, de a jó fettel is pislákol a led ![]() De már nem nagyon érdekel, rendes izzóval megy az a lényeg. Már csak azt kéne kitalálni, hogy ne a drain ágba legyen a terhelés hanem valahogy a source és a föld potenciál közé, mert akkor a nulla lenne állandóan és a nagyfeszt szaggatná meg.
Hát akkor tedd be a föld és a source közé. Soros kapcsolásról van szó, tehát teljesen mindegy, hogy hová teszed.
Próbáltam ,de nem megy.
12 volton nagyon halványan világít az izzó, ma megnéztem 400 volton is, de ott ki se gyulladt :S
400V-ra azért építs be valami védelmet a gate-source közé valamilyen nagyobb teljesítményű zener képében.
Sziasztok!
IRFZ44 és a IRFN44N között mi a különbség?
Szia!
Hol találtad ezt az IRFN44N-t? Mert ilyen állat nincs is.
Nem sok különbség van, ezért csereszabatosak. Ajánlom az adatlapok tanulmányozását.
Igen, kicserélheted.
Köszönöm szépen!
Sziasztok
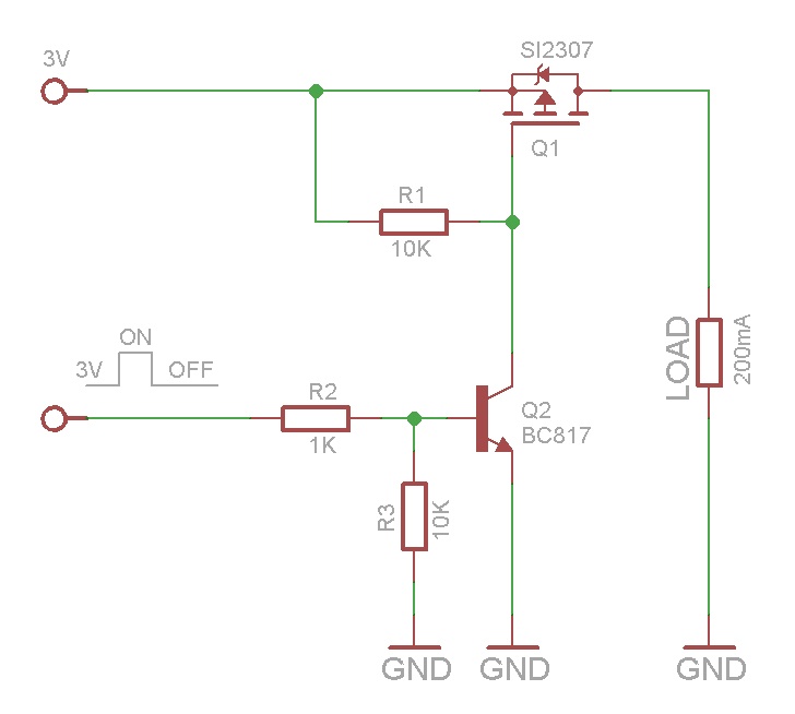
Szeretnék több eszköz be-ki kapcsolását vezérelni. Az eszközök és a vezérlőelektronika is 3V-ról üzemelnek (elemes táplálás). A relés kapcsolás a relé áramfelvétele miatt nem lehetséges. Az eszközök pozitív ágát kellene megszakítani. Valami P-FET-es megoldásra gondoltam csak attól tartok a 3V kevés neki. A TPS2041 power switch megfelelne a célnak, de nehezen beszerezhető és elég drága. Milyen kapcsoló áramkört javasoltok a megvalósításhoz? (3V-ról megbízhatóan üzemeljen, max 200mA az eszköz áramfelvétele, a kapcsoló elektronika minimális áramfogyasztás) Válaszokat előre is köszönöm.
Szia!
Mik ezek az eszközök amiket kapcsolnál?
Szia!
Egy mikrovezérlő több érzékelő jeleit dolgozza fel. A távolság függvényében vagy RF vagy GSM küldi az adatokat. Mindegyik egység különálló (vezérlő,szenzor,RF,GSM) 1db 3.6V Li üzemel. Az RF vagy a GSM be-ki kapcsolását kellene megoldani. Az egységben az RF és/vagy a GSM adott, aminek csak a +3V és TX,RX vezetéke van kivezetve. Ezért szeretném a +3V kapcsolni.
Sikerült megoldanom. Az alábbi kapcsolás elméletileg működik 3V feszültségről is.
Le is szimuláltad? Egyébként jól néz ki.
Sziasztok
Van itt ezt a OTG microUSB bekötés. Ebben az állásban NFet vagy Nmosfet?(hogy melyik arra nem emlékszem) mint sima rövidzárként viselkedik. Bővebben: OTG Ebben az állásban viszont 100Ω-ot kellene rövidzár helyett.Bővebben: Y-OTG A kérdés, hogy nem ismerek ilyet Nfet vagy Nmosfet-et simába és inkább SMD-be ami ezt megoldható lenne. Javasoljatok 5V-os rendszeren ami stabil marad, mert itt egy telo akkumulátorról a töltöjéről van szó. A hozzászólás módosítva: Ápr 1, 2013
Sziasztok!
Valaki tudna ajánlani SMD kivitelű P csatornás TTL Level FET-et, ami könnyen beszerezhető? Maximum kapcsolandó áram: 1.5A A FET-et 5V-ról üzemelő mikrovezérlő hajtaná. A kapcsolt feszültség: 5V
Nem derül ki, hogy melyik TTL szintű... Csak ha egyenként megnézem mindet.
Üdv.
Megépítettem ezt az áramkört ami a repülőmodellem vevőjének pwm jele alapján kapcsolja a led-et ki vagy be.(attól függően hogy hogy állítom a trimmet)Annyi a gond hogy nem kapcsolja ki, csak egy picit elhalványítja.Mi lehet a gond? |
Bejelentkezés
Hirdetés |










