Fórum témák
» Több friss téma |
Fórum » Kapcsolóüzemű táp autóba Hi-Fi-hez
Ahogy írtad
18/4=4,5 áttétel 4,5*12=54v 54-50=4v Ha a sec oldalon elérte a kívánt feszt, kikapcsol a táp Szerintem ez így jó
Na jó, ez túl bonyolult kérdés volt. Hagyjuk!
Hagyjuk tényleg, vagy én néztem el valamit vagy te.
A 20 menet tényleg sok, elfogadom. A 18-at tartom. Tegyük fel hogy én néztem el valamit(koránt sem lehetetlen) Idézet: „A 20 menet tényleg sok, elfogadom. A 18-at tartom.” De nem sok! Még több is lehetne! Csak az a kérdés, hogy hová tűnik a különbség!
Igaz nem hifihez való,de szerintem érdekes megoldás.
nagyon kis számitógépnek a tápja van lefotózva. 12V/5A a bemenete és minden kimenő fesz meg van. itt vannak a képek.
és még 3 kép
Gondolom 2 Step down konverter van benne 1 5v-os és 1 3.3v -os.
Honnan szedted?
bányásztam 1 kidobot gépből,de még nem próbáltan ki,szerintem jó lehet.még az alaplap is benne van.majd azt is megnézem(ha lesz rá időm)
gery. mi a helyzet a trafóval?sikerült már megcsinálni?
szereztem 0.2-es huzalt
akkor az egészet újra tekered?
Látom haldoklik a topic!
1 kicsit feldobom pár orosz kapcsolóüzemű táp képpel és a link ahonnan származik itt van
nem haldiolkik csak mindenki lelkesen dolgozik
![]() bemutatom instant összeszerelhető tekercselő "gépemet" kb fél óra alatt kész alkatrészek: - pár db csoki bele - egy jobb fajta (0 ázható) skoda kilométeróra fele XD - papír+ szigszalag - akkus fúró - CD rom optikából való csúszószár (3mm) - egyszer használt lőszehüvely - CuZ ( bazinagy mágneskapcsoló behúzótekercse volt..) - 2db hengeres CD tok CuZ adagolóállványnak (pár alkatrésszel..) - egy kevés barkácshajlam, kézügyesség (egy flex sgítségét is igénybevettem...) kb ennyi a képek telefonnal készültek, de azért magukért beszélnek
+2 bónusz
mint látható az uccsó képen pontosan 170 menetet tekertem fel (tökletesen egymás mellé, rétegek között szigetelve) egyébként CDI gyusziba lesz a kis trafó 12-->320 V DC/DC... csá
Sziasztok!
Lenne néhány kérdésem: Az első csatolmányban a 2db 100komhos ellenállás pontosan fél tápfeszt állít elő. Ezen nem lehet változtatni, hogy mondjuk a teljes tápfeszt kapcsolgassa a tranzisztorokra? Mekkora lehet a kapcsolás sebessége(Hertzben)? Melyik alkatrész felel érte (én nem látom)? Azért kérdezem, mert lehet, hogy jobb lenne, ha nagyobb frekin menne. A kondiknak milyen sebességű impulzusok a megfelelőek? A második csatolmányt ha valaki elmagyarázná, megköszönném (Pafi rakta fel ide a He-ra, magyarázatot is küldött, de nem világos, hogy pl. milyen gyors a kapcsolás, az 5V lehet-e ugyanannak a tápnak a feszültsége(7805+puffer), melyen földet akarunk kialakítani, meg hogy hogyan működik a kapcsolás? Nekem így az egész nagyon zavaros:dead ![]() Mekkora a terhelhetősége a kapcsolásnak? Van köze egymáshoz a két kapcsolásnak (Ha a céljuk közös, akkor van...)? Köszönöm szépen! Idézet: „Ezen nem lehet változtatni, hogy mondjuk a teljes tápfeszt kapcsolgassa a tranzisztorokra? Mekkora lehet a kapcsolás sebessége(Hertzben)? Melyik alkatrész felel érte (én nem látom)?” Ez nem kapcsoló üzemű. Ez egy sima disszipatív feszültség felező (nagyon rosszul méretezve). Nem lehet a teljes tápfesz mindkét tranyón, mert az fizikai képtelenség, ellentmondana Kirchoff huroktörvényének. Az én kapcsolásom feszültség felező és erősítő egyben, ahol az erősítő 0-ját maga az erősítő állítja elő. Viszont egyik kapcsolásnak sincs köze sem az autó HiFi-hez, sem a kapcsoló üzemű tápokhoz.
"Viszont egyik kapcsolásnak sincs köze sem az autó HiFi-hez, sem a kapcsoló üzemű tápokhoz." -ebben van valami, de akkor hol tudnám ezt kitárgyalni szted? Én autóba gondoltam, ha lehetne ezzel a kapcsolással tápfesz kétszerezést végrehajtani (de sajnos nem lehet...) Köszi a válaszokat!
A fesz kétszerező más, hiába hasonlít ránézésre erre, fesz kétszerezőt találsz a bss oldalán, 12V-ból lesz +-11V-od.
Bővebben: Link
Köszönöm szépen! Ezt kerestem már régóta! Szuper vagy!
Hát, tényleg kétszerezi a feszültséget, de a kimeneti "0" pontján négyszög jel van a bemenethez képest, ami nem kis problémát tud okozni egy erősítő táplálásakor. Ezen kívül a terhelhetősége (max. 1 A, de inkább annyi sem) és a hatásfoka is épp csak súrolja a használható szintet (kb. 70 % minden ellentétes híresztelés ellenére). Nagyobb áramú darlingtonokkal jobb lenne, de a sima tranyók soha nem zárnak le teljesen ilyen meghajtás mellett, és konkrétan ezek a típusú tranyók nagyon gyengék. Szóval tanulni lehet belőle, de megépíteni...
Tudnál esetleg egy alternatív megoldást mutatni, mellyel pl. 12-14VDC-ből 2X10-12VAC lesz? És szeretném ilyen egyszerűen néhány alkatrészből összeállítani, nagy terhelhetőséggel.
szerk: milyen tranzisztort ajánlanál az előző kapcsoláshoz, mellyel olyan 4A-t lehet kivenni az áramkörből? Köszönöm!
Pl. BD649/650-nel valószínűleg menne a 4 A. De a kimeneten figyelő négyszögjel miatt nem hiszem hogy jól járnál vele.
Alternatívát nem akarok tervezni, mert ami mindent tud amit kellene, az túl bonyolult lenne.
Köszi!
A négyszögjel miben zavarná az erősítőt? És ha egészen nagy frekvencián mozogna a négyszögjel? Ha komolyabbat szeretnék, kapcsolóüzemű tápot építenék, de nekem ilyen is jó lenne.
A magnó a 12 V negatívjához képest adja ki a jelet. Az erősítő pedig a saját 0 V-jához képest változó jelet vár. A két referenciapont pedig nem köthető össze, mivel a kettő között nagyon nagy (AC és DC) feszültség van. Egyszerűen nem tudod összekötni az erősítőt a jelforrással! Kivéve ha csinálsz egy szinteltoló kapcsolást. De ha azt sem látod át magadtól, hogy mi is itt a probléma, akkor ez túl nagy feladat neked!
Az elektronikát kezdd az alapoknál!
Az esetleg megoldás lenne, ha az erősítőre egy mp3 lejátszót kötnék? a lejátszó pedig a jelet a szimmetriaföldhöz képest adná le. Ez működőképes lenne? (Sose jutott eszembe, hogy autórádió jelét erősítsem
)
Igen, így már működhet.
De akkor mielőtt továbbmegyünk, tisztázzuk: végülis hol akarod ezt az egészet használni? Nem autóban? És mekkora kimeneti teljesítményt szeretnél az erősítőből?
Autóba lenne (12Voltra), viszont hordozható lejátszóról menne. Teljesítményileg pedig még nem határoztam el magam, informálódok, de nekem 20watt biztos, hogy nem elég... +-11volttal már lehet valamit kezdeni, mondjuk több jobb lenne. (keresgélek, gondolkodok, próbálkozok tovább)
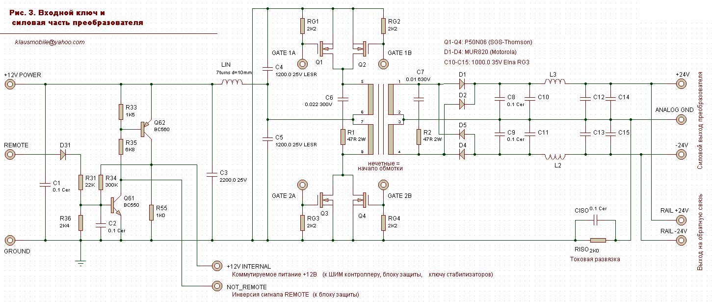
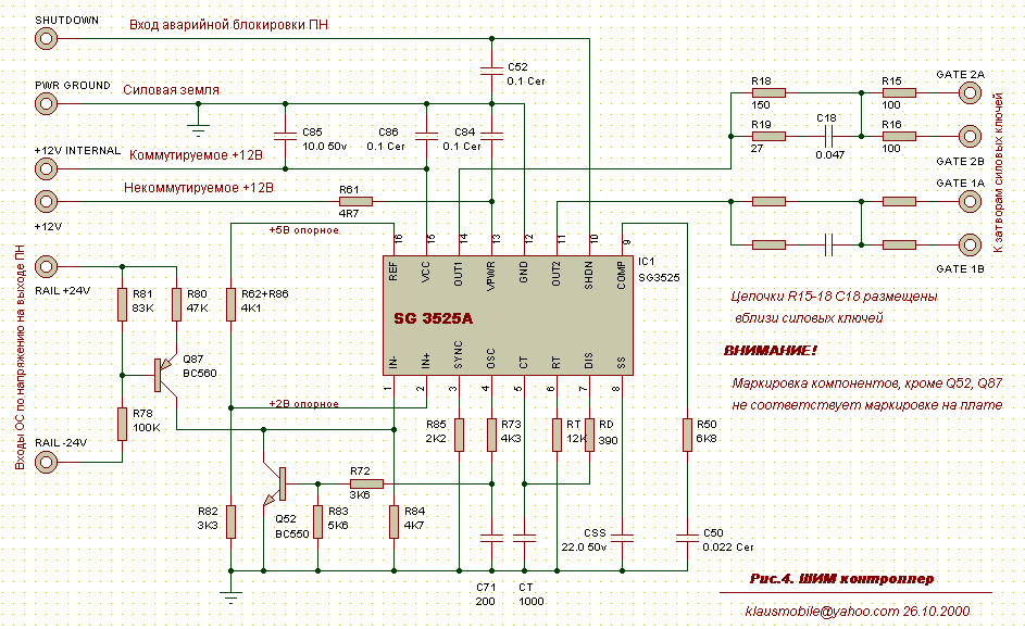
Idézet: „nekem 20watt biztos, hogy nem elég...” Akkor legalábbis hidalni kell a végfokokat. Viszont egy hídkapcsolású sztereó erősítőnek kevés a 4 A is! Tisztességes kapcsoló üzemű táp kellene, trafóval! Pl. a "töfi-féle táp". Ahhoz van komplett leírás. |
Bejelentkezés
Hirdetés |




























