Fórum témák
» Több friss téma |
Fórum » Futófény
Köszönöm!
Esetleg valaki csinált már ilyet? mutatna képet róla?
Sziasztok!
4017-es bemenetre a jel az lehet pl. egy nyomógomb ami egy optocsatolón keresztül ad jelet?Működne úgy a léptetés?
Természetesen lehet, de gondoskodj a pergés mentesítésről.
Így működne vagy kell vmit változtatni?
Jó lenne ismerni pontosan, hogy mit szeretnél. Miért kell az opto? De ettől függetlenül legalább egy RC tag kell a pergésmentesítésre, de a biztos megoldás a schmitt triggeres megoldás.
Bővebben: Link
Úgy szeretném az egészet ,h gombnyomásra léptet egyet a 4017, az optocsatolót meg máshol olvastam ,h azt javasolják.De a lényeg az h gombnyomásra lépjen egyet.
Ha a galvanikus leválasztás nem szempont akkor fölösleges az opto. A pergésmentesítés meg ígyis-úgyis kell. Hogy RC taggal vagy Schmitt triggerrel vagy flip-flop-al vagy kapuzod vagy stb... oldod meg az már a te igényeden és tapasztalatodon múlik.
Amit te javasoltál aszerint fogom megépíteni RC taggal.Most legalább több módszert is megismertem.Kondi és ellenállás értékekre mit javasolsz?
Pl.: 100k 100nF. Én ilyen esetekben mindig kísérletezgetek. Nem hiszek az úgymond ökölszsbályoknak.
Sziasztok!
Ez a kapcsolás működőképes? Megépítettem az alábbi nyák szerint, és nem csinál semmit. Sokszor ellenőriztem, nincsen zárlat vagy elkötés sehol. Előre is köszi a segítséget.
555 3-as lábára ha egy ellenálláson (560 ohm ) keresztül egy ledet kötöl az villog? Ha az 555 4-es lábát +-ra kötöd nem javul meg?
A hozzászólás módosítva: Szept 8, 2012
Az 555-ös IC 4-es lábát kösd föl pozitívra.Azonnal működni fog...
Üdv!
A 10k-s poti soha ne tekerd úgy, hogy a 7-es lábat rövidrezárja a 8-assal(+ táp)! Tönkremehet az 555-ös ic. Legjobb lenne oda egy 2,2k-s ellenállás! Nem tudom miért nincs a rajzon?
Sziasztok!
Egy bemutató falat kell építenem és futófény jellegű volna maga a meghajtás. Hogy részletesebb legyek, a tábla úgy fog kinézni hogy lesz rajta hat led szalaggal megvilágított kis tábla amelyek egymás felett fognak elhelyezkedni és lesz egy 7es ami az összes felett lesz. Maga a világítási elképzelés az volna hogy az 1es pontból lágy indítással elindul a fény, elhalványodva kialszik és ugyan így indul a 2es is egészen 6-ig. A 7es tábla viszont már nem csak sima szalag volna, hanem egy szintén futófény szerű kapcsolás amelynek a kimenetei nem alszanak ki teljesen hanem csak halványodnak és erősödnek és az idő lejárta után kezdődik elölről. A kérdésem az volna hogy milyen módosításokat kellene eszközölni ezen az 555 - cd4017 kombón hogy ezt a két kapcsolást meg tudjam valósítani? A segítségeteket előre is köszönöm. Az még fontos volna hogy az elhalványodás-erősödés szabályozható legyen mind 2nél.
Hello!
Az 1..6-ig talán az lenne a célszerű, hogy a 4017 léptető jelét adó 555 kondenzátorának feszültségével, egy feszültségvezérelt áramgenerátort kellene működtetni. Ez a Led-ek plusz tápfesz oldalán lenne. Egy ütem alatt, az 555 kondija feltöltődik, majd kisül. Ekkor lép a 4017 és egy tranyón v. Fet-en keresztül kapcsolja (kiválasztja) a következő Led szalagot. Vagy is ez a kapcsoló fokozat lenne a Led táp negatív oldalán. (A 7-es vezérlésének logikáját nem értem. valamint nem írtad a működtető feszültséget, és áramokat..) üdv! proli007
Helló!
Köszönöm a gyors választ. A feszültség 12 V lenne valamint a kimenetenkénti áram nem volna nagyobb 200mA-nél. A 7es tábla megvilágítását úgy képzeld el mint a csillagos eget ( opál plexi ,azon csillagos ég kinyomtatva átlátszó fóliára és ezt világítanák át ledek véletlenszerű elrendezéssel.) Ennek az elektronikája működne úgy hogy a ledek nem alszanak ki teljesen, hanem csak elhalványulnak és visszaerősödnek, ennyiben különbözne az előzőtől. Viszont az előzőnek a 7es kimenete kell hogy kapcsolja ezt.
Hello!
Talán értem, de akkor azt is ki kell találni. Minden esetre az első hat (fényerő) áramvezérlését, a következő módon lehet megoldani. (Az R6-ot 10ohmra választva 200mA lesz a csúcsáram.) üdv! proli007 A hozzászólás módosítva: Szept 9, 2012
TE aztán bámulatos vagy. Bár én is értenék hozzá ennyire. Az volna még a kérdésem hogy, hogy hozom össze ezt a generátort a 4017.el? A lépés gyorsaságot a 4017 clock felőli 2,2k ellenállással lehet meghatározni?
Hello!
- A lépés gyorsaságát, az R2 ellenállással, és a C1 kondival lehet beállítani. (A kimeneten a Led és a 2,2kohm csak a tina miatt van ott, a valóságban szükségtelen.) - Mint mondtam, a 4017 kimenetére pld. egy-egy P-csatornás Fet-et rakva, kapcsolgathatja sorba a Led-sorokat (amit most csak az ampermérő helyettesít)."alulról". üdv! proli007
Ha szépen megkérlek, akkor tudnál nekem rajzolni hozzá egy kapcsolási rajzot? Sima toll rajz is jó. Nagyon megköszönném.
Hello!
Annyiba leegyszerűsödött a dolog hogy a 7es tábla világítását meg tudom oldani a 4017 fennmaradó 4 kimenetével. Tehát nem kell beiktatni plusz áramkört. Még a délelőtt megpróbálom az én csekély tudásommal megrajzolni a kapcsolást. De várom a tiédet is ha esetleg van rá egy kis időd. Nagyon örült a nagyapám a megoldásnak. Igazából ez az Informatika Történeti Múzeumba fog készülni. Ezzel a táblával akarjuk bemutatni a memória egységek fejlődését.
Hello!
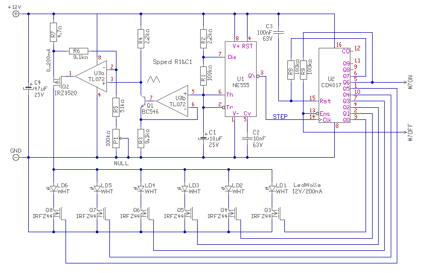
"Informatika Történeti Múzeum" A digitális majálison egy analóg megoldás.. ![]() Megrajzoltam 1..6-ig. A 7-esnél "elakasztottam". Ha lehúzod a #7OFF pontot a GND-re, továbblép. (De mivel nincs az ütemadó leállítva, minimum egy ütem ideig.) üdv! proli007
Nagyon jó, Nagyon tökéletes, Szuper. Nagyon köszönöm. Délután meg is tervezem hozzá a nyákot. Tata is biztos nagyon örülni fog. Csak élje meg szegénykém a megnyitót.
Hello!
Elfelejtettem írni, hogy a Q2 Fet-et, kis hűtőbordára kell tenni. Ha tényleg nincs több áram, mint 200mA, akkor Q3..Q8 lehet kis-teljesítményű Fet is,mert az csak kapcsol.. Tatá-nak Jó egészséget! üdv! proli007
A Q2-t ki fogom cserélni nagyobbra mert még az is lehet hogy a táblák mellet a memóriaegységek megvilágításához be fogok rakni 2db 10w-os spotot is csatornánként. Hűtés az biztos, hogy nem fog elmaradni. Q3...Q8-al pedig nem fogok spórolni, nagyon jók lesznek azok oda. Még egyszer nagyon köszönjük.
Hello!
Ha növelni szeretnéd a terhelést, akkor már nem célszerű az analóg szabályozás. Így már a PWM a hasznosabb. Meg is rajzoltam, talán még egyszerűbb is lett. A Fet-ek így kapcsolóüzemben mennek, nem fognak túlzottan fűteni. A Led-ekehez természetesen előtét ellenállás kell, de gondolom a szalagban van is. (A "csillagos eget, majd hozzábiggyeszted.) üdv! proli007
sziasztok
Ki csinálna mekem futófényt?50drb led (hullócsillag)20-30 mpismétlődő.Megfizetem.Adj árat,mivel fogalmam sincsen hogy mennyibe kerülnek az alkatrészek
Helló!
Erre nem is gondoltam, teljesen igazad van. Nem csak talán,.. ténylegesen egyszerűbb lett. Ezt már tényleg nem tudom hogy háláljam meg. Csak most sikerült végeznem a styrofoam vágással eztán fogok neki a nyáknak. Holnap még ha lesz idő akkor még a tápot is megcsinálom hozzá. Még egyszer köszönöm. Jó éjt.
Hello!
Kedves Proli007 a kapcsolás nagyon nagyon remekül sikerült. Még abban szeretném kérdezni a véleményed, hogy hogyan tudnám állíthatóvá tenni a PWN legalacsonyabb feszültségét, hogy még jobban elhalványuljanak a ledek váltás előtt? Még azon is variálok épp hogy csinálok bele egy olyan funkciót is hogy a PWN egy kapcsolóval ki bírja kerülni a cd4017et és egyszerre kapcsolja fel az összes táblát ill. le. Még mindig nem tudom hogy mivel köszönhetném meg a segítséget ezért úgy döntöttem, hogy kezdetnek rá martam a nyákra neved. Üdv Dani |
Bejelentkezés
Hirdetés |















