Fórum témák
» Több friss téma |
Fórum » NYÁK terv ellenőrzése
A LED kocka összeállítására egy kis segítség a You Tube-n: Bővebben: Link
Ehhez még a próbanyák nem kell, csak a LED-ek.
Okés köszi de nekem is a negatívokat kell össze forrasztani a led-eknél ezt most nem értem sajnos
Sziasztok
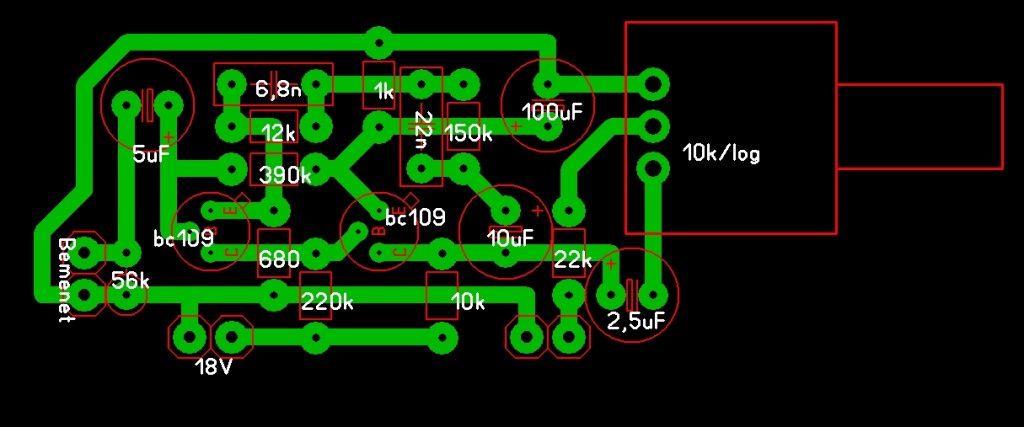
Szeretnék készíteni egy előerősítő modult pontosabban kettőt mert ugye stereo kellene elkezdtem eagle-ben összedobtam a shematikus rajzot aztán brd-nél jött a pókháló és hiába forgattam nem sikerült használhatóvá tenni valaki megtenné hogy segít rajtam akár abban hogy elkészíti akár msn-es oktatás bármire kapható vagyok!!! Előre is köszönöm ipike
Szia !
Egy variáció
Köszi a gyors segítséget de valamiért az eagle-m ezt nem hajlandó megnyitni 5.4.0-ás verzióm van
Keresd meg a 6.x verziót
Nekem csak sprint layoutom van azzal csináltam meg 1 verziót.
Sziasztok!
Csináltam egy nyákot a led kockámhoz a kapcsolási rajz alapján meg az elkészült kocka alapján szerintetek jól kötöttem mindent föltöltetem a kapcsolást is... A hozzászólás módosítva: Szept 21, 2012
Kedves kollégák!Azt szeretném kérdezni,kérni hogy esetleg valakinek nincs e eagle-be való noval foglalatú elektroncső (lib) alkatrész mappája?Előre is köszönöm!
Szabályzat
Idézet: „XVIII. Csak egy helyen kérdezz! A fórumon egy kérdést egyszerre csak egy helyre tegyünk fel. Amennyiben több helyre is beírjuk ugyan azt a hozzászólást, a moderátorok kérdés nélkül törölhetik hozzászólásainkat és ki is tilthatnak türelmetlenség és tiszteletlenség miatt.”
Hello!
- A felső tranyó emitterét nem kötötted a tápra. - De honnan vetted azt a rajzot? PIC-nek nem kell táp? Szűrőkondik, esetleg stabilizátor?.. - A 877a-ban nincs belső oszcillátor, minimum egy RC tag kell hozzá. - A Reset bemenet felkötése közvetlen a tápra is illetlenség. üdv! proli007 A hozzászólás módosítva: Szept 21, 2012
Hello!
-javítottam -a neten találtam miért nem működő képes szerinted ?:S a táp ellátást pickit 2 ről oldom meg egyenlőre ez csak ideiglenes nyák lesz
Hello!
A Pickit2 majd a levegőn keresztül átkiabálja tápot? Programozni hogy fogod? Nem az ISP-n keresztül,mert akkor még három lábat össze kel köss a PK2-vel. A Net-en ez szerintem csak a szimulátorhoz való rajz. Az meg tudja, hogy van a PIC-nek tápja és az elég neki. üdv! proli007
Úgy hogy van olyan kábelem amit rá tudok forrasztani az pic aljára vagyis a nyákra ás úgy programozom akkor szerinted nem működő képes?
A hozzászólás módosítva: Szept 21, 2012
Hello!
Oszcillátorhoz akkor is kell valami, és minimum egy 100nF a Pic tápjára közvetlenül. Ja, nem a 19-20-21-et kötötted be, hanem a 20-21-22-őt. üdv! proli007
Ha meg kérlek kijavítod úgy hogy működjön már kész a led kocka is meg minden már csak ez kellene egyébként azért lett ez mert csak 16f877-es pic-em van itthon
Hello!
De mit mond a program, vagy a tervező, hogy milyen oszcillátort használt. Xt-HS-RC? Egyáltalán ehhez a PIC-hez van a program? A 877 és 877A között is van differencia. Nem fog futni a másikkal. De ha ilyen gond van, kérdezd meg a kezdő PIC topikban.. üdv! proli007
Hello tudna nekem segíteni valaki?Ezt a rajzot kellene megnézni hogy minden jól van-e Köszönöm
Wordben van a nyákterv? Még ilyet se láttam
Na de ebből a nyáktervből annyit lehet látni, hogy szép zöldek a vezetősávok, de azt hogy melyik alkatrész hol van nem.. Lehet jobb lett volna, ha felteszed a nyáktervező programod által tervezett rajzot, ahol az alkatrészek is rajta vannak!
Átnéztem és lenne pár kérdésem. Miért van 5-6 külön gnd? (Ezeket össze kellene kötni szerintem.) Másik kérdés, miért tettél az ic másik oldalára alkatrészt amikor ott elvileg a hűtőbordának kellene lennie?
Sprint layouttal csináltam és akinek csináltam nem volt ilyen programja ezért tettem fel így
Nem akartunk olyan nagy nyákot ezért tettük így.azok alúlra fognak kerülni
És a sok gnd pont?
Szia. Az lm324 már megvan, szóval az marad. Igen a bemeneti kondit direkt hagytam el a nyákról. De a végleges helyén meg lessz. A nyák szerinted jó így ahogy van?
Szerintem ehhez a nyákhoz felesleges a 2 oldalas elrendezés, és még nagy is, de amúgy jónak néz ki. A diódák méretét azért nézd meg lehet kicsi a lábtávolság.
A hozzászólás módosítva: Szept 29, 2012
Tudom, hogy felesleges, de máshogy nem tudtam megoldani. (nem nagyon megy a nyáktervezés). Egyébként a nyák egy oldalas lessz a másik oldalon csak vékony rézhuzallal összekötöm.A diódák vezetékezve lesznek. Megyek is akkor elkészíteni a nyákot.
Köszönöm a segítséged. A hozzászólás módosítva: Szept 29, 2012
Én az 1N5819-re gondoltam konkrétan, szerintem az nagyobb mint amekkora helyet terveztél neki.
|
Bejelentkezés
Hirdetés |







Na de ebből a nyáktervből annyit lehet látni, hogy szép zöldek a vezetősávok, de azt hogy melyik alkatrész hol van nem.. Lehet jobb lett volna, ha felteszed a nyáktervező programod által tervezett rajzot, ahol az alkatrészek is rajta vannak! 



