Fórum témák
» Több friss téma |
Fórum » NYÁK terv ellenőrzése
Innen meríts elrendezési ötletet: http://www.hobbielektronika.hu/forum/topic_post_112705.html#112705
Az egyszeres táppal járó kiegészítőket még rá kell tervezni.
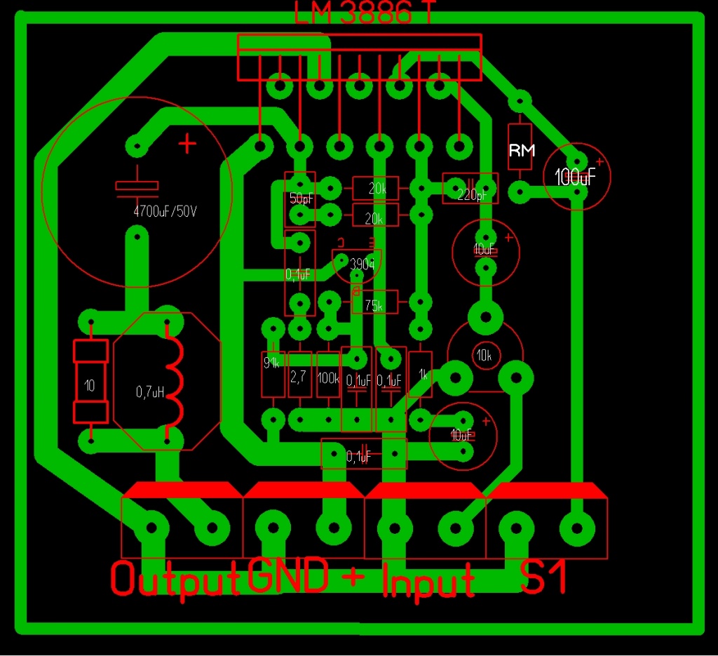
Szia! Egy béta verzió átkötések nélkül, Cs nincs rajta mert nem tudom mekkora azt majd rá kell tenned. Azért valaki nézze át, mert több szem többet lát!
Sziasztok!
Kicsit átrajzoltam a CANAMp fejhallgató erősítőt.Valaki segítene abban, hogy átnézné működne-e ez a csillagpontos verzió? Köszi előre is Szép napot
Vháó ez igen köszönöm szépen a munkád ahogy átnézem a te panelod és az enyémet hát van egy két különbség és jóval szebb átláthatóbb a tiéd.
A hiányzó értékű kondenzátor után utánnanézek köszönöm szépen mégegyszer.
Kicsit utánanéztem az értékeknek és a Cs elvileg 100 µF az Rm pedig 10K.
Az lenne a kérdésem hogy a kondi jó helyen lesz-e ott a csatlakozó mellett közvetlen ahova raktam? Előre is köszönöm a segítséget.
Cseréld fel a tekercset az ellenállással és akkor lesz rendesen helye.
Rendben köszönöm szépen a sok segítséget.
Mivel teljes egészében te tervezted a panelt esetleg szeretnéd hogy a neved rákerüljön? Mivel a sajátomat pofátlanság lenne és téged amúgy is megillet A hozzászólás módosítva: Szept 10, 2012
Nem azért csináltam, hogy ráírják a nevemet hanem, hogy használható legyen
De ha akarsz ráírni valamit azt írsz rá amit akarsz. Mellesleg a jobb oldali méretet lejjebb lehet venni, nem kell akkora panelt elpazarolni az csak azért maradt úgy mert a te verziód akkora volt, és gondoltam csak akkora hely van.
Igen természetesen a méretet meg az értékek feliratait még korrigálgatni fogom hogy a panelon is jól látszódjon majd vagy éppen ne furaton legyen meg a 4 sarokba is rakok rögzítéshez szükséges furatokat.
Mégegyszer köszönöm a segítséged.
Sziasztok!
Tudtok nekem segíteni az alábbi kapcsoláshoz tudnátok nekem nyák tercet csinálni layba ? és úgy lehetne ha meg csinálnátok hogy a ledeket is konkrétan abba a panelba forrasztani ? tudtok segíteni?? nekem nem sikerült mindig lett vagy 2 millió át kötés :S
Ez nem egy led kocka? Mert akkor hogy akarod megoldani hogy a lapos panelbe 3 emelet magasra forrasztanál ledet?
de az úgy hogy amik lelógnak lábak azokat bele forrasztani
Ezt csak 2 oldalasra lehet megtervezni a sok kereszteződés miatt.
Akkor azért nem sikerült nekem se :S és ha nagyobb lenne az egész nyák vagy a led kivezetése valahogy máshogy menne?
Máshogy se lenne jó ennyi kereszteződésnél egyedül akkor lehetne megtervezni 1 oldalasra ha minden lednek lenne külön előtét ellenállása de az meg alkatrésztemető lenne. és itt teljesen mindegy mekkora a panel mérete. Mellesleg minek ehhez 40-lábas kontroller? 28 vagy még egy 18-as is simán elég lenne..
És ha külön panelon lenne a led-ek meg a meg az ic? Azért mert nem találtam itthon másik pic-ek csak ezt meg a 16f628-at ahhoz meg nincs kapcsolási rajz
Itt egy verzió a kék vonalakat kellene csak légszerelésre váltani és kész..
EZ jó de a valóságba ebbe hogy forrasszam a ledeket hogy kockába legyen ?:S
Láttál már led kockát ? Ennek épp az a lényege hogy térben vannak elhelyezve a ledek
keress rá a led cube szóra a guglin . A hozzászólás módosítva: Szept 15, 2012
Van 3 fehér vonallal elválasztott 9 led. az első szint az első sor mindegyik résznél, a második szint a 2. sor a 3. szint s 3. sor a ledek lábait meg oda kell görbíteni az előtte lévő szint fölé.
De anyira hogy görbítem meg a lábát a lednek ?:S
Lehet a középső sor is az alsó a felső a középső az alsó meg a felső. így minden led lábát maximum 1 led távolságra kell görbítened.
valahogy így kellene össze forrasztani ? Bővebben: Link
Ez miért nem jó? Itt találtam a fórumon, hátha ezzel segíteni tudok..
Bocsi, link lemaradt valahogy. Bővebben: Link
Szerk: sok leírás is van a neten róla amúgy. A hozzászólás módosítva: Szept 15, 2012
Mert ez 887-eshez van nekem meg 877-esem van
Szia! A LED kockát már elkészítetted? Mert a vezérlő és hordozó nyákot a kocka méreteihez kellene igazítani. Kellenének a bázisméretek. Szerintem a vezérlő kapcsolása nem annyira bonyolult, hogy ne készülhetne elsőnek egy deszka modell. S gyakorlásnak sem lenne rossz. S kis szerencsével ötletet is meríthetsz a végleges nyák kialakítására is.
Akkor próbálj meg olyat keresni, ami a tiedhez való, vagy írj egy PM-et a srácnak, hogy le tudja-e a te mikrovezérlődre fordítani a programot, és elküldeni.
|
Bejelentkezés
Hirdetés |









De ha akarsz ráírni valamit azt írsz rá amit akarsz. Mellesleg a jobb oldali méretet lejjebb lehet venni, nem kell akkora panelt elpazarolni az csak azért maradt úgy mert a te verziód akkora volt, és gondoltam csak akkora hely van.
