Fórum témák
» Több friss téma |
Mielőtt kérdezel, a következő két dolgot ellenőrizd!
I. A helyes tápfeszültségek megléte.
II. A kimeneten van-e egyenfeszültség.
Élesztés.
Lehet az érzékenységen csökkenteni, de csak nagyon indokolt esetben tenném. Az erősítő ugyan kisebb zajú és torzítású lesz általa, viszont egy szint fölött már nem tudja a visszacsatolt jelet normálisan kezelni. Tranziens torzítás lép fel meredek felfutású bemenő jeleknél és könnyen átvált oszcillátorba.
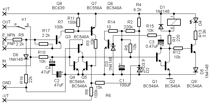
Érzékenység alatt itt az értendő, hogy a bemenő jel feszültségének hányszorosa lesz a kimeneti feszültség. A tárgyalt kapcsolásban ez a ráta 101 szeres, ami duplája az általánosan megszokottnak.
Ezt már megépítettem csak 2SD- SB tranyókkal ott nem érzékeltem ilyen fokú gerjedést de holnap okosabb leszek.Nem is szívesen nyúlok a megadott értékekhez,mert nekem tetszik a hangja.Már nyaggattalak egyszer vele,a már megépitettel,akkor előfokot akartam rá tenni de minden igyekezetem ellenére nem lehetett mert a magas hang szabályozót letekerve tiltott a védelem örökké így kihagytam belőle. Most rákötöttem egy gyári kibányászott előfokot az nem tilt, de szól a rádió rajta alapból,igy feladtam a próbálkozást.
Gratulálok. Te is beleszaladtál ebbe a gerjedőgépbe! Bővebben: Link A delikvens úgy érkezett hozzám, hogy gerjed és búg, minden baja van, az történt, hogy a tulaja átépítette ebbe a fém dobozba. Onnantól kezdve használhatatlan lett a gép. Földhurok, gerjedés, brumm meg amit akarsz. Három napomba került, mire kivakartam a zűrzavarból. Komplett áthuzalozást kapott, ilyenek számítottak, hogy a csillagpontot a trafó kijövethez tettem vagy a kondi közös pontjához, hihetetlen volt, egyetlen erősítőnél sem tapasztaltam ezeket mint ennél. De itt aztán megtanultam a helyes bekábelezést egy életre. Például a jelkábel se volt ám mindegy, fém hálós műszerzsinór kellett neki, még a trafót is fel kellett állítani, mert az is megszórta, sőt körbe kellett kerítenem pc táp dobozzal, a csillagpont egy RC taggal kapcsolódhatott a fém házhoz, amúgy búgás, minden trükköt be kellett vetni, minden szakértelmet, segítséget, és úgy sikerült valahogy lecsendesíteni. Gatyát felkötni! Jó móka lesz!
A hozzászólás módosítva: Szept 25, 2012
Ebbe az erősítőbe legmegfelelőbb és legközelebb az eredetihez álló a TDA2030A . Én is ilyet tettem bele és bevált. A BEAG ( toroid 2 x 15 V ) tápján én szimmetrikusan 20,8 V-ot mértem terheletlenül. Terhelve ez 20V alá csökken. Az IC pedig az adatlapja alapján szimmetrikus 22V-os feszültséget is elvisel. Így nem szükséges az erősítő többi részébe átalakítást végezni.
Ez nem ujdonság, valamikor minden erösitövel elöfordult ez a procedura.
Rengeteget tanultam ebböl (több tucat erösitö megépitése alatt), és egyes alapszabályok átmentek lassan, de biztosan az ember vérbe, igy ma eszembe sem jutna másképp huzalozni az erösitöket....
Hát igen megnéztem ott tényleg van káosz,az enyém még csak az asztalon van,ami már kész ott figyeltem a kábelezésre amennyire bírtam,de pici maradt.
Sok erősítőt építettem már én is, és bátran állítom, hogy vannak olyan kapcsolások, aminek szinte tökmindegy hogy kolbászolod össze, csak legyen összekötve a föld azt jónapot, a kis VF3-asomba például közvetlen a trafó mellett ültek a végpanelek illetve a jelkábel is, mégsem szórta meg. Bővebben: Link Hát de ez?? Ez egy rontás ez az erősítő. Valami bermuda háromszög. Komolyan mondom, ilyen kényes kapcsolással még nem találkoztam. Ennek az se volt mindegy milyen zokni van rajtam..
A káosz azt az állapotot tükrözi, ahogy megkaptam. Hát volt vele meló. De nem lett tökéletes.Teljesen elcsendesíteni nem sikerült. Remélem te sikerrel jársz. Abban viszont biztos vagyok, hogy ez az egyik legkényesebb kapcsolás. Lesz vele melód.
Talán ahogy megtudtam mentoromtól reloop-tól az óriási erősítés miatt van.Ami már kész az nagyon jól szuperál csak előfokot nem tudok rátenni,de sebaj nem kap.
Még annyit amit a háttérbe látsz hangsugárzókat az tesla 4ohm 15w ne tudd meg mit kibír.A magas már cserés volt de a nagy az gyári még pedig kapott már A hozzászólás módosítva: Szept 25, 2012
Hogyhogy nem tudsz rá tenni előfokot? Dobozon belül egy tápról vagy egy teljesen független dobozon kívüli külön egységet sem?
Nagyon sötéten látod a dolgokat, ez egy tucaterősítő. A bemenete és a visszacsatolása ami kilóg a sorból. Tedd mellé Sixtek rajzát.
Ez egy más hangzást ad, amire ha szükség van, hát ki kell elégíteni. Szerk.: nem találom a fórumtárs hozzászólását, aki kimondottan erre esküszik, remélem beszáll a beszélgetésbe az érveivel. A hozzászólás módosítva: Szept 25, 2012
Sötéten hát... azok után ,amiken ez az erősítő átcibált engem.. húhhúú
Ha meglátom feláll a szőr a hátamon. Tényleg nem volt egyszerű. Még köbzolival agyaltunk rajta, hogy mit meg hogy csináljunk, akkor és ott kevés volt a normális ésszerű kábelezés. Mintha valami megszállta volna. Tényleg nem balfék amatőr hibák voltak elvétve, az az erősítő cefetül zavarérzékeny volt. Mái napig nem sikerült tökéletesen megoldani.Szerk: Erre a kapcsolásra esküszik? Hát én találkoztam már pár kapcsolással, de ez valahogy nem lett a szívem csücske. Persze tiszteletbe tartom más véleményét. Ez csak az én meglátásom. A hozzászólás módosítva: Szept 25, 2012
Ilyesmi velem is elöfordult (de nemcsak saját erölködö). Volt egy gyári, vagy 150W-s erösitö, az minden koncert után/alatt tönkre ment.
Fél vagonnyi tranzisztort cseréltem benne, aztán átépitettem - azután már soha többet nem ment tönkre, egy kicsit más lett sajnos a hangja is, de sok évig még szolgált aztán lett jobb....
Nem mert ha rákötöttem,szegény reloopot nyaggattam vele,ha letekertem a magas hangot tökig letiltott a védelem,most egy gyári előfokot akartam rákötni ezen meg a rádió szólalt meg igy feladtam.Keverőről megy ott nincs bibi.
Van egy ilyen sztorim, egy siva ppa800-as, amit 5x javítottam, mindig ugyanaz a panel ment el, és nem értettük, mert nem megsütve lett, hanem 20 perc halkan hallgatástól magától lefüstölt de úgy hogy ebből kétszer kilőtte a hangszórókat és a védelmet is! Végül egy totális felújítás lett a vége, a rossz panelom mindent kicseréltem, az utolsó szögig, a végén derült ki hogy panelhiba miatt elbillent az erősítő és táp ment a kimenetre
egy nyomorult panelhiba miatt. Konstrukciós hiba, mert a másik panelon is gyönyörűen kezdett kozmálódni ugyanott. Ő lenne az Szerk. A sztorihoz még hozzátartozik, hogy a felújítást követően menetzárlatos lett a toroid. Egy fórumtárstól szereztünk egyet, és azonnal el lett adva. Jókat mosolyogtam rajta. A hozzászólás módosítva: Szept 25, 2012
A kaland lényege, hogy egy 30V kimeneti feszültségű erősítőnek fehér ember nem választ 100k bemeneti impedanciát, mert az az összes búgáson kívül a saját kimenetét is összeszedi, ezzel oszcillátort alkotva magából. Éppígy hazárd dolog a bemenetről elhagyni az aluláteresztő szűrőt.
Akkor csak vérzik ez a kapcsolás nem? Egy kicsit.
Akkor ötlet?Te mit tennél?
A hozzászólás módosítva: Szept 25, 2012
Gondolom csökkenteni kellene a bemenő impedanciát, de ezzel együtt az érzékenysége is csökken, nagyobb kivezérlő jel kell majd neki. Már megjegyzem, én annó ezzel próbálkoztam, nulla eredménnyel.
![]() Én megmutatnám neki hogy milyen jó kalapácsaim vannak és , hogy milyen klassz matrica is lehetne belőle. (bocs mulattatom magam egy kicsit) A hozzászólás módosítva: Szept 25, 2012
Várom a beszámolódat, hogy rövidre zárt bemenettel mi a tapasztalatod.
Oké holnap megcsinálom,már elrámoltam mindenét de holnap többet tudunk
Kicsit úgy érzem mitha dejavu-m lenne, látom magam előtt mi fog történni.
Semmi gond, vagy megerősítést nyer a tapasztalat, vagy cáfolódik. Nem vagyonok forognak kockán
![]() Nem ezt a hozzászólást keresem, csak rábukkantam.
Azért nem kevésbe lenne mert 4db szeretnék építeni belőle,és az alkatrészek már megvannak.Az összes meghajtó,16 végtranyó MJ15024-25,bár ezt hihetetlenül olcsón szerzem,és minden más 4 panelre
Valami ehhez hasonló. Meglehet oldani egyszerűbben is pl. optóval, akkor bármelyik meglévő (akár szimpla 12V-os) védőáramkörhöz illeszthető, nem kell fél marék tranyó és 2W-os ellenállások sem. A leírtakat pedig fenntartom.
Arra gondolok, hogy nagyjából ugyanezeket jártuk végig, majdnem ugyanebben a sorrendben, persze sikertelenül.
Amit tudnék javasolni, az az, hogy Tedd bele fém dobozba, a trafót minél messzebb a paneloktól, ha tudod kerítsd körbe pc-táp dobozának anyagával, rövid vastag vezetékeket használj, a jel kábel fémhálós (nem réz!) árnyékolt kábel, a jel földnek semmi köze ne legyen a táp földöz, és a kábel minél messzebb menjen a trafótól is. Tehát jel bemenet csati, onnan a potikhoz, majd a panel bemenetre. A táp vezetékek rövid kábellel a graetzre, onnan sodorva a pufferekhez, itt alakíts ki egy csillagpontot, innen vidd a tápokat szintén összesodorva a panelokig. Ezek sokat segítettek nekem. A hozzászólás módosítva: Szept 25, 2012
Így van.
Kerestem az akkori beszélgetésemet, hátha többet tudok segíteni, de nem találom.
Akkor már félve írom hogy a 4 panelt, 2-2 hídba szeretném kötni,de lehet ez így elmarad ha nem változik,a gerjedés.
|
Bejelentkezés
Hirdetés |







Ha meglátom feláll a szőr a hátamon. Tényleg nem volt egyszerű. Még köbzolival agyaltunk rajta, hogy mit meg hogy csináljunk, akkor és ott kevés volt a normális ésszerű kábelezés. Mintha valami megszállta volna. Tényleg nem balfék amatőr hibák voltak elvétve, az az erősítő cefetül zavarérzékeny volt. Mái napig nem sikerült tökéletesen megoldani.
egy nyomorult panelhiba miatt. Konstrukciós hiba, mert a másik panelon is gyönyörűen kezdett kozmálódni ugyanott.
Nehéz ügy.... 






