Fórum témák
» Több friss téma |
A tüske+jumper jó megoldás lehet. Csak akkor fog szólni ha összekötöd.
Beraktam a tüskét és raktam rá jumper-t,de így meg viszont a hangszóró csak kopogó hangot ad ki,és mellette a hangszínszabályzó,a kivezérlésjelző sőt még a ventillátor sem indul el,csak meg meg mozdul.Olyan mintha bekapcsolna majd azonnal ki és ez folyamatosan.Ha lehúzom a jumper-t nem szól de minden kap áramot.Mi lehet a baj?
Tehetnél fel róla képet, sokkal könnyebb lenne.
Forrasztás felőli oldalon a két fekete pont csak festék,hogy a távtartó ne érjen a rézhez,de így is vezet ahol kell.
Hali!
Milyen tápról járatod? Nincs sehol zárlat? Festék nem tartalmaz fémet?
12V tápról megy,nincs sehol zárlat,a festékben elvileg nincs fém,de még ha lenne is nem számítana,mert a festék alatt végig réz van így ha vezetne is nem csinálna galibát szerintem.
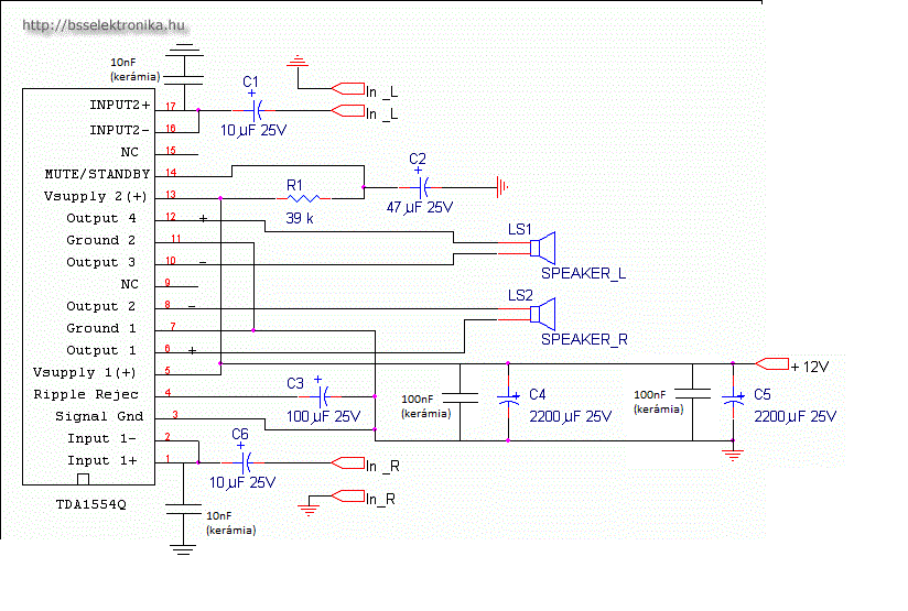
A két 330nF ill. a 100nF kondi mit csinál a kapcsolásban?
Ha más értékűt teszek bele mi történik?
330nf a bemenetre kell, csatoló kondi, 100nf pedig hidegítésre van. Nekem 330 helyett 220nF van, nem vennéd észre. A 100nf helyett nem érdemes mást tenni.
Azt gondoltam jobban kifejted, hogy milyen tápot használsz... Nem kicsi hozzá?
Ha meg van fém a festékben, akkor igen is számít, mert zárlatot okozhat... pont abból kifolyólag, hogy alatta réz van. Bár lehet hogy csak a homályos kép miatt, de úgy látom, hogy a festék hozzáér a hangszórócsati forrasztásához is a bal oldalt. Idézet: „No switch-on/switch-off plop” Reloop! Hogy is van ez? Mert nekem koppan. 14es láb Vp-n.
Hivatkozás. R1, D1, C3-ra lesz szükséged. A késleltetés R1-el arányos. Szükség esetén 100-200kohm-ra is növelheted.
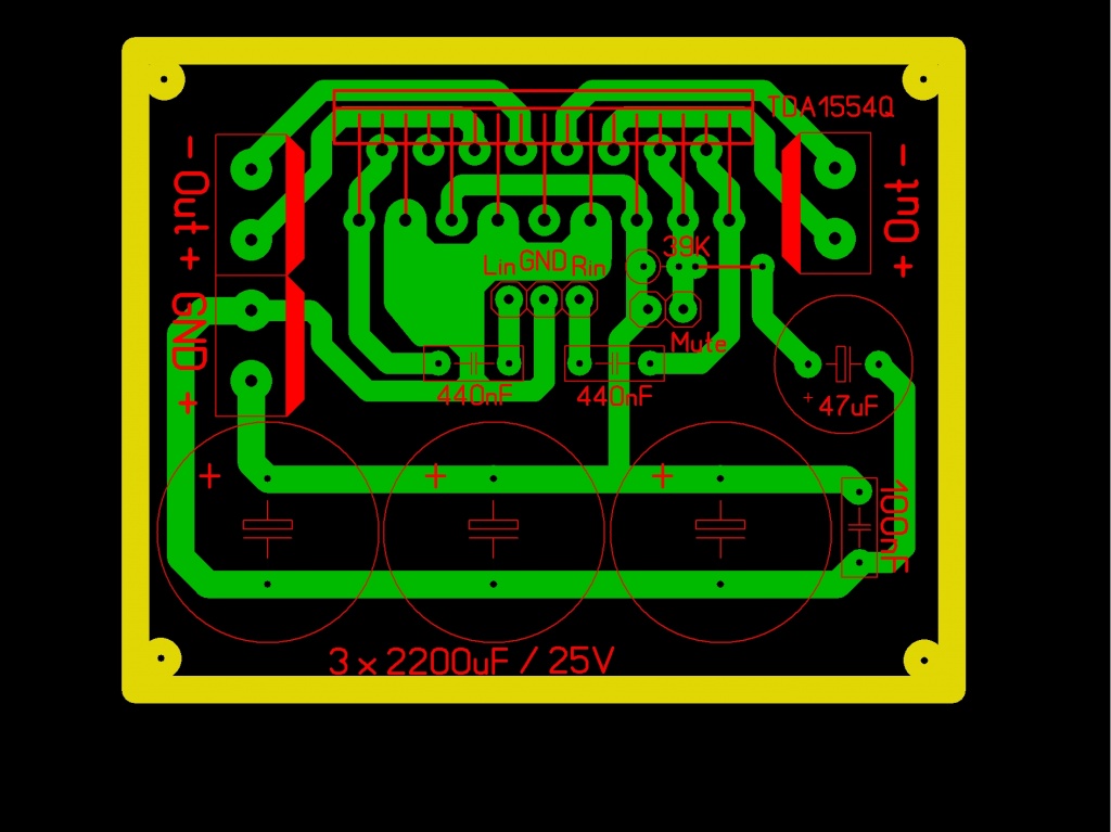
Hmm jól néz ki, át is rajzoltam a nyáktervemet
Átfutottam a TDA1554 gugli képtalálatokat. Egész szélsőséges RC tagok is vannak. Az R1 helyén 100k körüli potival belőném a szükséges minimális bekapcsolási némítás idejét, csak utána cserélném fixre.
1 másodperc már bőven elég idő, de nekem nem baj még ha 3 másodperc is lesz
Lényeg, hogy nem kell feleslegesen koppanásgátlót építenem.
Megépítettem RC taggal, kifogástalan! Nélküled képes lettem volna építeni hozzá koppanásgátlót.
Hello, ez az erösitö nagyon jol néz ki!! Egyszeru mégis nagyszeru. Azonban van egy kérdésem pontosan mekkora teljesitményt ad le igy és az ic milyen?
Szia! Nem nekem szólt de válaszolok. TDA1554Q végfok IC, mint a téma címe is mutatja és 4 Ohm-ra 2*22W-ot ad le 14,4 voltról. Én megépítettem és meg vagyok elégedve. Ilyen paneljaim vannak: Bővebben: Link
Van egy kicsit értelmetlen kérdésem... kezdö vagyok még egy kicsit, találtam egy nyákrajzot-és nem tudom hogy pontosan mit hova kell kötni- utollagosan bejelöltem a mellékletben lent lesz, jo lenne ha visszajeleznétek. elöre is köszi!! Ja és köszi a választ "accaboj"!
Na ez egy igazán szerencsétlen rajz ha engem kérdezel, vannak ennél sokkal jobb, bevált nyákrajzok. Küldök neked egyet ami biztosan működik: Bővebben: Link
Köszi a linket ez télleg jobb, egy kis alkatrészt nem értek a "mute" jelölést... oda mit kell tenni???
Ha szeretnéd a tápfeszültség meghagyása mellett némítani, akkor tegyél oda kapcsolót. Ha nem kell ilyen szolgáltatás, akkor kösd át.
Kis átlakítással (R1, C4) koppanás-mentessé teheted a bekapcsolást.
okok, azt szeretném még kérdezni hogy a 2 330 nF-os kondi az milyen fajta legyen??
A kérdéses kondenzátorok 63V-os, fóliák legyenek. Egy kicsivel lehet nagyobb kapacitású is: Bővebben: Link
köszi, még egy kérdésem, mekkora sztereo poti kell hozzá?
Sziasztok!
Az lenne a kérdésem hogy a hűtőbordát köthetem testre ha nincs szigetelve az ic-től?
Sziasztok.
Én is megépítettem a képen látható kapcsolást, de a zúgást és a különböző zajok szűrésére beraktam 4 kerámia kondit, 2 db 10nF-os kondit a jelbemenetekre azaz az 1,2 láb és a föld közé illetve 2db 100 nF kondit a betápnál a 2200µF kondikkal párhuzamosan. A képen megtaláljátok a módosítást. Nekem nagyon jól működik, raktam rá egy sztereo potit is.
Sziasztok!
Azt szeretném kérni tőletek hogy nézzétek meg hogy jól házasítottam-e Pedro kapcsolását a topicban található módosítással ami meggátolja a koppanástól. Válaszotokat előre is köszönöm! |
Bejelentkezés
Hirdetés |






Lényeg, hogy nem kell feleslegesen koppanásgátlót építenem.



