Fórum témák

» Több friss téma
Fórum » 555-ös IC-s kapcsolások
Lapozás: OK   111 / 191
(#) halasizs válasza proli007 hozzászólására (») Dec 20, 2012 /
 
Köszi! Vissza tettem, majd holnap próba a munka helyen.

Snap4.jpg
    
(#) proli007 válasza halasizs hozzászólására (») Dec 20, 2012 /
 
Hello! Jaj bocs! Jobb lett volna ha egyből lerajzolom.. üdv! proli007
(#) _JANI_ válasza halasizs hozzászólására (») Dec 20, 2012 /
 
Érdeles lenne az eredeti tápegység diódáit is kimérni! Lehet valamelyik dióda szakadt.
Ha gond, hogy az áramkör bekapcsoláskor is ad impulzust, akkor a RESET bemenettel is lehet blokkolni az 555-öst. ( RC vagy MMV-vel. )
(#) seventeen hozzászólása Dec 25, 2012 /
 
Üdv!
Egy olyan egyszerű kapcsolásra lenne szükségem ami:
Ha az egyik ágon folyik ill szakaszosan folyik (3-4másodpercenként) folyik 3V akkor annak hatására egy másik ágon átenged 12v-ot (1A).

Értelem szerűen, ha a 3V-os ágon mondjuk max 10s-ig nincs semmi akkor a 12V-ot is megszakítja.
Köszönöm az ötleteket előre is.
(#) kaqkk válasza seventeen hozzászólására (») Dec 25, 2012 /
 
A segédprogramok közt találsz 555 monostabil tervezőt avval kiszámolhatod az időzítésekhez az alkatrészek értékét . Az 555 indító bemenetére kell egy optocsatoló, ami a bejövő3 volt hatására gnd re viszi a bemenetet
A hozzászólás módosítva: Dec 25, 2012
(#) seventeen válasza kaqkk hozzászólására (») Dec 25, 2012 /
 
R: 27.27 KOhm
C: 100 uF
Késleltetés: 3000 ms

Ezek szerint, ha 3s alatt nem volt áram akkor megszakítja a 12V-ot?
De ha rövidebb idejű impulzus van az még gondolom beleszámít és zárva hagyja iletve annak hatására zárja az áramkört?
Milyen optocsatoló lenne jó?
Köszönöm.
(#) szsrobert hozzászólása Dec 25, 2012 /
 
Udv. Milyen kapcsolassal es mekkora aramkori ertekekkel tudom az 555ot a legrovidebb Dc tuimpulzusok leadasara birni?
(#) kaqkk válasza seventeen hozzászólására (») Dec 25, 2012 /
 
Ha maximum 3 s az ismétlődési idő , inkább egy kicsit hosszabb időzítést állíts be .Optónak szinte bármilyen tipus megfelel , legyen talán 4n35
A hozzászólás módosítva: Dec 25, 2012
(#) kaqkk válasza szsrobert hozzászólására (») Dec 25, 2012 /
 
A segédprogram neked is segít !
(#) seventeen válasza kaqkk hozzászólására (») Dec 25, 2012 /
 
Hogyha folyamatos áram van a 3V-on akkor végig zár az 12V- áramkör?
Hogy kéne kinézni a kapcsolásnak?
Megtudnád nekem szerkeszteni?


Ha egyszerűbb akkor azt is lehet, egy olyan kapcsolás kéne ami a folyamatos 3V-ot átengedi az impulzusokat (legyen az bármilyen hosszúságú) nem engedi.
A hozzászólás módosítva: Dec 25, 2012
(#) kaqkk válasza seventeen hozzászólására (») Dec 25, 2012 /
 
??? Mit enged ,hova?? Először döntsd el mit szeretnél , aztán megtervezzük .
A hozzászólás módosítva: Dec 25, 2012
(#) seventeen válasza kaqkk hozzászólására (») Dec 25, 2012 /
 
Ha 3V-os ágon pulzálás van akkor nem engedne a 12V-os ágon nem engedne át 12V-ot, viszont ha folyamatos a 3V-on az áram akkor igen - ez lenne a második megoldás, feltéve ha egyzerűbb megépíteni.
A 12V 0,5-1A között lenne.
(#) kaqkk válasza seventeen hozzászólására (») Dec 25, 2012 /
 
Ez így jóval bonyolultabb , erre már nem biztos hogy elég egy db 555
A hozzászólás módosítva: Dec 25, 2012
(#) seventeen válasza kaqkk hozzászólására (») Dec 25, 2012 /
 
A 3V-ra gondolsz?
- akkor értelem szerűen a 12V-megszakít feltéve ha már nem volt 3s óta

Ha a 12V-ra gondolsz:
Ott mindig lesz bemenet.

Úgy legyen ahogy egyszerűbb, ha az első az egyszerűbb akkor legyen az, az eredmény ugyanaz:
3s üresjáraton túl oldja a 12V-ot. Folyamatos átfolyáson átengedi, ennyi.
A hozzászólás módosítva: Dec 25, 2012
(#) vipera1997 hozzászólása Dec 25, 2012 /
 
Hello!Olyan kérdésem lenne, hogy NE555-el lehet e kivezérlésjelzőt építeni?köszönöm.
(#) kaqkk válasza seventeen hozzászólására (») Dec 25, 2012 /
 
Ezt a kapcsolást tedd az 555 monostabil indító bemenetére

opto.png
    
(#) seventeen válasza kaqkk hozzászólására (») Dec 25, 2012 /
 
Köszi szépen.
A multivibrátornál a 3-as láb, vagyis kimenetre rá kell kötnöm azt a T1-et, ha igen akkor mi az?
(#) kaqkk válasza seventeen hozzászólására (») Dec 26, 2012 /
 
Legegyszerűbb ha egy 12v os nyákrelét használsz az 555 kimenetén
(#) seventeen válasza kaqkk hozzászólására (») Dec 26, 2012 /
 
Mennyit fog enni a kapcsolás, meg a relé?
Ez a relé jó lenne?
A hozzászólás módosítva: Dec 26, 2012
(#) seventeen válasza kaqkk hozzászólására (») Dec 26, 2012 /
 
A monostabil 4-es lábánál mi az a karika, mit kell odatennem?
(#) kaqkk válasza seventeen hozzászólására (») Dec 26, 2012 / 1
 
Ne tegyél oda semmit (csak kösd a + tápra) az csak a reset bemenet jelölése .Hogy menyit fog enni ? Naponta 3Kg zabot és két kéve szénát Számold ki ! az 555 adatlapján megtalálod az áramfelvételét ,ehhez hozzáadod a relé számított áramát , és megszorzod a működés idejével .
A hozzászólás módosítva: Dec 26, 2012
(#) seventeen válasza kaqkk hozzászólására (») Dec 26, 2012 1 /
 
Ok, a relé amit belinkeltem jó lenne?

Most nézem hogy a monostabilnál nincs megadva a C2 értéke, azt is kihagyjam?
A hozzászólás módosítva: Dec 26, 2012
(#) kaqkk válasza seventeen hozzászólására (») Dec 26, 2012 /
 
Ha a meghúzási feszültsége egyezik a tápfesszel akkor jó , a c2-t ne hagyd ki ! Az értéke 10-100n közt bármekkora lehet .
(#) seventeen válasza kaqkk hozzászólására (») Dec 26, 2012 /
 
A minimum meghúzási érték egyiknél sem egyezik az nyilván kisebb 8,6-9V, a max 16-18v.
(#) kaqkk válasza seventeen hozzászólására (») Dec 26, 2012 /
 
A relén feltüntetett feszültségre gondoltam ha 12v van ráírva akkor jó
(#) thecyrus hozzászólása Dec 27, 2012 /
 
Tisztelt fórumozók!
Szeretnék egy kis segítséget kérni!
A kérésem a következő lenne:
Szeretnék egy olyan időzítő kapcsolást ami kb 5 sec-10 min ig állítható és egy kapcsoló indítaná el az időzítést, de oly módon hogy az idő letelte után sem lehetne újraindítani csak ha kis időre legalább tápelvétel lenne. Az indító lehet nyomógomb vagy kapcsoló. Egy a lényeg hogy az újraidőzítés csak akkor lenne lehetséges ha egy reset azaz kis időre megszűnne a tápellátás vagy be lehessen állítani hogy szintén 5 sec- 10 min ig ne indulhasson újra az időzítés.
A lényeg ha a nyomógomb bekapcsolva is marad vagy többször is impulzust kap akkor is csak a beállított ideig működhessen!
Alkalmazásban lehetőleg ne 555 vagy 556 szeretnék egy elvi rajzot! Szívesen várok minden ötletet!

Köszönettel és tisztelettel: thecyrus
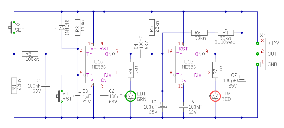
(#) proli007 válasza thecyrus hozzászólására (») Dec 27, 2012 /
 
Hello!
Gondolom ez valami indító egység lesz. A megoldás viszonylag egyszerű.
- Meg kell tárolni az első indító impulzust. Ez csak akkor törlődhet, ha a tápfesz megjön, vagy a Reset gombot megnyomják. Bekapcsoláskori törlő jelet, az R3 és C3 biztosítja. Ha C3-at rövidrezárjuk, akkor ugyan így törlés van. (De nem kötelező Reset gombot alkalmazni.)
- Reset után az első "időzítő" (mert most ugye tárolóként üzemel) kimenete magas szintű, zöld Led ég.
- Ha megnyomjuk a Set gombot, akkor a tároló visszabillen és indítja az Időzítő fokozatot. (Set nyomógomb lehet kapcsoló is, nem fog változni a működése csak annyiban, hogy ha úgy marad, a törlés után azonnal indítja az időzítőt..)
- A második fokozat a monostabil időzítő. Ennek idejét, C5-R6-P1 befolyásolja. Amíg az időzítés megy, az OUT kimenet magas szintű, és a piros Led jelez. (Természetesen Led-eket sem kötelező alkalmazni..)
üdv! Proli007
A hozzászólás módosítva: Dec 27, 2012
(#) Pintero hozzászólása Dec 28, 2012 /
 
Hogyan lehet rábírni az 555-öt ,hogy felfutóélre induljon el az időzítő?
(#) kaqkk válasza Pintero hozzászólására (») Dec 28, 2012 /
 
Optocsatolóval a legegyszerűbb 4n35 és társai Bővebben: Link
A hozzászólás módosítva: Dec 28, 2012
(#) Pintero hozzászólása Dec 28, 2012 /
 
Annyi kiegészítéssel még , hogy minden trigger jelnél újra indítsa a timert.
Következő: »»   111 / 191
Bejelentkezés

Belépés

Hirdetés
XDT.hu
Az oldalon sütiket használunk a helyes működéshez. Bővebb információt az adatvédelmi szabályzatban olvashatsz. Megértettem