Fórum témák
» Több friss téma |
Mielőtt kérdezel, a következő két dolgot ellenőrizd!
I. A helyes tápfeszültségek megléte.
II. A kimeneten van-e egyenfeszültség.
Élesztés.
Mi történik TL071-gyel? Az jFET bementű, ott aztán alig folyik áram.
Lehet a háttérben gerjedés és a mért feszültségek nem is szimpla DC-k? Gyanús, hogy minkét csatorna egyformán rossz. Valami árnyékolás, testelés nem szabadult el? Ha kiveszed az IC-t az R18...R21 feszültségosztó 0VDC-re állítja a kimenetet. Nagy bajra nem számítok. Remélem van azért izzó a hálózati biztosíték helyén veszély esetére
Úgy érted tegyek be az LM318p helyére TL071 et?
Nem szabadult, de a bemenet le van húzva földre. Nincs most sajna itthon a tesztelős izzós kábelem, akkor inkább nem veszem ki az ic-t. De akkor cseréljem ki 071 re?
Azt írtad első körben kipróbáltad TL071-gyel, de nem segített - innen az ötlet. Az IC2-nek sajnos nem elég gyors, könnyen gerjedés lehet belőle. A javaslatot inkább visszavonom.
Visszatérve az LM318-ra. Az adatlap szerint max. 500nA a bemeneti áram, ez a számított 1mA-től nagyon távol áll. Az IC hibásnak néz ki. Forrásnak találtam. Nem jó, USA raktár A hozzászólás módosítva: Dec 26, 2012
Szia!
Nem kell Ámerikába menni érte: Bővebben: Link
Az hogy P vagy N mennyire számít? Nem nagyon találok erre utalást az adatlapon, bár 2 félét találtam.
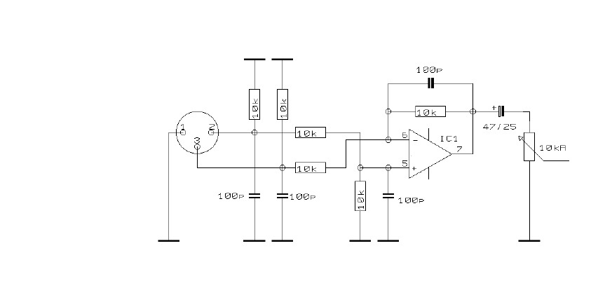
Sziasztok, kérnék egy kis segítséget tőletek, hogy lehet ezt a kapcsolást +-15V stabil táprol üzemeltetni. Én meg próbáltam bele tenni egy nagyobb erősítő bemenetének és gerjeszti a bemenetet. A válaszokat előre is köszönöm. Valószínű valamit nagyon el toltam, kísérletezni meg nem szeretnék mert féltem a végfokot.
Így megérted.
A hozzászólás módosítva: Dec 27, 2012
Ez így több sebből vérzik...
Idézet: „és gerjeszti a bemenetet” Búg? Több információ kellene. Például értetted-e azt a megjegyzést, hogy "+VB féltáp hidegítve?". Mert esetedben testre kötést jelent... De akkor az XLR csatlakozónál sem kell kondenzátor. Meg akkor ugye az XLR csatlakozót sem így kötjük be, ha például mikrofonról van szó... Ha meg mikrofonról van szó, akkor ez meg nem mikrofon erősítő...
Szia!
A tl071 et az előtte lévő ne ic helyére tettem, de az se hozott változást ezért lehúztam földre ennek az icnek a bemenetét és most úgy próbálkozom. Bent voltam ma a városban és nagy meglepetésemre Mikorvillban kaptam lm318p jelű ic-t Betettem kipróbáltam, ugyan úgy változatlan a jelenség. De nem értem. A gnd és az ic lába közt MOhm os állásban nem mérek semmit. Nem kellene annak a -1V nak rajta lennie? Az húzná el a kimenetet hogy ne menjen ki rajta 8 v? Gondolom most ez a baj hogy az lm azt hiszi hogy így a jó ha ő kienged 8v-ot mert nem érzi hogy a visszacsatolt kimeneti 0hoz ez sok. De hogy fogja így észre venni magát?
Azt a hidegítős feliratot, már valaki csak úgy belepaintelte.
Reméljük nem a szilveszteri bulira kell vele hangosítani...
Sziasztok!
Ebbe a kapcsolásba melyik az a két ellenállás ami a jel erősségét szabályozza.
Kipróbáltam lm318n -el is de semmi, kicseréltem az R11 47K-t és az R10 et 1K hátha. De semmi változás. Totál új ic-k ellenállások.
Sziasztok, én így kötöttem be és szimmetrikus vonal bemenet ként használtam volna. Lehet, hogy a tápfesz túl magas? Amúgy egész magas hangon fütyül énszerintem nem brum.
Sziasztok! Még mindig nem sikerült megcsinálnom az erősítőt.
Idézet: „A TDA2030-as panelen a J5 csatlakozóba a fehér illetve a piros vezeték helyén adj jelet! Meglátod jók-e a végfokok.” Ezt kipróbáltam, ad hangot az erősítő, csak még mindig halk, semmit nem erősít a jelen. Nem tudom mi lehet vele a gond, nem szeretném kidobni, mivel megállapítottuk, hogy az IC-k jók, és elektronikai szempontból jól működik. De valami gubanc mégis van. A hozzászólás módosítva: Dec 27, 2012
Neked mennyire halk az a halk?
Mit kötöttél a kimenetére? Miről adtál neki jelet?
Telefonomat kötöttem rá jack (3,5 mm) csatlakozóval az erősítőre. Az erősítőt meg rákötöttem egy hangszóróra. Nos, eredeti állapotában amikor felcsavartam max-ra a hangerőt és jó basszusos zenét nyomattam, faszán megrezegtette az asztalt. Mostani állapotában mikor max-ra rakom akkor hallható a zene, de kb úgy mintha telefonomon a minimum hangerőn játszanám le.
A hozzászólás módosítva: Dec 27, 2012
Ha a végfokpanelre menő szürke vezeték ami egy "árnyékolt kábel" -ben futó piros és fehér vezetéket leforrasztod a helyéről és a panelen lévő részt megérinted akkor borzalmasan elkezd berregni "figyelem hangos".
Ha ez oké akkor az előfokrészen azaz a potméterespanelen kell keresni a hibát.
Ez így van, ezt tapasztaltam.
A hozzászólás módosítva: Dec 27, 2012
A potméteres panel két részre osztható. Van az előfokrész és a hálózati kapcsolórész.
Nekünk most az előfokrész a lényeg. Nézd át a panelt nincs-e valahol zárlat vagy szakadás. Az előfokpanelt és a végfokpanelt összekötő szürkén kívüli két szál vezeték az előfok tápja ezt mérd meg mennyi és megvan-e egyáltalán.Ha az előfokpanel megkapja a tápot és el is jut a kis 8lábú ic-ig akkor sajnos valószínű hogy azt az ic-t kell cserélni. Idézet: „Ez eddig bíztató. A 8 lábú IC-re vajon eljut-e? A két nagy kondi közös pontja a test. Ide tedd az egyik mérőcsúcsot, a másikkal mérd meg az IC mind a 8 lábát. A pötty az egyes és az óramutató járásával ellentétesen van körbeszámozva. A 4-esen negatív, a 8-ason pozitív feszültséget kell tapasztalni, 10-17V körülit. A többi lábon 0V a várható érték.” Ezt már leteszteltük és annál az IC-nél minden rendben volt. Ezek szerint az előerősítő IC-jét kell cserélnem? A hozzászólás módosítva: Dec 27, 2012
És ilyen IC-t (4558d jrc) hol tudok szerezni? Vagy érdemes bele másfajtát vennem?
A hozzászólás módosítva: Dec 27, 2012
Bővebben: Link
Állítólag az a megfeleleője amit lehet kapni. Ez egy dual opa lenne. De szerintem egy sima tl072 vagy tl082 talán még az ne5532 is jó lehet bele csak a lábbekötéseket kell leellenőrizni hogy helyesek legyenek. Nem egy csúcsminőségű cucc ez hogy hiperszuper ic kelljen bele. A hozzászólás módosítva: Dec 27, 2012
Köszönöm! Holnap megpróbálok beszerezni egyet valamelyikből.
Most néztem az ne5532 csereszabatos vele.
Csináld meg rendesen akkor így..
De még mielőtt beszerzem, elképzelhető, hogy más hibásodott meg? Vagy nagyjából már mindent leellenőriztünk? (kondenzátorokat lecsekkoltuk; ellenőriztük, hogy az áram mindenhova eljut-e)
Hacsak nem valami banális hibát követtél el az átdobozoláskor akkor részemről csak erre tudok gondolni.
Köszönöm szépen meg próbálom. És ez +-15V stabil tápról üzemelhet így ?
|
Bejelentkezés
Hirdetés |












