Fórum témák

» Több friss téma
Fórum » Akkumulátor töltő
 
Témaindító: josephx, idő: Jan 18, 2006
Lapozás: OK   123 / 309
(#) Davidson18 válasza Gery78 hozzászólására (») Dec 14, 2012 /
 
A bajom az hogy nyáron is ezt csinálta...ax indito kabel ki lett merve és elvileg ott nincs veszteseg...de megis nehezen forgatja át...egyebkent a motorban van valami dinamo szeru és az tölt...már harminc eves a gep de nem akarok indító motort cserelni...
(#) Tomica hozzászólása Dec 18, 2012 /
 
szia! van egy házilag épített akku töltöm! de nagy feszültséggel tölt, és kellene hozzá egy feszültség szabályozó elektronika! potméteresre gondoltam, de ha van jobb ötleted jöhet az is! nem kell nagyon bonyolult, de jó legyen! köszönöm előre is
(#) pucuka válasza Tomica hozzászólására (») Dec 18, 2012 /
 
Nem az a lényeg, hogy mekkora feszültséggel tölt, hanem hogy mekkora árammal. Tehát a töltőáram szabályozását oldd meg, mondjuk nagyáramú állítható áramgenerátorral.A töltő áramot akkor szakítsd meg, amikor az akkumlátor feszültsége elérte a töltési végfeszültséget. Kapcsolásokat találhatsz a sok töltős topikok akármelyikében, proli007 tollűából, azokból meríthetsz ötleteket a sajátod átalakításához.
(#) danodano hozzászólása Dec 22, 2012 /
 
Sziasztok!

Akku töltőt szeretnék készíteni 55 illetve 90Ah kapacitású akkuk (hagyományos autóba való) töltésére. Tehát ami fontos, hogy szabályozható legyen a töltőáram és hogy autómata legyen. Nézegettem a kapcsolásokat itt a fórumon, de olyan sok van, hogy nem tudok dönteni. Kérlek mutassatok általatok használt jól bevált kapcsolásokat.
(#) proli007 válasza danodano hozzászólására (») Dec 22, 2012 /
 
Hello!
Ha szabályozhatót és automatát szeretnél készíteni, esetleg építsd meg ezt. (A huzalozási rajzon, a tirisztorra menő három csatlakozási pont (1..3), és az előlapi kis panel bekötési pont, sajnos fordított sorrendben van. De ha a kapcsolási rajzot is nézed, akkor látható a bekötés.)
üdv! proli007
(#) danodano válasza proli007 hozzászólására (») Dec 22, 2012 /
 
Nagyon korrekt kis kapcsolás. Összeszedem hozzá az alkatrészeket és megpróbálom.
Köszönöm szépen!
(#) danodano válasza proli007 hozzászólására (») Dec 22, 2012 /
 
Hirtelen még egy olyan kérdésem lenne, hogy ha 9-10A max töltőáramot szeretnék elérni, akkor melyik alkatrészek értékén kell változtatnom? Vagy szerinted elég az 5A egy 90Ah-s töltéséhet is?
(#) apszika hozzászólása Dec 22, 2012 /
 
Üdvözlet mindenkinek!
A következőben szeretném a segítségeteket kérni. Tegnap vettem egy töltőt, amit ha áram alá helyezek folyamatos zizegő hangot hallat magából, mint pl. mikor egy kapcsolót átkapcsolsz egyik állásból a másikba, de félúton megakasztod, és elkezd sisteregni, zizegni. Ha a töltőt a hátára billentem akkor megszűnik ez a zizegés. Ha visszatetszem a talpára akkor megint rákezdi. Ez normális működése az eszköznek, vagy ez korai elhalálozáshoz vezethet? Válaszotokat előre is köszönöm, és ha nagyon butát kérdeztem sorry, nem vagyok egy elektronikai zseni
(#) Remci válasza danodano hozzászólására (») Dec 22, 2012 /
 
Szia!

Meg lehet csinálni nagyobb áramerősségre is, csak az a lényeg hogy a diódák és a tirisztorok elbírják a tervezett áramot, valamint a trafó is bírja ezt az áramerősséget. Azonkívül a shunt ellenállással 2,5A kimenő áramonként 0,22 ohmos ellenállást kell párhuzamosan kötni, hogy végáramon 0,5V essen rajta. Én is megcsináltam és jól működik. Van ennek egy automata visszakapcsolású változata is, azt is meg szeretném csinálni, csak a panelrajzot módosítani kell hozzá és még odáig nem jutottam el
(#) danodano válasza Remci hozzászólására (») Dec 22, 2012 /
 
Köszönöm a válaszodat!
(#) proli007 válasza danodano hozzászólására (») Dec 22, 2012 /
 
Hello!
A kapacitás tizedénél általában nem érdemes nagyobb árammal tölteni az aksit. (Maximum csak ha hirtelen életre akarod kelteni.) A 0,1ohm-os Shunt ellenállással érdemes még egyet párhuzamosan kötni (0,05ohm lesz) és természetesen a trafót, a diódákat, és a tirisztorokat kell a növelt áramhoz méretezni.
( Nem írtam, de a 8..9V-os kis segédtekercsnek is a főtrafón kell lenni, mert arról veszi a kapcsolás a szinkronjelt. Mivel a vezérlés fázishasításos, fontos a szinkron fázisa.)
üdv! proli007
(#) proli007 válasza apszika hozzászólására (») Dec 22, 2012 / 1
 
Hello!
Ha a "hátára fordítod" és elhallgat, akkor vélhetően csak a trafó lemeze(i) zúg. Ha kinyitod meg lehet vizslatni, mikor mi zúg benne. Vagy nincs jól impregnálva a lemez, vagy a trafót összefogó csavarok, esetleg nem kellő képen vannak összehúzva, vagy túlságosan is.
Ha nincs gyakorlatod szerelésben, óvatosan járj el, mert belül hálózati feszültség alatt álló pontok lehetnek! (Persze ha van akkor is.)
üdv! proli007
(#) peter002 hozzászólása Dec 24, 2012 /
 
Sziasztok!

Véleményt és tanácsot szeretnék kérni, hogy ezt az automata autó akkumulátor töltőt érdemes lenne-e megépíteni? Kapcsolási rajz
Trafónak egy 2x17V 2x3A toroidot használnék, úgy, hogy párhuzamosan kötném a szekundereit az áram miatt (1x17V 4-5A-est nem találtam).
Az első linken van panelterv, de én azt újra terveztem, mert nincs rajta az egyenirányítás. Pufferelés kell-e, ha igen kb. hány microfarad?
Ha valakinek van a működéséről tapasztalata ne kíméljen!
A hozzászólás módosítva: Dec 24, 2012
(#) reddot hozzászólása Dec 26, 2012 /
 
Szevasztok!
Ehhez mit szóltok?
(#) proli007 válasza peter002 hozzászólására (») Dec 26, 2012 /
 
Hello!
Hogy érdemes-e, azt döntsd el Te! Vagy olvass vissza fórumon, több variációban szerepel.
Mindenesetre puffer kell, de a D1 dióda után, a 100nF-al párhuzamosan. 10..220µF megfelelő lehet.
üdv! proli007
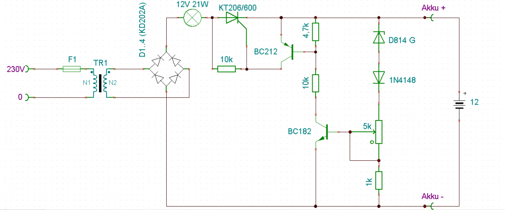
(#) proli007 válasza reddot hozzászólására (») Dec 26, 2012 1 /
 
Hello! Hogy a 10k várhatóan nagy lesz a KT gyújtásához. üdv! proli007
(#) reddot válasza proli007 hozzászólására (») Dec 26, 2012 /
 
Köszi!
(#) kara válasza B.I hozzászólására (») Dec 29, 2012 /
 
szia!

-R1 helyére autó izzó: pl12v 21w és lehet méricskélni sima aksival
(#) Tomi94 hozzászólása Dec 29, 2012 /
 
Sziasztok!
Nyár végén építettem egy kis hordozható beépített erősítős hangdobozt kirándulásokhoz, sátrazáshoz, mindenesetre hálózatfüggetlen használatra. Így vettem hozzá egy 12V, 7.2 Ah-s akkut, ilyet, ami ezen az oldalon is van. (Ez elvileg robogó akkunak is megfelelő.) Mivel nyár végére lett kész, az erősítő meg jó ha 10W-os, ezért a nyár végi és ősz eleji használattal együtt kb. október végére merült le először. (Amikor megvettem, fel volt töltve.) Ismerős javaslatára autós akkutöltővel töltöttem fel, ez gyakorlatilag egy trafós 12V-os tápegység, szabályozható kimenet nélkül. Na most, ekkor kb. 3 órát használtam, azóta fűtött helyen, szekrényben állt. Most elővettem, mert hétfőn kellene, és megint gyengének éreztem (nem volt jó hangerő), így feltettem újra arra a töltőre. A csatlakozások végig jók voltak, de a tápon levő műszer nem jelzett egyáltalán töltőáramot! Így hagytam egy órára, de nem változott semmi, és most sincs benne töltés rendesen. Az erősítővel is kb. 10 voltra esik le a feszültség, de pl. egy 20W-os halogén izzót rákötve (12V-os) 1,6V-ot mértem rajta! Lehet, hogy azzal a töltővel sikeresen tönkretettem az akkut?
(#) proli007 válasza Tomi94 hozzászólására (») Dec 29, 2012 /
 
Hello!
Előferdülhet.. Mert egy sima G.K. töltővel is lehet tölteni, ha sorba kötsz vele egy megfelelő izzót, amivel a töltőáram nem nagyobb, mint a kapacitás tizede. (jelen esetben 720mA) Így a várható töltési idő kb. 12..13óra lenne. Természetesen felügyelet mellet töltöd, vagy is figyeled a kapocsfeszültséget, és ha az eléri a 14,5V-ot (vagy ami rá van írva az aksira ciklikus üzemben) leválasztod a töltőről.
De próbáld meg egy kb. 40-50 fokos vízbe betenni néhány órára, ha visszahűlt, tölteni. Hátha magához tér cseppet. Várhatóan teljesen jó már nem lesz. Meg lehet próbálni nagyobb feszültséggel, kis árammal is, ha nem megy. Mert ártani már nem igazán tudsz neki..
Tárolni talán 6..10 fok között érdemes, de feltöltve. Majd alkalmanként ciklikusan kisütni és feltölteni. De óvakodni a mélykisütéstől..
Sajnos a gyártók nemigazán árulják el, a gyártási időt. Az pedig nem mindegy meddig áll raktáron eladás előtt, mert az élete így is úgy is telik..
üdv! proli007
A hozzászólás módosítva: Dec 29, 2012
(#) dejoe hozzászólása Dec 29, 2012 /
 
Sziasztok!
Van egy müködő orosz töltőm, tirisztoros. Lerajzoltam a kapcsolási rajzát. Megnézné nekem valaki, hogy müködőképes-e igy ahogy lerajzoltam és leirná nekem a müködését, kezdve onnan, hogy ha ráteszünk egy lemerült akksit, akkor ... mi történik? Min keresztül gyujt be a tirisztor stb.
Köszönöm fáradozásotokat.

tir.jpg
    
(#) proli007 válasza dejoe hozzászólására (») Dec 29, 2012 / 1
 
Hello!
Ez így egy kicsit hosszadalmas. De..
- A tirisztort gyújtásszög vezérlő jelet kap. Vagy is fázishasítással működik.
- A T2 és T3 egy PUT kapcsolás. (Ez tulajdonképpen helyettesít egy UJT kétbázisú diódát.) Ez nem más, mint egy relaxációs oszcillátor. Az R8-R5-ön keresztül töltődik a C1 kondi. Ha a kondi feszültsége elérte az R9/R10 feszültségosztó feszültségét, akkor mind két tranyó kinyit, és a C1-ben tárolt töltést a tirisztor Gate-re süti. Ettől kezdve a tirisztor gyújtva marad, míg a trafó egyenirányított feszültsége magasabb az aksinál. (Alaphelyzetben ohm-os terhelés esetén a félperiódus végéig folyna az áram.)
- A zénerdiódán az egyenirányított kétutas feszültségből trapéz jelet készít. Amikor nullátmenet van a trapézjel nullára esik, és a C1 mindenképpen kisül. A konci feltöltése a félperiódus elejével indul. Mivel R5 potméter, így a kondi töltőárama szabályozható. Vagy is hogy előbb vagy később érje el, az R10 ellenálláson eső feszültséget. Így a gyújtás pontja az R5-el és ezzel a töltőáram változtatható.
- A zéner dióda előtét ellenállása az R1. A T1 tulajdonképpen a zéner áramát "kapcsolja". Ha nincs zéneráram, nem működik a gyújtás. Ha van. megy. A T1 tranzisztor az R3/R4 bázisosztójával figyeli az alksi feszültségét. Ha az osztó feszültsége nem éri el, a tranyó bázis-emitter küszöbfeszültségét (kb. 600mV) akkor a tranyó nem ad áramot a zénerre. Vagy is ha az aki feszültsége nincs meg, vagy fordítva tettük a töltőre, nem gyújt a tirisztor.
- Gyanítom, hogy az R2-vel soros dióda Led, és jelzi ha az aksi helyes polaritással a töltőn van. (Más értelmét nem igazán látom.) Az "aktív kimenet" pont rövidrezárásával, aksi nélkül is lesz töltőáram. Hogy ez miért kimenet, azt nem tudom. De akár csatlakoztatható is oda valami.
- Minden esetre a töltőben csak töltőáram szabályozás (vezérlés) van, töltésvég lekapcsolás-jelzés nincs.
Nos ennyit látok, Szerintem a kapcsolás működhet.
üdv! proli007
(#) Tomi94 válasza proli007 hozzászólására (») Dec 29, 2012 /
 
Üdv!
Az akkut a rányomott kód szerint 2009. február 21-én gyártották. Nem raktárról vettem egyébként, hanem csak ,,újszerű" állapotban, azaz egyszeri feltöltés-lemerítéssel, miután kiderült, hogy az eredetileg neki szánt célra nagyobb kellene.
Az akkura egyébként kerek 12V van írva, egyéb adatok: a kapacitás, és a gyári szám, más nincs rajta. Ha jól emlékszem, a töltő műszere legalább 2 ampert mutatott... Ezek alapján 10..12 ohm előtét kellett volna elé.
(#) dejoe válasza proli007 hozzászólására (») Dec 30, 2012 /
 
Köszönöm.
Azért is érdekelt a müködése, mert pár dolgot furcsának tartottam.
A töltőáram sohasem csökkent le 2A alá, ez azért kicsit durva. 4 A-rel kezdem a töltést, és lassan állitom max-ra a potmétert, ahogy töltődik az aksi.
Mikor rajzoltam persze méregettem is, fesz-mérő, oszcilloszkóp.
A potmétert állitgatva az aksi negativ pólusán nagyobb fesz. volt mint a trafó egyenirányitott feszültsége mégis folyt töltőáram, ilyenkor nem kellene a tirisztornak leállnia?
Az aktiv kimenet ki van vezetve a töltő hátoldalára egy furcsa foglalatra/furcsa mert orosz/,foglalat mellé irva aktiv nagruzka és akkumulátor, battery vagyis elem.
A dióda nem LED, az ott egy üveg dióda.
(#) proli007 válasza dejoe hozzászólására (») Dec 30, 2012 /
 
Hello!
"A töltőáram sohasem csökkent le 2A alá, ez azért kicsit durva."
Miért lenne furcsa. Ez egy mezei gépjármű aksitöltő. De 2A alatti árammal nem is sokra lehet menni.
"aksi negativ pólusán nagyobb fesz. volt mint a trafó egyenirányitott feszültsége mégis folyt töltőáram"
A tirirsztor tudja a dolgát. Ha anódfeszültsége nullára csökken (vagy alá) lezár. Mivel nem zárt le, nem lehetett az, amit állítasz. Egyébként honnan lenne nagyobb feszültség az aksiban, mint amit a trafó ad? Hiszen a trafóról töltődik.
"aktiv nagruzka" "A dióda nem LED"
Sajnos én nem tudhatom az orosz tervező szándékait. Amit mondok vagy állítok, azt csak a kapcsolási rajz alapján teszem..
üdv! proli007
(#) dejoe válasza proli007 hozzászólására (») Dec 30, 2012 /
 
Szia!
Ez igy tiszta és logikus amit irtál, lehet, hogy valamit nem jól mérek mert ez a forditott polaritás engem nagyon megkavar.
Tehát: A középleágazáshoz viszonyitva mérek - ez az akku pozitiv sarka.
4 A-es töltőáramnál akku: - 15,2 V trafó után: - 13,2 V
2 A-nél akku: - 14,7 V trafó után: -13,8 V
kb. 0,5 A-nél egyezik a két fesz. Ez alatt az akku-é kisebb mint a trafó után.
Potméter minimális állásában: akku: - 13,5 V , trafó után: - 15 V
Ezeket az értékeket most mértem.
A 2 A-es maradék töltőáramot azért tartom furcsának, mert ha az akkumulátor feltöltődött ideális esetben le kellene szabályozódni a töltőáramnak ettől kesebb értékre.

(#) proli007 válasza dejoe hozzászólására (») Dec 30, 2012 /
 
Hello!
- Ne műszerrel mérj, hanem szkóppal. A váltónak van csúcsértéke..
- Írtam, hogy csak az áramot állítja a poti, vagy is nem kapcsol ki senki.
De egyébiránt mit vársz, 3 tranyótol? Savazza is fel az aksit?
üdv! proli007
(#) dejoe válasza proli007 hozzászólására (») Dec 30, 2012 /
 
Ok, leesett végre.
Egyébként néhány napja nézegettem egy tirisztoros töltő kapcsolást amiben volt feszültség figyelő áramkör is. Most megkeresem és a te leirásoddal már jobban megértem.
Köszönöm a segitségedet, nagyon sokat segitettél és ezt komolyan mondom és BUÉK!
(#) proli007 válasza dejoe hozzászólására (») Dec 30, 2012 /
 
Hello! Örülök, hogy segíthettem, BUÉK neked és mindenkinek! proli007
(#) pumoka hozzászólása Dec 31, 2012 /
 
Mindenkinek BUÉK!!!!!!!!
Következő: »»   123 / 309
Bejelentkezés

Belépés

Hirdetés
XDT.hu
Az oldalon sütiket használunk a helyes működéshez. Bővebb információt az adatvédelmi szabályzatban olvashatsz. Megértettem