Fórum témák
» Több friss téma |
Fórum » JLT-02 analóg forrasztóállomás
Te a soros bekötésre gondolsz, ott tényleg számít a trimmer értéke (soros kép).
De a te rajzodon függetlenül van a két trimmer, párhuzamosan. Mind a kettőn be tudsz állítani egy-egy feszültséget, és ezen két feszültség közötti értékre kötöd rá a potmétert. Hogy itt mekkora a trimmer értéke az mindegy, mert akár 1k-s trimmerrel is be tudod állítani a feszültséget 0-12V-ig a trimmer kimenetén. Ha 100k-at teszel bele, azon is ugyan így be tudod állítani a kívánt feszültséget. Lényegében úgy néz ki, mint a párhuzamos02 képen. Annyi van, hogy a potival össze van kötve a két feszültség osztó és emiatt ha egy egyik osztó értékeit változtatod, akkor változik a másik osztó értéke is. Ettől még be lehet állítani mindkettőt, csak játszani kell vele. Tehát mikor állítasz az egyik trimmeren, akkor utána kell állítani a másikon is. Ha a potmétert nagyobbra a trimmereket pedig kisebbre választod, akkor ez a hatás sokkal enyhébb lesz. (poti pl. 100k, trimmer pl. 10k) Ha van még kérdésed írj. A hozzászólás módosítva: Jan 4, 2013
Nem jól értelmeztem a rajzot. Basszus, de szégyen :-/ Az általad mellékelt rajz alapján fesz osztó hidat képez a 3 poti. Így már sokkal tisztább! Köszönöm a segítséget. A trimmerek értékét csökkentem akkor, az olcsóbb is, mint másik potit venni.
Maneto: köszönöm a Te segítséged is, valahol a topicban olvastat a hőfokhoz tartozó fesz értékekről. Splanom van, szimulátorom nincs, de majd keresek neten. (Volt egy jó öreg 3-as verziós krekkelt Electronic workbench-csem, de évek óta nincs meg.)
Átnéztem és minden rendben.De még mindig túl fűt.
Elkészítette ugyan ezt a pákát egyik barátom neki is ez a gondja,nem kapcsol le.
Akkor a masodik hsz-m lehet ervenyben.
Megpedig: Van egy olyan sanda gyanum, hogy: - vagy nincs mit osszehasonlitani a referenciaval - vagy a a referencia fesz olyan magas, hogy azt a thermoelem meg erositessel sem tudja elerni/produkalni. A hozzászólás módosítva: Jan 10, 2013
Szia!
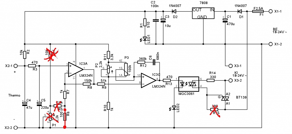
Ennek a kapcsolásnak működnie kell. Biztos, hogy váltót kap az áramkör? Ha igen, akkor győződj meg arról, hogy minden alkatrész értéke biztosan jó-e! Ha beépítéskor nem mérted meg az alkatrészek értékeit, akkor forraszd őket ki, mérd meg, ha jó akkor ültesd vissza, ha nem, cseréld őket a jó értékűre! Különösen kritikus R7, R8 értéke. Ez határozza meg az az IC3A erősítést. R4-et, P1-et, R5-öt vedd ki! Nincs rájuk szükség. R6-ot forraszd ki és tegyél be helyette rövidzárat! R15-öt forraszd ki, arra sincs szükség. BT137-139-et használsz? Illetve biztos, hogy triac-ot építettél be? Ez a kapcsolás egyszerű, mint a faék, ennek mennie kell!
Az egyszerűbb beállítás miatt én inkább mégis a soros osztó tagnál maradok...
Ez a kapcsolás mennyire érzékeny a nyáktervezésre?
Az miért lenne egyszerűbb?
Azt hiszem még Te írtad, hogy a párhuzamos osztókört körülményesebb beállítani, mert elhúzzák egymást, és könnyen negátba is fordulhat, hogy fordítva szabályoz.
Valakinek írtad, szóljon ha be akarja állítani, mert akkor adsz számára valami irányadót, mert különben fél óra msn-ezés lenne a beállítási segédlet.... Bocs ha pontatlanul idéztem, de ilyesmi rémlik. Ezért gondoltam a soros osztóra.
Azt írtam, hogy a párhozamosnál van ilyen jelenség, de azt nem, hogy a sorosnál nincs.
Mert ott is ugyanúgy van. Ha az egyik trimmert állítod, akkor elmegy az egész feszültség osztás.
Jelenleg is használok solomon pákát, ami kék gumis. 12V-ról hajtom, így nem fűt túl, és ha lassan is, de fel fűt annyira, hogy az ónt meg tudja olvasztani, és forrasztani tudok vele megfelelőkötési szilárdsággal. Visszaolvasva hozzászólásod, végeztem egy kis kísérletezést.
12V-os fűtő feszültség mellett 17mV hőelem feszültséget mérek. Azt még nem számoltam ki, hogy ehhez mekkora hőmérséklet társul. A kísérlet abban állt, hogy elvileg 0°C-os vízbe tettem bele a hegy nélküli pákát. (Azért csak elvileg 0, minthogy a jég olvadási pontja 0°C, és vízbe téve jókora darab jeget, megvártam amíg a jég elolvad a vízben. Így a víz hőmérséklete elvileg 0°C kell hogy legyen.:rolleyes Két dolgot tapasztaltam: a 0°C hőelem polaritása megfordul, és drasztikusan leesik a feszültsége, uV-ra. 0,3uV-ot mértem. Valamint kb. 34°C körül van a 0V-os pontja. Elvégeztem az ellenkező mérést is, forrásban lévő vízbe tettem bele. Ez ugye 100°C egész biztosan. Vártam egy kis időt, a hőtehetetlenség miatt, addig is hagytam a vizet forrni. Majd mértem, amíg a mérési érték meg nem áll, ami 2,4mV-on állt meg. Ebből adódóan a 200°C-hoz 4,8mV, az 500°C-os 12mV kellene hogy mérhető legyen. *Ha lineális változást feltételezek. Ezekkel az eredményekkel több gondom is van! A kalkulált 500°C-os U érték alatta van a 12V-os csúcshőmérséklethez tartozó U értéknek! Másrészről az általad írt értékpárokkal sem egyeztethető össze. *Az általad közölt értékeket vissza osztottam szoroztam, és megállapítottam, hogy a hőelem feszültség változása lineáris. Ennek alapján kalkuláltam én is a 200 és 500 fokos értékhez tartozó hőelem feszültséget, amiknek helytállóaknak kellene hogy legyenek. Ez valós értékek. Méretezzem erre az osztó kört?
Nem...
Mivel a meleg-pont és a hideg-pont közötti hőmérséklet adja a feszültséget, így amikor forró vízbe tetted, de a csatlakozója mondjuk 20 °C-on volt, akkor a kettő különbségéhez (80 °C) tartozik a 2,4mV.
Na ezt még átgondolom, meg töltöttem le egy jó kis hőelemes pdf leírást, majd átolvasom azt is, és ha nem tiszta kérdezek még.
Köszönöm a gyors reagálást ismét! Jól eső érzés megtanulni valamit ami totál rejtély volt előttem!
Szia!
Megkaptad a választ vzoole-tól. A K-elem lineáris. (vagy legalábbis majdnem, de vehetjük annak) Sikerült előkotornom a feszültségtáblázatot. (lásd melléklet.) A kék és a sárga szilikonos pákában némileg eltér a K-elem. Más-más feszültséged ad az egyik, mint a másik. Azt mindig elfelejtem melyik adja a nagyobb a feszültséget. Nekem a sárga nyelű van.) A 12V szerintem elég kevés egy ilyen pákának. A vezérlő egyébként már megy? A hozzászólás módosítva: Jan 18, 2013
Szia.
Éppen most készülök ezt megépíteni. A rajzon lehúzott ellenállások és potik nem kellenek? Mekkora trafó kell hozzá? A hozzászólás módosítva: Jan 19, 2013
Szia!
Igen, így van! Azokra nincs szükség! Egy 24V 2A-s trafó kell hozzá. Tapasztalataim szerint elegendő egy 20V-os 1,5A-s trafó is. Szerintem azért jobb a kisebb (kb 20-22V - 1,5A-s trafó) mert igazából csak a felfűtéshez kell a nagy áram. Ha egyszer elérte a beállított hőfokot, akkor csak a hőfok szinten tartásához kell az áram, ami nem túl nagy igénybevétel. Én egyszer használtam egy terheletlenül 26V 3A-s trafót. pokoli gyorsan felfűtött, de a beállított hőfokot mindig túlvitte vagy 10-15 fokkal, a fűtőszál tehetetlensége miatt. Szerintem ezért jobb az alacsonyabb feszültségű, és kisebb áramú trafó. Kicsit később fűti fel a pákát, de a hőfokot jobban a beállított értéken lehet tartani. (szerintem). Jó munkát az építéshez!
Olvasgattam én a hsz-em előtt egy termoelemes doksit, csak nem igazán tudtam értelmezni, hogy miként valósul meg a hideg, meleg pont differencia feszültsége.
Akkor mikor 0 feszt mérek a hőelemen, akkor egyenlő hőmérsékleten van elvileg a két pontja? És a csatlakozón a tuhel csatlakozót lehet érteni, vagy a hőelem kivezetését? Mert mint írtam 34 fokos vízbe téve nem mértem rajta feszt, de kizárt, hogy a mérési pont is 34 fokos lett volna. bocs ha hülyeséget kérdezek, de alább indoklom miért, és kell hogy hülyeséget is megkérdezzek, hogy tisztán lássak. magneto:Nem, a vezérlő egység nem megy még, ha a menés a megépítést takarja. A működését értem. Nekem van műszerész végzettségem, egy tanfolyam keretében végeztem el. Ez bár meglehetősen kevés, de az alapok könnyebb megértéséhez jól jön. Ezért várok még a megépítésével, hagy lássam át teljességében, és ha kellő autentikus vagyok a témában, már könnyebben tudom a magam elképzelésére formálni. Kissé el akarok mélyedni a tirisztorok lelkivilágában is. Most tudtam, tanultam meg azt is, hogy miért van az eredeti kapcsolásban két triack, és miért az utánépítettben egy opto és egy normál rtiack. Telepítettem EWB-t, szimulálgatok majd, figyelem mi miként változik. Jobb itt hülyeséget írni, kérdezni, mint hülyeséget építeni, és elfüstölni egy marék alkatrészt. Ha valamit feltétlen forrasztani kell, arra jó most a 20V-os táplálás. Nem kevés neki. Ráadásul 1A-es a trafó, kicsit melegíti is a páka, de kéz melegre csak. A táblázatot nem teljesen értem hogy kell olvasni. Nagy nehezen rájöttem, hogy a függőleses első sor a hőmérséklet, a hozzá tartozó vízszintes a fesz értékek. De mit jelent a felső vízszintes 0-10-ig és 0-10-ig lévő számozás? A hozzászólás módosítva: Jan 19, 2013
Itt a multiméter lesz a gyenge láncszem, nem pontos és/vagy összeszed egyéb zavarokat is.
A linkre: Na igen... Volt már szó róla, hogy nem orvosi készülék, és akár 10 fok eltérésen sem múlik emberi élet...
Nem tudom hogy itt a HE fórumon vagy máshol, de láttam olyan megoldást is, hogy egy hőellenállás is be volt iktatva. Hogy sorosan, vagy párhuzamosan külön mérő egységként, (4. vezetékes mérés) már nem emlékszem pontosan. Itt méréssel lehetne *** Olvastam erről is, hogy igazából igen, ellenállás arányosítással kellene mérni, úgy hogy az eredő ellenállást 20 ohmra állítani, és így mérni. valamint az igazán pontos mérést galvanométerrel lehetne elvégezni. De adódik a kérdés: Kell ez nekünk ide?? Legutóbbi munkahelyemen ahol dolgoztam, ott sem kalibrálta a fene sem senki az új pákához az állomást, így akár nyugodtan csalhatott a mérés. Igazándiból a szám szerinti kijelzésnek csak lélektani jelentősége van szerintem. Igazándiból én beállítottam egy elképzelt hőfokra és néztem, hogy viselkedik az ón. Ha későn olvad, ragad, emeltem a hőfokot, ha hirtelen felfutott a pákahegyen, csökkentettem. Volt egy öreg szaki, aki kifejezetten utálta a szám kijelzéses állomást, Ő a ledsoros kijelzéshez ragaszkodott... Ebből adódóan a tényleges hőmérő létjogosultságát is meg lehetne kérdőjelezni... vzoole:Az biztos!! Hisz mV mérésben ha fogom a mérő tüskét, lazán belemér egy kis bioelektromos áramot... Nem szólva arról, hogy mV-os, és V-os mérés állásban is mást mér, ráadásul volt egy elem cserém, és máris kevesebbet mért néhány mV-tal.*Ha nem írod le, nem kell bocsánatot kérni és nem kell nekünk kimoderálni! A hozzászólás módosítva: Jan 19, 2013
Idézet: „Próbálj meg értelmesen beszélgetni ez itt nem kocsma, én meg nem az ivócimborád vagyok!” Alapos félreértés történt, én nem NEKED írtam, hanem a témával kapcsolatban, csak a te hsz-hez kapcsolódva Talán oda kellett volna írnom, hogy személytől semleges a véleményem!! Ami meg az értelmességet illeti, engedtessék meg egy szubjektív vélemény: szerintem fényévekre van a kocsmai stílustól a stílusom! De ha magadra vetted, és sértve érzed magad, akkor ez úton kérek bocsánatot!! De talán néha a sorok közé is be kellene kukkantani...![]() Eszembe nem jutna senkivel itt veszekedni, mert hol máshol kaphatnék ekkora segítségeket mint itt, ráadásul teljesen ingyen és jó szándékból! A legnagyobb tiszteletem komolyan mindenkinek aki segít!!! De azért néha ne csak a szakmai témát értsük... Nem, nem keverem össze, abszolút erről a pákáról van szó. A hozzászólás módosítva: Jan 19, 2013
Szia!
Ha pontos hőfokot akarsz, akkor építsd meg a Hakko 936-os vezérlőjét. Az nem K-elemes, hanem RTD szenzoros. A mellékletbe azért berakom az eredeti JLT-02 (Solomon) vezérlőjét is. Válogass kedvedre!
Ó! Most teljesen lekötelezve érzem magam!
Micsoda közkincsek! Alig hiszem el!![]() De pont ez az amit simpi kolléga alaposan félre értett, és magára vett szegény oktalanul, hogy fölöslegesnek tartom ennyire precíziósnak építeni. Persze ha valaki olyan labor körülmények között használná, ahol igen is nagyon fontos a behatárolható stabil hőfok, akkor van létjogosultsága. De nekem túlnyomó részben hobbi célra több mint fölösleges lenne! Mint érdekesség, és tanulás szempontjából viszont nagyon jó, hogy megosztottad velem és fórumtársainkkal eme infót, és az Ő nevükben is köszönöm! A hozzászólás módosítva: Jan 19, 2013
Ez a Hakko 936-os vezérlő már kissé magas sokadik ránézésre. :S Most kirajzolom egységenként, megnézem mi mivel van összekötve, és remélhetőleg megértem miért. De ebben a topográfiában igen kusza... Na és az a triak kör... huh...
A hozzászólás módosítva: Jan 19, 2013
Valamiért hiányosan töltötte be az oldal a hsz kiegészítésem, ezért most ez már trilpa poszt lesz.
Kíváncsiságból rágugliztam, honnan ez az elnevezés, Hakko 936. Azt hittem, ez is egy nick név, és valaki rajzát takarja. Meglepetésemre egy gyári forrasztó állomást dobott a gugli. Méghozzá nem is akármilyet. Maga a páka ami rögtön szemet szút, kényelmesebb, áramvonalasabb, és a csúszásgátlója is jobb kialakítású. De a külcsín alatt a belvilág sem akármi! Találtam erről is képet. Különálló fűtűszál egysége van, ha jól látom, mint a 230V-os Fahrenheit pákának. de mai külön briliáns, az az, hogy nem kívülről melegít egy tömör fémrudat, hanem egy csövet melegít belűről, minek a végkialakítása a forrhegy. Így hamarabb felmelegszik, de hamarabb is lehűl. A cső vékony fala kis hőtehetetlensége miatt alig, vagy nincs is hőmegfutás, és hőtehetetlenség. A szabályzó egység viszont nincs túlkomplikálva, semmi kijelzés, csak egy poti és fűtés visszajelzés led az előlapon. A hozzászólás módosítva: Jan 19, 2013
Többszöri nekifutás után elkészült egy általam véglegesnek gondolt NYÁK.
Kérném hogy nézzétek már át, hogy jól terveztem-e.Próba panelra készítem el. Bár a topográfia már meg van, mert beforraszgattam az alkatrészeket, de az ellenállások és a huzalozás még hiányzik.Így ha hiba van benne, akkor még tudom javítani. Csatolom a képet és a lay fájlt is.
Sziasztok.
Lassan elkészül a vzoole féle forrasztó állomás panel. Már csak a 100k-os poti nem jött még a bolba. Olvastam, hogy 50VA-es trafó kell hozzá. Szerintetek ez használható hozzá? (kép csatolva) 24V 60VA-t ír. Valami izzósor trafója lehetett. A belsejében van 2 db. 13007-es 1-1 hűtőlemezzel. Terheletlenül kb. 3V-ot lehet mérni rajta, terhelés hatására már 24V-ot. Másik kérdés: megvettem a JLT-02-es (sárga) pákát. Viszont a pákahegy átmérő kisebb, mint a páka cső része, kicsit "lötyög" benne, addig, míg nincs teljesen a helyére szorítva. Ez a természetes ennél a pákánál? Előre is köszönet a segítségért. A hozzászólás módosítva: Jan 28, 2013
Van a két ic a rajzon, a kis 6 lábú tudom hogy az opa, az nem is lényeg, hanem a másik, a 14 lábú ic, az milyen ic? Jól láttam, hogy egy potméter van az áramkörben? A jobb szélen a thermo meter feliratnál az jól sejtem, hogy kimenet? Ha igen, melyik felirat mit jelent? :hide: Előre is köszönöm a segítséget!
|
Bejelentkezés
Hirdetés |







. 
Nekem a sárga nyelű van.)
De talán néha a sorok közé is be kellene kukkantani...












