Fórum témák

» Több friss téma
Fórum » Nyomógomb pergésmentesítése
Lapozás: OK   2 / 2
(#) Szpisti válasza rgobolos hozzászólására (») Jan 15, 2013 /
 
Akkor meg lehet okosabban tennéd ha egy gombnyomásra induló, majd időzítésre elhalványuló belsőtér világítást találsz ki. Azt lehet indítani az ajtónyitással is.
De mintha láttam volna itt valami hasonló elnevezésű topicot...
(#) vizor válasza rgobolos hozzászólására (») Jan 15, 2013 / 1
 
A gombod a 14-es lábra megy (clock). Még a 13-ast is testre kell kötni, ez engedélyezi a számlálást. Viszont a gombodat pergésmentesíteni kell, különben követhetetlen sebességgel fog körbe körbe szaladgálni a számlálás és sose tudod, hol áll meg. Pergésmentesítő topic.
A hozzászólás módosítva: Jan 15, 2013
(#) rgobolos válasza Szpisti hozzászólására (») Jan 15, 2013 /
 
De milyen hibaforrást látsz ebben az ic-s megoldásban?
(#) rgobolos válasza vizor hozzászólására (») Jan 15, 2013 /
 
uhh itt kezdek elvérezni. értem hogy mit is csinál a pergésmentesítő, de nem tudom kiválasztani a nekem valót ekkora választékban.
A hozzászólás módosítva: Jan 15, 2013
(#) Szpisti válasza rgobolos hozzászólására (») Jan 15, 2013 / 1
 
Mondjuk ha nem szűröd meg eléggé az áramkörödet az autóban sűrűn előforduló elektromos impulzusoktól, akkor esetleg véletlenszerűen oda lép majd ahová ő szeretne.
A pergésmentesítés sem árt valóban, de az nem olyan nagy ügy. Kell hozzá egy flip-flop vagy 555 vagy hasonló ami csak mondjuk fél sec. nyomás után ad ki egy impulzust.
Valami ilyesmit
(#) kzozo válasza rgobolos hozzászólására (») Jan 15, 2013 / 1
 
Arra is érdemes figyelni, hogyha áll a motor, van -e relé behúzva, vagy nem. Nyugalmi áramfelvétel szempontjából nem mindegy...
(#) efraim hozzászólása Jan 15, 2013 / 1
 
Így csinálhatod meg pl. de a kimenetekre mindenképpen kell tranzisztor mert az IC kimenete nem bírja el a lámpát. Az 5V helyett mehet a 12V
A hozzászólás módosítva: Jan 15, 2013

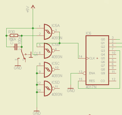
stepper.png
    
(#) rgobolos hozzászólása Jan 16, 2013 /
 
nagyon királyok vagytok, köszönöm, beszerzem a cuccokat, és a hétvégén neki esek ha sikerül, és ha elakadok közben akkor jövök kérdezősködni, ha pedig kész, mondom milyen lett.
(#) Medve válasza rgobolos hozzászólására (») Jan 16, 2013 /
 
Így lehetne, erre kell a tranzisztorokkal a reléket, és alaposan pergésmentesített impulzussal etetni a 14-es lábon.

léptető.JPG
    
(#) efraim válasza Medve hozzászólására (») Jan 16, 2013 /
 
Itt a fórumon is volt róla szó pl. Nulláról a robotokig - PIC Mikrovezérlők II rész topicban
Relé kapcsolása tranzisztorral
(#) Medve válasza efraim hozzászólására (») Jan 16, 2013 /
 
hát például, vagy DIL-tokos tranzisztormezővel, amivel szimpatikus, és azzal ami van.
(#) ttindian hozzászólása Jan 19, 2013 /
 
sziasztok , nekem is volna 2 kerdesem,
1; ahoz hogy vegigmenjen mindegyik kimeneten honan kel viszacsatolni a resetet??
2; ez az ic-e kepes viszafele is lepdelni????
(#) vizor válasza ttindian hozzászólására (») Jan 19, 2013 /
 
Helló.
1. Földre kell kötni a resetet.
2. Nem képes.
(#) store92 hozzászólása Dec 11, 2019 /
 
Heló!

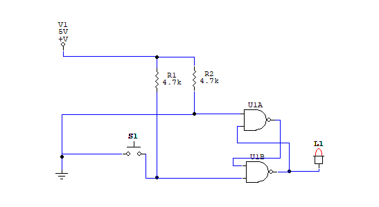
Láttam a nand kapu pergésmentesítőt, de viszont csak nyomóbombom lenne ezért a felső nand kapu kapcsolóra kötött lábát negatívra rákötöttem. A szimulációban működött, de ez a valóságban is jó működnifog?
A hozzászólás módosítva: Dec 11, 2019

perges.png
    
(#) Bakman válasza store92 hozzászólására (») Dec 11, 2019 /
 
Működni fog de így nincs pergésmentesítés, ebben az esetben feleslegesek a logikai kapuk.
(#) proli007 válasza store92 hozzászólására (») Dec 11, 2019 /
 
Hello! Nem tudom.. Nem nézted meg a rajzot amit belinkeltem a számláláshoz? Ott van benne a pergésmentesítés is. Lehet értelmezni kellene hogyan működik.
(#) store92 válasza proli007 hozzászólására (») Dec 12, 2019 /
 
Néztem. Mivel a számlálónak a bemenetét negatívra kell lehúzni, így módosítottam. Így működhet? Az ellenállás értékét és a kondiét nem tudom mi alapján kell méretezni, ha ezt eltudnád magyarázni megköszönném.
A hozzászólás módosítva: Dec 12, 2019

perges.png
    
(#) Peter65 válasza store92 hozzászólására (») Dec 14, 2019 /
 
Elvileg meg kellene mérned, hogy a felhasznált nyomógombnak mennyi a prellezési ideje, és ahhoz méretezni az RC tagot. Az RC tagot úgy kell kiválasztani, hogy a Schmitt-trigger átbillenés idejét annyival eltolja, hogy a prellezés addigra fejeződjön be.
Itt olvashatsz egy anyagot, ahol több kapcsolót megmértek, és az RC tagot is megméretezik. A mintapéldában (14. és 15. oldal) 100nF/180K illetve 1µF/18K adódott.
(#) store92 válasza Peter65 hozzászólására (») Dec 14, 2019 /
 
Köszönöm!
(#) SzilCsong hozzászólása Júl 21, 2021 /
 
Sziasztok

Kb 13Vdc áramkört kapcsol egy relé, amit egy mikrovezérlő dolgoz fel (szoftveres beavatkozásra nincs lehetőség) Ha mondjuk a relével párhuzamosan kötnék egy kondit, akkor ez megoldható lenne prell ellen?
Milyen értékű kellene, hogy legyen?
(#) Bakman válasza SzilCsong hozzászólására (») Júl 21, 2021 /
 
Pontosan mit dolgoz fel a kontroller? Azt a tényt, hogy az áramkör záródótt, tehát a relé érintkezői zártak?
(#) SzilCsong válasza Bakman hozzászólására (») Júl 21, 2021 /
 
Igen, relé nyitáskor van gubanc
(#) Bakman válasza SzilCsong hozzászólására (») Júl 21, 2021 /
 
Ha más nincs a relé érintkezőire kötve csak a kontroller figyeli, akkor egy 100 nF-os kondenzátor megoldás lehet.
Következő: »»   2 / 2
Bejelentkezés

Belépés

Hirdetés
XDT.hu
Az oldalon sütiket használunk a helyes működéshez. Bővebb információt az adatvédelmi szabályzatban olvashatsz. Megértettem