Fórum témák

» Több friss téma
Fórum » Házilag építhető fémkereső
Lapozás: OK   67 / 272
(#) zoltan0801 válasza mateatek hozzászólására (») Jan 20, 2013 /
 
Igen én is valami hibára gyanakszom, bár most teljesen elnémult, úgyhogy lesz még vele dolgom...
(#) fogó válasza zoltan0801 hozzászólására (») Jan 22, 2013 /
 
Szia!

A hangerő, a küszöb, az érzékenység és a késleltetés nálam tengelyes potik.

Ha jól van beállítva a gép, akkor pl. max érzékenységgel, késleltetés középállásban és küszöb max. állásban csendben kéne lennie, vagy lakásban legfeljebb néha-néha megszólalnia.
Ha az érzékenységet minimumra húzod, akkor nem szabadna egyáltalán megszólalnia. Ha a küszöböt minimumra, akkor folyamatosan sípol. A késleltetés csak akkor működik jól, ha nem rezeg be a gép, akkor minimum álláson csak a nagy dolgokra lesz érzékeny - tehát itt se sípol be mindenre.
Hogy mi a minimum ill. a maximum, én úgy állapítottam meg hogy ha mindenből maxon van, akkor használható és a legstabilabb a működés.
Ha a fejhez fémet teszel, akkor megszólal, 1-2 másodperc után elhallgat. Csak akkor szabad akármilyen hangot adnia, ha fémet talál (a lakásban nem igaz, a zavarok miatt).

Amiket leírtál, abból arra gyanakszom hogy a géped érzékenysége se túl jó. Amikor már volt hangbeli változás a fémekre, akkor már majdnem jó volt a géped. Egyszer nekem is csinálta ezt, akkor a gagyi vezetékek voltak a hibásak. Ellenőrizd a potikat és a fejet bekötő vezetékeket mert azok csinálnak ilyet. Arra vigyázz, hogy a fejhez menő vezetékeket ne zárd rövidre. Alkatrészt úgy helyettesíts, ha biztosan jó és ki is méred. A fej közelében ne legyen fém, még csatlakozó se, a nyél műanyag vagy fa legyen.
Árnyékoltad a fejet? Miből tekerted a tekercset? Milyen kábellel kötötted a dobozhoz, milyen a csatlakozó?

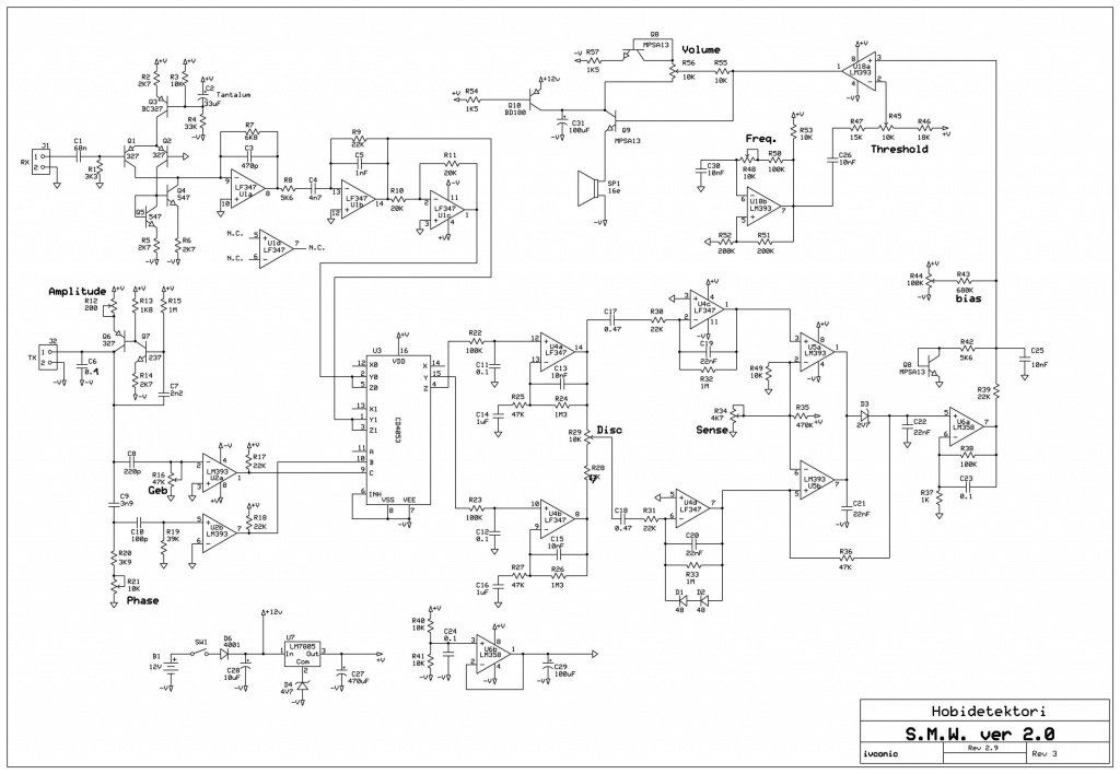
Még egy dolog: az impulzus hossza. Ha túl rövid, akkor is hajlamos össze-vissza sípolni. A rajzon 3,3k érték van az 555 melletti trimmerre, ezzel ha jól emlékszem 30-40us hosszú az impulzus. Ezzel biztosan jól kell működni, de én már 60us-al is kipróbáltam, úgy is jó.

Írhatnál pár dolgot, pl. mekkora fejjel mit milyen messziről jelzett.
A hozzászólás módosítva: Jan 22, 2013
(#) fogó válasza fogó hozzászólására (») Jan 22, 2013 /
 
Offset trimmer működik?
(#) mateatek hozzászólása Jan 23, 2013 /
 
Az SMW levegős tesztje. Alakul a gép.
Videó.
(#) DaviS válasza mateatek hozzászólására (») Jan 23, 2013 /
 
Hű, hát ez már elég profi gép! A kapcsolás egyedi tervezésű?
(#) mateatek válasza DaviS hozzászólására (») Jan 24, 2013 /
 
Nem saját tervezésű, csak saját építésű. A geotech-en található "Serbian Most Wanted" néven.
Ha úgy állítom az érzékenységet, hogy cicergős legyen a gép, akkor kissé messzebbről is érzékel, de olyankor földi keresőzésnél is néha be-be ciccenik. Az meg nem olyan jó.
(#) DaviS válasza mateatek hozzászólására (») Jan 24, 2013 /
 
Az IGSL-hez képest jobb vagy rosszabb?
(#) mateatek válasza DaviS hozzászólására (») Jan 24, 2013 /
 
Ez kicsit összetett.
Az IGSL jelzi a vasat is, tehát azzal a géppel egy láncszem, vagy egy nagy csavaranya nagy valószínúséggel nem ásat meg. Az SMW-vel az ilyeneket jó eséllyel ásom.
De egy alap IGSL-nél egy alap SMW a tapasztalataim alapján mélyebbre lát.
(#) MAKK2009 hozzászólása Jan 25, 2013 /
 
hello mateatek el tudnad kuldeni az ,,S.M.W" anyagat. szerinted melyik stabilabb?
Elore is kosxonom.
(#) mateatek válasza MAKK2009 hozzászólására (») Jan 25, 2013 /
 
Helló!
A stabilsági kérdésed gondolom az IGSL-re és az SMW-re vonatkozik. Mindkettő stabil, de az IGSL hangja más. Az IGSL hangja vagy van, vagy nincs. Nem tud gyenge jelet produkálni. Olyan digitális jellegű. Tehát, ha valami fals jelet okoz, akkor az ugyanolyan erősségű lesz, mint egy jó jel.
Az SMW ilyen szempontból talán jobb, mert ott van gyenge jel is. Ezért ha fals jeled van, akkor azt jobban el tudod különíteni, mert az valószínűleg gyengébb, mint a jó jel.
Fals jelet tud okozni az, ha ütődik a fej, vagy ha nem megfelelő kiképzésű, stb.
De megfelelően elkészítve mindkettő gép stabil, és jól teljesít terepen. Pár kiló réz, és egy diszperzites vödör műgyanta után már a fej is jó tud lenni.
(#) MAKK2009 válasza mateatek hozzászólására (») Jan 25, 2013 /
 
Koszi szepen meg latom mit tudok beszerezni a hetvegen. ARANYos hetveget kivanok mindenkinek!
(#) Ge Lee válasza mateatek hozzászólására (») Jan 26, 2013 /
 
Ha lehet hinni a videódnak, akkor ez az SMW eddig a legérzékenyebb házi készítésű gép amit eddig láttam (a Feri gépeit most nem tekintem házi készítésűnek). Nagyjából a GS4-em érzékenységét tudja, csak ebben kb. fele annyi alkatrész van mint a GS4-ben. Illetve a GS4-en ekkora érzékenységhez már a BOOST-ot is be kell kapcsolni, aminek hatására az eredeti 18Vpp jelből 50Vpp lesz az adótekercsen, és így az egyébként 45mA-es fogyasztása is 85mA lesz.
Az SMW érzékenységét is meg lehetne toldani még egy-két centivel, egy 30-35cm-es fejjel, meg nagyobb táppal. Illetve nem is kellene nagyobb táp, hanem csak az adónak kéne a 12V-ból egy konverterrel 24 vagy 36V-ot csinálni.
(#) Eticsiga válasza mateatek hozzászólására (») Jan 26, 2013 /
 
Ja erről jut eszembe sikerült rendes tekercset önteni?
(#) mateatek válasza Ge Lee hozzászólására (») Jan 26, 2013 /
 
Elárulom a titkot, hogy ez az SMW sem az eredeti oszcillátorral megy már. Csak nem a tápot abajgattam, hanem az oszcillátort. Kb 70Vpp van az adó tekercsen. 100-120 Vpp-nél már elég jó eredmények vannak, csak azt már nem lehet meggyőzni árammal.

Eticsigának:
Igen. Ez az a gyanta.
(#) Ge Lee válasza mateatek hozzászólására (») Jan 26, 2013 /
 
Akkor visszaszívom, már nem is tetszik annyira. Gyanús is volt ebben a formában ettől az áramkörtől ekkora érzékenység. Erről beszéltem annak idején amikor azt mondtam, hogy jókora energiát kell befektetni ha nagy érzékenységet akarsz.
(#) mateatek válasza Ge Lee hozzászólására (») Jan 26, 2013 /
 
Ha jól emlékszem akkor fejméretről volt szó, nem nem a bevitt energiáról. Nagy fej is mehet kevés energiával.
Nekem azért tetszik, mert marha jó terepen.
(#) motyo válasza MAKK2009 hozzászólására (») Jan 27, 2013 /
 
mateatek, Tetszik a kütyüd!
Már régebben is gondoltam rá hogy építsek fémkeresőt de mindig elvették a kedvem azzal hogy ne álljon neki senki az építésnek mert komoly "műszerpark" kell a beállításhoz amivel sajna nem mindenki rendelkezik otthon.
Ha jól értem ez már jól kiforrta magát és az elektronika sikeresen utánad építhető...Főleg így. hogy voltál olyan rendes és megosztottad a lay. tervet is! A keresőfejjel meg kisérletezni kell vagy van ahhoz is építési-kiindulási infó?
Köszi
A hozzászólás módosítva: Jan 27, 2013
(#) mateatek válasza motyo hozzászólására (») Jan 27, 2013 /
 
A fej adatai a geós fórum szerint 65-75 menet adó, és 160-170 menet a vevő. Én 70/170-re tekertem, és mindegyiknél a lehető legvastagabb vezetéket használtam, ami elfért a sablonban. 9.5 kHz-en használom.
(#) mateatek válasza motyo hozzászólására (») Jan 27, 2013 /
 
A műszerparkról meg azt mondanám, hogy a NASA-hoz nem kell futni műszerekért, de egy frekvenciamérő, egy szkóp és egy labortáp nélkül kényelmetlen lehet.
Szerintem egy kereső elkészítésénél az áramkör elkészítése az egyszerűség, és egy jó fej elkészítése a nehéz. Hiába van egy nagyon frankó elektronikád, ha a fej nem jó konstrukció. Míg egy jó fejjel egy gyenge kereső is jól tud működni.
(#) motyo válasza mateatek hozzászólására (») Jan 27, 2013 /
 
Szerintem bele vágok! Tudom nem lesz egyszerű!
Holnap elkészítem a nyákot. Össze írom az alkatrészeket és a héten megveszem vagy rendelem.
Igazad van, ez lesz az egyszerűbb, már ha kapok minden alkatrészt a kész terv alapján neked hála hamar össze állhat a dolog! A gond majd akkor lesz ha nem kel életre! Akkor aztán lehet sötétben tapogatózni! A fejjel van gond? Az elektronikánál hibáztam? Ajjaj!
(#) mateatek válasza motyo hozzászólására (») Jan 27, 2013 /
 
Mielőtt annyira hálálkodnál, azért azt tudni kell, hogy se az áramkört, se a nyákot nem én terveztem. Csak beillesztettem a fórumba, meg jómagam is elkészítettem.
(#) Eticsiga válasza mateatek hozzászólására (») Jan 27, 2013 /
 
Akkor már én is belvágok Viszont ezzel is nagyon sokat segítesz mert hiába nézegetem a geotech oldalt mégse tudom ránézésre egy rajzról hogy mit tud
(#) mateatek hozzászólása Jan 27, 2013 /
 
Föld teszt.
Videó.
(#) zoltan0801 válasza fogó hozzászólására (») Jan 27, 2013 /
 
Köszönöm szépen a segítséget mindenkinek, most jutottam el odáig, hogy kicseréltem az 555 melletti ptot egy 3,3k többfordulatú trimmerre, és a fejkábelt pedig 2 eres árnyékolt mikrofonkábelre. Így már működik, a piezó-t is kicseréltem, egy laptopból szuperált hangszóróra. Egyetlen gond van vele, hogy még egy kis alapzaja mindig van, és nem jövök rá hogy miért. Egyébként a poti.-kat PC tápból kibontott vezetékekkel, meg ellenállás lábakkal vezettem a panelra. Lehet hogy ez a gond, plusz a 4093-as mellett 1 db 1nf-os kondi kerámia lett, nem pedig fólia.
(#) mateatek válasza zoltan0801 hozzászólására (») Jan 27, 2013 /
 
Az, hogy az 1 nF-os kondi kerámia, az szerintem nem lehet a problémád oka. A kerámiának nagy a hőmérséklet függése, ezért abból eredően okozhat elhangolódást, de az alapzajt inkább a műhely elektromos zajai okozhatják.
(#) zoltan0801 válasza mateatek hozzászólására (») Jan 27, 2013 /
 
Köszönöm szépen, ahogy kivittem az udvarra már el is tűnt az a kevés alapzaj. Most már működik szépen, csak lehet, hogy más fejjel kell próbálkozzak.
(#) fogó válasza zoltan0801 hozzászólására (») Jan 27, 2013 /
 
Szia!
Első próbálkozásomkor én is két eres árnyékolt madzagot használtam fejkábelnek, azt tapasztaltam, ha megmozdul, főleg az alu nyél melletti részen, akkor hajlamos megszólalni. Szerintem cseréld RG-58 koaxra, nálam ég és föld a különbség. Csatlakozónak nagyon jó a mikrofon csatlakozó. A potikat bekötő vezetékek minőségére nagyon figyelj.
Ha lengeted a fejet, szándékosan koccintsd neki a fűcsomónak, fatörzsnek, lapátold vele a nedves avart, havat. Emeld a levegőbe, majd lassan közelítsd a földhöz. Ha jó a fej, nem szabad megszólalnia. Tedd a fejet a földre, mozgass mellette fémet, ha szól, jó.
(#) Yowie válasza mateatek hozzászólására (») Jan 28, 2013 /
 
(#) Yowie válasza mateatek hozzászólására (») Jan 28, 2013 /
 
multitone és smd létezik ebből?
(#) mateatek válasza Yowie hozzászólására (») Jan 28, 2013 /
 
A multitone-t most csinálgatom, fejlesztgetem. Az SMD-hez kéne valamit csinálnom a -4.5-es szememmel.
Következő: »»   67 / 272
Bejelentkezés

Belépés

Hirdetés
XDT.hu
Az oldalon sütiket használunk a helyes működéshez. Bővebb információt az adatvédelmi szabályzatban olvashatsz. Megértettem