Fórum témák
» Több friss téma |
Fórum » Akkumulátor töltő
Bocsánat hogy nem válaszoltam, csak le kellett lépnem. No az van, hogy rámértem a tranzisztorokra, és egyik sem zárlatos. A kimeneti feszültséget simán tudom állítani. A kondenzátort kicseréltem, a biztonság kedvéért, mert az is igen felforrósodott menet közben. Mármint a 10mikróst. A zéner dióda tud ilyet produkálni? Az mje2955 nincs a panelon, kábellel van hűtőbordára kivezetve. A kapcsolásnak egyébként ez a fele forrósodik veszettül.
A hozzászólás módosítva: Feb 7, 2013
Hoppá!
Igazad van. Nemhogy 2 hanem 3w-os ellenállás kéne neki. Lehet hogy (mivel közvetlen közel vannak) ez fűtené fel a többit is? No akkor próba cseresznye. A hozzászólás módosítva: Feb 7, 2013
Hello!
Ne viccelj már! Az IC-nek alig van szüksége áramra. A 390ohm-ot ki kell cserélni egy 1,5kohmra, ekkor kb. 19mA áram folyik rajta, és 530mW a hőtermelése. Az is melegedni fog, de nem éghet le ha csak 0,6W-os akkor sem. De még a 2,2kohm is bőven megfelel, ekkor csak 360mW lesz. Nem kell ide 3W-os ellenállás. üdv! proli007
Hello. Igen arra gondoltam, hogy beforrasztom kiemelve az ellenállást, de ha nincsen áramra szüksége az icnek, akkor mindjárt beteszek egy 2k-os ellenállást, csak egy kicsit feljebb fog menni a zener feszültsége, ami végülis nem gond.
Hello!
Miért menne feljebb. Nagyobb áramnál kell a könyökfeszültségnek emelkedni, nem kisebbnél. Vagy már agyonhajtottad, mert majd fél Wattal fűtötte az áram a zénert? üdv! proli007
Hello. No pont most indítottam újra. A zéneren 6,6v van. Most nem 70 fokos a cucc, hanem 45fokos. Egyenlőre...
Heuréka
Szia proli007!
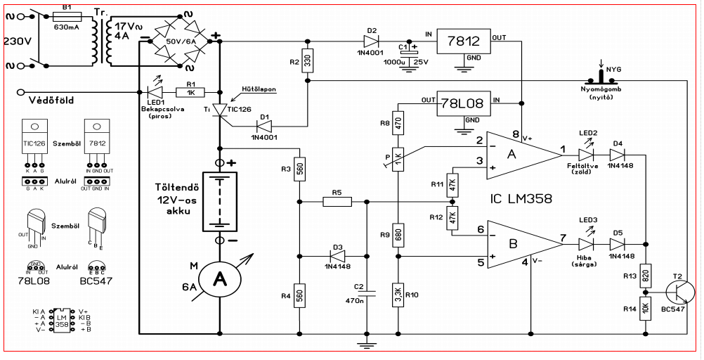
Olvasgatom az általad tervezett 12V/20A-es töltő cikket és három kérdés merült fel bennem mielőtt nekifognák az építésének. Kell e változtatnom a kapcsoláson ha csak 5A-re épiteném meg? A sav hőmérséklet mérő elhagyható e és mit kell a kapcsolásba módósítani hozzá? Valamint a tirisztor vezérlő IC helyett UAA146 használható e módosítás nélkül?
Hello!
- Természetesen a trafó, egyenirányítók, tirisztor lehet kisebb áramú. Valamint érdemes a shunt ellenállás értékét a maximális áramhoz igazítani, vagy 20mohm-ra növelni. - A PTK ellenállás helyett egy 2kohm-os ellenállást kell betenni és a referencia feszültséget ellenőrizni, hogy az továbbra is 3,66V legyen. - Nem találtam jelentős különbséget a két IC között, mindössze hőfoktartományban és fogyasztásban. De elvileg működésben azonos a kettő. üdv! proli007
Köszönöm a gyors választ.
Össze szedem a szükséges alkatrészeket és megpróbálkozom az építésével.
Hello!
Kívánom járj sikerrel! Mert vélhetően nem sokan építették meg, pedig volt akinek Szlovéniába UAA-t is küldtem, de nem jelzett vissza. Legfontosabb a pontos precíz munka, hogy ne legyenek meglepetések. Nekem ez első rúgásra működött, úgy hogy nem lehet reménytelen az eset. üdv! proli007
Megépítettem a mellékletben szereplő akksi töltőt. (megepitett.pdf)
Ez az akksitöltő_jó.pdf átmunkálása, kicsit tuningolt. De sajnos nem működik. Ahogy rárakom az akksira a hiba LED világít. A trafó amit csináltam sec. oldalon AC eff.: 19.6V lett. Mi okozhatja a hibát?
Illetve az akksira is 17-17.2V-ot tölt.
Az ok, hogy magasabb a fesz, de ez okozhatja, hogy pirosan világít a LED, aminek nem kellene?
Ha megnézed a rajzon, a LED1 alá ez van írva: Bekapcsolva (piros)
Mi a baj?
Bocs, akkor rosszul fogalmaztam...
A LED2 világít, azaz a feltöltve LED, pedig nincs feltöltve az akksi. Az okozhatja, hogy a trafó nem 17V-os?(19.6V), és a töltés is gondolom ezért szál el, mivel 17-17.2V-ot tölt. Tehát ha letekerek belőle 2.6V-nyi tekercset, akkor 14.6V lesz,m tehát elvileg az lesz a jó.
Hello!
Köze nincs a működésnek, a trafó feszültségéhez, mindössze annyi, hogy mivel itt a töltőáramot csak a trafó és egyéb veszteségek korlátozzák, maximum leég a trafó. Esetleg próbára/végleg teszel egy kis értékű ellenállást/izzót a tirisztor katód és az aksi közé. Ha kis kapacitású, vagy vacak aksival próbálkoztál ne csodálkozz, hogy feltöltöttnek nézi. Amúgy hogyan állítottad be? üdv!
A kocsimból vettem ki, 44Ah-s akksi volt. A potméterre sem reagált. Arra gondoltam azért nézte feltöltöttnek, mert nagy a töltőfeszültség.
Hello!
Először ki kel kapcsolni a tirisztort, rátenni egy labortápot, és megnézni mekkora feszültségen mit csinál. Avagy beállítani. Ha nem működik helyesen mérni. Aztán az aksi. Valahogy ez a jó sorrend.
Sziasztok!
Megépítettem a mellékelt kapcsolást a megadott értékű alkatrészekkel és a trimerrel 14,6 V alá nem tudom állítani. Segítséget kérnék hogy mit kell megváltoztatni a kívánatos 14,2 V eléréséhez, mert a 14,6 V szerintem már sok, nem szeretném az aksikat felforralni.
Hello!
Elvileg 13,8V lenne a minimum, 15V a maximum. Vagy nem megfelelőek az alkatrészek, vagy nem is szabályoz. De az is lehet, nem jól méred, nem aksival. De az R4-et csökkented 9,1kohmra, akkor 12,8..14V-ig szabályozna. Hangsúlyozom elvileg, mert én ezt kiszámoltam és megrajzoltam. De ki nem próbáltam.. üdv!
Szia! Nagyon köszönöm a gyors választ. Az alkatrész értékeket mértem, egyeznek, de a tirisztor tipusa nem, az BT151-es. Igaz viszont, hogy az akku amivel próbáltam az egy levitézlett darab ami hamar feltöltődik és nagyon hamar lemerül. Az R1 gondolom az áramkorlát miatt van, tehát az nem befolyásol semmit. (Mármint a beállításnál) Megpróbálom a TL431-et cserélni lehet az gyengélkedik.
Hello!
Azért olvass vissza, mert mintha lettek volna tapasztalatok ezzel kapcsolatban. Valamint próbáld meg szűrni az R5-el párhuzamosan. Mert ha az aksi visszaesik, és a tirisztor begyújt, akkor már hiába zárja le a TL a tirisztort, a félperiódus már lefut. Aztán a feszültség ismét leesik, és kezdődik elölről. De ez csak spekuláció. A TL-t könnyű kipróbálni. A Gate-t és a katódot összezárod, és egy 1kohm-on keresztül villanyt adsz rá. 2,5V ra kell beállni a katód-anód feszültségnek. Tirisztor meg mindegy, ha ki tudja nyitni az R2 már jó is. üdv!
Szia!
Kicseréltem a TL431-et, de sajnos nem változott semmi. Lelkes amatőrként a hibakeresésben gyenge vagyok ezért inkább megépítettem a mellékelt kapcsolást (hamarabb mint a hibát megtaláltam volna). És csodák csodájára ez már kifogástalanul teszi a dolgát, és korrekt módon állítható. Egyedül a nyomógomb szerepével nem vagyok még tisztában, kell az egyáltalán oda? Még egyszer nagyon köszönöm a segítséget. Üdv.:tj
Hello!
Szerintem gyakorlati okokból van benne a nyomógomb. - Megnézed,és ki van kapcsolva.. Jön a kétely, fel van töltve egyáltalán? Na, ekkor megnyomod a gombot, és újra elindul a töltés, majd pár perc múlva leáll. Megnyugodsz.. Még is fel van töltve.. - Vagy túl kicsi az aksi fesz, "kiáll hibára". Ekkor cseppet nyomod a gombot, és elkezdődik a töltés, majd úgy marad. A jó, mikor fordított polaritással teszed rá, és megnyomod a gombot. Csatt - csendes anyázás.. üdv!
Szia.Meg szeretném csinálni én is ezt a kapcsolást.Ha megkérlek elküldőd nekem a nyák rajzot?Köszönöm.
Üdv.Ferencz
Az R5 milyen értékű?
Szia! Parancsolj, CNC-re készült de gondolom vasalással is használható lesz, csak macerásabb elkészíteni. CNC-vel fúrással együtt 17 perc alatt elkészült. (Az R5 100K)
Üdv.:tj
Szia!
A tisztesség úgy kívánja hogy nem csak akkor írok mikor segítségre van szükségem. Szóval nem hagyott nyugodni a TL431-es kapcsolás hibája ezért szántam rá még egy kis időt, és a helitrimmer cseréjével megoldódott a probléma. Most már dolgozik ahogy kell, állítani is korrektül lehet. Ezek szerint sikerült selejtet vásárolnom... Tanulságképpen írom le az esetet, másokkal is történhet hasonló. Üdv.:tj
Hello!
Köszi! Akkor még is működik ez kb. ahogy kiszámoltam. Azért választottam a potit ilyen kis értékűre, mert nemszeretem, ha indokolatlanul túl nagy tartományban lehet állítani valamit. üdv! |
Bejelentkezés
Hirdetés |





Igazad van. Nemhogy 2 hanem 3w-os ellenállás kéne neki. Lehet hogy (mivel közvetlen közel vannak) ez fűtené fel a többit is? No akkor próba cseresznye.






