Fórum témák
» Több friss téma |
Fórum » EAGLE NYÁK tervező
Témaindító: csonthulye, idő: Dec 1, 2005
Témakörök:
Eagle leírások a neten:
Eagle alkatrész-könyvtárak: http://www.snapeda.com
és a leírás hozzá.- http://www.piclist.com/images/www/hobby_elec/e_eagle.htm - http://pa-elektronika.hu/hu/cikkek/75-eagle.html
Én is belefutottam többször hasonlóba csak jellemzően letöltött alkatrészeknél, nem "gyáriaknál".
Úgy oldom meg, hogy megnyitom az eagle control panelről azt az alkatrészkönyvtárat amiben a kérdéses alkatrész található (pl. con_phoenix.lbr). Aztán Könyvtár menüpont>Device parancs> alkatrészt kiválasztom a listából. Jobb alul Connect gomb> Disconnect-et nyomok a listából a "hibás" lábra>Ok. Ismét Könyvtár menüpont>Symbol parancs>Kitörlöm az alkatrész rajzáról a "hibás" lábat Újra létrehozom (raszter helyesen) a pin paranccsal Majd Könyvtár>Device>Connect> A létrehozott láb összepárosítása a listában lévő disconnect-el leválasztott lista elemmel. Mentés/Mentés másként h kár ne keletkezhessen
Köszi!
Tetszik a módszer kipróbáltam
Üdv.
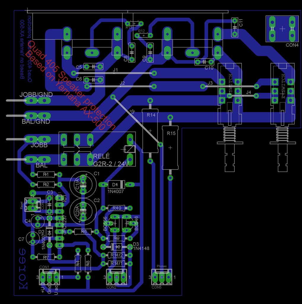
Korrigáltam és kiegészítettem pár dologgal az elgondolásom szerint. Mellékelek egy képet,hogy hogyan nézett ki eredetileg ez a panel és hogyan fog majd ezután. Köszönöm a segítséget még egyszer. A hozzászólás módosítva: Feb 17, 2013
Sziasztok! Legyen szíves valaki segítsen, mert hiába guglizok, nem találok leírást róla, hogy kell csak akár egy átkozott alkatrészt betenni az áramkör tervező ablakába. Rá kattintok-fájl-új-kapcsolásirajz.... és megáll a tudomány. Mindössze néhány négy váltóérintkezős relét, pár ellenállást, egy két kapcsolót kellene betennem és összekötni, illetve sorkapocsra kivezetni.
Gondoltam mégis csak a huszonegyedik század, nem kockásfüzetbe rajzolom, de nem megy. Szóval ha valaki, szépen sorban, szájba rágósan, mint egy hülye gyereknek elmagyarázná, nagyon hálás lennék. Köszönöm előre is.
Szia. Ezt olvasd el, igaz, hogy régebbi verzió, de a metódus ugyanaz.
Ha ez a probléma gyári alkatrészekkel is előfordul, akkor elképzelhető, hogy rasztert állítottál. Állítsd vissza az eredetire.
Köszönöm mindenkinek a segítséget! A videó tényleg segítetett, nem nyitottam meg a szükséges könyvtárakat, az okozta a problémát. Most már csak a glimm és a sorkapocs nevét nem tudom angolul.
Gond még a feliratok számok változtatása, de ezen az MSpaint segített. Még egyszerköszönöm.
Üdv!
Érdeklödni szeretnék hogy veaaki Eagléből csinált már gerber fájlokat Circutcam 6.1 be? mert Circuitcam4.0 val tudtam használni de a 6.1 et nem sikerül ugy beállitanom . a furatok nem jelennek meg rajta vagy tul nagyba jelennek meg és nem tudom az arányokat állitani :S Köszönöm
Minek ehhez Circuitcam? Miért nem használod a pcb-gcode.ulp -t? Teljesen jó ha csak maratni kell a panelt a géppel. Kicsi és már mindent tud, amit kell.
A glimm lámpa nem tudom, melyik mappában található, de a különféle csatlakozók, sorkapcsok, stb. a "con-phoenix..." lib.-ekben vannak.
Ha nem találsz valamit, akkor nézz körül a CadSoft letöltő oldalán, de akár Magad is megrajzolhatod, nem egy ördöngösség.
Nem tuda véletlenül valaki, hogy hogyan lehet szkriptből/command line-ből VIA-kat mozgatni, vagy adott pozícióra letenni?
A hozzászólás módosítva: Feb 23, 2013
Á már el is felejtettem hogy áttértek XML formátumra.
Nincs is szebb annál mint mikor az ember PHP-val generálja le a PCB-t
Sziasztok! Némi segítségre lenne szükségem. Rajzolok egy Eagle könyvtárat, de kellene némi ellenőrzés és segítő szándék. A lényeg, hogy elkészült egy minta könyvtár, de jobbá kellene tenni és nem ártana a kontroll, mit lehetne jobbá, használhatóbbá tenni. Ha van valamilyen javaslat, szívesen fogadom, mert nem nagyon rajzolgattam túl sok saját alkatrészt. A legjobb az lenne, ha a 3D-is elkészülhetne hozzá, de ennek a rajzolásához én nem találtam meg a megfelelő eszközöket. A rajzok ütemezése: 1. lépés: alap katalógus, hogy nyáktervezéshez legyen egy jól használható könyvtár. 2. lépés: az újabb Eagle-re aktualizálás. Időközben valamikor 3D. Magánban is megkereshettek, fontos a dolog. Mivel nem fizetős a dolog más felé, ezért nem a hirdetések közé tettem. Azaz a végeredmény természetesen mindenki számára elérhető lesz - ez a cél. Nyilván nem ennyiből fog állni a teljes lista, de ha már a végén kérdezek, lehet, hogy sok fölösleges munka menne kárba. Előre is köszönöm a segítséget.
Megnéztem, nálam teljesen rendben van, legalábbis nem láttam benne hibát.
Köszönöm Frankye!
Üdv!
Egy olyan scriptre, vagy ulp-re lenne szükségem, amivel megoldható, hogy egy már megrajzolt panelből átvigyek egy blokkot az új tervbe. Az az igazság, hogy ha a sémában átmásolom, akkor a boardon az alkatrészek nem tartják meg az eredeti elrendezésüket. (nem szeretném újra elhelyezni és huzalozni azt a részt, mert elég bonyolult és elégvolt egyszer megszülni.
Nem script, és nem ulp, de egyszerű megoldás: Megnyitod a projektet, bezárod a sémát. A boardot elmented más néven, majd kijelölöd a Group-pal a másolandó dolgokat, és Copy-jobb klikk-Copy: csoport. A másolatot elhelyezed a kívánt helyen, és örülsz.
Nekem csak annyi hozzáfűzni valóm van, hogy én pozíciórajzot nem rajzolnék furat körüli forrasztási felületre, mert gyártatás után nem néz ki jól.
Értem .. és köszönöm. Az a kérdés. nem lesz túl kicsi a pad, ha pozíciórajzon belül maradok? Esetleg vehetem nagyobbra a kontúrt - mivel van úgyis ajánlott beültetési méret a diszcipáció miatt? Ezek a pad-ek az izoláció miatt lettek eltolt változatok. Bármilyen más pad mellett csökken a 240V-os izolációs minimális távolság.
A hozzászólás módosítva: Feb 26, 2013
Találtam egy érdekes cikket: A Perl Library for Making Eagle Parts. Ebben arra mutatnak példát, hogy hogyan lehet szöveges leírás alapján szokványos alkatrészeket (pl. IC) Eagle alkatrészeket készíteni. Nem csodaszer, de hasznos segédeszköz...
Köszönöm, ezt átböngészem
. Bár most, hogy rájöttem, gyakorlatilag xml-ben van minden, így lazán megy az alkatrészek készítése, hiszen nem maga a rajz volt bonyolult, csak megérteni a metódust és, hogy mindent html-konténerekben kell megadni. Utólag az ellenőrzés, vagy a duplikálás már notepadban is megy !
Nem kell kisebbre venni a pad-et, hanem csak ki kell hagyni azon a részen a pozíciórajzot.
Szia! Igen - ez már megtörtént.. Sőt kicsit átrajzolgattam, átpakolgattam, de a végeredményt úgyis közzéteszem. Sajnos kiderült, hogy a katalógusban az alulnézet van, így át kellett forgatnom a lábakat, de szerencsére az elején vagyok még és könnyen megy.
Üdv. Tagok.
Szeretnék egy olyan PCB-t készíteni, amiben az egyik alkatrész alatt egy nagy lyuk tátong. Ez eddig ment is , de a teliföld sajnos olyan messze ívben kerüli a "dimension" réteget, hogy még az alkatrész föld lábai sem kerülnek bekötésre. Próbáltam via-val, de akkor a DRC szólt: layer abuse. De legalább a teliföld már jól nézett ki...Mit javasoltok?
Használd a trestrict és brestrict rétegeket! Ezekre nem fog teliföldet húzni
|
Bejelentkezés
Hirdetés |




kipróbáltam 

! 
