Fórum témák
» Több friss téma |
Fórum » Időzítő
Témaindító: Mekkmester, idő: Dec 25, 2005
Témakörök:
Bocs be néztem valamit. Szóval ha bekötöm a 6,2V húz a relé de a led nem villog hanem világít.
Hello! Akkor tovább kell haladni a teszten, ahogy írtam..? üdv!
Bocsi de nem értem mit is kellene mos tennem?
Hello!
Folytatni a tesztet, onnan, hogy húz a relé.. "- Az S1 pontot, kösd a 6,2V tápfeszre. Ekkor a relé meghúz. A 6-os lábon tápfeszt, a 2-es lábon nullát, a 4-es lábon ütemes villogást, a 3-as lábon tápfeszt kell mérned. - Első esetben a P1 potit tekergetve változik a Led villogási üteme, míg a második esetben a P2-re." üdv! A hozzászólás módosítva: Márc 7, 2013
Sziasztok!
Átgondoltam és inkább a "biztonságra menjen az ember" alapon úgy döntöttem más kapcsolás lesz a dologból, mint amit a Kezdő kérdések topikban mutattam. A probléma még egyszer: a WC-ben lévő elszívó ventilátor vezérlése úgy, hogy ha felkapcsolom a lámpát elindul amíg fel van kapcsolva megy is és mikor lekapcsolom 5 percig még megy majd leáll. A falban található egy állandó fázis, egy nulla és egy kapcsolt fázis ami csak akkor van, ha fel van kapcsolva a lámpa. Találtam Proli007-től ezt a kapcsolást. Az lenne a kérdésem, hogy fel lehetne ezt a kapcsolást használni úgy, hogy a TV helyére a ventilátor lenne kötve és a kapcsolót a lámpa által megszakított fázis helyettesítené? Továbbá melyik részét kell módosítani a kapcsolásnak, hogy az 5 perc beállítható legyen? Köszönöm előre is!
Tehát valahogy így gondoltam a bekötést, csak az időzítés miatt még nem tudom mit változtassak.
Hello!
Nagyon szépen köszönöm a türelmed és a rendkívüli segítséged! Sikerült rendesen elindítanom. Ilyen fórumozók kellenének mindenhol akik kitartóan segítenek egy amatőrnek. Még egyszer köszi! Üdv!
Az odáig rendben is van, de ennek a képletnek az eredménye perc vagy másodperc? Mert ugye nem mindegy, hogy pl.: a kondi értékét Faradban vagy uFaradban, az ellenállást Ohm vagy kOhm-ban helyettesítem be. Gépészetben az SI erre megtanít
![]() Viszont a bekötés is fontos lenne, hogy így működőképes/beköthető-e ahogy gondoltam
Készítettem egy vázlatot a relés módosításra. Ez a kapcsolás is áramtalanítja magát. Majd utánaszámolok.
Az alapértékekkel kell számolni. De itt részletesebben le van írva...: Link
Egy másik számítási példa táblázattal kiegészítve. Bővebben: Link...
S egy igen csak egyszerűnek tűnő 24-órás időzítő kapcsolás 4060-assal.
Táblázatban a kimenetek időzítései: Link. ( Bár kiszámítási példákat kerestem. )
Hello!
Én a budinál máshogy közelítettem meg a dolgot. Nincs fizikai összeköttetésben a lámpával, a fényét érzékeli. Kis plusz szolgáltatással, ha "pislantani mész be", akkor nem kapcsol még be. Ez az várakozási idő, és a szellőztetési idő, huzallal "programozható". Két csatornás, mert a fürdőt is ez kezelte. üdv!
Szia
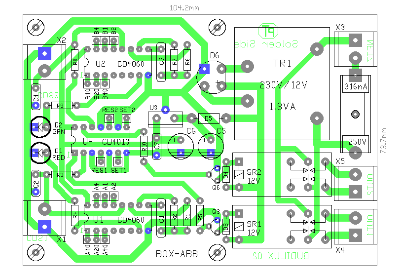
Ez nagyon jó! Jól értem akkor, hogy mivel nekem csak az egyik felére van szükségem (tételezzük fel, hogy a felső része, ahol a CD4060 az U1), akkor az ottani X1 csatlakozóra egy fotoellenállást kell tenni? Vagy rosszul gondolom? Még egy kérdés: az időzítéshez A1, A2 vagy A4 valamelyikét kell a SET1-re kötni és A10, A20 vagy A40 valamelyikét a RES1-re kötni? (Ha nem mentem még az agyadra, akkor melyik kombináció lehet az a kb. 5 perc amíg lámpaoltás után megy a ventilátor? )Nagyon köszönöm a segítséget!
Hello!
Ez így van. Ha csak egyik fele kell, akkor csak abba a felébe kell CDS ellenállást tenni. De lehet egy olcsó fototranyó is. Maximum az érzékenység szerint kell az R3 értékét változtatni. De sokkal egyszerűbb nem az elektronikán, hanem az érzékelő elhelyezésén variálni. Persze ez fényviszonyoktól függ. De ez nem a lámpa lekapcsolása után indul el, hanem a felkapcsolt időtől függően. Vagy is ha felkapcsolod a lámpát, elindul a számlálás. Ha eléri a bekapcsolási időt, bekapcsol a ventilátor. Ekkor már hiába oltod le a lámpát a számlálás folytatódik. Ha lejárt az idő, a venti leáll és kezdődik elölről az egész. Ha a várakozás alatt kikapcsolod a lámpát, törlődik a számlánc. Ismét kezdődik elölről a dolog. Azt, hogy meddig várakozik a ventilátor bekapcsolásig, azt a Set határozza meg. Ez köthető, az A1 vagy A2 vagy A4 pontra. A kikapcsolást, vagy is hogy ez után mennyi ideig járjon a venti, azt ugyan így, de a RES pont A10 - A20 - A40-re kötésével. Ha egyszer elindult a venti, utána már nemérdekli, hogy lekapcsoltad-e a lámpát az időzítés már menni fog. Az időt számítani kb. a T=R2*C1*2^Qx szerint lehet. pld. ha a Res1 az A10-re (Q12-re) van kötve, akkor T=470k*220n*2^12=423sec ami 7..8 perc körül van. Persze a ventilátor működésének idejéből, a bekapcsolási késleltetési időt le kell vonni. Ugyan így lehet számolni a bekapcsolási időt is. De ha nem tetszik, a kondi cserével módosítható. üdv! A hozzászólás módosítva: Márc 10, 2013
Értem, köszönöm!
Esetleg ha fotoellenállás lenne, akkor azt kb. mekkora legyen?
Hello!
A CDS fotoellenállások nagy tartományban változtatják ellenállásukat, így majdnem mindegy, csak sötétben 100kohm-nál nagyobb legyen az ellenállása. De ha kiseb, csökkented a 47kohm-ot. üdv!
Sziasztok. Nekem egy olyan időzítő rajzra lenne szükségem ami egy vadriasztót működtetne.
Nagyon megköszönném ha tudnátok ebben segíteni.Mert magam szeretnék csinálni pár darabot,a mezőgazdasági földjeimre.Olyan pontos és egyszerű kellene amit én is össze hozhatok.Az volna a lényeg hogy 9v-ról mennyen és 1-2 percenként 2-3 másodpercig sípolna. Active Passive Berregő 9V Sounder 92dB-cuccot működtetne.Sajna sehol nem találok ilyen rajzot.Előre is köszönöm minden segíteni vágyónak.* .Köszönöm Sanyi. * A hozzászólás módosítva: Márc 10, 2013
E-mailt ne add meg. Aki akar az PM-ben is el tud érni.
Vannak időzítő kapcsolások a képek között. Én a 4060-as áramköröket ajánlanám. Minden benne van egy tokban ami a vezérléshez kell. Csak a bináris kimeneteket kell "véletlen" jelsorozat kiadására "programozni" (lehuzalozni).
Hello!
Van már ilyen kapcsolás pld. itt is. Célszerű az 555 helyett CMOS 555-öt használni a fogyasztás csökkentése miatt. De ismerni kell a hangkeltő áramfelvételét is, hát ha ki kell bővíteni a kapcsolást egy Fet-el. De ha így van, a 9V-os elemnek nem sok jövője van. üdv!
Sziasztok! Egy olyan 2 pólusú időzítő kapcsolás érdekelne, amely a rajzon látható kapcsoló zárásakor bekapcsolja a kb. 45VA-es ventilátort (~200mA), majd 5-8 perc után kikapcsolja azt. A relé resetelése (újraindítása) akkor történne meg, ha a kapcsoló kinyitna maximum 4s-ig. A kapcsoló zárásakor a venti indítása (a relé bekapcsolása) 1-1,5 percig késhet is.
Hello! Láttál már ilyen kétvezetékes kapcsolást? Úgy vélem, mellesleg nem sok értelme van, mert az áramkört mindenképpen táplálni kell, időzítés után is. Én ugyan megrajzoltam, de hogy működik-e, azt neked kell kipróbálni. Mindenesetre az elképzelésem a következő.
- Bekapcsoláskor a tápfesz a C1-ben nulla. Triac ki van kapcsolva. Így a tápot C4-R1-Z1-D2 állítaná elő. - Tápfesz megjelenésekor a C2 törli a számlálót, majd a törlőjel R7*C2 idő után megszűnik. Ezt követően a számláló számolni kezd. - Amikor a számláló törölve van, a Q14 kiment "L" szintű, így a triac begyújt. A C4-en keresztüli táplálás megszűnik, viszont ekkor az R2 ellenálláson átfolyik a ventilátor árama, ami a D1 diódán keresztül tovább táplálja a számlálót. - Amikor az idő lejár Q14 kimenet "H" szintű lesz. A számlálást itt megállítja a D3. A triac kikapcsol, Megszűnik az R2-ről történő táplálás, és ismét a C4-en keresztül érkezik a tápfesz. A számláló addig így marad, míg a hálózatot ki nem kapcsolod. Ennyi az egész, a bekapcsoláskori tápellátás lehet neuralgikus. De az áramkör egyszerű, egy próbát talán megér. üdv!
Sziasztok!
Keresgéltem a neten, de nem nagyon találtam amit keresek és azért írok ide. Konkrétan egy vadetető elektronikájának rajzát keresem. Működés nagyjából annyi hogy minden nap reggel és este bekapcsol egy motort 5-30mp ideig ami alatt szétszórja a terményt. Olyan kapcsolásra lenne szükségem ami a reggel és este napszakokban 1 óra pontossággal lehet állítani az időt. Minél egyszerűbb annál jobb, de a PIC-s rajzoktól sem riadok vissza. Előre is köszönöm a segítséget!
Én vennék kb. 8 ojróért egy konektorba dugható kapcsoló órát oszt átalakítanám kívánságomnak megfelelően. Relés kimenete van és csak a tápot kellene hozzáilleszteni. Csak a beállítási lehetőségeket kellene előtte megnézni. Sok sikert!
sziasztok ! Nagyon nagy segítségre lenne szükségem! A neten találtam egy szerkezetet és nem tudom mi az de viszont nagyon kellene mert amire használják nagyon kellene köszönöm előre is itt a kép szeretném ha valaki segítene
Hello! Ha nagyon kell, nagyon kell, akkor vigyél magaddal papírt..
De honnan találjuk ki két homályos képből mi ez, és mit szeretnél, ha még el sem árulod? üdv!
sziazstok
nekem az a kérésem lenne Szükségem lenne egy ojan idözítő rajzra mely a következőt tudja a kapcsoló óra indítaná az időzítőt mely kb 0-10 percigbehuzva tartaná a relét és leálláskor inditana egy másik időzítőt mely 2-3másodpercig tartaná behuzva előre is kösz
Hello! Már bocs! De elolvasnád amit írtál? Az után esetleg érthetően, írásjelekkel, nagybetűs mondatkezdéssel még egyszer leírnád? Ez 42 hozzászólás után esetleg már elvárható lenne.
Mert még az sem derül ki, hogy mit jelent a leállás, és hogy ugyan azt a relét, vagy egy másikat szeretnél működtetni. Mi fogja táplálni, mert kikapcsolás után honnan lesz táp stb.. (Az "olyan" pontos j-vel írva olyan ronda, hogy az nem igaz!) üdv! |
Bejelentkezés
Hirdetés |













De honnan találjuk ki két homályos képből mi ez, és mit szeretnél, ha még el sem árulod? üdv! 




