Fórum témák
» Több friss téma |
Fórum » JLT-02 analóg forrasztóállomás
Kipróbálom!!!!. És nagyon szépen köszönöm, hogy eltértetek egy picit a fórumtémától a kedvemért!!! nem tudom mi lenne velem nélkületek..... nagyon kezdő szinten állok még... de remélem egyszer én is olyan profi leszek mint ti!!!!!!
Bővebben: Link
Bővebben: Link Itt van némi írás a hiba megtalálására, ha nem lesz meg írj... megkeressük a gondot
Sziasztok okoz "gerjedést"(a müszer ugrálására gondolok) az ic-né(7107)l ha nem ültetem bele precízios tokba?Az 5 voltos staboknál elég 100-100 nano szűrés?Előre is köszi!
Üdv:Krisz
Üdv. Krisz!
Mindenféleképp preciziós tokba ültesd az ICL7107-et! Ha nem ülteted tokba, akkor a beforrasztáskor a páka miatt olyan, mintha összefogdosnád a lábait. Persze ha tuning pákád van akkor ez nem gond. Másrészt nagyon felmelegszik az ICL, bár ha lassan forrasztod és hagyod hülni akkor ez sem baj. De sokkal egyszerűbb a hibakeresés és az esetlegesen rossz ic cseréje, ha tokba van ültetve. Nem preciziós tokba sem jó ültetni, mert abból kiugranak a rugók. Főleg 40 lábnál ez kritikus. Üdv.: Attila
hy
az ic lábain nem nagyon mérek feszt csak egy kettőn az baj ha nem 139g hanem 139F és triakot teszek bele mert csak azt bírtam rendelni hogy így hátha bekapcsolna a fűtés
nem gond, mert ha a fűtés led nem világít... akkor az optotriak előtt van a gond
vegyél fel msn-en készíts oda mindent (panel, táp, műszer) vzoole(a)freemail.hu
Köszi szépen ,azért kérdeztem ,mert semmi féle képpen nem tudom tokba ültetni ,mivel nincs elég helyem így is ,hogy éppen elfér,remélem nem lesznek gondok ,ha meg elsőre működik majd a kijelző akkor semmi probléma
![]() Amúgy a vezérlő áramkört már befejeztem és az hibátlanul működik,ezt üzenem azoknak a kapcsolásodban kételkednek!Én pedig még kisebb triakot is raktam bele(BT137) ![]() Remélem a kijelző is elsőre indul majd: ![]() Köszi mindent! Üdv:Krisz
Sziasztok.... lassacskán én is neki állok az építgetésnek..... nekem is a tokkal van bajom... mégpedig az, hogy csak lemezrugós kivitelt tudok be szerezni.
az nagy baj??????
Vettem egy új spéci szerszámot viszonylag olcsó pénzért, de már megrendeltem a cuccot szóval akkor is megépítem az állomást! nézzétek meg a képet... ha valaki ismeri ezt a tipust akkor mesélhetne rólla, mert én nagyon nem ismerem... még csak ismerkedek vele.
No, készül a v2-es sorozatú pákavezérlés.
Egy nagyon picit át lett alakítva a hardver, emiatt a régi szoftver már nem működik vele. Egyelőre az átalakított hardverről nincs még rajzom, de fényképeken látszik, hogy belekerültek LED-ek (narancs/zöld a készenlét/bekapcsolt állapot és piros a fűtés jelzésére), valamint került rá RS232 port, amin számítógép felé küld adatokat. Az adatok logolásával készült a mellékelt grafikon is. Bővebben: Link
Sziasztok!
Én is megépítettem Attila86 oldalán lévő forrasztóállomást.Ma végre hozzájutottam a trafóhoz,rákötöttem a pákát és felizzik,nem kapcsol le.Végigolvastam a topikot és átnéztem a hibalehetőségeket.Ha rá van kötve a páka, akkor az ic 1-es lábán nem mértem feszt az 5-ös lábán a potmétertől függően 3,14-6,43V-ig. R16-os lábain 6,4 és 8V-ot mértem. R10-R11 közös pontján 3,2V van, R10 középső lábán:3,14V R11:6,42V IC, 1.láb: 6,71V (páka nélkül) 2: 0,08V 3: 7,9V 4: 7,95V 5: potmétertől függően változik: 3,14-6,43V-ig 6: 6,36V 7: itt nem mértem feszültséget Tudna valaki segíteni,hogy miért nem kapcsol le?
Nem lehet, hogy az érzékelő két vezetékét fel kellene cserélni?
Már azt is megpróbáltam,de sajnos semmi.Nem lehet,hogy az optótriakkal van valami gubanc?Azt a részt nem nagyon értem.
Az IC LM324, ugye? Az IC 1-es lábán akkor sem mérsz semmit, ha a páka már jól felmelegedett?
Igen LM324N a tipusa.Nem, akkor sem,talán 0,01V között ugrál,de gondolom az semmi.Az ic precíziós tokban van.Egész nap ezt élesztettem,a panel már korábban kész volt.
Az R3-mal a 2-es lábat tudod befolyásolni? Le tudod teljesen húzni nullára? Ilyenkor sem hajlandó az 1-esen valami mérhető feszültség megjelenni meleg pákánál?
csavargattam a trimmert,közben melegedett a páka,de nem mértem az ic 2-es lábán feszt.
A 2-es és a 3-as lábakon nagyon kicsi feszültségeket kellene mérni.
A hőelem 400 fokon generál kb 16mV-ot, de ezt meg kellene tudni mérni a 3-as lábon. A 2-esen is hasonló nagyságrendű feszültségnek kellene lennie, de azt változtatni kell tudni az R3-mal. Egy 3.5 digites multiméterrel 2V-os állásban azért azt meg lehet látni, hogy ezek a viszonyok ott nagyjából rendben vannak-e. A műveleti erősítő működik, mert írtad, hogy páka nélkül az 1-es láb magasra vált (és ekkor a fűtésnek ki kell kapcsolnia).
Méregettem kicsit és köszönöm a segítséged.
A 2-es lábon páka nélkül 481mV, a 3-as lábon 7,8V van.Pákával a poti változtatásával: 2-es láb: 0,14-0,33mV 3-as láb: 016mV Remélem jól írtam.
A 2-es láb "nulla egész tizennégy század millivolt"-tól "nulla egész harminchárom század millivolt"-ig? A 3-as meg tizenhat egész millivolt? Tizedeseket jól írtad?
A 16mV a 3-ason normális lehet, és ha a pákát hagyod hűlni, akkor csökkennie kell. Nomost ha 0.16mV van a 2-esen és 16mV a 3-ason, akkor az 1-esen magas feszültsének kellene lennie. Biztos jó értékeket írtál?
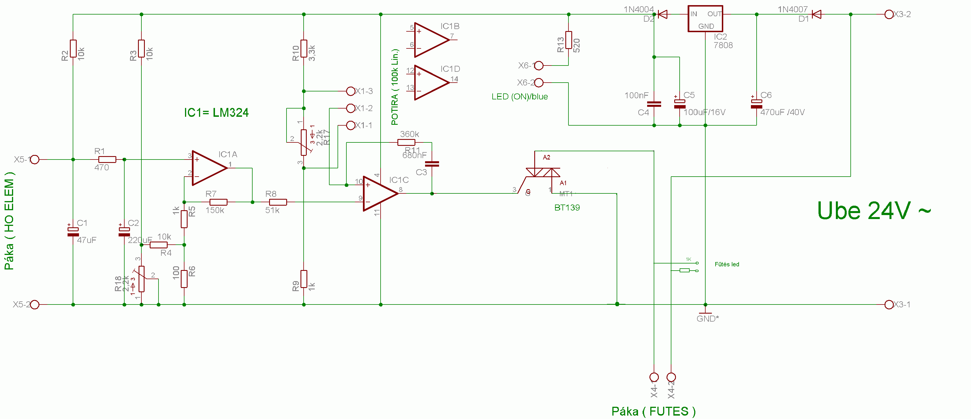
Sziasztok.... kissebb kisérletezés után bátorkodom kijelenteni, hogy a masterfoxx féle kapcsolás is működik tökéletesen csak kicsit át kell alakítani..... és még optotriac sem kell hozzá
mindjárt felteszem a kapcsolást. Én 1 nap folyamatos üzem után ki merem jelenteni, hogy stabil az áramkör
Tessék itt a kapcsolási rajz... a triacra kell egy hűtőborda... és már megy is. a rajz minőségét ne nagyon nézzétek, mert paint-al rajzoltam át
Találtam egy solomon forrasztóállomás rajzot egy szerbiai fórumon.Mint gondoltok róla?
Megépítettem a kijelző részét is,de mikor rákötöttem,egyfolytában 666 jelenik meg a kijelzőn. Egyszer talán átváltott 000 -ra.Az ic lábait nem fogtam meg,és lemostam a panelről a gyantát.Tudna valaki segíteni?
Elöre is köszönöm
Ellenőrizd az ICL7107 lábaira csatlakozó alkatrészeket, hogy biztosan csatlakoznak-e a lábakhoz. Lehet hogy valamelyik nem érintkezik rendesen. (Valószínüleg az oszci.)
Átforrasztgattam a kijelzőn az alkatrészeket,de sajnos nem történt változás.A helipottal sem változik az érték.Ha nagyon felfűtöm a pákát,majd visszacsavarom a hőfokbeállító potmétert,akkor átvált 000 -ra.
Lehet hogy a nyákon a réz van megszakadva. Vedd ki a tokból a 7107-et és közvetlen a tok és az alkatrészek lába közt sípoltass!
Végigsípoltattam az egész panelt,de sehol sem szakadt.
|
Bejelentkezés
Hirdetés |





az nagy baj?????? 

mindjárt felteszem a kapcsolást. Én 1 nap folyamatos üzem után ki merem jelenteni, hogy stabil az áramkör 






