Fórum témák
» Több friss téma |
Fórum » JLT-02 analóg forrasztóállomás
hy
sorba mentem bejövőáram biztosíték dóóda és onnan már sehova nem is jön ki a stab ic-ből az áram már háromszornéztem át de semmi
Találtam egy itteni megoldáshoz egész hasonló páka állomás rajzot. Hőmérő is van rajta, panelos összeforrasztós.
Bővebben: pdf Hátha jól jön valakinek.
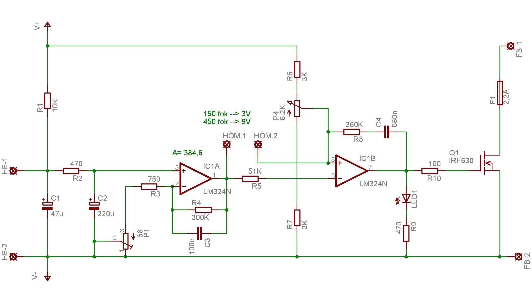
Frissítettem a PIC-kel vezérelt páka oldalát, módosítottam a szövegen a közben történt dolgok szerint.
A szoftvert ma egész este tisztítgattam, a fejlesztés közben belekerült szemeteket kidobáltam, rendeztem, kommentezem. Elkészült a v1.1 verzió ![]() Feltettem a 16F684-ben futó progi jelenlegi verziójának hex file-ját is, és az egész forrást is (MPLAB projekt, egy zip-ben van minden benne). http://szilva.info/pic-sold/
Sziasztok eltudná nekem valaki küldeni a hőmérséklet kijelző nyáktervét pdf.-ben (Attila86-os félét).Előre is köszönöm.
Üdv.Krisz :worship:
Sztem itt a cikkek vagy kapcsolások között megtalálod.
A cikkben is fenn van csak nagy a mérete,meg pdf.-ben mégiscsak jobb lenne,de azért köszi.
Üdv:Krisz
Sziasztok! Elkészült az én pákaállomásom is. Itt van két kép róla. Egy régi AT táp dobozába van beépítve, Attila86 kapcsolása alapján egy 7107 -es műszerrel. Két funkcióval mér, beállítás és hőmérséklet figyelés.
Tuti jó lett.
Helló! Hogyan oldottad meg a beállított hőmérséklet kijelzését is? Potiról vetted le a jelet, vagy honnan? Milyen fesz osztót használtál?
Úgy látszik, hogy a PC-táp doboz lesz a hobbisták egyik építőköve!
![]() Mellesleg a sajátom is egy ilyen dobozba fog kerülni :yes:
csá én is beépítek ilyen funkciót a szabályzómba..
a potiról nyúlja le a jelet.. HÖM1 a valós HÖM2 a beállított érték.. a gyári rajzot alakítottam egy kicsit át.. a cucc kapcsüzemű táppal fog menni (ezért van FET a végén...) és egy CD-ROM dobozába fog bekerülni.. működést most nem részletezem, kb ugyan az mint a gyári, csak a fesz szintek mások... a rajz még nem kipróbált, lehetnek benne hibák. csá
Sziasztok én is építettem egy állomást de valami nagyon nem tiszta nála
csodálkoztam, hogy miért nem akar 230 fok fölé melegedni..... először a pákára gyanakodtam... de kis méricskélés után kiderült, hogy a triac a 25v-ból nem enged át 11-11,5v-ot az itt található kapcsolást építettem: http://masterfoxx.tar.hu/project.htmszerintetek érdemes szenvedni vele, vagy építsek az alkatrészeiből egy másikat???
Az ott lévő rajz nem tökéletes!
2 db triac van benne -> fél hidas, csak felére tudja felfűteni. Ami itt az oldalon/topikban található opto triacos meghajtást kell alkalmaznod, akkor jó lesz. Üdv
Hali !
nagyon tetszik a topik, régóta szerettem volna valami ilyen normális állomást összerakni. azzal a ~1500Ft-os Solomonnal szemezek de nagyon, és az Attila megoldásával. A kérdés a következő lenne: van egy trafóm 25x48x56 méretű vasmaggal, 26V AC jön ki belöle. Ezzel lehetne szerintetek a pákát hajtani ? Nem tudom hány VA-s, semmi adat, tudom hogy a magból valami szorzással ki lehet számolni, de láttam már olyan X VA-snak titulált trafót ami nem a három érték szorzata volt, nem tudom, mi a képlet ? Amúgy a trafó egy ilyen müanyag adapter szerűségből van, és meglepő módon nagyon szép és igényes darab. Gondolom valami jó drága cuccé lehetett hajdanán, lánykorában. Edga'r
köszi szabi83 amúgy én csak 1 triacot alkalmaztam, mert akárhogy néztem a kapcsolást a másikat fölöslegesnek találtam
de így is szar szóval mind1 majd megnézem mi használható ebből az optotriacoshoz. TLP3023-as optotriac-om van itthon, szerintetek azt használhatom hozzá????
Idézet: „majd megnézem mi használható ebből az optotriacoshoz.” nekem már kb 1 éve megvolt Masterfoxx panelje, beültetve.. ma fejeztembe.. már fűtt rendessen ![]() szóval a panel az jó hozzá R12 -re megy az opto.... Bővebben: Link Üdv
A második műveleti erősítő bemeneteiről vettem le a jelet, ezek között tudok átkapcsolni. Nekem az egésznek annyi kis szépséghibája van, hogy beállítom a kívánt hőmérsékletet, mondjuk 280 fokra, a páka elkezd fűteni, de mikor eléri a kívánt hőfokot és elkezd ki - be kapcsolgatni, akkor ennél a mérésnék a ki - be kapcsolás ütemében ugrál a kijelző. Azonban a figyelő állásban ez nem tapasztalható, stabilan folyamatosan a páka aktuális hőfokát írja ki. Nekem kb. 3-4 fok ingadozás figyelhető meg, ezért az, hogy a beállítás állásban ugrál így nem lényeg.
Egyébként én úgy használom, hogy a műszert hőfok beállításra kapcsolom, beállítom a kívánt hőfokot, majd átkapcsolok figyelésre, és így tudom figyelni, hogyan melegszik be a páka.
mindenki tesz hozzá egy kicsit
:yes:
Hát igen, lassacskán már veri a gyári szabályzókat
csá
valszeg a pozitív sorosRC visszacsatolás miatt ugrál.. a hőmérő 31-30 es lábai közé próbálj betenni n*100nF os kondit, háta kiszűri onnan azt az impulzust ... csá
Nekem mikor a vezérlését külön trafóra tettem teljesen megszünt az ugrálása a műszernek. mivel két műszert tettem rá folyamatosan látom a kettőt és nem is ugrál és 1-2 fokon belül tartja a beállitott hőfokot.
Nem kinlódok én már ezzel a szarral..... építek egy másikat addig is én leszek a forrasztóálomás a páka direktrte kapja a trafótól a cuccost a műszert rá a hőelemre és ha elérte a kívánt hőt majd én ki-be kapcsolgatom
persze csak addig míg elkészül a másik panel csak azt nem tudom, hogy a nyákot hogy oldjam meg mivel eddig csak filctollal szemre kókányoltam. de ezt spécire akarom! szerintetek az jó, ha kinyomtatom a nyákrajzot lézernyomtatóval egy fotópapírra, és azt vasalom rá a nyákra???????
sztem próbacseresznye, hátha jólesz...
a nyák mindenképpem legyen atomtiszta, legfőkéopp zsírmentes (nem összefogdosni ha már lemostad..) csá
A legmegfelelőbb papírok erre a célra: Műnyomó papír, Tiszalux, tojáspapír. Mások tesztjei szerint e műnyomó a legjobb. Nagy tinta beállítással érdemes nyomtatni a papírra. Nem tudom, hogy milyen lenne fótópapírral, de szerintem nem lenne sikeres. Írószerben műnyomó egész olcsón van.
nagyon köszönöm az ötletet majd meglátjuk mi lessz belőle max sokol rádió
az itteni írószer boltban azt sem tudják milyen az a műnyomó papír
már érdeklődtem felőle majd a szomszédos nagyobbacska városban utánaérdeklődök
Annyira nem vészes a dolog, és igazából már nincs kedvem szétszedni. Csináltam egy videót amin jól látható a működése. Még annyi jutott eszembe, hogy a két műszer állást soros ellenállással lőttem be, hogy pontosan ugyanazt mérje mindkét állásban, úgy emlékszem figyelés állásba kellett plusz 20Kohm.Bővebben: Link
Én, amíg nem volt műnyomóm, színes-fényes magazin lapokkal csináltam. Volt ami nagyon jó lett, volt ami kevésbé. De igazából a nyák tisztasága a lényeg, (drótforgács dörzsiszivacs, a finomabbikból + sidol súrolópor) és dörzsölöd amíg már nem érzed a karod. Illetve, vasald mint állat. Áztatás után alkoholos filcel, varró tűvel retusálás.
Amúgy a múlt héten vettem 90gr -os A4 -es műnyomót Eger Kertész út 59. az Agria papír -nál. Van nekik minden féle, csak az a baj, hogy ötszázas kiszerelésbe volt csak. De nem baj, mert úgy is elfogy és 5 Ft alatt volt a lap ár, így ki lehetett bírni. Azóta ki is próbáltam és jó. |
Bejelentkezés
Hirdetés |








csodálkoztam, hogy miért nem akar 230 fok fölé melegedni..... először a pákára gyanakodtam... de kis méricskélés után kiderült, hogy a triac a 25v-ból nem enged át 11-11,5v-ot az itt található kapcsolást építettem:
de így is szar szóval mind1
már érdeklődtem felőle majd a szomszédos nagyobbacska városban utánaérdeklődök 