Fórum témák
» Több friss téma |
Mi lehet a baja, ha nem megy 20voltnál feljebb a feszültség a kondikban? Elméletileg amíg a zéner át nem enged, addíg töltenie kell nem?
Hello!
- Átvezet a kondi, vagy fordítva van benn. - Átvezet a zéner, a tirisztor meg nem gyújt. - Nem kapcsol gyorsan a tranyó. - Nem jó az induktivitás. - Nem jó a meghajtás jel/szünet aránya... üdv!
Hello! Mindjárt bevizsgálom az alkatrészeket. Az induktivitás 10mH mert csak ezt kaptam. Köszi
Én nem készítettem ilyent, csak válaszoltam a kérdésre, elvileg milyen gondok lehetnek...
Nálam jóval a zéner nyitási feszültség felett nyit a rendszer.
Bővebben: Link
Hello. Értem. Az a bajom, hogy a nyitásig el sem jutok!kb 22 voltnál megáll, oszt se előre se hátra.
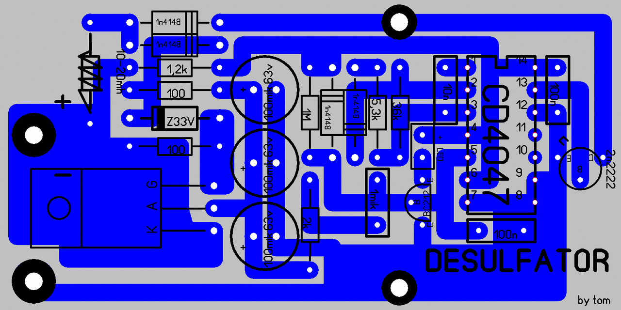
Itt a nyákrajz. Hátha itt van a gond. Én nem találtam. Próbálom a frekvenciát változtatni, de az van, hogy nagy változást nem igazán értem el, csak annyit, hogy gyorsabban jut el 22 voltig. Különben 30másodperc mire eljut idáig. Valami gáz van, és nem hiszem hogy a kapcsolás rossz. Az alkatrészek azok amik, bemértem őket. Mindenesetre köszönöm a segítséget továbbra is.
Én jónak nézem a rajzot, szerintem az a baj, hogy más alkatrészeket használtál mint amit javasoltak hozzá.
Üdv. Pont most olvasom a hozzászólásokat a rajzzal kapcsolatban.
10n van a 1-3 láb között. A többi 100n, kivéve az 1mikrós kerámia kondit. A zénert, a kondenzátorokat, a tranzisztorokat, még az ic-t is kicseréltem ma. Működik, csak ugyan úgy. Mondjuk 9voltos elemről, lehet indítani? (Lényegtelen hogy felrobban e vagy sem.) Az előbb kicsréltem a 10 nanós kondit 440p-ra, és 35,2voltnál megált a feszültség a kondikban, de nem sült ki. Kisütöttem, (rövidzár) és azóta nem megy feljebb a feszültség a kondikban. Szinte az egész alkatrész csomag ki van cserélve. Valami elszállt, csak nem vettem észre? A kondik nem zárlatosak, azok is vadonat újjak. Biztos egyszerű oka van, csak * nincsen hogy mi az. Köszi a további segítséget A hozzászólás módosítva: Márc 13, 2013
8V-os akkunál kipróbáltam, 40V-ig töltödik fel a kondi és úgymarad. Lehet hogy a 9V is kevés neki.
Ó az jó hír.
Akkor ezért állhatott meg nekem is. Hát akkor lehet hogy a 10nanós kondi egy kicsit kevés neki, mert én csak 10mh induktivitást raktam bele. Abból is a kisebbik fajtát 30ma, és lehet hogy ennek kevés volt a freki. A gond most az, hogy ezt csak egyszer játszotta el. De már haladtam vele legalább. Köszönöm a segítséget.
Nagyon úgy néz ki, hogy meg is találtad a hiba okát. 9V-os elem? Na ne...
Hello. Részben igaz, másrészt, van egy olyan tápegységem, amit nem félek tönkretenni, és arról sem ment eddig följebb 20 voltnál,
pedig abból aztán nem fogy a szufla. Az előbb felszaladt 35,2 voltra 9v-os elemről amikor lecseréltem a 10 nanót 440pf-ra. Azóta egyáltalán nem tölt. Próbáltam 20mH induktivitással is. Meg sem mozdul. Meglehet hogy szétlőttem valahogy a CD4047-et, és nem rezeg. Cserélem, aztán meglátom, de még mindig baj van, ha mindenkinek megy, nekem meg nem.
A tápegységekben diódahíd van és nem fogja tudni kisütni a kondit mivel nem engedi át visszafele az áramot. Nálam az első összerakásra működött persze 12V 7AH akkuval próbáltam meg azokat az alkatrészeket raktam bele amit írtak is hozzá, gondolom nem véletlen.
Ha kapcsolóüzemű tápegységgel próbálod ami stabilizálja a kimenő feszt akkor tuti örülni fog neked. Menj el egy elektromos kerékpárt, robógót javító helyre vagy egy autóvillamossági szerelőhöz és kapsz ingyen egy avétos akksit amivel tudod próbálni én egy szünetmentes akkut javaslok olyan van a kerékpárokban is. A hozzászólás módosítva: Márc 13, 2013
No úgy tűnik hogy elindult, de a 2n2222 tranyó nagyon forró. Itt van valami gond, vagy ez melegedhet az elején ennyire?A másik el is szált most cseréltem. Beletettem még egy 10mH sorba így most 20mH van, mint az eredeti kapcsolásban, és vissza tettem a 10nanót.(bár úgy írja hogy10-20mH) Most tápról hajtom, de így is egy csomó idő mire feltölti a kondikat kb 3perc.
A kapcsolás biztosan működik a megadott alkatrészekkel,négy példányban lapátoltam össze,mindegyik elsőre indult és megy azóta is.Elemmel,táppal próbálni (?),na ne (?!),nem fog menni.Annyi észrevételem van,hogy az induktivitás értéke beleszól az áramfelvételbe és a periódus időbe,10mH-vel gyorsabban sütögeti a kondit az akkura,nekem a 18mH vált be.Működött 8,5mH-vel is,alatta nem és 30mH-vel sem indult.
Értem. Köszi. Valami gond lehetett az áramfelvétellel, mert a második 2n2222 égett le. Ezek szerint maradhat a 10mH. Összerakom még egyszer, oszt kipróbálom. Holnap kapok egy 12voltos savas aksit.
Én is bízok a kapcsolásban, csak ez egy kicsit megviccelt. Köszi a segítséget, és holnap írok majd hogy működik A hozzászólás módosítva: Márc 13, 2013
Az akkumulátor ebben a helyzetben a tápegység és a terhelés is egyben, tehát innen veszi az energiát az áramkör, majd a feltöltött kondit ide süti ki. A 9V-os elem sok mindenre jó, de ide nem.
Ok értem. Jövő héten lesz csak aksim akkor tudom kipróbálni.
Tehát számít neki, 8mA áramfelvételtől függetlenül az, hogy hány amperes az aksi. Írta zaza99 kolléga, hogy 8 voltnál, nem sütött ki, csak feltöltődött. Ezek szerint, a zéner nem tudott nyitni, mert nem kapott elég áramot ahhoz, hogy nyisson, vagy hogy begyújtsa a tirisztort, csak esetleg áteresztette a feszkót amit elzabált mögötte a 100ohm. ? Abból gondolom, hogy ez az oka, mert a feszültséget nézve a töltődés elméletileg az ic minimum feszültségétől 3v függ. Ha az megvan, akkor tölt. Lehet hogy nem jól gondolom, mindenesetre várom már a tesztet. Köszönöm a hozzászólást és segítséget.
Hello! Szerintem egy "nagy köcsög" elkóval is működnie kellene.. üdv!
Igazad, van mint mindíg. 3300µF kondira kötöttem egy 12V tápot és szépen működik vele a regenerátor.
Az hogy hány Ah-ás az akku amivel próbálod az nem számít. Én egy 7 Ah-sl teszteltem, tartós használatnál nem ajálják 10Ah-nál kisebb akkukra.
Proli007 megtalálta a megoldást az akku nélküli tesztelésre neked.
Sziasztok,
Komolyan elkezdtem gondolkodni a szulfátoldó megépítésén. A topicot olvasva kicsit belekeveredtem a dolgokba. Kérdésem az, hogy a cikkben lévő FET-es kapcsolás az a végleges vagy kell rajta még valamit változtatni? A hozzászólás módosítva: Márc 16, 2013
Szia. Sorosan, vagy párhuzamosan kötötted az elkót? A tápomba 3300µF kondi van a végén, tehát oda nem kell. Van 25v 10000µF itthon. Hogy kössem be? Köszi.
Hello. A nyagy elkóval úgy gondoltad, hogy feltöltöm, és arra kötöm az elektronikát, vagy úgy hogy tápra kötöm párhuzamosan?
Hello!
A tápra kötöd párhuzamosan, de közvetlen a panelnél. Mert azzal szimulálod az aksi kis belsőellenállását a kapcsolóüzemű feszültségnövelő, és a tirisztoros "rásütő" számára. Egy kapcsolóüzemű készüléknél, általában már hiába van a tápban kondi, ha a kettő között 1m kábel található. üdv!
Párhuzamosan kell a kondit kötni ebben az esetben. 3300uf el működik már, de jó a 10000uf is.
Én egy 9V trafóra tettem egy 10000uf kondit /így lett 12V/ majd egy 3300uf-el is kipróbáltam. Csak ne kapcsolóüzemű táppal próbáld.
A tápom egy szabályozható stabilizált tápegység, beállítva 14,4 voltra. Mögötte (ahogy Proli007 javasolta) 10cm-es kábeleken egy 10000µF kondi, és a desulfator. Tölt, csakhogy a 2n2222 nagyon gyorsan felforrósodik. Nem lehet megfogni sem. Valahol itt lesz a gond. A nyákon az induktivitás, és a 2n2222 között kb 7cm vezeték szalad. Lehet hogy ez gond?
Milyen kivitelű 2N2222 tranzisztort használsz?A fémházas és a plasztik tokos bekötése nem azonos,ellenőrizd le.
2n2222A Ezt használom hozzá.
Hello!
Elég nyilvánvaló, hogy az induktivitás megy telítésbe, azért füstöl a tranyó. Tehát vagy a freki nem megfelelő, de inkább az induktivitás kicsi, nem jó a vasanyaga.. A múltkor valami hasonlót próbáltam, 1mH-indultivitással komoly áramot vett fel, 47mH-vel, meg 60V-ra töltötte a kondit. Igaz lassan, de ez itt nem is oly lényeges. Egy szkóppal, viszont egyből láthatnád mi folyik a kollektorban. Ne tedd már ugyan azt a képet állandóan be, mert csak a tárhelyet pusztítod.. A µF-ot kis u-val és nagy F-el szoktuk írni, nem "mik" üdv! A hozzászólás módosítva: Márc 17, 2013
|
Bejelentkezés
Hirdetés |




Itt a nyákrajz. Hátha itt van a gond. Én nem találtam. Próbálom a frekvenciát változtatni, de az van, hogy nagy változást nem igazán értem el, csak annyit, hogy gyorsabban jut el 22 voltig. Különben 30másodperc mire eljut idáig. Valami gáz van, és nem hiszem hogy a kapcsolás rossz. Az alkatrészek azok amik, bemértem őket. Mindenesetre köszönöm a segítséget továbbra is.

10n van a 1-3 láb között. A többi 100n, kivéve az 1mikrós kerámia kondit. A zénert, a kondenzátorokat, a tranzisztorokat, még az ic-t is kicseréltem ma.
Működik, csak ugyan úgy. Mondjuk 9voltos elemről, lehet indítani? (Lényegtelen hogy felrobban e vagy sem.) Az előbb kicsréltem a 10 nanós kondit 440p-ra, és 35,2voltnál megált a feszültség a kondikban, de nem sült ki. Kisütöttem, (rövidzár) és azóta nem megy feljebb a feszültség a kondikban. Szinte az egész alkatrész csomag ki van cserélve. Valami elszállt, csak nem vettem észre? A kondik nem zárlatosak, azok is vadonat újjak. Biztos egyszerű oka van, csak * nincsen hogy mi az. Köszi a további segítséget
Akkor ezért állhatott meg nekem is. Hát akkor lehet hogy a 10nanós kondi egy kicsit kevés neki, mert én csak 10mh induktivitást raktam bele. Abból is a kisebbik fajtát 30ma, és lehet hogy ennek kevés volt a freki. A gond most az, hogy ezt csak egyszer játszotta el. De már haladtam vele legalább. Köszönöm a segítséget.
Köszi a segítséget, és holnap írok majd hogy működik

? Abból gondolom, hogy ez az oka, mert a feszültséget nézve a töltődés elméletileg az ic minimum feszültségétől 3v függ. Ha az megvan, akkor tölt. Lehet hogy nem jól gondolom, mindenesetre várom már a tesztet. Köszönöm a hozzászólást és segítséget.






