Fórum témák
» Több friss téma |
9V-al működik mindkettő.
Más eszközök is működnek a tápegységről (LED izzósorok)
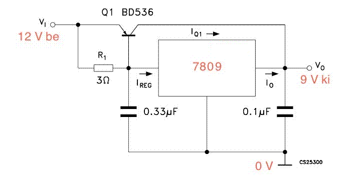
7809-es stabilizátor IC a legegyszerűbb megoldás, mivel a számítógépes tápegységnek nincs 9 V-os kimenetete. Ezt a 12 V-os ágba bekötöd és hajrá.
Persze attól is függ a dolog, mennyi áramot esznek. A hozzászólás módosítva: Márc 16, 2013
lécci* belinkelnéd h mi ez?
*Légyszíves A hozzászólás módosítva: Márc 16, 2013
d*e én a kettő 9V-os fogyasztót egy ágba szeretném kötni a tápba
A hozzászólás módosítva: Márc 16, 2013
Mennyit fogyasztanak az eszközök? Hány ampert kér a modem és hányat a Router? Ettől függően lehet kapcsolási rajzot csinálni.
A mondatod nem nagyon tudom értelmezni. Ha arra gondolsz, hogy mindenféle trükk/elektronika nélkül akarod a tápegységre kötni, akkor az nem fog menni. Hacsak nem a 3,3 és a 12 V-os ág közé kötöd a modemet. Viszont, a tényleges bekötés előtt én azért tesztelném, mit szól ehhez a tápegység. A 7809 egy stabilizátor IC, megtalálod itt: HEStore link. Ha nem tudod, hogyan kell az ilyet használni és milyen kiegészítő elemeket kíván, inkább bele se kezdj.
Mindkettő 0.6A-t fogyaszt.
Csak azért nem tudtam hogy mi az mert eddig csak 12V-os LED-eket kötöttem a 12-es ágra, ahhoz meg nem kell semmi csak levágtam a kábelt és összeforrasztottam a 12-es ággal.
Építs egy ilyet.
A hozzászólás módosítva: Márc 16, 2013
Oké, megpróbálom és majd írok hogy sikerült-e.
Sziasztok hozzáértők!
Egy olyan berendezést keresek aminek az egyik oldalán 230V megy be, a másikon oldalán pedig 7,4V illetve 12V jön ki. Ha jól tudom ezt feszültségosztónak hívják. Azt viszont nem tudom, hogy ilyen készülék beszerezhető-e valahol vagy építtetni kell. Előre is köszönöm a válaszokat. András
Szevasztok,
Idézet: „Ha jól tudom ezt feszültségosztónak hívják” De hivhatják "dugasztápnak" is.Nem írtad mihez kellene,a mobitel tápok nagy része kissebb terhelésnél 7 - 8Voltos feszültséget ad...
Köszönöm válaszod!
Nos egy fényképezőgépet és egy mini PC-t szeretnék üzemeltetni a kis feszültségekkel.
Akkor biztos nem feszültségosztó kell neked, azzal életveszélyes lenne a mutatvány.
Ahogy az előbb írták, adapter kell, más néven dugasztáp. A digitális fényképezőknek elég nagy áram kell, háklisak, nem lesz olyan egyszerű...áramfelvétel adatok nélkül vaktában lövöldözés...nagyon nem értesz hozzá, veszélyes. A hozzászólás módosítva: Márc 18, 2013
Köszönöm válaszotokat ismét!
Nos hálózati adapter most is van hozzá viszont az a gond, hogy a fényképező gép meg a PC hálózati adaptere túl sok helyet foglal. Egy time-lapse kamerát szeretnék építeni amit egy nagyjából 200x300-as dobozba szeretnék beletenni. A két adaptert meg a hozzá való kábeleket szerettem volna valami kisebb berendezéssel kiváltani. Tudtok esetleg olyan adapterről aminek egyszerre több kimenete is van? Köszi
Szerintem nem fogsz olyat találni, ami 7,4V és 12V kimenettel rendelkezik. De még mindig egy szót sem sikerült belőled kihúzni a teljesítményről. Adatok, adatok, adatok...anélkül csak tea meg keksz melletti beszélgetés...
A fényképező 8,5 V és 2A áramerősséget igényel. A PC-ről csak annyit tudok, hogy standby üzemmódban 1W-ot fogyaszt, teljes használatnál pedig 8W-ot (fit-PC2i).
Hello!
Esetleg az is megoldás lehet, ha veszel egy 12V-os 2,5A-es kapcsolóüzemű tápot, ez ellátja a PC-t árammal és ehhez egy ilyen adaptert, amin beállítod a fényképezőgéphez szükséges feszültséget. Akkor ez ellátja mind két gépet feszültséggel. A linkeket csak példának szántam. üdv! A hozzászólás módosítva: Márc 19, 2013
A cél az volt, hogy a 2 készülék 2 tápját ne kelljen a dobozba gyömöszölni, csak 1 tápot, mert kicsi a hely.
A 7,4V helyett kell most 8,5V? Sajnos nem igazán leszel előrébb helyügyileg, nem férnek bele a dobozba semmilyen ügyeskedéssel?
Sziasztok!
Az alábbi riasztót szeretném akkumulátorról működtetni: http://www.flexiobt.hu/php/wtermresz.php?tid=1941 A kérdésem az lenne, hogy szerintetek milyen akkumulátort lenne érdemes vennem hozzá? Egyáltalán lehetséges-e? Illetve meddig bírná egy feltöltéssel? Köszönöm!
Hello! Ott van az adatlapon.
- Az adapter 6V-os, így 6V-os asi kell. - A készenléti fogyasztása 90mA (a riasztást nemkel figyelembe venni, mert az nem lehet sűrűn. Ha sűrűn van, megette a fene.) de vegyük 100mA-nak. Ha 6V/12Ah aksit veszel hozzá, akkor 12Ah/100mA=120óra az üzemkészsége. stb. üdv! A hozzászólás módosítva: Márc 19, 2013
Lehet kapni állítható feszültségű laptop tápokat. Nagyon kis méretben is akadnak 60-90 W-osak. Ha nagyon szűk a helyed a 12 V-osból áteresztő stabilizátorral és jókora hűtéssel (doboz oldala) leveszed 8,5 V-ra.
Univerzális notebook táp Csak keresni kell.
Hát nem is tudom. Megtennétek nekem, hogy ránéztek ennek az amerikai cégnek a kütyüjére amely egy 11.1V-os 9000mAh aksi erejét osztja két felé.
https://www.harbortronics.com/Products/BatteryConverter/ Valami ilyen kellene nekem is azzal a különbséggel, hogy egyenlőre hálózati áramról menne a dolog. Köszi ismét.
Helló! az lenne a problémám hogy van egy régi Mercury KOB AP4300X CE 300 Watt tápegységem és elszállt benne a 330µF 220V kondenzátor és nem találok sehol ilyen fajtát, de van 330µF 200V kondim ezt be merjem rakni a helyére?
220V? Érdekes, de berakhatod a helyére a 200V-ost. Viszont ilyenkor sorba vannak kötve a kondenzátorok és nem árt, ha egyformák.
A TI gyárt PTNxxxxx jelzéssel kapcsoló üzemű un. WIDE-INPUT ADJUSTABLE SWITCHING REGULATOR-t, amivel a problémád a legegyszerűbben megoldható. Nagyon kis méretű, könnyen beépíthető, de méretezni kell a szükséges paraméterekhez 1-2 db- a beállításhoz elengedhetetlenül szükséges -kondit és ellenállást.
Nem utolsó sorban az általad linkelt eszköznél olcsóbb! Ha gondolod, priviben keress meg! A hozzászólás módosítva: Márc 21, 2013
Sziasztok! Egy olyan kapcsolást keresnék, ami kis méretben elkészíthető, 230V-ból csinál 12V körüli feszültséget (a kimenete egy 7805-ös stab. IC-re menne, szóval ha 5,5V felett van, nem lényeges a feszültség).
A trafós megoldást szeretném elkerülni, ebben az esetben mert túl nagy. Állandó üzemre kellene valami "egyszerű". Terhelés maximum 500 mA a legrosszabb esetben de inkább jóval alatta. Ez mennyire életképes? Bővebben: Link
500mA/12V-hoz elég egy 6VA-es trafó, ami kb. 4x4 centi. Ha az nagy, akkor nem tudom, hogy mit is szeretnél.
A belinkelt kapcsolás tökéletesen életképes. Te azonban nem leszel az, ha megérinted a 12V-os kimenetét...
Hello!
Ez kb. 30mA-t adna az 500 helyett. De ekkora áramra már ésszerűtlen kondis tápot készíteni. De a kondi is nagyobb lenne mint egy trafó és nem lenne galvanikusan elválasztva a hálózattól. (Meddő áramról nem is beszélve.) De itt egy ésszerűbb megoldás. üdv!
Sziasztok.
Van egy 32DCV 8A -es trafóm. Ebből szeretnék csinálni, egy szabályozható feszültségű tápegységet. Minimális igényeim: 2-24V 5A. Viszonylag olcsó és főként egyszerű kapcsolás érdekelne engem. Milyen kapcsolásokat tudtok nekem ajánlani erre? A képen mellékeltem, hogy én mely kapcsolásra is gondoltam. Azokra, ha tennék egy jókora nagy hűtőbordát ventilátorral, elbírna nekem 5A-ert legalább a 12-24V-os tartományban? Előre is köszönöm.
Szia!
Használj egyetlen LM338-as stabilizátor IC-t, mert ez önmagában is képes 5A szabályzására. A hozzászólás módosítva: Márc 28, 2013
|
Bejelentkezés
Hirdetés |











